Lexus ES manuals

Lexus ES: Cooling System

DESCRIPTION

The cause of the malfunction may be the cooling system.

Check whether the grille is blocked, whether coolant is leaking, the radiator fan operating condition and whether coolant has frozen.

Related Parts Check

Area

Inspection

Grille blockage, coolant amount, coolant hoses, radiator fan

Check for overheating due to hybrid cooling system malfunction.

Inverter coolant temperature sensor (built-in inverter)

Check for temperature sensor malfunction.

Coolant freezing check

Check freeze frame values to determine whether the hybrid coolant was frozen when the DTC was stored.

Related Data List

Data List

  • Inverter Coolant Water Temperature
  • Motor Inverter Temperature
  • Generator Inverter Calculated Temperature
  • Boosting Converter Temperature (Upper)
  • Boosting Converter Temperature (Lower)
  • Ambient Temperature
  • Inverter Water Pump Revolution

SYSTEM DESCRIPTION

The inverter converts the high-voltage direct current of the HV battery into alternating current for the generator (MG1) and motor (MG2). The inverter generates heat during the conversion process. Therefore, the inverter is cooled by a special cooling system consisting of the inverter water pump assembly, the cooling fan, and a radiator. This cooling system is independent of the engine cooling system. The hybrid vehicle control ECU monitors the inverter water pump assembly, cooling fan and cooling system, and detects malfunctions.

*1

Inverter Water Pump Assembly

*2

Inverter Reserve Tank Assembly

*3

Inverter with Converter Assembly

*4

Radiator Assembly (HV)

*5

Hybrid Vehicle Transaxle Assembly

-

-

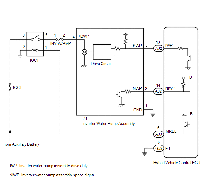
WIRING DIAGRAM

CAUTION / NOTICE / HINT

This diagnostic procedure is referenced to in the diagnostic procedure of several DTCs.

If the result of this diagnostic procedure is normal, proceed as directed in the procedure for the DTC.

CAUTION:

  • Before the following operations are conducted, take precautions to prevent electric shock by turning the power switch off, wearing insulated gloves, and removing the service plug grip from HV battery.
    • Inspecting the high-voltage system
    • Disconnecting the low voltage connector of the inverter with converter assembly
    • Disconnecting the low voltage connector of the HV battery
  • To prevent electric shock, make sure to remove the service plug grip to cut off the high voltage circuit before servicing the vehicle.
  • After removing the service plug grip from the HV battery, put it in your pocket to prevent other technicians from accidentally reconnecting it while you are working on the high-voltage system.
  • After removing the service plug grip, wait for at least 10 minutes before touching any of the high-voltage connectors or terminals. After waiting for 10 minutes, check the voltage at the terminals in the inspection point in the inverter with converter assembly. The voltage should be 0 V before beginning work.

    *a

    Without waiting for 10 minutes

    Click here

    HINT:

    Waiting for at least 10 minutes is required to discharge the high-voltage capacitor inside the inverter with converter assembly.

NOTICE:

After turning the power switch off, waiting time may be required before disconnecting the cable from the negative (-) auxiliary battery terminal. Therefore, make sure to read the disconnecting the cable from the negative (-) auxiliary battery terminal notices before proceeding with work.

Click here

PROCEDURE

1.

CHECK VEHICLE CONDITION

(a) Make sure that the front side of the radiator grille is not blocked with anything.

(b) Ask the customer if the front side of the radiator grille was blocked with anything.

Result

Proceed to

Not blocked.

A

Is/was blocked.

B

HINT:

If the radiator grille is blocked, the inverter coolant temperature will increase and this DTC may be stored.

B

IF EQUIPPED, EXPLAIN TO CUSTOMER THAT OPTIONAL COMPONENTS WILL BE REMOVED

A

2.

CHECK QUANTITY OF HV COOLANT

(a) Check the HV coolant level in the inverter reserve tank.

(b) Check for HV coolant leaks.

Result

Proceed to

No leaks are found and the HV coolant level in the inverter reserve tank assembly is above the low line

A

No leaks are found and the HV coolant level in the inverter reserve tank assembly is below the low line

B

HV coolant leaks are evident

C

HINT:

  • After repairing the HV coolant leaks and adding coolant, perform the Active Tests "Activate the Inverter Water Pump" (Hybrid Control System) and "Control the Cooling Fan Duty Ratio" (Engine Control System) and make sure that there are no malfunctions.
  • If there are signs of coolant leakage around the connecting parts of a hose and the inverter with converter assembly, replace the hose with a new one.
B

ADD HV COOLANT

C

INSPECT FOR COOLANT LEAK AND ADD COOLANT

A

3.

CHECK COOLANT HOSE

(a) Check that the cooling system hoses are not kinked or clogged.

OK:

The cooling system hoses are not kinked or clogged.

NG

REPAIR OR REPLACE COOLANT HOSE

OK

4.

PERFORM ACTIVE TEST USING TECHSTREAM (CONTROL THE ENGINE COOLING FAN DUTY RATIO)

(a) Connect the Techstream to the DLC3.

(b) Turn the power switch on (IG).

(c) Enter the following menus: Powertrain / Engine / Active Test / Control the Engine Cooling Fan Duty Ratio.

Powertrain > Engine > Active Test

Tester Display

Control the Engine Cooling Fan Duty Ratio

(d) Perform the "Control the Engine Cooling Fan Duty Ratio" Active Test.

OK:

Techstream Operation

Fan Operation

30 - 100%

Cooling fan operates

0%

Cooling fan stops

Result

Proceed to

Cooling fan operate

A

Cooling fan does not operate

B

Cooling fan do not stop

(e) Turn the power switch off.

B

CHECK COOLING FAN SYSTEM

A

5.

PERFORM ACTIVE TEST USING TECHSTREAM (GRILLE SHUTTER OPERATION)

(a) Connect the Techstream to the DLC3.

(b) Turn the power switch on (IG).

(c) Enter the following menus: Body Electrical / Grill Shutter / Utility / Grill Shutter Control Mode Switching.

(d) According to the display on the Techstream, change the grille shutter control mode from normal mode to maintenance mode.

Body Electrical > Grill Shutter > Utility

Tester Display

Grill Shutter Control Mode Switching

(e) Enter the following menus: Body Electrical / Grill Shutter / Active Test / Shutter Closing Operation Lock Detection / Data List / Shutter Operation Lock Detection Result for Active Test.

(f) According to the display on the Techstream, perform the Active Test and read the value of Data List item Shutter Operation Lock Detection Result for Active Test.

Body Electrical > Grill Shutter > Active Test

Active Test Display

Shutter Closing Operation Lock Detection

Data List Display

Shutter Operation Lock Detection Result for Active Test

OK:

"Normal" is displayed.

(g) Enter the following menus: Body Electrical / Grill Shutter / Active Test / Shutter Opening Operation Lock Detection / Data List / Shutter Operation Lock Detection Result for Active Test.

(h) According to the display on the Techstream, perform the Active Test and read the value of Data List item Shutter Operation Lock Detection Result for Active Test.

Body Electrical > Grill Shutter > Active Test

Active Test Display

Shutter Opening Operation Lock Detection

Data List Display

Shutter Operation Lock Detection Result for Active Test

OK:

"Normal" is displayed.

HINT:

When the value of Data List item Shutter Operation Lock Detection Result for Active Test is "Normal", it can be determined that the grille shutter system is normal.

(i) Enter the following menus: Body Electrical / Grill Shutter / Utility / Grill Shutter Control Mode Switching.

(j) According to the display on the Techstream, change the grille shutter control mode from maintenance mode to normal mode.

Body Electrical > Grill Shutter > Utility

Tester Display

Grill Shutter Control Mode Switching

(k) Turn the power switch off.

NG

CHECK GRILLE SHUTTER SYSTEM

OK

6.

PERFORM ACTIVE TEST USING TECHSTREAM (ACTIVATE THE INVERTER WATER PUMP)

NOTICE:

  • Make sure that the HV coolant level is above the low line of the inverter reserve tank.
  • Be sure to perform the inspection with the auxiliary battery voltage at 12 V or more.

HINT:

When the auxiliary battery voltage is low, the inverter water pump assembly may not operate.

(a) Connect the Techstream to the DLC3.

(b) Turn the power switch on (IG).

(c) Enter the following menus: Powertrain / Hybrid Control / Active Test / Activate the Inverter Water Pump.

Powertrain > Hybrid Control > Active Test

Active Test Display

Activate the Inverter Water Pump

Data List Display

Inverter Water Pump Revolution

(d) Select the Data List item "Inverter Water Pump Revolution".

(e) According to the display on the Techstream, perform the Active Test "Activate the Inverter Water Pump" and check the value of the Data List item "Inverter Water Pump Revolution".

OK:

Tester Display

Condition

Specified Condition

Inverter Water Pump Revolution

Power switch on (IG)

During Active Test

3176 to 8617 rpm

HINT:

  • Perform the Active Test with the inverter coolant temperature between -15 and 65°C (5 to 149°F).
  • When the inverter water pump assembly is not operating, the Data List item "Inverter Water Pump Revolution" displays a value lower than 200 rpm.

(f) Turn the power switch off.

NG

GO TO STEP 9

OK

7.

READ VALUE USING TECHSTREAM (DATA LIST)

(a) Connect the Techstream to the DLC3.

(b) Turn the power switch on (READY) and wait for 1 minute with the engine stopped.

(c) Enter the following menus: Powertrain / Hybrid Control / Data List / Generator Inverter Calculated Temperature, Motor Inverter Temperature, Boosting Converter Temperature (Upper), Boosting Converter Temperature (Lower) and Inverter Coolant Water Temperature.

Powertrain > Hybrid Control > Data List

Tester Display

Generator Inverter Calculated Temperature

Motor Inverter Temperature

Boosting Converter Temperature (Upper)

Boosting Converter Temperature (Lower)

Inverter Coolant Water Temperature

(d) Read the Data List with the engine stopped.

Result

Proceed to

Other than below.

A

"Inverter Coolant Water Temperature" value is higher than the displayed temperature of any other Data List item by 20°C (68°F) or more.

B

HINT:

The lower limit temperature that can be displayed for "Generator Inverter Calculated Temperature", "Motor Inverter Temperature", "Boosting Converter Temperature (Upper)" and "Boosting Converter Temperature (Lower)" is 15°C (59°F). The lower limit temperature for "Inverter Coolant Water Temperature" is -40°C (-40°F). The "Inverter Coolant Water Temperature" value displayed on the Techstream may be lower than the others, but this is not a malfunction.

(e) Turn the power switch off.

B

REPLACE INVERTER WITH CONVERTER ASSEMBLY

A

8.

CHECK HV COOLANT (CHECK FOR CONDITIONS THAT MAY HAVE CAUSED FREEZING)

(a) Connect the Techstream to the DLC3.

(b) Turn the power switch on (IG).

(c) Enter the following menus: Powertrain / Hybrid Control / Trouble Codes.

Powertrain > Hybrid Control > Trouble Codes

(d) Read the freeze frame data item "Ambient Temperature" using the Techstream.

(e) Check if the freeze frame data item "Ambient Temperature" is below the freezing temperature of the HV coolant.

Result

Proceed to

Ambient Temperature value is above freezing temperature of the HV coolant

A

Ambient Temperature value is below freezing temperature of the HV coolant

B

HINT:

  • HV coolant (SLLC) with a 30% concentration freezes at -15°C (5°F) and HV coolant (SLLC) with a 50% concentration freezes at -35°C (-31°F).
  • If the HV coolant freezes in the HV radiator or inverter water pump, the coolant temperature in the inverter with converter assembly rises because the HV coolant cannot circulate. As a result, a DTC may be stored.
  • A DTC is stored when the inverter water pump impeller cannot rotate due to freezing of the HV coolant.
  • If DTCs are output due to freezing of the LLC, the problem symptom cannot be reproduced. Check the LLC replacement history and whether the LLC was frozen based on the ambient temperature when the DTCs were stored.

(f) Turn the power switch off.

A

COOLING SYSTEM NORMAL (PERFORM NEXT STEP FOR REFERENCED DTC)

B

REPLACE HV COOLANT

9.

CHECK CONNECTOR CONNECTION CONDITION (HYBRID VEHICLE CONTROL ECU CONNECTOR)

Click here

NG

CONNECT SECURELY

OK

10.

CHECK CONNECTOR CONNECTION CONDITION (INVERTER WATER PUMP ASSEMBLY CONNECTOR)

(a) Check the connector connections and contact pressure of the relevant terminals for the inverter water pump assembly connector.

Click here

OK:

The connector is connected securely, the terminals are not deformed or corroded and there are no contact problems.

NG

CONNECT SECURELY

OK

11.

CHECK HARNESS AND CONNECTOR (HYBRID VEHICLE CONTROL ECU - INVERTER WATER PUMP ASSEMBLY)

(a) Disconnect the A32 hybrid vehicle control ECU connector.

(b) Disconnect the Z1 inverter water pump assembly connector.

(c) Measure the resistance according to the value(s) in the table below.

Standard Resistance (Check for Open):

Tester Connection

Condition

Specified Condition

A32-13 (IWP) - Z1-3 (SWP)

Power switch off

Below 1 Ω

Standard Resistance (Check for Short):

Tester Connection

Condition

Specified Condition

A32-13 (IWP) or Z1-3 (SWP) - Body ground and other terminals

Power switch off

10 kΩ or higher

HINT:

Check the condition (looseness, deterioration, etc.) of the wire to body ground for the inverter water pump assembly.

*a

Rear view of wire harness connector

(to Hybrid Vehicle Control ECU)

*b

Front view of wire harness connector

(to Inverter Water Pump Assembly)

(d) Reconnect the Z1 inverter water pump assembly connector.

(e) Reconnect the A32 hybrid vehicle control ECU connector.

NG

REPAIR OR REPLACE HARNESS OR CONNECTOR

OK

12.

READ VALUE USING TECHSTREAM (INVERTER WATER PUMP REVOLUTION)

NOTICE:

Be sure to perform the inspection with the auxiliary battery voltage at 12 V or more.

HINT:

When the auxiliary battery voltage is low, the inverter water pump assembly may not operate.

(a) Connect the Techstream to the DLC3.

(b) Remove the INV W/PMP fuse from the No. 4 relay block.

*1

No. 4 Relay Block

*2

INV W/PMP Fuse

(c) Turn the power switch on (IG).

(d) Enter the following menus: Powertrain / Hybrid Control / Data List / Inverter Water Pump Revolution.

Powertrain > Hybrid Control > Data List

Tester Display

Inverter Water Pump Revolution

(e) According to the display on the Techstream, read the Data List.

Standard:

Techstream Display

Condition

Specified Condition

Inverter Water Pump Revolution

Power switch on (IG)

200 rpm or less

(f) Turn the power switch off.

(g) Install the INV W/PMP fuse.

NG

REPLACE HYBRID VEHICLE CONTROL ECU

OK

13.

CHECK HARNESS AND CONNECTOR (HYBRID VEHICLE CONTROL ECU - INVERTER WATER PUMP ASSEMBLY)

(a) Disconnect the A32 hybrid vehicle control ECU connector.

(b) Turn the power switch on (IG).

(c) Measure the voltage according to the value(s) in the table below.

Standard Voltage:

Tester Connection

Condition

Specified Condition

A32-13 (IWP) - G59-6 (E1)

Power switch on (IG)

11 to 14 V

NOTICE:

Turning the power switch on (IG) with the hybrid vehicle control ECU connector disconnected causes other DTCs to be stored. Clear the DTCs after performing this inspection.

*a

Component with harness connected

(Hybrid Vehicle Control ECU)

*b

Rear view of wire harness connector

(to Hybrid Vehicle Control ECU)

(d) Turn the power switch off.

(e) Reconnect the A32 hybrid vehicle control ECU connector.

NG

GO TO STEP 15

OK

14.

CHECK HYBRID VEHICLE CONTROL ECU (CHECK WAVEFORM)

(a) Connect an oscilloscope between the hybrid vehicle control ECU terminals specified in the table below.

(b) Turn the power switch on (IG).

(c) While turning the power switch on (IG), check the waveform between the hybrid vehicle control ECU terminals.

Item

Content

Terminal

A32-13 (IWP) - G59-6 (E1)

Equipment Setting

5 V/DIV., 50 ms./DIV.

Condition

Power switch on (IG)

OK:

Waveform duty ratio is between 3% and 9%.

*a

Component with harness connected

(Hybrid Vehicle Control ECU)

(d) Turn the power switch off.

NG

REPLACE HYBRID VEHICLE CONTROL ECU

OK

15.

REPLACE INVERTER WATER PUMP ASSEMBLY

Click here

NEXT

16.

ADD HV COOLANT AND PERFORM AIR BLEEDING

(a) After replacing the inverter water pump assembly, add HV coolant and perform air bleeding.

Click here

NEXT

END

READ NEXT:

 Hybrid Vehicle Control Ecu

 Components

COMPONENTS ILLUSTRATION *1 HYBRID VEHICLE CONTROL ECU *2 NO. 3 INSTRUMENT PANEL TO COWL BRACE SUB-ASSEMBLY N*m (kgf*cm, ft.*lbf): Specified torque - -

 Removal

REMOVAL CAUTION / NOTICE / HINT The necessary procedures (adjustment, calibration, initialization, or registration) that must be performed after parts are removed and installed, or replaced during hyb

SEE MORE:

 Windshield Deicer does not Operate

DESCRIPTION When the front wiper deicer switch is operated, the operation signal is transmitted to the air conditioning amplifier assembly directly. When the air conditioning amplifier assembly receives the signal, it turns on the DEICER relay to operate the windshield deicer system. WIRING DIAGRAM

 Problem Symptoms Table

PROBLEM SYMPTOMS TABLE HINT: Use the table below to help determine the cause of problem symptoms. If multiple suspected areas are listed, the potential causes of the symptoms are listed in order of probability in the "Suspected Area" column of the table. Check each symptom by checking the suspe

© 2016-2026 Copyright www.lexguide.net