Lexus ES manuals

Lexus ES: System Diagram

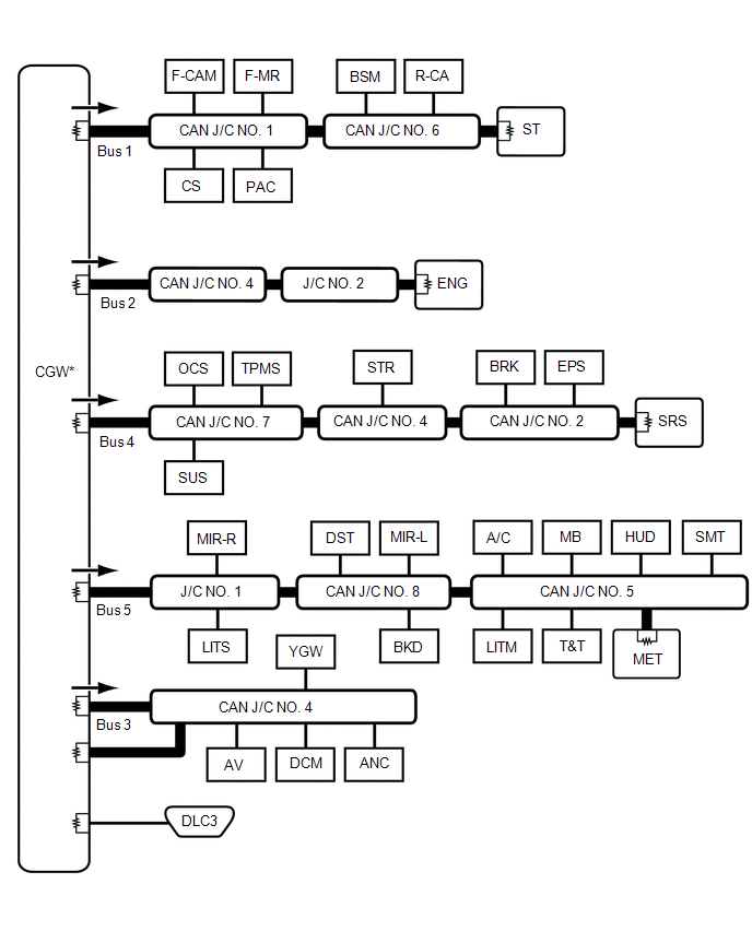
SYSTEM DIAGRAM

(a) The CAN communication system is composed of 5 buses.

CAN Main Bus Line

Terminating Resistor

CAN Branch Line

*

Gateway Function Equipped ECU

Bus Monitoring Direction

-

-

Connected to

Code

ECU/Sensor Name

CAN DTC Storage

Note

-

CGW

Central Gateway ECU (Network Gateway ECU)

-

-

-

DLC3

DLC3

-

-

Bus 1

F-CAM

Forward Recognition Camera

Available

-

F-MR

Millimeter Wave Radar Sensor Assembly

Available

-

BSM

Blind Spot Monitor Sensor RH

Available

w/ Blind Spot Monitor System

R-CA

Rear Television Camera Assembly

Available

-

CS

Clearance Warning ECU Assembly

Available

w/ Parking Support Brake System

PAC

Parking Assist ECU

Available

w/ Panoramic View Monitor System

CAN J/C NO. 1

No. 1 CAN Junction Connector

-

-

CAN J/C NO. 6

No. 6 CAN Junction Connector

-

-

ST

No. 1 CAN Junction Terminal

-

-

Bus 2

ENG

ECM

Available

-

J/C NO. 2

No. 2 Junction Connector

-

-

CAN J/C NO. 4

No. 4 CAN Junction Connector

-

-

Bus 3

AV

Radio Receiver Assembly

Available

-

DCM

DCM (Telematics Transceiver)

Available

w/ Telematics Transceiver

ANC

Stereo Component Equalizer Assembly

Available

w/ Active Noise Control System

YGW

Option Connector (Bus Buffer ECU)

-

w/ CAN Compatible Optional Devices

CAN J/C NO. 4

No. 4 CAN Junction Connector

-

-

Bus 4

TPMS

Tire Pressure Warning ECU and Receiver

Available

-

OCS

Occupant Detection ECU

Available

-

SUS

Absorber Control ECU

Available

w/ AVS System

BRK

Brake Actuator Assembly

Available

-

EPS

Rack and Pinion Power Steering Gear Assembly

Available

-

STR

Steering Sensor

-

-

SRS

Airbag ECU Assembly

Available

-

CAN J/C NO. 2

No. 2 CAN Junction Connector

-

-

CAN J/C NO. 4

No. 4 CAN Junction Connector

-

-

CAN J/C NO. 7

No. 7 CAN Junction Connector

-

-

Bus 5

LITS

Headlight ECU Sub-assembly RH

Available

-

MIR-R

Outer Mirror Control ECU Assembly RH

Available

w/ Seat Position Memory System

DST

Position Control ECU Assembly LH

-

w/ Seat Position Memory System

MIR-L

Outer Mirror Control ECU Assembly LH

Available

w/ Seat Position Memory System

A/C

Air Conditioning Amplifier Assembly

Available

-

MB

Main Body ECU (Multiplex Network Body ECU)

Available

Connected to LIN communication system

HUD

Meter Mirror Sub-assembly

Available

w/ Headup Display System

SMT

Certification ECU (Smart Key ECU Assembly)

Available

-

LITM

Headlight ECU Sub-assembly LH

Available

-

T&T

Multiplex Tilt and Telescopic ECU

Available

w/ Power Tilt and Power Telescopic System

MET

Combination Meter Assembly

Available

-

BKD

Luggage Closer Motor Assembly

Available

w/ Power Trunk Lid System

CAN J/C NO. 5

No. 5 CAN Junction Connector

-

-

CAN J/C NO. 8

No. 8 CAN Junction Connector

-

-

J/C NO. 1

No. 1 Junction Connector

-

-

READ NEXT:

 Parts Location

PARTS LOCATION ILLUSTRATION *1 HEADLIGHT ECU SUB-ASSEMBLY RH *2 BRAKE ACTUATOR ASSEMBLY *3 FORWARD RECOGNITION CAMERA *4 ECM *5 RACK AND PINION POWER STEERING GEAR ASSEMBLY

 Parts Location

PARTS LOCATION ILLUSTRATION *1 HEADLIGHT ECU SUB-ASSEMBLY RH *2 BRAKE ACTUATOR ASSEMBLY *3 FORWARD RECOGNITION CAMERA *4 ECM *5 RACK AND PINION POWER STEERING GEAR ASSEMBLY

 Precaution

PRECAUTION NOTICE FOR INITIALIZATION NOTICE: When disconnecting the cable from the negative (-) battery terminal, initialize the following systems after the cable is reconnected. System See Proce

SEE MORE:

 Pressure Control Solenoid "H" Circuit Short to Ground or Open (P281614)

DESCRIPTION Refer to DTC P281612. Click here DTC No. Detection Item DTC Detection Condition Trouble Area MIL Memory Note P281614 Pressure Control Solenoid "H" Circuit Short to Ground or Open While the vehicle is being driven so that gear changes occur, a short to ground or o

 Rear Power Window LH Auto Up / Down Function does not Operate with Rear Power Window Switch LH

DESCRIPTION If the manual up and down functions operate normally but the auto up and down functions do not, the power window control system may be in fail-safe mode. If power window initialization has not been performed, the auto up and down functions will not operate. Click here WIRING DIAGRAM C

© 2016-2026 Copyright www.lexguide.net