Lexus ES manuals

Lexus ES: Steering Pad Switch Circuit

DESCRIPTION

This circuit sends an operation signal from the steering pad switch assembly to the radio receiver assembly.

If there is an open in the circuit, the audio system cannot be operated using the steering pad switch assembly.

If there is a short in the circuit, the same condition as when a switch is continuously depressed occurs.

Therefore, the radio receiver assembly cannot be operated using the steering pad switch assembly, and the radio receiver assembly itself will not function.

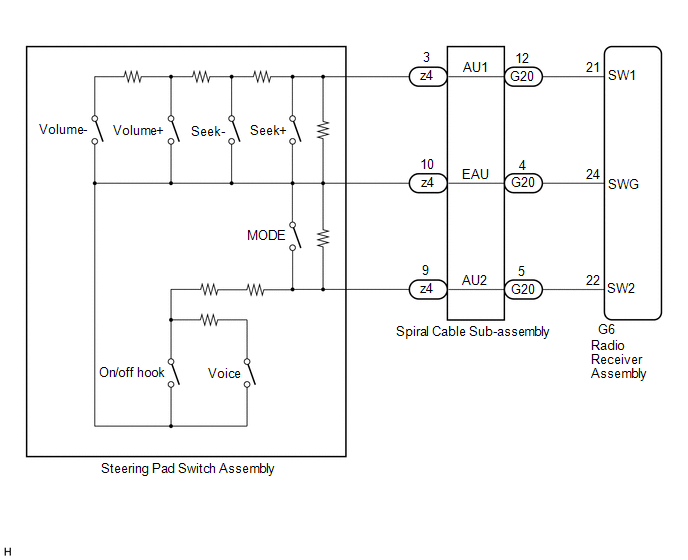
WIRING DIAGRAM

CAUTION / NOTICE / HINT

NOTICE:

The vehicle is equipped with a Supplemental Restraint System (SRS) which includes components such as airbags. Before servicing (including removal or installation of parts), be sure to read the precaution for Supplemental Restraint System.

Click here

PROCEDURE

1.

CHECK HARNESS AND CONNECTOR (STEERING PAD SWITCH SIGNAL)

(a) Disconnect the G6 radio receiver assembly connector.

(b) Measure the resistance according to the value(s) in the table below.

Standard Resistance:

Tester Connection

Condition

Specified Condition

G6-21 (SW1) - G6-24 (SWG)

No switch pushed

95 to 105 kΩ

Seek+ switch pushed

Below 2.5 Ω

Seek- switch pushed

313 to 345 Ω

Volume+ switch pushed

950 to 1050 Ω

Volume- switch pushed

2955 to 3265 Ω

G6-22 (SW2) - G6-24 (SWG)

No switch pushed

95 to 105 kΩ

MODE switch pushed

Below 2.5 Ω

On/off hook switch pushed

950 to 1050 Ω

Voice switch pushed

2955 to 3265 Ω

OK

PROCEED TO NEXT SUSPECTED AREA SHOWN IN PROBLEM SYMPTOMS TABLE

NG

2.

INSPECT STEERING PAD SWITCH ASSEMBLY

(a) Remove the steering pad switch assembly.

Click here

(b) Inspect the steering pad switch assembly.

Click here

NG

REPLACE STEERING PAD SWITCH ASSEMBLY

OK

3.

INSPECT SPIRAL CABLE SUB-ASSEMBLY

(a) Remove the spiral cable sub-assembly.

Click here

(b) Inspect the spiral cable sub-assembly.

Click here

OK

REPAIR OR REPLACE HARNESS OR CONNECTOR (RADIO RECEIVER ASSEMBLY - SPIRAL CABLE SUB-ASSEMBLY)

NG

REPLACE SPIRAL CABLE SUB-ASSEMBLY

READ NEXT:

 Stereo Jack Adapter Light does not Illuminate

DESCRIPTION Power is supplied to the No. 1 stereo jack adapter assembly illumination from the radio receiver assembly. WIRING DIAGRAM CAUTION / NOTICE / HINT NOTICE: Depending on the parts that ar

 Switch Lights of Remote Touch Always Illuminate or cannot be Controlled Using Rheostat

DESCRIPTION Power is supplied to the remote touch (remote operation controller assembly) illumination when the light control switch is in the tail or head position. HINT: When the remote touch (rem

 Switch Lights of Remote Touch do not Illuminate

DESCRIPTION Power is supplied to the remote touch (remote operation controller assembly) illumination when the light control switch is in the tail or head position. WIRING DIAGRAM CAUTION / NOTICE /

SEE MORE:

 Start Up Signal Circuit between Radio Receiver Assembly and Navigation ECU

DESCRIPTION This circuit includes the navigation ECU and radio receiver assembly. WIRING DIAGRAM PROCEDURE 1. CHECK HARNESS AND CONNECTOR (RADIO RECEIVER ASSEMBLY - NAVIGATION ECU) (a) Disconnect the G1 radio receiver assembly connector. (b) Disconnect the G14 navigation ECU connector. (c)

 Starter Relay Circuit Short to Battery (P061512)

DESCRIPTION While the engine is being cranked, battery voltage is applied to terminal STA of the ECM. If the ECM detects the starter control (STA) signal while the vehicle is being driven, it determines that there is a malfunction in the STA circuit. The ECM then illuminates the MIL and stores this

© 2016-2026 Copyright www.lexguide.net