Lexus ES manuals

Lexus ES: Operation Check

OPERATION CHECK

CHECK NAVIGATION SYSTEM NORMAL CONDITION

(a) If the cause of a symptom is any of the following, the corresponding symptom is normal; it is not due to a malfunction.

Symptom

Answer

A longer route than expected is chosen.

Depending on the road conditions, the navigation ECU may determine that a longer route is quicker.

Even when distance priority is high, the shortest route is not shown.

Some routes may not be advised due to safety concerns.

When the vehicle is put into motion immediately after the engine starts, the navigation system deviates from the correct position.

If the vehicle starts before the navigation system activates, the system may not react.

When driving on certain types of roads, especially new roads, the vehicle position deviates from the correct position.

When the vehicle is driving on new roads not available on the internal memory, the system attempts to match it to another nearby road, causing the position mark to deviate.

(b) The following symptoms are not malfunctions, but are caused by errors inherent in the GPS, gyro sensor or navigation ECU.

(1) The current position mark may be displayed on a nearby parallel road.

(2) Immediately after a fork in the road, the current vehicle position mark may be displayed on the wrong road.

(3) When the vehicle turns right or left at an intersection, the current vehicle position mark may be displayed on a nearby parallel road.

(4) When the vehicle is carried, such as on a ferry, and the vehicle itself is not driving, the current vehicle position mark may be displayed in the position where the vehicle was until a measurement can be performed by the GPS.

(5) When the vehicle travels on a steep hill, the current vehicle position mark may deviate from the correct position.

(6) When the vehicle makes a continuous turn (e.g. 360, 720, 1080 degrees), the current vehicle position mark may deviate from the correct position.

(7) When the vehicle moves erratically, such as constant lane changes, the current vehicle position mark may deviate from the correct position.

(8) When the engine switch is turned on (ACC) or on (IG) and the vehicle is turned on a turntable before parking, the current vehicle position mark may not indicate the correct direction. The same will occur when the vehicle comes out of the parking garage.

(9) When the vehicle travels on a snowy road or a mountain path with tire chains installed or using a spare tire, the current vehicle position mark may deviate from the correct position.

(10) When the tires are changed, the current vehicle position mark may deviate from the correct position.

HINT:

  • A change in tire diameter may cause a speed sensor error.
  • Performing "tire change" in calibration mode will allow the system to correct the current vehicle position faster.

REMOTE TOUCH (REMOTE OPERATION CONTROLLER ASSEMBLY) SELF CHECK

NOTICE:

  • Before entering self-diagnostic mode, make sure there are no obstructions which may interfere with operation of the remote touch screen, and that the remote touch screen is not dirty.
  • Do not touch the remote touch screen except when necessary.
  • Since the remote touch screen may recognize a pinch in/out or flick operation if operated with 2 fingers, always use 1 finger to operate the remote touch screen in self-diagnostic mode.

HINT:

The following checks can be done via self-diagnostic mode:

  • Remote touch (remote operation controller assembly) DTC check
  • Switch illumination check
  • Remote touch screen operation position recognition check
  • Switch operation check
  • Vibration feedback generation condition check

(a) Activate Self-diagnostic Mode

*a

"MAP" Switch

*b

Back Switch

*c

Sub-function Switch

*d

Remote Touch Screen

(1) Turn the light control switch to the tail or head position.

(2) The "MAP" switch, back switch and sub-function switch pressed, turn the engine switch on (ACC) to enter self-diagnostic mode.

NOTICE:

Self-diagnostic mode will not start if any switches other than "MAP" switch, back switch and sub-function switch are pressed.

(b) Switch Illumination Check and DTC Check

(1) Check that the switch illumination turns on.

*a

Switch Illumination

HINT:

If present DTCs are stored during self-diagnostic mode, the switch illumination will blink at 0.5-second intervals. The switch illumination will continue to blink until self-diagnostic mode is ended.

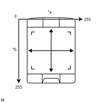
(c) Remote touch screen operation position recognition check

*a

Lateral Axis

*b

Longitudinal Axis

(1) Operate the remote touch screen laterally and longitudinally and check that the brightness of the switch illumination changes.

HINT:

  • If the brightness of the switch illumination changes according to the position touched on the remote touch screen, the remote touch screen operation position is correctly being recognized.
  • The brightness of the switch illumination changes between 0% and 100% according to the remote touch screen operation coordinates.
  • The remote touch screen operation coordinates change between 0 and 255 on the lateral axis and longitudinal axis.
  • When the remote touch screen operation coordinates are 0 for the lateral axis and 0 for the longitudinal axis, the brightness of the switch illumination will be 0% (off). When the coordinates of both the lateral and longitudinal axis are 255, the brightness of the switch illumination will be 100% (full brightness).

(d) Switch Operation Check

(1) Check that the switch illumination turns on at 100% brightness when each switch is pressed while touching the upper left of the remote touch screen.

HINT:

If the switch illumination turns on at 100% brightness when a switch is pressed, the switch being pressed is operating normally.

(e) Vibration feedback generation condition check

(1) Operate the remote touch screen to move the pointer displayed on the multi-display screen and check that remote touch screen generates vibration feedback according to the pointer display position on the multi-display assembly.

*a

Feedback Force Image Screen

*b

Button

HINT:

  • On the multi-display customize setting screen, if the feedback force setting is set to "Off", no vibration feedback will be generated.
  • If the remote touch screen generates vibration feedback according to the pointer display position, the remote touch (remote operation controller assembly) is correctly receiving the reaction force setting signal sent from the radio receiver assembly.
  • If the remote touch (remote operation controller assembly) cannot receive the reaction force setting signal sent from the radio receiver assembly, use the default feedback force image stored in the remote touch (remote operation controller assembly) to generate vibration feedback on the remote touch screen.

(f) End Self-diagnostic Mode

(1) Do not perform any operations for 30 seconds, or turn the engine switch off to end self-diagnostic mode.

NOTICE:

When replacing the radio receiver assembly, always replace it with a new one. If a radio receiver assembly which was installed to another vehicle is used, the following may occur:

  • A communication malfunction DTC may be stored.
  • The radio receiver assembly may not operate normally.

STORAGE CHECK (DCU STORAGE CHECK)

HINT:

  • Check the storage with it installed to the radio receiver assembly.
  • Illustrations may differ from the actual vehicle screen depending on the device settings and options. Therefore, some detailed areas may not be shown exactly the same as on the actual vehicle screen.

(a) Enter diagnostic mode.

Click here

(b) Select "Failure Diagnosis" from the "Service Menu" screen.

(c) Select "Storage Check" from the "Failure Diagnosis" screen.

(d) Storage Check

*a

Result

(1) Select "DCU Storage Check" to start the DCU storage check.

(2) Check the result displayed when the DCU storage check is complete.

Screen Description

Display (Result)

Description

Checking

Check is in progress

OK

Radio receiver assembly storage is normal

NG

Radio receiver assembly storage is malfunctioning

HINT:

  • After selecting "DCU Storage Check", it may take a while until the result is displayed.
  • If the cabin temperature is -20°C (-4°F) or lower, or 65°C (149°F) or higher, the storage may not operate normally, and "NG" may be shown on the display. Make sure to perform troubleshooting with the cabin at an appropriate temperature.
  • If "NG" is displayed even when the cabin temperature is appropriate, replace the radio receiver assembly with a new one.

NOTICE:

When replacing the navigation ECU, always replace it with a new one. If a navigation ECU which was installed to another vehicle is used, the following may occur:

  • A communication malfunction DTC may be stored.
  • The navigation ECU may not operate normally.

STORAGE CHECK (MEU STORAGE CHECK)

HINT:

  • Check the storage with it installed to the navigation ECU.
  • Illustrations may differ from the actual vehicle screen depending on the device settings and options. Therefore, some detailed areas may not be shown exactly the same as on the actual vehicle screen.

(a) Enter diagnostic mode.

Click here

(b) Select "Failure Diagnosis" from the "Service Menu" screen.

(c) Select "MEU Check" from the "Failure Diagnosis" screen.

(d) Select "Storage Check" from the "MEU Diagnosis" screen.

(e) Storage Check

*a

Result

(1) Select "MEU Storage Check" to start the MEU storage check.

(2) Check the result displayed when the MEU storage check is complete.

Screen Description

Display (Result)

Description

Checking

Check is in progress

OK

Navigation ECU storage is normal

NG

Navigation ECU storage is malfunctioning

HINT:

  • After selecting "MEU Storage Check", it may take a while until the result is displayed.
  • If the cabin temperature is -20°C (-4°F) or lower, or 65°C (149°F) or higher, the storage may not operate normally, and "NG" may be shown on the display. Make sure to perform troubleshooting with the cabin at an appropriate temperature.
  • If "NG" is displayed even when the cabin temperature is appropriate, replace the navigation ECU with a new one.

CHECK PANEL & STEERING SWITCH

HINT:

  • Use following procedure to check each audio function.
  • Illustrations may differ from the actual vehicle screen depending on the device settings and options. Therefore, some detailed areas may not be shown exactly the same as on the actual vehicle screen.

(a) Enter diagnostic mode.

Click here

(b) Select "Function Check/Setting" from the "Service Menu" screen.

(c) Select "Panel & Steering Switch" from the "Function Check/Setting I" screen.

(d) Panel & Steering Switch Check Mode

Screen Description

Display

Content

*a: Switch condition

"Pushed" is displayed when any switch is pushed.

*b: Number of switches pushed

  • Number of switches pushed at once is displayed.
  • If 3 switches are pushed at once, "3" is displayed.
  • If 4 or more switches are pushed at once, "More than 3" is displayed.

*c: Rotary switch direction

Direction of rotary switch is displayed.

*d: Communication method

The steering pad switch assembly method of communication is displayed.

(1) Operate each switch and check that the switch conditions are correctly displayed.

NOTICE:

Do not push any switch for 3 seconds or more as doing so may cancel diagnostic mode.

CHECK MICROPHONE (INPUT TO RADIO RECEIVER ASSEMBLY)

HINT:

  • The radio receiver assembly microphone and microphone input signal can be checked using the following procedures.
  • Illustrations may differ from the actual vehicle screen depending on the device settings and options. Therefore, some detailed areas may not be shown exactly the same as on the actual vehicle screen.

(a) Enter diagnostic mode.

Click here

(b) Select "Function Check/Setting" from the "Service Menu" screen.

(c) Select "Microphone Check" from the "Function Check/Setting I" screen.

(d) Microphone Check

Screen Description

Display

Content

*a: Microphone input level meter

Monitors the microphone input level every 0.1 seconds and displays the results in 8 different levels.

*b: Recording switch

Starts recording.

*c: Stop switch

Stops recording and playing.

*d: Play switch

Plays the recorded voice.

*e: Recording indicator

Comes on while recording.

(1) When speaking into the microphone, check that the microphone input level meter changes according to the input level.

HINT:

The microphone is active at all times when this screen is displayed.

(2) Push the recording switch and perform voice recording.

HINT:

  • Select the recording switch with the blower motor of the air conditioning system stopped. If an outlet of the air conditioning system is facing the microphone, noise may be recorded.
  • While recording or playing, the switches other than the stop switch cannot be pushed.
  • When no recording is present, the play switch cannot be pushed.
  • Recording will stop after 5 seconds or when the stop switch is pushed.

(3) Check that the recording indicator remains on while recording and that the recording can be played normally.

CHECK MICROPHONE (INPUT TO NAVIGATION ECU)

HINT:

  • The navigation ECU microphone and microphone input signal can be checked using the following procedures.
  • Illustrations may differ from the actual vehicle screen depending on the device settings and options. Therefore, some detailed areas may not be shown exactly the same as on the actual vehicle screen.

(a) Enter diagnostic mode.

Click here

(b) Select "Function Check/Setting" from the "Service Menu" screen.

(c) Select "Next page" from the "Function Check/Setting I" screen.

(d) Select "MEU Inspection" from the "Function Check/Setting II" screen.

(e) Select "Microphone Check" from the "MEU Inspection" screen.

(f) Microphone Check

Screen Description

Display

Content

*a: Microphone input level meter

Monitors the microphone input level every 0.1 seconds and displays the results in 8 different levels.

*b: Recording switch

Starts recording.

*c: Stop switch

Stops recording and playing.

*d: Play switch

Plays the recorded voice.

*e: Recording indicator

Comes on while recording.

(1) When speaking into the microphone, check that the microphone input level meter changes according to the input level.

HINT:

The microphone is active at all times when this screen is displayed.

(2) Push the recording switch and perform voice recording.

HINT:

  • Select the recording switch with the blower motor of the air conditioning system stopped. If an outlet of the air conditioning system is facing the microphone, noise may be recorded.
  • While recording or playing, the switches other than the stop switch cannot be pushed.
  • When no recording is present, the play switch cannot be pushed.
  • Recording will stop after 5 seconds or when the stop switch is pushed.

(3) Check that the recording indicator remains on while recording and that the recording can be played normally.

CHECK GPS & VEHICLE SENSORS

HINT:

  • GPS information, vehicle signals and sensor signals are checked in the following procedure.
  • Illustrations may differ from the actual vehicle screen depending on the device settings and options. Therefore, some detailed areas may not be shown exactly the same as on the actual vehicle screen.

(a) Enter diagnostic mode.

Click here

(b) Select "Function Check/Setting" from the "Service Menu" screen.

(c) Select "Next page" from the "Function Check/Setting I" screen.

(d) Select "MEU Inspection" from the "Function Check/Setting II" screen.

(e) Select "System Sensors Check" from the "MEU Inspection" screen.

(f) System Sensors Check

*a: GPS

Display

Content

Reception number

Displays reception condition of the satellites used to determine vehicle position

Blue: P (In use)

System is using GPS signal for location.

Yellow: T (Receiving)

System is tracking GPS signal for location.

No color: Not in use

System cannot receive GPS signal. (Searching for GPS signal)

Status

Displays reception status of the satellites used to determine vehicle position

OK (3D)

3-dimensional location method is being used.

OK (2D)

2-dimensional location method is being used.

NG

Location data cannot be used.

error

Reception error has occurred.

-

Any other state.

Measurement ratio

Displays the ratio of satellites performing measurements

3D

The ratio of satellites performing 3D positioning is displayed.

2D

The ratio of satellites performing 2D positioning is displayed.

NG

The ratio of satellites not performing measurement is displayed.

Date

Date/time information obtained from GPS signals is displayed in Greenwich Mean Time (GMT).

Position

Latitude and longitude information on current position is displayed.

*b: SPD

Display

Content

Pulse Count

Displays the accumulated number of input pulses beginning when this screen is displayed

Speed

Displays vehicle speed

*c: Sensor Signal

Display

Content

Note

Gyro Voltage

Displays the output voltage of the gyro sensor

-

0 point Voltage

Displays the zero-point voltage of the gyro sensor

-

Relative bearing

Displays the output angle of the gyro sensor

The amount of change in bearing angle (degrees) after the system sensor check screen is displayed (clockwise: "+", counterclockwise: "-").

*d: Reset

Display

Content

Reset

When this switch is pressed and held for 3 seconds or more, the values for the display items of SPD signal and gyro sensor signal are reset and display "0".

*e: Gyro/Distance correction study situation

Display

Content

Gyro/Distance correction study situation

Displays learning status of Gyro/Distance correction

(1) When the "System Sensors Check" screen is displayed, check all the sensor signals.

HINT:

This screen is updated once per second.

(g) GPS Time Setting (w/ GPS Time Setting Function)

Screen Description

Display

Content

*a: Time display

Displays the date and time in the device.

*b: Date and time setting screen

Setting is possible only when GPS signals are not being received.

*c: Cursor movement switch

Moves the cursor on the date and time setting screen to the right and left.

*d: Adjustment switch

Adjusts values of items selected by the cursor.

*e: OK switch

Selecting this switch after setting the date and time updates the date and time in the device (only when GPS signals are not received).

(1) When GPS signals are not being received, the date and time in the device can be adjusted.

HINT:

Time setting is possible only when GPS signals are not being received. When the navigation system is receiving GPS signals, priority is given to displaying the time and date received via GPS.

CHECK VEHICLE SIGNAL

HINT:

  • Vehicle signals received by the radio receiver assembly are checked in the following procedure.
  • Illustrations may differ from the actual vehicle screen depending on the device settings and options. Therefore, some detailed areas may not be shown exactly the same as on the actual vehicle screen.

(a) Enter diagnostic mode.

Click here

(b) Select "Function Check/Setting" from the "Service Menu" screen.

(c) Select "Vehicle Signal" from the "Function Check/Setting I" screen.

(d) Vehicle Signal Check Mode

Screen Description

Display

Content

Battery

Battery voltage is displayed.

IG

Engine switch ON/OFF state is displayed.

PKB

Parking brake ON/OFF state is displayed.

REV

Reverse signal ON/OFF state is displayed.

SPEED

Vehicle speed is displayed in km/h.

TAIL

Tail signal (light control switch) ON/OFF state is displayed.

ADIM/TCAN

Brightness state DIM (with) / BRIGHT (without) is displayed.

HINT:

  • Only conditions that have inputs are displayed.
  • This screen displays vehicle signals input to the radio receiver assembly.
  • This screen is updated once per second.

(1) When the "Vehicle Signal Check Mode" screen is displayed, check all the vehicle signal conditions.

CHECK HANDS-FREE VOICE QUALITY AND VOLUME SETTING

NOTICE:

  • These settings are adjusted separately for each registered cellular phone.
  • If a cellular phone has not been registered, the settings cannot be adjusted.

HINT:

  • The hands-free voice quality of a "Bluetooth" compatible phone can be adjusted using the following procedure.
  • Illustrations may differ from the actual vehicle screen depending on the device settings and options. Therefore, some detailed areas may not be shown exactly the same as on the actual vehicle screen.

(a) Enter diagnostic mode.

Click here

(b) Select "Function Check/Setting" from the "Service Menu" screen.

(c) Select "HF Voice Quality Setting" from the "Function Check/Setting I" screen.

(d) Hands-Free Voice Quality Setting (Voice Quality Type adjustment)

*a

Numeric Keypad

*b

Setting Button

*c

Reset Button

(1) If necessary, refer to the table below to adjust the voice quality type with the numeric keypad.

(2) When adjusting the settings, use the numeric keypad on the screen to input the voice quality type according to the table.

Settings

Parameter

Target Phenomenon

Voice Quality Type

Positive Effect of Changing Voice Quality

Negative Effect of Changing Voice Quality

A

(Noise)

The other party hears background noise when listening to your voice.

1000

The amount of background noise the other party hears when listening to your voice is reduced.

The volume of voice the other party hears when listening to your voice may temporarily drop.

B

(Noise)

The other party hears a lot of background noise when listening to your voice.

2000

The amount of background noise the other party hears when listening to your voice is sharply reduced.

The volume of voice the other party hears when listening to your voice may temporarily drop.

C

(Echo)

The other party hears weak echoes.

0100

The amount of echo is reduced (low level).

Sound quality of the other party deteriorates (low level).

D

(Echo)

The other party hears strong echoes.

0200

The amount of echo is reduced (high level).

Sound quality of the other party deteriorates (high level).

Settings (When Multiple Phenomena Occurred)

Parameter

Target Phenomenon

Voice Quality Type

Positive Effect of Changing Voice Quality

Negative Effect of Changing Voice Quality

A+C

The other party hears background noise and weak echoes when listening to your voice.

1100

  • The amount of background noise the other party hears when listening to your voice is reduced.
  • The amount of echo is reduced (low level).
  • The volume of voice may drop temporarily.
  • Sound quality of the other party deteriorates (low level).

A+D

The other party hears background noise and strong echoes when listening to your voice.

1200

  • The amount of background noise the other party hears when listening to your voice is reduced.
  • The amount of echo is reduced (high level).
  • The volume of voice may drop temporarily.
  • Sound quality of the other party deteriorates (high level).

B+C

The other party hears a lot of background noise and weak echoes when listening to your voice.

2100

  • The amount of background noise the other party hears when listening to your voice is sharply reduced.
  • The amount of echo is reduced (low level).
  • The volume of voice may drop temporarily.
  • Sound quality of the other party deteriorates (low level).

B+D

The other party hears a lot of background noise and strong echoes when listening to your voice.

2200

  • The amount of background noise the other party hears when listening to your voice is sharply reduced.
  • The amount of echo is reduced (high level).
  • The volume of voice may drop temporarily.
  • Sound quality of the other party deteriorates (high level).

HINT:

  • The default value is "0000".
  • Settings will be applied when the setting button is selected.
  • If voice quality type values that are not in the table are input, the setting will not be applied and a positive effect may not be gained.
  • If the quality of phone calls decreases due to the changed settings, return the settings to "0000" by selecting "INIT".

CLEAR PASSWORD OF EXPORT/IMPORT MEMORY POINT FUNCTION

HINT:

  • This function allows the initialization of a password which was set on the navigation ECU when exporting/importing memory points.
  • Illustrations may differ from the actual vehicle screen depending on the device settings and options. Therefore, some detailed areas may not be shown exactly the same as on the actual vehicle screen.

(a) Enter diagnostic mode.

Click here

(b) Select "Service Information" from the "Service Menu" screen.

(c) Select "MEU Information" from the "Service Information" screen.

(d) Select "Memory point backup" from the "MEU Information" screen.

(e) Clear backup password

HINT:

Depending on the manufacturer, some component names and versions will be displayed differently.

(1) Select "Clear backup password" from the "Memory point backup" screen.

CHECK SPEAKER

HINT:

  • This function is used when checking the speaker wiring and whether the speakers are functioning properly.
  • Illustrations may differ from the actual vehicle screen depending on the device settings and options. Therefore, some detailed areas may not be shown exactly the same as on the actual vehicle screen.

(a) Turn radio receiver assembly on and play any audio source.

HINT:

  • This audio source will be used for the speaker check.
  • The "SPCheck ON" button is grayed out and cannot be pressed when the audio source is off.

(b) Enter diagnostic mode.

Click here

(c) Select "Failure Diagnosis" from the "Service Menu" screen.

(d) Select "System Check" from the "Failure Diagnosis" screen.

(e) Select "SPCheck ON" from the "System Check Mode" screen.

(f) Check the speaker wiring and check that the speakers are functioning properly.

HINT:

  • Check that each speaker outputs sound from the selected audio source properly.
  • "SPCheck OFF" is displayed during the speaker check.
  • Sound can be heard from the speakers around the vehicle in order beginning from the speaker on the front side.
  • More than one speaker may sound simultaneously depending on the speaker wiring.
  • The sounding order during speaker check cannot be adjusted.

(g) Sound stops when any of the following conditions are met.

(1) "SPCheck OFF" is selected.

(2) The engine switch is turned off.

(3) Diagnostic mode is turned off.

(4) The screen is changed to another screen.

(5) Audio mode is turned off.

CHECK SOFTWARE ERROR HISTORY

HINT:

  • This function is used to check the cause when the radio receiver assembly screen is blacked out.
  • Existence of error history can be confirmed, but the malfunction location cannot be determined.

(a) Check software error history.

(1) Connect the Techstream to the DLC3.

(2) Turn the engine switch on (IG).

(3) Turn the Techstream on.

(4) Enter the following menus: Body Electrical / Navigation System / Utility / Software Error History.

Body Electrical > Navigation System > Utility

Tester Display

Software Error History

(5) When an item is stored for Software Error History, record it before repairing the performing repairs.

Software Error History Screen Description

Error Description

Trigger

Detail

Software Reset

Navi Microcomputer

Hexadecimal Number

Audio Microcomputer

CAN Microcomputer

No Video Signal

Front Monitor

Rear Monitor

MOST Cold Restart

Always

HINT:

  • The trigger detects malfunctions and displays the location where the malfunction information was stored.
  • Software Error History can store up to 5 history data items. If a new software error occurs when 5 data items have already been stored, the oldest data is cleared and the new data is stored.
  • If an error that is unsupported by the Techstream occurs, a "-" is displayed for the display items.

(b) Clear software error history.

(1) When DTCs are cleared using any of the following operations, Software Error History will be cleared as well.

Click here

  • Cleared using the Techstream.
  • Cleared using the system check mode screen.
  • Cleared using the unit check mode screen.

CHECK OPTICAL DISC ERROR HISTORY

HINT:

This function is used to check the cause when an optical disc error occurs.

(a) Check optical disc error history.

(1) Connect the Techstream to the DLC3.

(2) Turn the engine switch on (IG).

(3) Turn the Techstream on.

(4) Enter the following menus: Body Electrical / Navigation System / Utility / Optical Disc Error History.

Body Electrical > Navigation System > Utility

Tester Display

Optical Disc Error History

(5) When an item is stored for Optical Disc Error History, record it before proceeding with troubleshooting.

Optical Disc Error History Screen Description

Display

Content

Error Type

Displays the type of error.

Device

Displays the malfunctioning device.

Date

Displays the date and time that the malfunction occurred.

"Error Type" Screen Description

Error Type

Detection Condition

Action

Read Error

When a disc read error occurs.

Proceed to next suspected area shown in Problem Symptoms Table

Disc damaged/upside down/dirty

When it is determined that any of the following is the cause of the disc read error:

  • The disc cannot be read.
  • The disc cannot be read because of dirt or scratches.
  • The disc cannot be read because it is inserted upside down.

Cannot determine disc type

An unsuitable disc is inserted.

DSP error

When an error occurs while decoding MP3/WMA/AAC files.

Some files are corrupt

  • When MP3/WMA/AAC files cannot be played back because they are unsupported.
  • Even though the file extensions are MP3, WMA or AAC, files cannot be played back because the header information cannot be read.

Some files cannot be found

  • When a disc without music data is played back.
  • When there are no playable MP3/WMA/AAC files.

Copy protection violation

When a file with copyright protection that cannot be played back is played back.

"Device" Screen Description

Device

Component

DVD-P

Radio receiver assembly

CD-P

Not available

R-Seat DVD-P

Not available

HINT:

  • Optical Disc Error History can store up to 7 history data items. If a new optical disc error occurs when 7 data items have already been stored, the oldest data is cleared and the new data is stored.
  • If an error that is unsupported by the Techstream occurs, a "-" or blank is displayed for the display items.

(b) Clear optical disc error history.

(1) When DTCs are cleared using any of the following operations, Optical Disc Error History will be cleared as well.

Click here

  • Cleared using the Techstream.
  • Cleared using the system check mode screen.
  • Cleared using the unit check mode screen.

HINT:

  • This function is used to detect disconnection of the video devices.
  • In order to inspect the RSE, a disc should be inserted into the radio receiver assembly.

CHECK VIDEO DEVICE CONNECTION CHECK

(a) Check Video Device Connection Check.

(1) Connect the Techstream to the DLC3.

(2) Turn the engine switch on (IG).

(3) Turn the Techstream on.

(4) Enter the following menus: Body Electrical / Navigation System / Utility / Video Device Connection Check.

Body Electrical > Navigation System > Utility

Tester Display

Video Device Connection Check

(5) When an item is stored for Video Device Connection Check, record it before proceeding with troubleshooting.

HINT:

  • DTCs are stored when errors are detected.
  • Depending on the vehicle, some of the items will not be displayed on the "Error Detected Image Line (Type)" screen.
Video Device Connection Check Screen Description

Error Detected Image Line (Type)

Areas to be Checked

H/U - > Separate Display (GVIF)

Digital video signal between the radio receiver assembly and multi-display assembly

H/U - > Full RSE (GVIF)

Not available

RSE - > Seatback Display RH (GVIF)

Not available

RSE - > Seatback Display LH (GVIF)

Not available

Rear Camera - > H/U (NTSC)

Not available

IPA/BGM/PVM ECU - > Separate Display (GVIF)

Not available

IPA/BGM/PVM ECU - > H/U (NTSC)

Not available

IPA/BGM/PVM ECU - > H/U (GVIF)

Not available

(b) Clear video device connection check.

(1) When DTCs are cleared using any of the following operations, Video Device Connection Check will be cleared as well.

Click here

  • Cleared using the Techstream.
  • Cleared using the system check mode screen.
  • Cleared using the unit check mode screen.

MAP INFORMATION

HINT:

This function is used to check the map version of the navigation system and the end date of the map update service.

(a) Check map information.

(1) Connect the Techstream to the DLC3.

(2) Turn the engine switch on (IG).

(3) Turn the Techstream on.

(4) Enter the following menus: Body Electrical / Navigation System / Utility / Map Information.

Body Electrical > Navigation System > Utility

Tester Display

Map Information

(5) Check the map version and the end date of the map update service.

Valet Mode Cancel

NOTICE:

When valet mode cannot be canceled, there is a possibility that the vehicle is stolen. Therefore, it is necessary to thoroughly check ownership of the vehicle.

HINT:

This function is used to cancel valet mode.

(a) Cancel valet mode.

(1) Connect the Techstream to the DLC3.

(2) Turn the engine switch on (IG).

(3) Turn the Techstream on.

(4) Enter the following menus: Body Electrical / Navigation System / Utility / Valet Mode Cancel.

Body Electrical > Navigation System > Utility

Tester Display

Valet Mode Cancel

(5) Cancel the valet mode.

CHECK "Bluetooth" CONNECTION HISTORY

HINT:

This function is used to check the connection history when the connection between the radio receiver assembly and a "Bluetooth" device is unstable.

(a) Check "Bluetooth" Connection History.

HINT:

  • "Bluetooth" Connection History displays data stored in the internal memory of the ECU, such as the date a "Bluetooth" connection was attempted and the state of a "Bluetooth" connection.
  • By checking "Bluetooth" Connection History, the date, cause, etc. of a "Bluetooth" device failing to register or connect can be analyzed.
  • "Bluetooth" Connection History indicates the estimated cause of a malfunction, but does not determine it. Therefore, checking "Bluetooth" Connection History may not improve the problem.
  • Performing an inspection using the Techstream before recording the "Bluetooth" Connection History may clear the history.

(1) Connect the USB memory device to the No. 1 stereo jack adapter assembly.

(2) Enter diagnostic mode.

Click here

(3) Select "Failure Diagnosis" from the "Service Menu" screen.

(4) Select "Diagnosis Recorder" from the "Failure Diagnosis" screen.

(5) Push the "Recording ON/OFF" switch to enable "BT Communication Trace output" to be selected.

*a

Green Indicator

HINT:

When the green "Recording ON/OFF" indicator is illuminated, the "BT Communication Trace output" is grayed out and cannot be selected.

(6) Select "BT Communication Trace output" for 3 seconds.

(7) According to the instructions on the screen, save the "Bluetooth" Connection History data to a USB memory device.

(8) Select "Recording ON/OFF" on the Diagnosis Recorder screen to illuminate the green "Recording ON/OFF" indicator.

HINT:

Make sure that the green "Recording ON/OFF" indicator returns to illuminated state, after performing the above procedure.

(9) Connect the USB memory device with the saved "Bluetooth" Connection History data to the Techstream.

(10) Turn the Techstream on.

(11) Enter the following menus: Advanced Function / Bluetooth Connection History.

(12) According to the Techstream screen, select the saved "Bluetooth" Connection History file.

(13) When an item is stored for "Bluetooth" Connection History, record it before proceeding with troubleshooting.

"Bluetooth" Connection History Screen Description

Item

Content

Occurrence Start Date/Time

Date and time of "Bluetooth" connection are displayed.

Occurrence End Date/Time

Date and time of "Bluetooth" disconnection are displayed.

History Type

Type of "Bluetooth" Connection History is displayed.

Result

"Bluetooth" connection result is displayed.

Contents

"Bluetooth" connection status is displayed.

"Bluetooth" Address

"Bluetooth" device address is displayed.

Continuance Time

The number of retries when "Bluetooth" connection was performed is displayed.

History Type: ACC ON

Result

Contents

Detail

Areas to be Checked

-

-

Engine switch on (ACC)

-

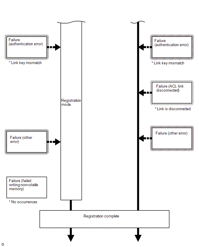
History Type: Registration

Result

Contents

Detail

Areas to be Checked

Success (HFP)

No Error

"Bluetooth" device was registered as a hands-free device properly.

-

Success (AVP)

No Error

"Bluetooth" device was registered as a "Bluetooth" audio device properly.

-

Success (HFP) ("Android Auto")

(w/ "Android Auto" Function)

No Error

"Bluetooth" device was registered as a hands-free device properly.

-

Failure

Time Out

"Bluetooth" connection could not be established properly.

  • Check that the "Bluetooth" device is in the cabin.
  • Check that the "Bluetooth" device is not connected to another device using the "Bluetooth" connection.
  • Restart the "Bluetooth" device and operate it again.

Authentication Error

Wrong PIN code was input for PIN code verification.

Perform "Bluetooth" device registration again. (Input PIN code correctly.)

Confirmation button was not selected even though a passkey was displayed.

Perform "Bluetooth" device registration again. (When a passkey is displayed, select the confirmation button.)

A verification error occurred between the radio receiver assembly and "Bluetooth" device.

Restart the radio receiver assembly and "Bluetooth" device, and operate them again.

ACL Link Disconnection

"Bluetooth" connection was disconnected by operating the "Bluetooth" device.

Perform "Bluetooth" device registration again.

"Bluetooth" connection could not be established due to wave interference around the vehicle.

Check for wave interference and perform "Bluetooth" device registration again.

"Bluetooth" device was outside the communication area.

Bring the "Bluetooth" device near the radio receiver assembly and perform "Bluetooth" device registration again.

"Bluetooth" setting on the "Bluetooth" device was off.

Change the "Bluetooth" setting to on and perform "Bluetooth" device registration again.

"Bluetooth" device was off.

Turn the "Bluetooth" device on and perform "Bluetooth" device registration again.

A malfunction of the "Bluetooth" device occurred.

Restart the "Bluetooth" device and operate it again.

Memory Write Failure

"Bluetooth" device information could not be stored in the radio receiver assembly.

Perform "Bluetooth" device registration again.

Other Error

An error other than above occurred.

After turning the engine switch off and back on (IG) again, perform "Bluetooth" device registration again.

Failure ("Android Auto")

(w/ "Android Auto" Function)

Time Out

"Bluetooth" connection could not be established properly.

  • Check that the "Bluetooth" device is in the cabin.
  • Check that the "Bluetooth" device is not connected to another device using the "Bluetooth" connection.
  • Restart the "Bluetooth" device and operate it again.

Authentication Error

Wrong PIN code was input for PIN code verification.

Perform "Bluetooth" device registration again. (Input PIN code correctly.)

Confirmation button was not selected even though a passkey was displayed.

Perform "Bluetooth" device registration again. (When a passkey is displayed, select the confirmation button.)

A verification error occurred between the radio receiver assembly and "Bluetooth" device.

Restart the radio receiver assembly and "Bluetooth" device, and operate them again.

ACL Link Disconnection

"Bluetooth" connection was disconnected by operating the "Bluetooth" device.

Perform "Bluetooth" device registration again.

"Bluetooth" connection could not be established due to wave interference around the vehicle.

Check for wave interference and perform "Bluetooth" device registration again.

"Bluetooth" device was outside the communication area.

Bring the "Bluetooth" device near the radio receiver assembly and perform "Bluetooth" device registration again.

"Bluetooth" setting on the "Bluetooth" device was off.

Change the "Bluetooth" setting to on and perform "Bluetooth" device registration again.

"Bluetooth" device was off.

Turn the "Bluetooth" device on and perform "Bluetooth" device registration again.

A malfunction of the "Bluetooth" device occurred.

Restart the "Bluetooth" device and operate it again.

Memory Write Failure

"Bluetooth" device information could not be stored in the radio receiver assembly.

Perform "Bluetooth" device registration again.

Other Error

An error other than above occurred.

After turning the engine switch off and back to on (IG) again, perform "Bluetooth" device registration again.

Cancel

No Error

Registration was suspended by operating the radio receiver assembly or "Bluetooth" device.

-

Cancel ("Android Auto")

(w/ "Android Auto" Function)

No Error

Registration was suspended by operating the radio receiver assembly or "Bluetooth" device.

-

History Type: Connection

Result

Contents

Detail

Areas to be Checked

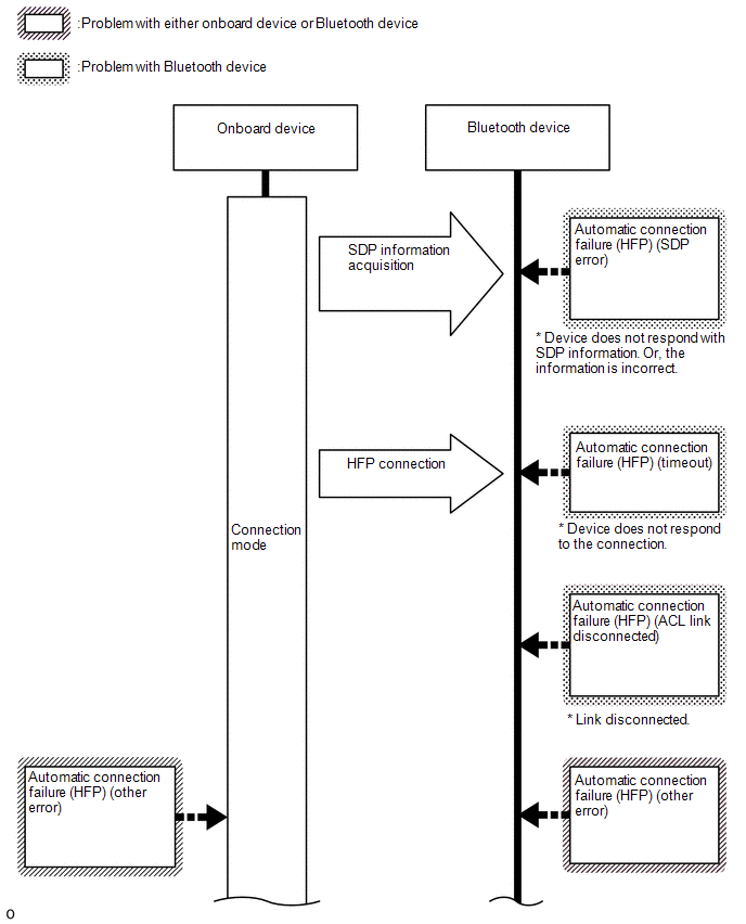
  • Auto Connect Success (HFP)
  • Manual Connect Success (HFP)

No Error

"Bluetooth" device was connected as a hands-free device properly.

-

Connect Success (HFP) ("Android Auto")

(w/ "Android Auto" Function)

No Error

"Bluetooth" device was connected as a hands-free device properly.

-

  • Auto Connect Success (AVP)
  • Manual Connect Success (AVP)

No Error

"Bluetooth" device was connected as a "Bluetooth" audio device properly.

-

  • Auto Connect Failure (HFP)
  • Manual Connect Failure (HFP)

Time Out

"Bluetooth" connection could not be established properly.

  • Check that the "Bluetooth" device is in the cabin.
  • Check that the "Bluetooth" device is not connected to another device using the "Bluetooth" connection.
  • Restart the "Bluetooth" device and operate it again.

Authentication Error

Verification of authentication key between the radio receiver assembly and "Bluetooth" device failed.

If "Bluetooth" connection fails multiple times, perform registration again.

A verification error occurred between the radio receiver assembly and "Bluetooth" device.

Restart the radio receiver assembly and "Bluetooth" device, and operate them again.

Page Time Out

Could not find a "Bluetooth" device near the radio receiver assembly.

Bring the "Bluetooth" device near the radio receiver assembly and perform "Bluetooth" connection again.

"Bluetooth" connection could not be established due to wave interference around the vehicle.

Check for wave interference and perform "Bluetooth" connection again.

"Bluetooth" device was outside the communication area.

Bring the "Bluetooth" device near the radio receiver assembly and perform "Bluetooth" connection again.

"Bluetooth" setting on the "Bluetooth" device was off.

Change the "Bluetooth" setting to on and perform "Bluetooth" connection again.

"Bluetooth" device was off.

Turn the "Bluetooth" device on and perform "Bluetooth" connection again.

A malfunction of the "Bluetooth" device occurred.

Restart the "Bluetooth" device and operate it again.

  • Auto Connect Failure (HFP)
  • Manual Connect Failure (HFP)

ACL Link Disconnection

"Bluetooth" connection was disconnected by operating the "Bluetooth" device.

Perform "Bluetooth" connection again.

"Bluetooth" connection could not be established due to wave interference around the vehicle.

Check for wave interference and perform "Bluetooth" connection again.

"Bluetooth" device was outside the communication area.

Bring the "Bluetooth" device near the radio receiver assembly and perform "Bluetooth" connection again.

"Bluetooth" setting on the "Bluetooth" device was off.

Change the "Bluetooth" setting to on and perform "Bluetooth" connection again.

"Bluetooth" device was off.

Turn the "Bluetooth" device on and perform "Bluetooth" connection again.

A malfunction of the "Bluetooth" device occurred.

Restart the "Bluetooth" device and operate it again.

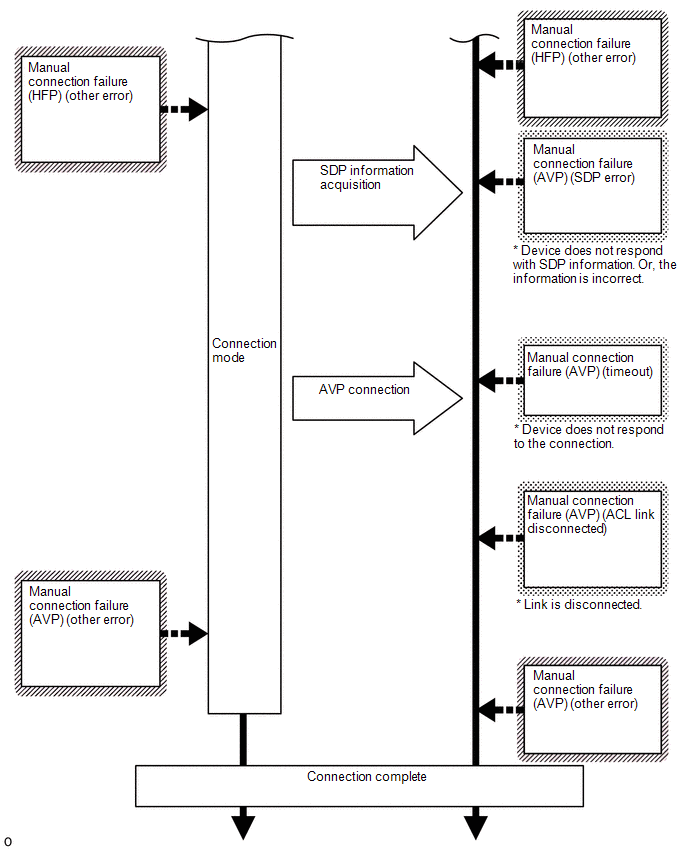
SDP Error

HFP was disabled on the "Bluetooth" device.

Enable HFP on the "Bluetooth" device and perform "Bluetooth" connection again.

"Bluetooth" device which operation had not been confirmed was used.

Check that the "Bluetooth" device is hands-free compatible and its operation has been confirmed.

Other Error

An error other than above occurred.

After turning the engine switch off and back on (IG) again, perform "Bluetooth" device registration again.

  • Auto Connect Failure (AVP)
  • Manual Connect Failure (AVP)

Time Out

"Bluetooth" connection could not be established properly.

  • Check that the "Bluetooth" device is in the cabin.
  • Check that the "Bluetooth" device is not connected to another device using the "Bluetooth" connection.
  • Restart the "Bluetooth" device and operate it again.

Authentication Error

Verification of authentication key between the radio receiver assembly and "Bluetooth" device failed.

If "Bluetooth" connection fails multiple times, perform registration again.

A verification error occurred between the radio receiver assembly and "Bluetooth" device.

Restart the radio receiver assembly and "Bluetooth" device, and operate them again.

Page Time Out

Could not find a "Bluetooth" device near the radio receiver assembly.

Bring the "Bluetooth" device near the radio receiver assembly and perform "Bluetooth" connection again.

"Bluetooth" connection could not be established due to wave interference around the vehicle.

Check for wave interference and perform "Bluetooth" connection again.

"Bluetooth" device was outside the communication area.

Bring the "Bluetooth" device near the radio receiver assembly and perform "Bluetooth" connection again.

"Bluetooth" setting on the "Bluetooth" device was off.

Change the "Bluetooth" setting to on and perform "Bluetooth" connection again.

"Bluetooth" device was off.

Turn the "Bluetooth" device on and perform "Bluetooth" connection again.

A malfunction of the "Bluetooth" device occurred.

Restart the "Bluetooth" device and operate it again.

ACL Link Disconnection

"Bluetooth" connection was disconnected by operating the "Bluetooth" device.

Perform "Bluetooth" connection again.

"Bluetooth" connection could not be established due to wave interference around the vehicle.

Check for wave interference and perform "Bluetooth" connection again.

"Bluetooth" device was outside the communication area.

Bring the "Bluetooth" device near the radio receiver assembly and perform "Bluetooth" connection again.

"Bluetooth" setting on the "Bluetooth" device was off.

Change the "Bluetooth" setting to on and perform "Bluetooth" connection again.

"Bluetooth" device was off.

Turn the "Bluetooth" device on and perform "Bluetooth" connection again.

A malfunction of the "Bluetooth" device occurred.

Restart the "Bluetooth" device and operate it again.

  • Auto Connect Failure (AVP)
  • Manual Connect Failure (AVP)

SDP Error

AVP was disabled on the "Bluetooth" device.

Enable AVP on the "Bluetooth" device and perform "Bluetooth" connection again.

"Bluetooth" device which operation had not been confirmed was used.

Check that the "Bluetooth" device is "Bluetooth" audio compatible and its operation has been confirmed.

Other Error

An error other than above occurred.

After turning the engine switch off and back on (IG) again, perform "Bluetooth" device registration again.

Connect Failure (HFP) ("Android Auto")

(w/ "Android Auto" Function)

Time Out

"Bluetooth" connection could not be established properly.

  • Check that the "Bluetooth" device is in the cabin.
  • Check that the "Bluetooth" device is not connected to another device using the "Bluetooth" connection.
  • Restart the "Bluetooth" device and operate it again.

Authentication Error

Verification of authentication key between the radio receiver assembly and "Bluetooth" device failed.

If "Bluetooth" connection fails multiple times, perform registration again.

A verification error occurred between the radio receiver assembly and "Bluetooth" device.

Restart the radio receiver assembly and "Bluetooth" device, and operate them again.

Page Time Out

Could not find a "Bluetooth" device near the radio receiver assembly.

Bring the "Bluetooth" device near the radio receiver assembly and perform "Bluetooth" connection again.

"Bluetooth" connection could not be established due to wave interference around the vehicle.

Check for wave interference and perform "Bluetooth" connection again.

"Bluetooth" device was outside the communication area.

Bring the "Bluetooth" device near the radio receiver assembly and perform "Bluetooth" connection again.

"Bluetooth" setting on the "Bluetooth" device was off.

Change the "Bluetooth" setting to on and perform "Bluetooth" connection again.

"Bluetooth" device was off.

Turn the "Bluetooth" device on and perform "Bluetooth" connection again.

A malfunction of the "Bluetooth" device occurred.

Restart the "Bluetooth" device and operate it again.

Connect Failure (HFP) ("Android Auto")

(w/ "Android Auto" Function)

ACL Link Disconnection

"Bluetooth" connection was disconnected by operating the "Bluetooth" device.

Perform "Bluetooth" connection again.

"Bluetooth" connection could not be established due to wave interference around the vehicle.

Check for wave interference and perform "Bluetooth" connection again.

"Bluetooth" device was outside the communication area.

Bring the "Bluetooth" device near the radio receiver assembly and perform "Bluetooth" connection again.

"Bluetooth" setting on the "Bluetooth" device was off.

Change the "Bluetooth" setting to on and perform "Bluetooth" connection again.

"Bluetooth" device was off.

Turn the "Bluetooth" device on and perform "Bluetooth" connection again.

A malfunction of the "Bluetooth" device occurred.

Restart the "Bluetooth" device and operate it again.

SDP Error

HFP was disabled on the "Bluetooth" device.

Enable HFP on the "Bluetooth" device and perform "Bluetooth" connection again.

"Bluetooth" device which operation had not been confirmed was used.

Check that the "Bluetooth" device is hands-free compatible and its operation has been confirmed.

Other Error

An error other than above occurred.

After turning the engine switch off and back to on (IG) again, perform "Bluetooth" device registration again.

Manual Connect Cancel (HFP)

No Error

Connection was interrupted by operating the radio receiver assembly or "Bluetooth" device.

-

Manual Connect Cancel (AVP)

No Error

Connection was interrupted by operating the radio receiver assembly or "Bluetooth" device.

-

Connect Cancel (HFP) ("Android Auto")

(w/ "Android Auto" Function)

No Error

Connection was interrupted by operating the radio receiver assembly or "Bluetooth" device.

-

History Type: Disconnection

Result

Contents

Detail

Areas to be Checked

Disconnection Complete (HFP)

Link Loss

The "Bluetooth" device was moved outside of the communication area.

Move the "Bluetooth" device into the communication area.

"Bluetooth" connection was disconnected due to wave interference around the vehicle.

Check for wave interference and perform "Bluetooth" connection again.

A malfunction of the "Bluetooth" device occurred.

Restart the "Bluetooth" device and operate it again.

Disconnection from Partner

"Bluetooth" connection was disconnected by operating the "Bluetooth" device.

-

Disconnection from Self

"Bluetooth" connection was disconnected by operating the radio receiver assembly.

-

Other Error

An error other than above occurred.

After turning the engine switch off and back on (IG) again, perform "Bluetooth" device registration again.

Disconnection Complete (HFP) ("Android Auto")

(w/ "Android Auto" Function)

Link Loss

The "Bluetooth" device was moved outside of the communication area.

Move the "Bluetooth" device into the communication area.

"Bluetooth" connection was disconnected due to wave interference around the vehicle.

Check for wave interference and perform "Bluetooth" connection again.

A malfunction of the "Bluetooth" device occurred.

Restart the "Bluetooth" device and operate it again.

Disconnection from Partner

"Bluetooth" connection was disconnected by operating the "Bluetooth" device.

-

Disconnection from Self

"Bluetooth" connection was disconnected by operating the radio receiver assembly.

-

Other Error

An error other than above occurred.

After turning the engine switch off and back to on (IG) again, perform "Bluetooth" device registration again.

Disconnection Complete (AVP)

Link Loss

The "Bluetooth" device was moved outside of the communication area.

Move the "Bluetooth" device into the communication area.

"Bluetooth" connection was disconnected due to wave interference around the vehicle.

Check for wave interference and perform "Bluetooth" connection again.

A malfunction of the "Bluetooth" device occurred.

Restart the "Bluetooth" device and operate it again.

Disconnection from Partner

"Bluetooth" connection was disconnected by operating the "Bluetooth" device.

-

Disconnection from Self

"Bluetooth" connection was disconnected by operating the radio receiver assembly.

-

Other Error

An error other than above occurred.

After turning the engine switch off and back on (IG) again, perform "Bluetooth" device registration again.

History Type: Send

Result

Contents

Detail

Areas to be Checked

Success

No Error

Call was made properly.

-

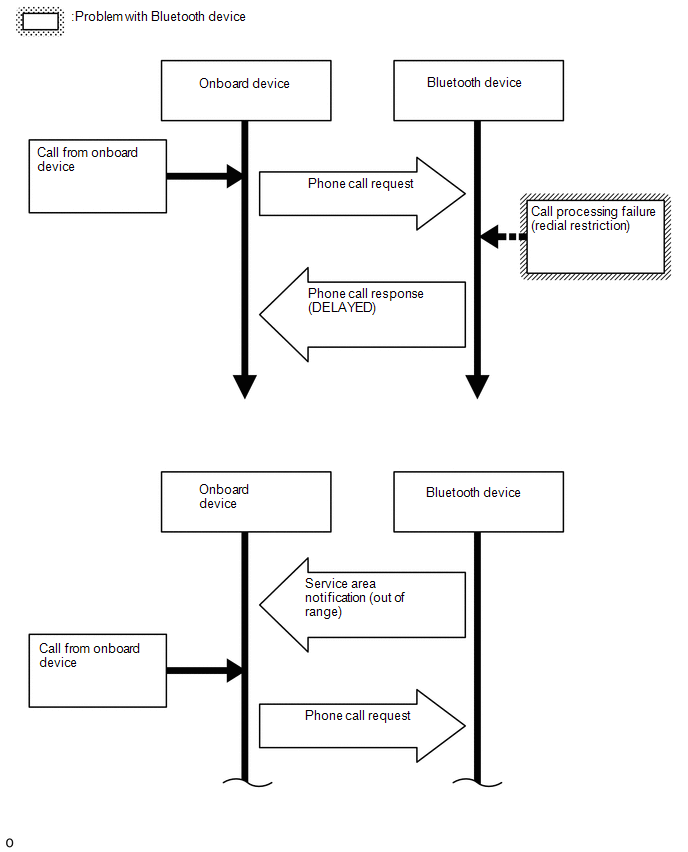
Failure

Out of Service

Outside the cellular phone service area.

Move the vehicle into a cellular phone service area, check that the "Bluetooth" device is connected to the vehicle and operate the device again.

Redial Regulation

Redial of the "Bluetooth" device was restricted and could not make a hands-free call.

Restart the "Bluetooth" device and operate it again.

Other Error

Could not make a hands-free call due to a "Bluetooth" device malfunction.

Restart the "Bluetooth" device and operate it again.

Could not make a hands-free call due to a radio receiver assembly malfunction.

After turning the engine switch off and back on (IG) again, perform "Bluetooth" device registration again.

Could not make a hands-free call from the radio receiver assembly because the call status of the "Bluetooth" device was not transmitted to the radio receiver assembly.

Restart the "Bluetooth" device and operate it again.

HINT:

The names of items in the Result and Contents columns of the table may differ from the actual item displayed on the Techstream.

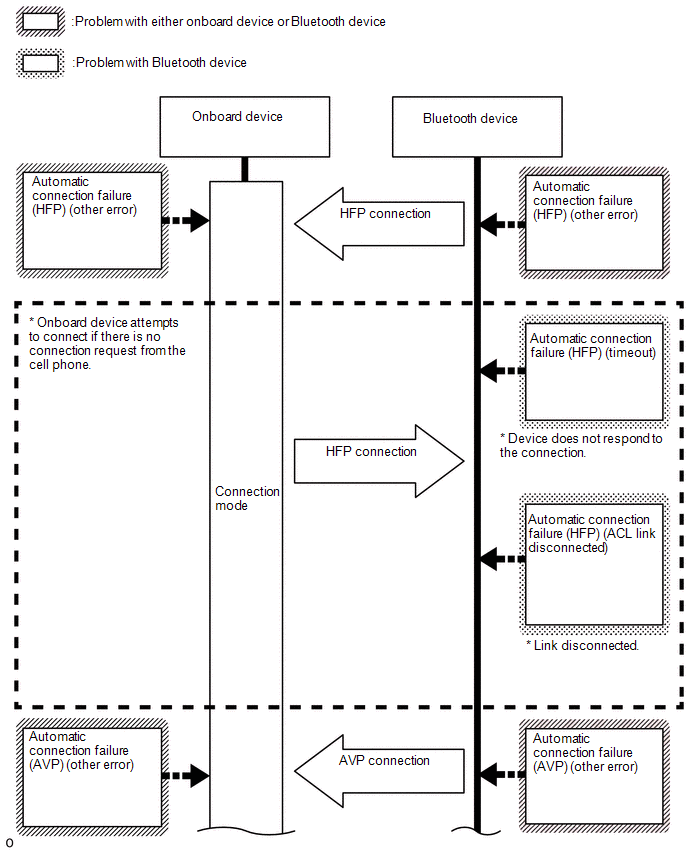
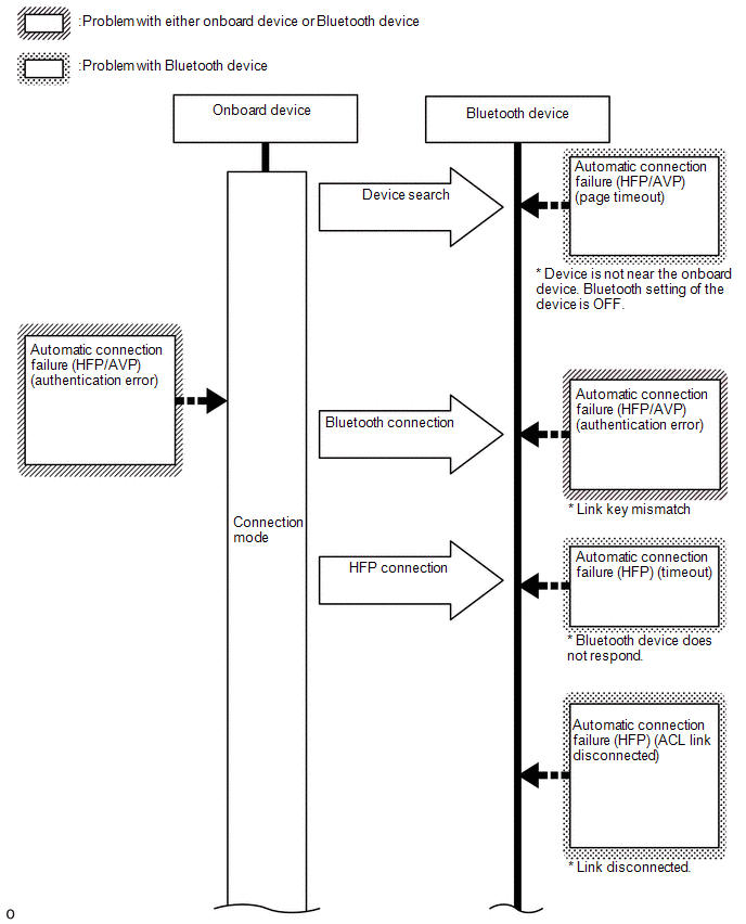
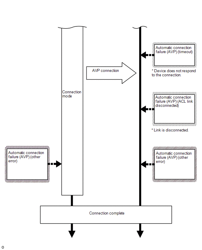
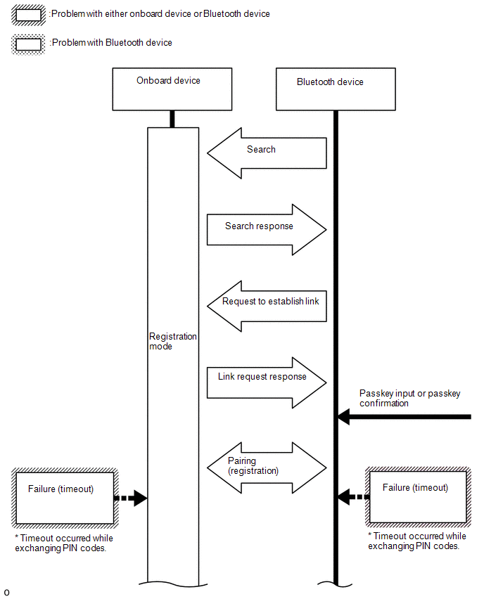
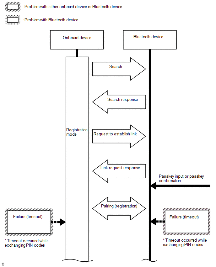
Bluetooth Connection Sequence (Registration from onboard device)

Bluetooth Connection Sequence (Connection from onboard device after registration)

Bluetooth Connection Sequence (Registration from Bluetooth device)

Bluetooth Connection Sequence (Connection from Bluetooth device after registration)

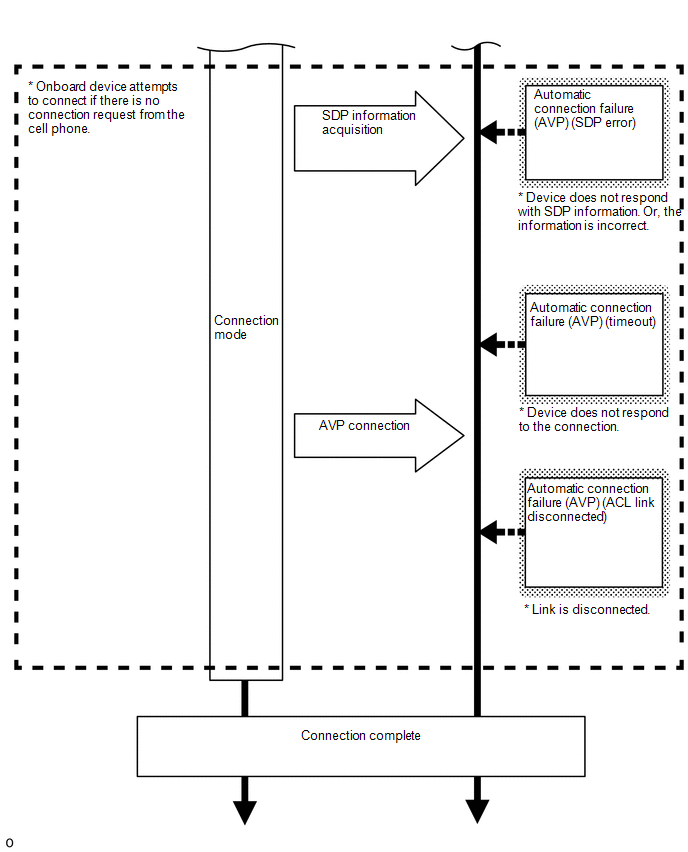
Bluetooth Connection Sequence (Automatic Connection)

Bluetooth Connection Sequence (Manual Connection)

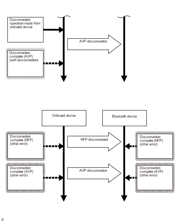
Bluetooth Connection Sequence (Disconnection Processing)

Bluetooth Connection Sequence (Phone Call Processing)

HINT:

Bluetooth Related Terms:

Marking in Repair Manual

Description

HFP

(Hands Free Profile)

Profile for making and receiving telephone calls.

AVP

(Audio/Video Profile)

Profile for music playback, information display and operation.

ACL

(Asynchronous Connection Less)

One of the Bluetooth connection methods used for data transfer.

SDP

(Service Discovery Protocol)

Protocol used to determine what kind of service is supported by the connected device.

READ NEXT:

 Panel Switches do not Function

CAUTION / NOTICE / HINT NOTICE: Depending on the parts that are replaced during vehicle inspection or maintenance, performing initialization, registration or calibration may be needed. Refer to Pre

 Parts Location

PARTS LOCATION ILLUSTRATION *1 TELEPHONE MICROPHONE ASSEMBLY *2 INSTRUMENT PANEL JUNCTION BLOCK ASSEMBLY - ECU-ACC FUSE - ECU-IG1 NO. 4 FUSE - ECU-IG2 NO. 3 FUSE (w/ Manual (SOS) Switch) - P

 Pointer Displayed/not Displayed Repeatedly

WIRING DIAGRAM CAUTION / NOTICE / HINT NOTICE: Depending on the parts that are replaced during vehicle inspection or maintenance, performing initialization, registration or calibration may be need

SEE MORE:

 Mirror Heater does not Operate with Rear Defogger Switch

DESCRIPTION When the mirror heater switch (rear window defogger switch) on the air conditioning control assembly is pressed, the operation signal is sent to the air conditioning amplifier assembly via LIN communication. When the air conditioning amplifier assembly receives the signal, it turns on th

 Internal Control Module A/D Processing Performance Internal Electronic Failure (P060B49)

MONITOR DESCRIPTION This DTC is stored when a communication error occurs in the ECM. DTC No. Detection Item DTC Detection Condition Trouble Area MIL Memory Note P060B49 Internal Control Module A/D Processing Performance Internal Electronic Failure ECM main CPU communication er

© 2016-2026 Copyright www.lexguide.net