Lexus ES manuals

Lexus ES: Light Sensor Circuit (B1244)

DESCRIPTION

The automatic light control sensor detects ambient light. The sensor creates an electrical signal based on the amount of light detected, and sends the signal to the main body ECU (multiplex network body ECU). The main body ECU (multiplex network body ECU) turns on or off the headlights and taillights according to the signal.

DTC No.

Detection Item

DTC Detection Condition

Trouble Area

DTC Output from

B1244

Light Sensor Circuit

  • The power switch is on (IG).
  • Either of the following conditions is met:
    • Malfunction in automatic light control sensor
    • Open or short in automatic light control sensor circuit
  • 5 seconds or more
  • Automatic light control sensor
  • Harness or connector
  • Main body ECU (multiplex network body ECU)

Main Body

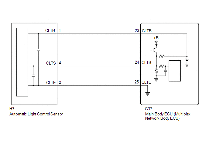
WIRING DIAGRAM

CAUTION / NOTICE / HINT

NOTICE:

Before replacing the main body ECU (multiplex network body ECU), refer to Registration.

Click here

PROCEDURE

1.

CLEAR DTC

(a) Connect the Techstream to the DLC3.

(b) Turn the power switch on (IG).

(c) Turn the Techstream on.

(d) Enter the following menus: Body Electrical / Main Body / Trouble Codes.

(e) Clear the DTCs.

Body Electrical > Main Body > Clear DTCs
NEXT

2.

CHECK FOR DTC

(a) Connect the Techstream to the DLC3.

(b) Turn the power switch on (IG).

(c) Wait 10 seconds or more.

(d) Turn the Techstream on.

(e) Enter the following menus: Body Electrical / Main Body / Trouble Codes.

(f) Check for DTCs.

Body Electrical > Main Body > Trouble Codes

OK:

DTC B1244 is not output.

OK

USE SIMULATION METHOD TO CHECK

NG

3.

READ VALUE USING TECHSTREAM

(a) Connect the Techstream to the DLC3.

(b) Turn the power switch on (IG).

(c) Turn the Techstream on.

(d) Enter the following menus: Body Electrical / Main Body / Data List.

(e) According to the display on the Techstream, read the Data List and check that the value of Light Sensor Illuminance changes while performing the following:

(1) Cover the automatic light control sensor with an opaque object.

(2) Slowly move the opaque object to uncover and then cover the automatic light control sensor.

Body Electrical > Main Body > Data List

Tester Display

Measurement Item

Range

Normal Condition

Diagnostic Note

Light Sensor Illuminance

Light control sensor illuminance

0 to 8191 lx or SensorFail

Value is output according to ambient light level

-

Body Electrical > Main Body > Data List

Tester Display

Light Sensor Illuminance

OK:

The value changes according to the amount the automatic light control sensor is covered.

OK

REPLACE MAIN BODY ECU (MULTIPLEX NETWORK BODY ECU)

NG

4.

CHECK HARNESS AND CONNECTOR (AUTOMATIC LIGHT CONTROL SENSOR - MAIN BODY ECU (MULTIPLEX NETWORK BODY ECU))

(a) Disconnect the H3 automatic light control sensor connector.

(b) Disconnect the G37 main body ECU (multiplex network body ECU) connector.

(c) Measure the resistance according to the value(s) in the table below.

Standard Resistance:

Tester Connection

Condition

Specified Condition

H3-1 (CLTB) - G37-23 (CLTB)

Always

Below 1 Ω

H3-4 (CLTS) - G37-24 (CLTS)

Always

Below 1 Ω

H3-2 (CLTE) - G37-25 (CLTE)

Always

Below 1 Ω

H3-1 (CLTB) or G37-23 (CLTB) - Body ground

Always

10 kΩ or higher

H3-4 (CLTS) or G37-24 (CLTS) - Body ground

Always

10 kΩ or higher

H3-2 (CLTE) or G37-25 (CLTE) - Body ground

Always

10 kΩ or higher

NG

REPAIR OR REPLACE HARNESS OR CONNECTOR

OK

5.

INSPECT MAIN BODY ECU (MULTIPLEX NETWORK BODY ECU)

*a

Component with harness connected

(Main Body ECU (Multiplex Network Body ECU))

(a) Connect the G37 main body ECU (multiplex network body ECU) connector.

(b) Measure the voltage according to the value(s) in the table below.

Standard Voltage:

Tester Connection

Condition

Specified Condition

G37-23 (CLTB) - G37-25 (CLTE)

Power switch off

Below 1 V

Power switch on (IG)

11 to 14 V

NG

REPLACE MAIN BODY ECU (MULTIPLEX NETWORK BODY ECU)

OK

6.

INSPECT AUTOMATIC LIGHT CONTROL SENSOR

(a) Inspect the automatic light control sensor.

Click here

OK

REPLACE MAIN BODY ECU (MULTIPLEX NETWORK BODY ECU)

NG

REPLACE AUTOMATIC LIGHT CONTROL SENSOR

READ NEXT:

 Automatic High Beam System (B124B)

DESCRIPTION The main body ECU (multiplex network body ECU) determines the status of the automatic high beam system based on the automatic high beam system signal from the forward recognition camera.

 Automatic High Beam Camera (B124C)

DESCRIPTION The main body ECU (multiplex network body ECU) detects a high beam headlight illumination request signal of the automatic high beam system from the forward recognition camera. DTC No.

 Headlight Swivel ECU LH Communication (B2410,B2411)

DESCRIPTION Each headlight ECU sub-assembly and headlight swivel motor communicate via LIN communication. The headlight swivel motor operates according to power supplied and automatic headlight beam l

SEE MORE:

 GVIF Disconnected (from EMV/MM Integrated Device to Multi Display) (B1575)

DESCRIPTION The radio receiver assembly and multi-display assembly are connected via video signal (digital) lines. This DTC is stored when a video signal (digital) line is disconnected. DTC No. Detection Item DTC Detection Condition Trouble Area B1575 GVIF Disconnected (from EMV/MM In

 Television Camera (for Front)

ComponentsCOMPONENTS ILLUSTRATION *1 COOL AIR INTAKE DUCT SEAL *2 FRONT TELEVISION CAMERA ASSEMBLY InstallationINSTALLATION PROCEDURE 1. INSTALL FRONT TELEVISION CAMERA ASSEMBLY (a) Engage the 2 guides. (b) Install the front television camera assembly with the 2 screws. (c) Connect th

© 2016-2025 Copyright www.lexguide.net