Lexus ES manuals

Lexus ES: Illumination Circuit

DESCRIPTION

Power is supplied to the radio receiver assembly and steering pad switch assembly illumination when the light control switch is in the tail or head position.

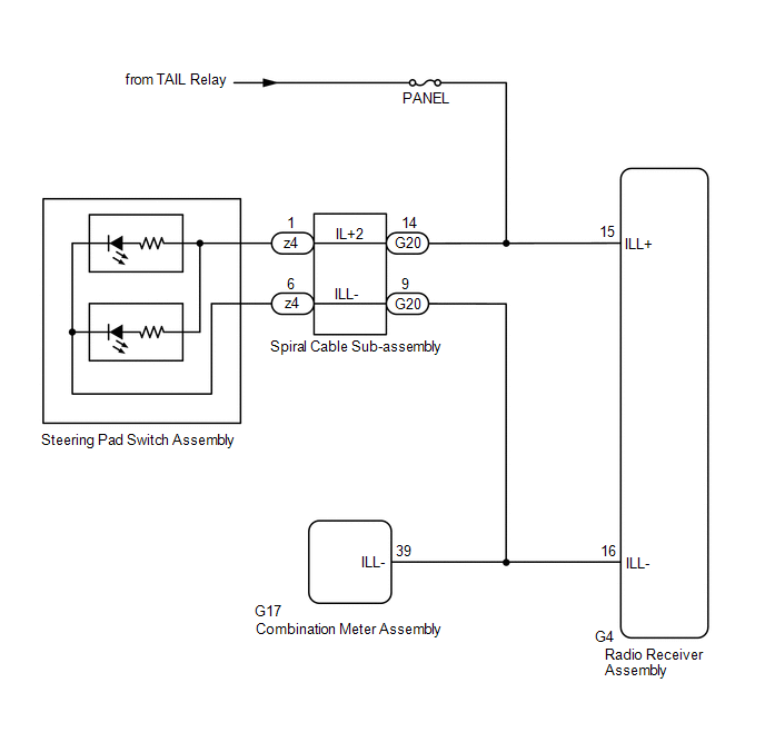
WIRING DIAGRAM

CAUTION / NOTICE / HINT

NOTICE:

  • The vehicle is equipped with a Supplemental Restraint System (SRS) which includes components such as airbags. Before servicing (including removal or installation of parts), be sure to read the precaution for Supplemental Restraint System.

    Click here

  • Inspect the fuses for circuits related to this system before performing the following procedure.

PROCEDURE

1.

CHECK ILLUMINATION

(a) Check if the illumination for the radio receiver assembly, steering pad switch assembly, heater control switch or others (hazard switch, transmission control switch, etc.) comes on when the light control switch is turned to the head or tail position.

Result

Proceed to

Illumination comes on for all components except steering pad switch assembly.

A

Illumination comes on for all components except radio receiver assembly.

B

No illumination comes on (radio receiver assembly, hazard switch, heater control switch, etc.).

C

B

GO TO STEP 5

C

GO TO LIGHTING SYSTEM

A

2.

CHECK HARNESS AND CONNECTOR (ILLUMINATION SIGNAL)

(a) Disconnect the G20 spiral cable sub-assembly connector.

(b) Measure the voltage according to the value(s) in the table below.

Standard Voltage:

Tester Connection

Condition

Specified Condition

G20-14 (IL+2) - Body ground

Power switch off

Light control switch in tail or head position

11 to 14 V

NG

REPAIR OR REPLACE HARNESS OR CONNECTOR

OK

3.

INSPECT STEERING PAD SWITCH ASSEMBLY

(a) Remove the steering pad switch assembly.

Click here

(b) Inspect the steering pad switch assembly.

Click here

NG

REPLACE STEERING PAD SWITCH ASSEMBLY

OK

4.

INSPECT SPIRAL CABLE SUB-ASSEMBLY

(a) Remove the spiral cable sub-assembly.

Click here

(b) Inspect the spiral cable sub-assembly.

Click here

OK

REPAIR OR REPLACE HARNESS OR CONNECTOR (SPIRAL CABLE SUB-ASSEMBLY - RADIO RECEIVER ASSEMBLY, COMBINATION METER ASSEMBLY)

NG

REPLACE SPIRAL CABLE SUB-ASSEMBLY

5.

CHECK HARNESS AND CONNECTOR (ILLUMINATION SIGNAL)

(a) Disconnect the G4 radio receiver assembly connector.

(b) Measure the voltage according to the value(s) in the table below.

Standard Voltage:

Tester Connection

Condition

Specified Condition

G4-15 (ILL+) - Body ground

Power switch off

Light control switch in tail or head position

11 to 14 V

NG

REPAIR OR REPLACE HARNESS OR CONNECTOR

OK

6.

CHECK HARNESS AND CONNECTOR (RADIO RECEIVER ASSEMBLY - COMBINATION METER ASSEMBLY)

(a) Disconnect the G4 radio receiver assembly connector.

(b) Disconnect the G17 combination meter assembly connector.

(c) Measure the resistance according to the value(s) in the table below.

Standard Resistance:

Tester Connection

Condition

Specified Condition

G4-16 (ILL-) - G17-39 (ILL-)

Always

Below 1 Ω

G4-16 (ILL-) or G17-39 (ILL-) - Body ground

Always

10 kΩ or higher

OK

PROCEED TO NEXT SUSPECTED AREA SHOWN IN PROBLEM SYMPTOMS TABLE

NG

REPAIR OR REPLACE HARNESS OR CONNECTOR

READ NEXT:

 Illumination for Panel Switch does not Come on with Tail Switch ON

CAUTION / NOTICE / HINT NOTICE: Depending on the parts that are replaced during vehicle inspection or maintenance, performing initialization, registration or calibration may be needed. Refer to Pre

 Microphone Circuit

DESCRIPTION The radio receiver assembly and telephone microphone assembly are connected to each other using the microphone connection detection signal lines. Using this circuit, the radio receive

 Mute Signal Circuit between Radio Receiver and Stereo Component Amplifier

DESCRIPTION This circuit sends a signal to the stereo component amplifier assembly to mute noise. Due to this, the noise produced by changing the sound source ceases. If there is an open in the circui

SEE MORE:

 Pointer Displayed/not Displayed Repeatedly

WIRING DIAGRAM CAUTION / NOTICE / HINT NOTICE: Depending on the parts that are replaced during vehicle inspection or maintenance, performing initialization, registration or calibration may be needed. Refer to Precaution for Navigation System. Click here When replacing the radio receiver ass

 System Description

SYSTEM DESCRIPTION HEATED STEERING WHEEL SYSTEM (a) The heated steering wheel system heats the steering wheel assembly when the system is turned on using the steering wheel heater switch (refreshing seat switch) or steering wheel heater switch (multi-display assembly). (b) The heated steering wheel

© 2016-2025 Copyright www.lexguide.net