Lexus ES manuals

Lexus ES: Fuel Pump Control Circuit

DESCRIPTION

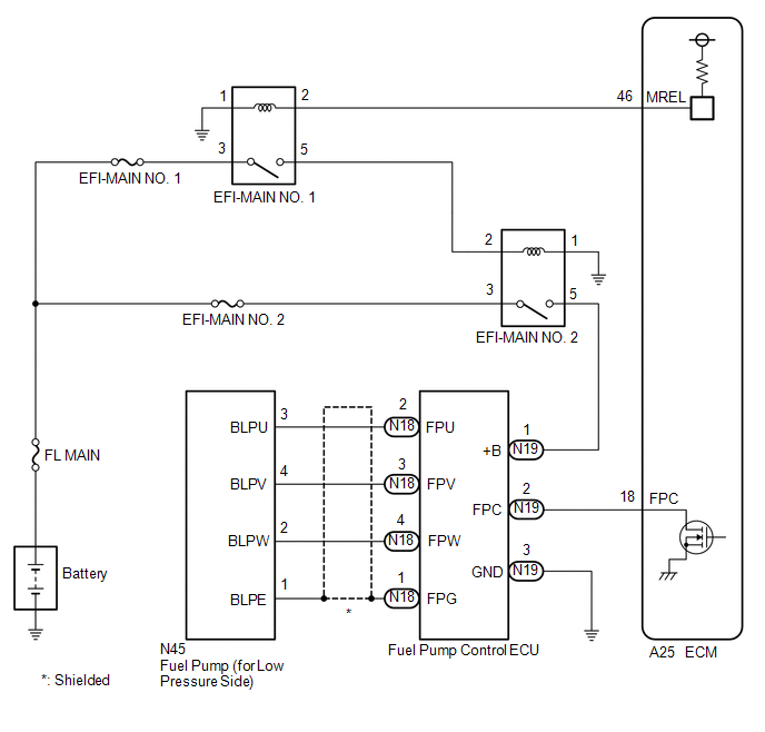
The fuel pump (for low pressure side) circuit consists of the ECM, fuel pump (for low pressure side) and fuel pump control ECU (which operates the fuel pump (for low pressure side)). Based on the engine output, the ECM determines the fuel pump speed. The speed is then converted to a duty signal and sent to the fuel pump control ECU. Based on the signal sent from the ECM, the fuel pump control ECU adjusts the fuel pump (for low pressure side) operation speed.

WIRING DIAGRAM

CAUTION / NOTICE / HINT

NOTICE:

Inspect the fuses for circuits related to this system before performing the following procedure.

PROCEDURE

1.

CHECK FUEL LEAK

(a) Check around and beneath the vehicle for fuel leaks, fumes, etc.

OK:

No fuel leaks present.

NG

REPAIR OR REPLACE FUEL LEAK POINT

OK

2.

PERFORM ACTIVE TEST USING TECHSTREAM (ACTIVATE THE CIRCUIT RELAY)

(a) Connect the Techstream to the DLC3.

(b) Turn the engine switch on (IG).

(c) Turn the Techstream on.

(d) Enter the following menus: Powertrain / Engine / Active Test / Activate the Circuit Relay.

Powertrain > Engine > Active Test

Tester Display

Activate the Circuit Relay

Standard:

Techstream Operation

Standard

ON

Operating sounds can be heard from fuel pump (for low pressure side)

NG

GO TO STEP 7

OK

3.

PERFORM ACTIVE TEST USING TECHSTREAM (CONTROL THE FUEL PUMP DUTY RATIO)

(a) Install the fuel pressure gauge (for low pressure line of low pressure side).

Click here

(b) Connect the Techstream to the DLC3.

(c) Turn the engine switch on (IG).

(d) Turn the Techstream on.

(e) Enter the following menus: Powertrain / Engine / Active Test / Control the Fuel Pump Duty Ratio / Data List / Fuel Pressure (Low) / Fuel Pressure 2.

Powertrain > Engine > Active Test

Active Test Display

Control the Fuel Pump Duty Ratio

Data List Display

Fuel Pressure (Low) / Fuel Pressure 2

Standard:

Techstream Operation

Standard

Low

Data List value and fuel pressure gauge are within +/-50 kPag of each other

High

HINT:

Perform "Inspection After Repair" after replacing the fuel pressure sensor (for low pressure side).

Click here

NG

REPLACE FUEL DELIVERY PIPE WITH SENSOR ASSEMBLY (FUEL PRESSURE SENSOR (FOR LOW PRESSURE SIDE))

OK

4.

READ VALUE USING TECHSTREAM (FUEL PRESSURE)

(a) Connect the Techstream to the DLC3.

(b) Turn the engine switch on (IG).

(c) Turn the Techstream on.

(d) Enter the following menus: Powertrain / Engine / Data List / Target Fuel Pressure (Low) / Target Fuel Pressure 2, Fuel Pressure (Low) / Fuel Pressure 2 and Low Fuel Pressure Sensor.

Powertrain > Engine > Data List

Tester Display

Target Fuel Pressure (Low) / Target Fuel Pressure 2

Fuel Pressure (Low) / Fuel Pressure 2

Low Fuel Pressure Sensor

Result

Proceed to

Low Fuel Pressure Sensor value is within +/- 65 kPag of the Target Fuel Pressure (Low) / Target Fuel Pressure 2

A

Low Fuel Pressure Sensor value is more than 65 kPag higher than the Target Fuel Pressure (Low) / Target Fuel Pressure 2

B

Low Fuel Pressure Sensor value is more than 65 kPag lower than the Target Fuel Pressure (Low) / Target Fuel Pressure 2

C

B

REPLACE FUEL PUMP (FOR LOW PRESSURE SIDE)

C

GO TO STEP 6

A

5.

CHECK FUEL PRESSURE

(a) Install the fuel pressure gauge (for low pressure line of low pressure side).

Click here

(b) Start the engine.

(c) Measure the fuel pressure at idle.

Standard Fuel Pressure:

300 to 530 kPa (3.1 to 5.4 kgf/cm2, 44 to 77 psi)

HINT:

Refer to Standard Idle Speed.

Click here

(d) Stop the engine.

(e) Check that the fuel pressure remains as specified for 5 minutes.

Standard Fuel Pressure:

98 kPa (1.0 kgf/cm2, 14.2 psi) or more

HINT:

Perform "Inspection After Repair" after replacing the fuel pump (for low pressure side).

Click here

OK

PROCEED TO NEXT SUSPECTED AREA SHOWN IN PROBLEM SYMPTOMS TABLE

NG

REPLACE FUEL PUMP (FOR LOW PRESSURE SIDE)

6.

CHECK SHORTAGE OF FUEL

(a) Check the amount of fuel remaining.

HINT:

  • No fuel remains in the fuel tank: Malfunction of the fuel sender gauge assembly is suspected.
  • Only the fuel pump side fuel chamber has no fuel remaining: Malfunction of the jet pump is suspected.
  • Fuel remains in the fuel tank: Malfunction of the fuel pump (for low pressure side) is suspected.
  • Perform "Inspection After Repair" after replacing the fuel pump (for low pressure side).

    Click here

NEXT

REPLACE FUEL PUMP (FOR LOW PRESSURE SIDE)

7.

PERFORM ACTIVE TEST USING TECHSTREAM (FUEL PUMP SINGLE PHASE ENERGIZATION)

*a

Front view of wire harness connector

(to Fuel Pump (for low pressure side))

(a) Disconnect the fuel pump (for low pressure side) connector.

(b) Connect the Techstream to the DLC3.

(c) Turn the engine switch on (IG).

(d) Turn the Techstream on.

(e) Enter the following menus: Powertrain / Engine / Active Test / Fuel Pump Single Phase Energization.

Powertrain > Engine > Active Test

Tester Display

Fuel Pump Single Phase Energization

(f) Operate the fuel pump control ECU using the Active Test function and measure the voltage according to the value(s) in the table below.

Standard Voltage:

Tester Connection

GTS Operation

Specified Condition

N45-3 (BLPU) - Body ground

U Phase

4.4 to 8.4 V*

N45-4 (BLPV) - Body ground

V Phase

4.4 to 8.4 V*

N45-2 (BLPW) - Body ground

W Phase

4.4 to 8.4 V*

HINT:

  • *: This Active Test restricts the fuel pump control ECU output duty cycle to 50%. Therefore, the output voltage of the fuel pump control ECU will be approximately 50% of the power source voltage.
  • Before performing this inspection, check that the battery voltage is between 11 and 14 V (not depleted).
  • Perform "Inspection After Repair" after replacing the fuel pump (for low pressure side).

    Click here

OK

REPLACE FUEL PUMP (FOR LOW PRESSURE SIDE)

NG

8.

CHECK HARNESS AND CONNECTOR (FUEL PUMP CONTROL ECU - FUEL PUMP (FOR LOW PRESSURE SIDE))

(a) Disconnect the fuel pump control ECU connector.

(b) Disconnect the fuel pump (for low pressure side) connector.

(c) Measure the resistance according to the value(s) in the table below.

Standard Resistance:

Tester Connection

Condition

Specified Condition

N18-2 (FPU) - N45-3 (BLPU)

Always

Below 1 Ω

N18-3 (FPV) - N45-4 (BLPV)

Always

Below 1 Ω

N18-4 (FPW) - N45-2 (BLPW)

Always

Below 1 Ω

N18-2 (FPU) or N45-3 (BLPU) - Body ground and other terminals

Always

10 kΩ or higher

N18-3 (FPV) or N45-4 (BLPV) - Body ground and other terminals

Always

10 kΩ or higher

N18-4 (FPW) or N45-2 (BLPW) - Body ground and other terminals

Always

10 kΩ or higher

NG

REPAIR OR REPLACE HARNESS OR CONNECTOR

OK

9.

CHECK HARNESS AND CONNECTOR (POWER SOURCE OF FUEL PUMP CONTROL ECU)

*a

Front view of wire harness connector

(to Fuel Pump Control ECU)

(a) Disconnect the fuel pump control ECU connector.

(b) Turn the engine switch on (IG).

(c) Measure the voltage according to the value(s) in the table below.

Standard Voltage:

Tester Connection

Condition

Specified Condition

N19-1 (+B) - N19-3 (GND)

Engine switch on (IG)

11 to 14 V

HINT:

Make a note of the measured voltage as it may be used in a following Active Test.

NG

GO TO STEP 12

OK

10.

INSPECT ECM (FPC TERMINAL)

*a

Front view of wire harness connector

(to Fuel Pump Control ECU)

(a) Disconnect the fuel pump control ECU connector.

(b) Connect the Techstream to the DLC3.

(c) Turn the engine switch on (IG).

(d) Turn the Techstream on.

(e) Enter the following menus: Powertrain / Engine / Active Test / Fuel Pump Single Phase Energization.

Powertrain > Engine > Active Test

Tester Display

Fuel Pump Single Phase Energization

(f) Operate the fuel pump control ECU using the Active Test function and measure the resistance according to the value(s) in the table below.

Standard Resistance:

Tester Connection

Techstream Operation

Specified Condition

N19-2 (FPC) - Body ground

Before Active Test → During Active Test

Before Active Test: Resistance is stable → During Active Test: Resistance fluctuates*

HINT:

*: Using the Active Test, duty control of the transistors in the ECM will be performed. Due to the duty control, resistance of the FPC terminal will be unstable during the Active Test. If the resistance is stable before the Active Test and fluctuates while performing the Active Test, it can be determined that the transistor is operating. If the transistor does not operate during the Active Test, the ECM may be malfunctioning.

OK

REPLACE FUEL PUMP CONTROL ECU

NG

11.

CHECK HARNESS AND CONNECTOR (FUEL PUMP CONTROL ECU - ECM)

(a) Disconnect the fuel pump control ECU connector.

(b) Disconnect the ECM connector.

(c) Measure the resistance according to the value(s) in the table below.

Standard Resistance:

Tester Connection

Condition

Specified Condition

N19-2 (FPC) - A25-18 (FPC)

Always

Below 1 Ω

N19-2 (FPC) or A25-18 (FPC) - Body ground and other terminals

Always

10 kΩ or higher

OK

REPLACE ECM

NG

REPAIR OR REPLACE HARNESS OR CONNECTOR

12.

CHECK HARNESS AND CONNECTOR (FUEL PUMP CONTROL ECU - BODY GROUND)

(a) Disconnect the fuel pump control ECU connector.

(b) Measure the resistance according to the value(s) in the table below.

Standard Resistance:

Tester Connection

Condition

Specified Condition

N19-3 (GND) - Body ground

Always

Below 1 Ω

NG

REPAIR OR REPLACE HARNESS OR CONNECTOR

OK

13.

CHECK HARNESS AND CONNECTOR (POWER SOURCE VOLTAGE OF EFI-MAIN NO. 2 RELAY)

(a) Remove the EFI-MAIN NO. 2 relay from the No. 1 engine room relay block and No. 1 junction block assembly.

(b) Measure the voltage according to the value(s) in the table below.

Standard Voltage:

Tester Connection

Condition

Specified Condition

3 (EFI-MAIN NO. 2 relay) - Body ground

Always

11 to 14 V

NG

REPAIR OR REPLACE HARNESS OR CONNECTOR (BATTERY - EFI-MAIN NO. 2 RELAY)

OK

14.

INSPECT EFI-MAIN NO. 2 RELAY

(a) Inspect the EFI-MAIN NO. 2 relay.

Click here

NG

REPLACE EFI-MAIN NO. 2 RELAY

OK

15.

CHECK HARNESS AND CONNECTOR (EFI-MAIN NO. 1 RELAY - ECM)

(a) Remove the EFI-MAIN NO. 1 relay from the No. 1 engine room relay block and No. 1 junction block assembly.

(b) Disconnect the ECM connector.

(c) Measure the resistance according to the value(s) in the table below.

Standard Resistance:

Tester Connection

Condition

Specified Condition

2 (EFI-MAIN NO. 1 relay) - A25-46 (MREL)

Always

Below 1 Ω

2 (EFI-MAIN NO. 1 relay) or A25-46 (MREL) - Body ground and other terminals

Always

10 kΩ or higher

NG

REPAIR OR REPLACE HARNESS OR CONNECTOR

OK

16.

CHECK HARNESS AND CONNECTOR (EFI-MAIN NO. 1 RELAY - EFI-MAIN NO. 2 RELAY)

(a) Remove the EFI-MAIN NO. 1 and EFI-MAIN NO. 2 relays from the No. 1 engine room relay block and No. 1 junction block assembly.

(b) Measure the resistance according to the value(s) in the table below.

Standard Resistance:

Tester Connection

Condition

Specified Condition

5 (EFI-MAIN NO. 1 relay) - 2 (EFI-MAIN NO. 2 relay)

Always

Below 1 Ω

5 (EFI-MAIN NO. 1 relay) or 2 (EFI-MAIN NO. 2 relay) - Body ground and other terminals

Always

10 kΩ or higher

NG

REPAIR OR REPLACE HARNESS OR CONNECTOR

OK

17.

CHECK HARNESS AND CONNECTOR (EFI-MAIN NO. 2 RELAY - BODY GROUND)

(a) Remove the EFI-MAIN NO. 2 relay from the No. 1 engine room relay block and No. 1 junction block assembly.

(b) Measure the resistance according to the value(s) in the table below.

Standard Resistance:

Tester Connection

Condition

Specified Condition

1 (EFI-MAIN NO. 2 relay) - Body ground

Always

Below 1 Ω

NG

REPAIR OR REPLACE HARNESS OR CONNECTOR

OK

18.

CHECK HARNESS AND CONNECTOR (EFI-MAIN NO. 2 RELAY - FUEL PUMP CONTROL ECU)

(a) Remove the EFI-MAIN NO. 2 relay from the No. 1 engine room relay block and No. 1 junction block assembly.

(b) Disconnect the fuel pump control ECU connector.

(c) Measure the resistance according to the value(s) in the table below.

Standard Resistance:

Tester Connection

Condition

Specified Condition

5 (EFI-MAIN NO. 2 relay) - N19-1 (+B)

Always

Below 1 Ω

5 (EFI-MAIN NO. 2 relay) or N19-1 (+B) - Body ground and other terminals

Always

10 kΩ or higher

OK

GO TO ECM POWER SOURCE CIRCUIT

NG

REPAIR OR REPLACE HARNESS OR CONNECTOR

READ NEXT:

 Starter Signal Circuit

DESCRIPTION While the engine is being cranked, current flows from terminal STAR of the certification ECU (smart key ECU assembly) to the park/neutral position switch assembly and to terminal STA of th

 ACIS Control Circuit

DESCRIPTION ACIS (Acoustic Control Induction System) controls the opening and closing the intake air control valve sub-assembly built into the intake air surge tank assembly to increase the intake eff

 Brake Override System

DESCRIPTION When the vehicle is being driven, depressing the accelerator pedal sensor assembly and brake pedal will activate the brake override system to restrict engine output. The conditions for act

SEE MORE:

 System Description

SYSTEM DESCRIPTION GENERAL (a) This system has front, passenger side, driver side and rear television camera assemblies mounted around the vehicle to display around the vehicle on the multi-display assembly. The display panel also shows a composite view consisting of the area behind the vehicle and

 Lost Communication With Hybrid Powertrain Control Module Missing Message (U029387)

MONITOR DESCRIPTION The ECM and hybrid vehicle control ECU assembly send and receive signals via CAN communication. If a communication error occurs between the ECM and hybrid vehicle control ECU assembly, the ECM illuminates the MIL and stores this DTC. DTC No. Detection Item DTC Detection Co

© 2016-2025 Copyright www.lexguide.net