Lexus ES manuals

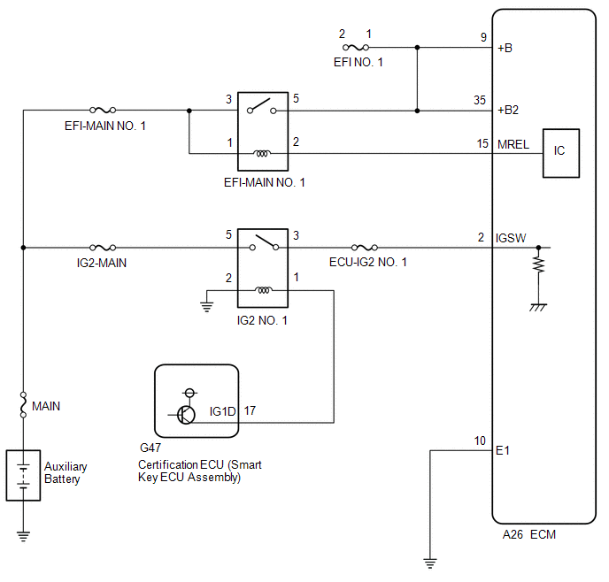
Lexus ES: ECM Power Source Circuit

DESCRIPTION

When the power switch is turned to on (IG), the auxiliary battery voltage is applied to IGSW of the ECM. When the transistor in the MREL circuit operates, current flows from the auxiliary battery to ground through the drive circuit of the EFI-MAIN NO. 1 relay, thus operating the relay which supplies power to the +B and +B2 terminals of the ECM.

WIRING DIAGRAM

CAUTION / NOTICE / HINT

NOTICE:

Inspect the fuses for circuits related to this system before performing the following procedure.

PROCEDURE

1.

CHECK HARNESS AND CONNECTOR (ECM - BODY GROUND)

(a) Disconnect the ECM connector.

(b) Measure the resistance according to the value(s) in the table below.

Standard Resistance:

Tester Connection

Condition

Specified Condition

A26-10 (E1) - Body ground

Always

Below 1 Ω

NG

REPAIR OR REPLACE HARNESS OR CONNECTOR

OK

2.

CHECK TERMINAL VOLTAGE (IGSW TERMINAL VOLTAGE)

*a

Front view of wire harness connector

(to ECM)

(a) Disconnect the ECM connector.

(b) Turn the power switch on (IG).

(c) Measure the voltage according to the value(s) in the table below.

Standard Voltage:

Tester Connection

Condition

Specified Condition

A26-2 (IGSW) - Body ground

Power switch on (IG)

11 to 14 V

NG

GO TO STEP 6

OK

3.

INSPECT EFI-MAIN NO. 1 RELAY

(a) Inspect the EFI-MAIN NO. 1 relay.

Click here

NG

REPLACE EFI-MAIN NO. 1 RELAY

OK

4.

CHECK HARNESS AND CONNECTOR (EFI-MAIN NO. 1 RELAY - ECM)

(a) Remove the EFI-MAIN NO. 1 relay from the No. 1 engine room relay block and No. 1 junction block assembly.

(b) Remove the VVT, EFI-MAIN NO. 2 and A/F HTR relays from the No. 1 engine room relay block and No. 1 junction block assembly.

HINT:

Remove the VVT, EFI-MAIN NO. 2 and A/F HTR relays connected between the checked terminals as the coil inside the relay influences the measurement value.

(c) Disconnect the ECM connector.

(d) Measure the resistance according to the value(s) in the table below.

Standard Resistance:

Tester Connection

Condition

Specified Condition

2 (EFI-MAIN NO. 1 relay) - A26-15 (MREL)

Always

Below 1 Ω

5 (EFI-MAIN NO. 1 relay) - A26-9 (+B)

Always

Below 1 Ω

5 (EFI-MAIN NO. 1 relay) - A26-35 (+B2)

Always

Below 1 Ω

2 (EFI-MAIN NO. 1 relay) or A26-15 (MREL) - Body ground and other terminals

Always

10 kΩ or higher

5 (EFI-MAIN NO. 1 relay), A26-9 (+B) or A26-35 (+B2) - Body ground and other terminals

Always

10 kΩ or higher

NG

REPAIR OR REPLACE HARNESS OR CONNECTOR

OK

5.

CHECK TERMINAL VOLTAGE (POWER SOURCE OF EFI-MAIN NO. 1 RELAY)

*1

No. 1 Engine Room Relay Block and No. 1 Junction Block Assembly

*2

EFI-MAIN NO. 1 Relay

(a) Remove the EFI-MAIN NO. 1 relay from the No. 1 engine room relay block and No. 1 junction block assembly.

(b) Measure the voltage according to the value(s) in the table below.

Standard Voltage:

Tester Connection

Condition

Specified Condition

3 (EFI-MAIN NO. 1 relay) - Body ground

Always

11 to 14 V

1 (EFI-MAIN NO. 1 relay) - Body ground

Always

11 to 14 V

OK

PROCEED TO NEXT SUSPECTED AREA SHOWN IN PROBLEM SYMPTOMS TABLE

NG

REPAIR OR REPLACE HARNESS OR CONNECTOR (AUXILIARY BATTERY - EFI-MAIN NO. 1 RELAY)

6.

INSPECT IG2 NO. 1 RELAY

(a) Inspect the IG2 NO. 1 relay.

Click here

NG

REPLACE IG2 NO. 1 RELAY

OK

7.

CHECK HARNESS AND CONNECTOR (IG2 NO. 1 RELAY - ECM)

(a) Remove the IG2 NO. 1 relay from the No. 1 engine room relay block and No. 1 junction block assembly.

(b) Disconnect the ECM connector.

(c) Measure the resistance according to the value(s) in the table below.

Standard Resistance:

Tester Connection

Condition

Specified Condition

3 (IG2 NO. 1 relay) - A26-2 (IGSW)

Always

Below 1 Ω

3 (IG2 NO. 1 relay) or A26-2 (IGSW) - Body ground and other terminals

Always

10 kΩ or higher

NG

REPAIR OR REPLACE HARNESS OR CONNECTOR

OK

8.

CHECK TERMINAL VOLTAGE (POWER SOURCE OF IG2 NO. 1 RELAY)

*1

No. 1 Engine Room Relay Block and No. 1 Junction Block Assembly

*2

IG2 NO. 1 Relay

(a) Remove the IG2 NO. 1 relay from the No. 1 engine room relay block and No. 1 junction block assembly.

(b) Measure the voltage according to the value(s) in the table below.

Standard Voltage:

Tester Connection

Condition

Specified Condition

5 (IG2 NO. 1 relay) - Body ground

Always

11 to 14 V

NG

REPAIR OR REPLACE HARNESS OR CONNECTOR (AUXILIARY BATTERY - IG2 NO. 1 RELAY)

OK

9.

CHECK HARNESS AND CONNECTOR (IG2 NO. 1 RELAY - BODY GROUND)

(a) Remove the IG2 NO. 1 relay from the No. 1 engine room relay block and No. 1 junction block assembly.

(b) Measure the resistance according to the value(s) in the table below.

Standard Resistance:

Tester Connection

Condition

Specified Condition

2 (IG2 NO. 1 relay) - Body ground

Always

Below 1 Ω

NG

REPAIR OR REPLACE HARNESS OR CONNECTOR

OK

10.

CHECK HARNESS AND CONNECTOR (CERTIFICATION ECU (SMART KEY ECU ASSEMBLY) - IG2 NO. 1 RELAY)

(a) Disconnect the certification ECU (smart key ECU assembly) connector.

(b) Remove the IG2 NO. 1 relay from the No. 1 engine room relay block and No. 1 junction block assembly.

(c) Measure the resistance according to the value(s) in the table below.

Standard Resistance:

Tester Connection

Condition

Specified Condition

G47-17 (IG1D) - 1 (IG2 NO. 1 relay)

Always

Below 1 Ω

G47-17 (IG1D) or 1 (IG2 NO. 1 relay) - Body ground and other terminals

Always

10 kΩ or higher

OK

GO TO SMART ACCESS SYSTEM WITH PUSH-BUTTON START

NG

REPAIR OR REPLACE HARNESS OR CONNECTOR

READ NEXT:

 VC Output Circuit

DESCRIPTION The ECM constantly generates a 5 V power source voltage from the auxiliary battery voltage supplied to the +B, +B2 (BATT) terminals to operate the microprocessor. The ECM also provides thi

 MIL Circuit

DESCRIPTION The Malfunction Indicator Lamp (MIL) is used to indicate vehicle malfunctions detected by the ECM. The MIL operation can be checked visually. When the power switch is first turned to on (I

 Ignition Circuit

DESCRIPTION A direct ignition system is used on this vehicle. The direct ignition system is a 1 cylinder ignition system which ignites one cylinder with one ignition coil. In the 1 cylinder ignition s

SEE MORE:

 Luggage Compartment Door Opener does not Operate

DESCRIPTION The main body ECU (multiplex network body ECU) receives switch signals from the trunk and fuel switch assembly (luggage compartment door opening switch) the luggage door opening cancel switch, and operates the luggage compartment door lock assembly to open the luggage compartment door. W

 Back-up Light Circuit

DESCRIPTION The hybrid vehicle control ECU controls the back-up lights via the BKUP LP relay. WIRING DIAGRAM CAUTION / NOTICE / HINT NOTICE: Inspect the fuses for circuits related to this system before performing the following procedure. Before replacing the hybrid vehicle control ECU, refer t

© 2016-2026 Copyright www.lexguide.net