Lexus ES manuals

Lexus ES: DC/DC Converter Enable Circuit Short to Battery (P0A1112,P0A1114)

DESCRIPTION

Refer to the description for DTC P1CCC96.

Click here

The motor generator control ECU sends a signal to the DC/DC converter to prohibit its control and receives signals indicating a normal or abnormal (below 11 V) condition of the 12 V charging system from the DC/DC converter via the NODD signal line.

If the vehicle is being driven with an inoperative DC/DC converter, the voltage of the auxiliary battery will drop, which will prevent the continued operation of the vehicle. Therefore, the motor generator control ECU monitors the operation of the DC/DC converter and alerts the driver if it detects a malfunction.

DTC No.

Detection Item

DTC Detection Condition

Trouble Area

MIL

Warning Indicate

P0A1112

DC/DC Converter Enable Circuit Short to Battery

Short to +B detected in DC/DC converter NODD signal line

(1 trip detection logic)

  • Wire harness or connector
  • Inverter with converter assembly

Does not come on

Master Warning Light:

Comes on

P0A1114

DC/DC Converter Enable Circuit Short to Ground or Open

Open or short to ground detected in DC/DC converter NODD signal line

(1 trip detection logic)

  • Wire harness or connector
  • Inverter with converter assembly

Does not come on

Master Warning Light:

Comes on

CONFIRMATION DRIVING PATTERN

HINT:

After repair has been completed, clear the DTC and then check that the vehicle has returned to normal by performing the following All Readiness check procedure.

Click here

  1. Connect the Techstream to the DLC3.
  2. Turn the power switch on (IG) and turn the Techstream on.
  3. Clear the DTCs (even if no DTCs are stored, perform the clear DTC procedure).
  4. Turn the power switch off and wait for 2 minutes or more.
  5. Turn the power switch on (IG) and turn the Techstream on.
  6. With power switch on (IG) and wait for 10 seconds or more.
  7. Enter the following menus: Powertrain / Motor Generator / Utility / All Readiness.
  8. Check the DTC judgment result.

    HINT:

    • If the judgment result shows NORMAL, the system is normal.
    • If the judgment result shows ABNORMAL, the system has a malfunction.
    • If the judgment result shows INCOMPLETE or N/A, perform driving pattern again.

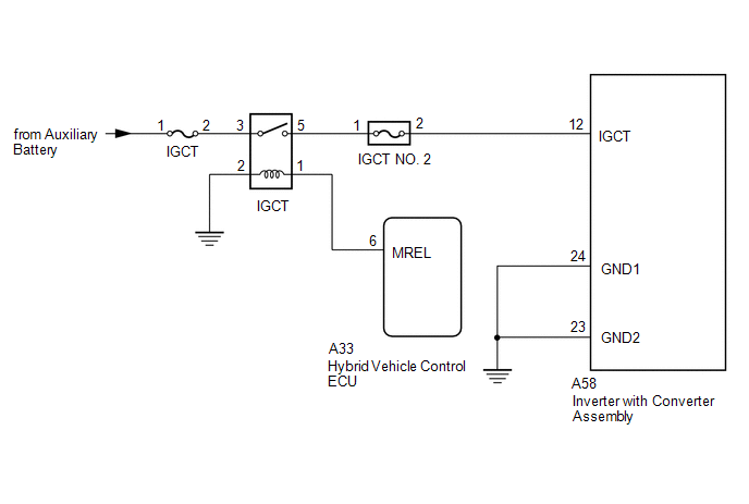
WIRING DIAGRAM

CAUTION / NOTICE / HINT

CAUTION:

  • Before the following operations are conducted, take precautions to prevent electric shock by turning the power switch off, wearing insulated gloves, and removing the service plug grip from HV battery.
    • Inspecting the high-voltage system
    • Disconnecting the low voltage connector of the inverter with converter assembly
    • Disconnecting the low voltage connector of the HV battery
  • To prevent electric shock, make sure to remove the service plug grip to cut off the high voltage circuit before servicing the vehicle.
  • After removing the service plug grip from the HV battery, put it in your pocket to prevent other technicians from accidentally reconnecting it while you are working on the high-voltage system.
  • After removing the service plug grip, wait for at least 10 minutes before touching any of the high-voltage connectors or terminals. After waiting for 10 minutes, check the voltage at the terminals in the inspection point in the inverter with converter assembly. The voltage should be 0 V before beginning work.

    Click here

    HINT:

    Waiting for at least 10 minutes is required to discharge the high-voltage capacitor inside the inverter with converter assembly.

    *a

    Without waiting for 10 minutes

NOTICE:

After turning the power switch off, waiting time may be required before disconnecting the cable from the negative (-) auxiliary battery terminal. Therefore, make sure to read the disconnecting the cable from the negative (-) auxiliary battery terminal notices before proceeding with work.

Click here

HINT:

If the NODD signal line is open, DC/DC converter control will be prohibited and the auxiliary battery voltage will be approximately 12 V or less.

PROCEDURE

1.

CHECK CONNECTOR CONNECTION CONDITION (INVERTER WITH CONVERTER ASSEMBLY CONNECTOR)

Click here

Result

Proceed to

OK

A

NG (The connector is not connected securely.)

B

NG (The terminals are not making secure contact or are deformed, or water or foreign matter exists in the connector.)

C

B

CONNECT SECURELY

C

REPAIR OR REPLACE HARNESS OR CONNECTOR

A

2.

CHECK HARNESS AND CONNECTOR (INVERTER WITH CONVERTER ASSEMBLY - IGCT RELAY)

CAUTION:

Be sure to wear insulated gloves.

(a) Check that the service plug grip is not installed.

NOTICE:

After removing the service plug grip, do not turn the power switch on (READY), unless instructed by the repair manual because this may cause a malfunction.

(b) Disconnect the A58 inverter with converter assembly connector.

(c) Remove the IGCT relay from the No.3 relay block.

(d) Measure the resistance according to the value(s) in the table below.

*1

No.3 Relay Block

*2

IGCT Relay

*a

Front view of wire harness connector

(to Inverter with Converter Assembly)

-

-

Standard Resistance:

Tester Connection

Condition

Specified Condition

A58-12 (IGCT) - 5 (IGCT relay)

Power switch off

Below 1 Ω

(e) Install the IGCT relay.

(f) Reconnect the A58 inverter with converter assembly connector.

OK

REFER TO REPLACE INVERTER WITH CONVERTER ASSEMBLY PARTS

NG

REPAIR OR REPLACE HARNESS OR CONNECTOR

READ NEXT:

 Generator Control Module Circuit Intermittent (P0A1B1F)

DESCRIPTION If the motor generator control ECU, which is built into in the inverter with converter assembly, is reset due to a problem with the power source in the inverter, the motor generator contro

 Drive Motor "A" Position Sensor Circuit Voltage Below Threshold (P0A3F16,P0A3F1F)

DTC SUMMARY MALFUNCTION DESCRIPTION These DTCs indicate that the resolver output signal is abnormal. The cause of this malfunction may be one of the following: Area Main Malfunction Description

 Drive Motor "A" Position Sensor Signal Amplitude < (P0A3F21,P0A3F22)

DTC SUMMARY MALFUNCTION DESCRIPTION These DTCs indicate that the resolver output signal is abnormal. The cause of this malfunction may be one of the following: Area Main Malfunction Description

SEE MORE:

 Lost Communication with ECM/PCM "A" Missing Message (U010087,U012587,U012987,U014087)

DESCRIPTION These DTCs are stored if a CAN communication malfunction occurs between the forward recognition camera and other ECUs. DTC No. Detection Item DTC Detection Condition Trouble Area DTC Output from U010087 Lost Communication with ECM/PCM "A" Missing Message The forward re

 Diagnosis System

DIAGNOSIS SYSTEM DESCRIPTION When troubleshooting OBD II (On-Board Diagnostics) vehicles, the Techstream (complying with SAE J1978) must be connected to the DLC3 (Data Link Connector 3) of the vehicle. Various data in the vehicle's ECM (Engine Control Module) can be then read. OBD II regulations re

© 2016-2026 Copyright www.lexguide.net