Lexus ES manuals

Lexus ES: Generator Control Module Circuit Intermittent (P0A1B1F)

DESCRIPTION

If the motor generator control ECU, which is built into in the inverter with converter assembly, is reset due to a problem with the power source in the inverter, the motor generator control ECU will store this DTC.

DTC No.

Detection Item

DTC Detection Condition

Trouble Area

MIL

Warning Indicate

P0A1B1F

Generator Control Module Circuit Intermittent

Error in reset signal from the inverter assembly power source IC:

If internal power source voltage drops below the normal CPU operating voltage or the ROM/RAM is malfunctioning, the power source IC resets the MG ECU and stores this DTC.

(1 trip detection logic)

  • Wire harness or connector
  • Inverter with converter assembly
  • Auxiliary battery terminal

Comes on

Master Warning Light:

Comes on

MONITOR DESCRIPTION

The motor generator control ECU monitors its internal operation and will illuminate the MIL and store a DTC if it detects a malfunction.

MONITOR STRATEGY

Related DTCs

P0A1B (INF P0A1B1F): Drive Motor "A" Control Module

Required sensors/components

Motor generator control ECU

Frequency of operation

Continuous

Duration

TMC's intellectual property

MIL operation

Immediately

Sequence of operation

None

TYPICAL ENABLING CONDITIONS

The monitor will run whenever the following DTCs are not stored

TMC's intellectual property

Other conditions belong to TMC's intellectual property

-

TYPICAL MALFUNCTION THRESHOLDS

TMC's intellectual property

-

COMPONENT OPERATING RANGE

Motor generator control ECU

DTC P0A1B (INF P0A1B1F) is not detected

CONFIRMATION DRIVING PATTERN

HINT:

  • After repair has been completed, clear the DTC and then check that the vehicle has returned to normal by performing the following All Readiness check procedure.

    Click here

  • When clearing the permanent DTCs, refer to the "CLEAR PERMANENT DTC" procedure.

    Click here

  1. Connect the Techstream to the DLC3.
  2. Turn the power switch on (IG) and turn the Techstream on.
  3. Clear the DTCs (even if no DTCs are stored, perform the clear DTC procedure).
  4. Turn the power switch off and wait for 2 minutes or more.
  5. Turn the power switch on (IG) and turn the Techstream on.
  6. With power switch on (IG) and wait for 15 seconds or more. [*1]

    HINT:

    [*1]: Normal judgment procedure.

    The normal judgment procedure is used to complete DTC judgment and also used when clearing permanent DTCs.

  7. Enter the following menus: Powertrain / Motor Generator / Utility / All Readiness.
  8. Check the DTC judgment result.

    HINT:

    • If the judgment result shows NORMAL, the system is normal.
    • If the judgment result shows ABNORMAL, the system has a malfunction.
    • If the judgment result shows INCOMPLETE or N/A, perform the normal judgment procedure again.

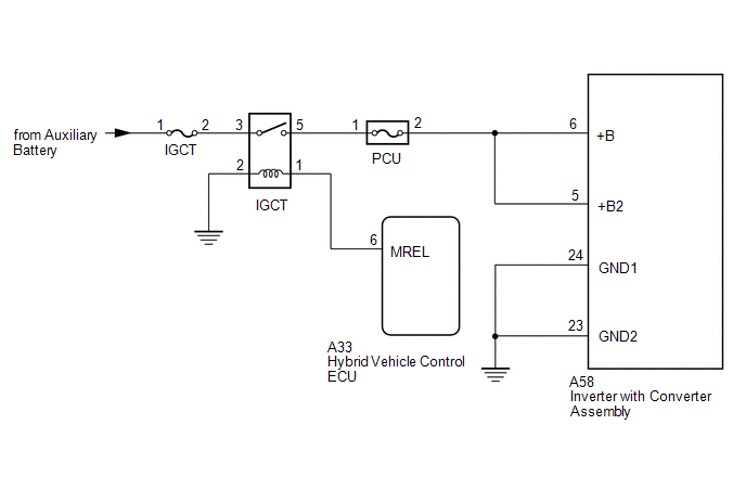
WIRING DIAGRAM

CAUTION / NOTICE / HINT

CAUTION:

  • Before the following operations are conducted, take precautions to prevent electric shock by turning the power switch off, wearing insulated gloves, and removing the service plug grip from HV battery.
    • Inspecting the high-voltage system
    • Disconnecting the low voltage connector of the inverter with converter assembly
    • Disconnecting the low voltage connector of the HV battery
  • To prevent electric shock, make sure to remove the service plug grip to cut off the high voltage circuit before servicing the vehicle.
  • After removing the service plug grip from the HV battery, put it in your pocket to prevent other technicians from accidentally reconnecting it while you are working on the high-voltage system.
  • After removing the service plug grip, wait for at least 10 minutes before touching any of the high-voltage connectors or terminals. After waiting for 10 minutes, check the voltage at the terminals in the inspection point in the inverter with converter assembly. The voltage should be 0 V before beginning work.

    Click here

    HINT:

    Waiting for at least 10 minutes is required to discharge the high-voltage capacitor inside the inverter with converter assembly.

    *a

    Without waiting for 10 minutes

NOTICE:

After turning the power switch off, waiting time may be required before disconnecting the cable from the negative (-) auxiliary battery terminal. Therefore, make sure to read the disconnecting the cable from the negative (-) auxiliary battery terminal notices before proceeding with work.

Click here

PROCEDURE

1.

CHECK DTC OUTPUT

(a) Connect the Techstream to the DLC3.

(b) Turn the power switch on (IG).

(c) Enter the following menus: Powertrain / Hybrid Control and Motor Generator / Trouble Codes.

(d) Check for DTCs.

Powertrain > Hybrid Control > Trouble Codes Powertrain > Motor Generator > Trouble Codes

Result

Proceed to

P0A1B1F only is output.

A

DTCs of hybrid control system in the tables below are output.

B

DTCs of motor generator control system in the tables below are output.

C

Malfunction Content

System

Relevant DTC

Communication malfunction

Motor generator control system

P312487

Lost Communication between Drive Motor "A" and HV ECU Missing Message

Hybrid control system

P312387

Lost Communication with Missing Message

U011087

Lost Communication with Drive Motor Control Module "A" Missing Message

(e) Turn the power switch off.

B

GO TO DTC CHART (HYBRID CONTROL SYSTEM)

C

GO TO DTC CHART (MOTOR GENERATOR CONTROL SYSTEM)

A

2.

CHECK CONNECTOR CONNECTION CONDITION (INVERTER WITH CONVERTER ASSEMBLY CONNECTOR)

Click here

Result

Proceed to

OK

A

NG (The connector is not connected securely.)

B

NG (The terminals are not making secure contact or are deformed, or water or foreign matter exists in the connector.)

C

B

CONNECT SECURELY

C

REPAIR OR REPLACE HARNESS OR CONNECTOR

A

3.

CHECK AUXILIARY BATTERY TERMINAL (CONTACT PROBLEM)

(a) Check the connection of the auxiliary battery terminal.

OK:

The terminal is connected securely and there is no contact problem.

NG

CONNECT SECURELY

OK

4.

CHECK HARNESS AND CONNECTOR (INVERTER WITH CONVERTER ASSEMBLY - IGCT RELAY)

CAUTION:

Be sure to wear insulated gloves.

(a) Check that the service plug grip is not installed.

NOTICE:

After removing the service plug grip, do not turn the power switch on (READY), unless instructed by the repair manual because this may cause a malfunction.

(b) Disconnect the A58 inverter with converter assembly connector.

(c) Remove the IGCT relay from the No.3 relay block.

(d) Measure the resistance according to the value(s) in the table below.

*1

No.3 Relay Block

*2

IGCT Relay

*a

Front view of wire harness connector

(to Inverter with Converter Assembly)

-

-

Standard Resistance:

Tester Connection

Condition

Specified Condition

A58-6 (+B) - 5 (IGCT relay)

Power switch off

Below 1 Ω

A58-5 (+B2) - 5 (IGCT relay)

Power switch off

Below 1 Ω

A58-24 (GND1) - Body ground

Power switch off

Below 1 Ω

A58-23 (GND2) - Body ground

Power switch off

Below 1 Ω

(e) Install the IGCT relay.

(f) Reconnect the A58 inverter with converter assembly connector.

NG

REPAIR OR REPLACE HARNESS OR CONNECTOR

OK

5.

CHECK FOR INTERMITTENT PROBLEMS

(a) Check for intermittent problems.

Click here

(1) Check the connection and terminal contact pressure of the connectors and wire harnesses between the auxiliary battery and the inverter with converter assembly.

There are no abnormalities in the wire harnesses and connectors.

OK

REFER TO REPLACE INVERTER WITH CONVERTER ASSEMBLY PARTS

NG

REPAIR OR REPLACE MALFUNCTIONING PARTS, COMPONENT AND AREA

READ NEXT:

 Drive Motor "A" Position Sensor Circuit Voltage Below Threshold (P0A3F16,P0A3F1F)

DTC SUMMARY MALFUNCTION DESCRIPTION These DTCs indicate that the resolver output signal is abnormal. The cause of this malfunction may be one of the following: Area Main Malfunction Description

 Drive Motor "A" Position Sensor Signal Amplitude < (P0A3F21,P0A3F22)

DTC SUMMARY MALFUNCTION DESCRIPTION These DTCs indicate that the resolver output signal is abnormal. The cause of this malfunction may be one of the following: Area Main Malfunction Description

 Generator Position Sensor Circuit Voltage Below Threshold (P0A4B16,P0A4B1F)

DTC SUMMARY MALFUNCTION DESCRIPTION These DTCs indicate that the resolver output signal is abnormal. The cause of this malfunction may be one of the following: Area Main Malfunction Description

SEE MORE:

 Utility

UTILITY INITIALIZE THE CONNECTION INFORMATION OF A GATEWAY FUNCTION EQUIPPED ECU (BUS MONITOR ECU) (a) Connect the Techstream to the DLC3. (b) Turn the engine switch on (IG). (c) Turn the Techstream on. (d) Enter the following menus: for Body Electrical / Central Gateway / Utility / Initializatio

 DC/DC Converter Temperature Sensor "A" Circuit Short to Ground (P0C3811,P0C3815,P0C3D11,P0C3D15)

DESCRIPTION The motor generator control ECU (MG ECU) located in the inverter with converter assembly detects the temperature of the boost converter using the temperature sensor built into the boost converter. The motor generator control ECU (MG ECU) detects malfunctions in the boost converter temper

© 2016-2026 Copyright www.lexguide.net