Lexus ES manuals

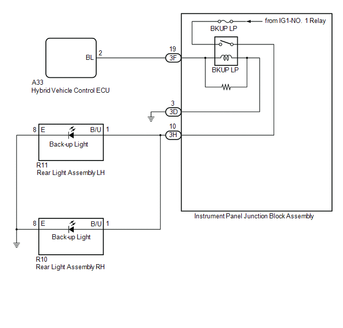
Lexus ES: Back-up Light Circuit

DESCRIPTION

The hybrid vehicle control ECU controls the back-up lights via the BKUP LP relay.

WIRING DIAGRAM

CAUTION / NOTICE / HINT

NOTICE:

  • Inspect the fuses for circuits related to this system before performing the following procedure.
  • Before replacing the hybrid vehicle control ECU, refer to Registration.

    Click here

PROCEDURE

1.

CHECK FOR DTC

(a) Connect the Techstream to the DLC3.

(b) Turn the power switch on (IG).

(c) Turn the Techstream on.

(d) Enter the following menus: Powertrain / Hybrid Control / Trouble Codes.

(e) Check for DTCs.

Powertrain > Hybrid Control > Trouble Codes

Result

Proceed to

Hybrid control system DTCs are not output

A

Hybrid control system DTCs are output

B

B

GO TO HYBRID CONTROL SYSTEM

A

2.

CHECK HARNESS AND CONNECTOR (INSTRUMENT PANEL JUNCTION BLOCK ASSEMBLY - BODY GROUND)

(a) Disconnect the 3D instrument panel junction block assembly connector.

(b) Measure the resistance according to the value(s) in the table below.

Standard Resistance:

Tester Connection

Condition

Specified Condition

3D-3 - Body ground

Always

Below 1 Ω

NG

REPAIR OR REPLACE HARNESS OR CONNECTOR

OK

3.

CHECK HARNESS AND CONNECTOR (HYBRID VEHICLE CONTROL ECU - INSTRUMENT PANEL JUNCTION BLOCK ASSEMBLY)

(a) Disconnect the A33 hybrid vehicle control ECU connector.

(b) Disconnect the 3F instrument panel junction block assembly connector.

(c) Measure the resistance according to the value(s) in the table below.

Standard Resistance:

Tester Connection

Condition

Specified Condition

A33-2 (BL) - 3F-19

Always

Below 1 Ω

A33-2 (BL) or 3F-19 - Body ground

Always

10 kΩ or higher

NG

REPAIR OR REPLACE HARNESS OR CONNECTOR

OK

4.

CHECK HYBRID VEHICLE CONTROL ECU (OUTPUT VOLTAGE)

*a

Component with harness connected

(Instrument Panel Junction Block Assembly)

(a) Connect the A33 hybrid vehicle control ECU connector.

(b) Connect the 3D and 3F instrument panel junction block assembly connectors.

(c) Measure the voltage according to the value(s) in the table below.

Standard Voltage:

Tester Connection

Condition

Specified Condition

3F-19 - Body ground

Power switch off, reverse (R) not selected

Below 1 V

3F-19 - Body ground

Power switch on (IG), reverse (R) selected

11 to 14 V

NG

REPLACE HYBRID VEHICLE CONTROL ECU

OK

5.

INSPECT INSTRUMENT PANEL JUNCTION BLOCK ASSEMBLY (OUTPUT VOLTAGE)

*a

Component with harness connected

(Instrument Panel Junction Block Assembly)

(a) Measure the voltage according to the value(s) in the table below.

Standard Voltage:

Tester Connection

Condition

Specified Condition

3H-10 - Body ground

Power switch off, reverse (R) not selected

Below 1 V

3H-10 - Body ground

Power switch on (IG), reverse (R) selected

11 to 14 V

OK

REPAIR OR REPLACE HARNESS OR CONNECTOR

NG

REPLACE INSTRUMENT PANEL JUNCTION BLOCK ASSEMBLY

READ NEXT:

 Back-up Light Circuit

DESCRIPTION The hybrid vehicle control ECU controls the back-up lights via the BKUP LP relay. WIRING DIAGRAM CAUTION / NOTICE / HINT NOTICE: Inspect the fuses for circuits related to this system b

 Outside Handle Foot Light Circuit

DESCRIPTION The main body ECU (multiplex network body ECU) controls the outside handle foot lights. WIRING DIAGRAM CAUTION / NOTICE / HINT NOTICE: Before replacing the main body ECU (multiplex networ

 Front Side Marker Light Circuit

DESCRIPTION When the light control switch is in the tail or head position, the main body ECU (multiplex network body ECU) sends an illumination request signal to the headlight ECU sub-assembly to illu

SEE MORE:

 Left Low Beam Fan Malfunction (B243D,B243E)

DESCRIPTION The headlight ECU sub-assembly operates the low beam fan to cool the headlight LED unit in order to prevent the headlight LED unit from overheating. Illuminates the low beam headlights and continuously operates the low beam fan. The headlight ECU sub-assembly monitors the pulse signals f

 Generator Phase U Current Sensor Circuit Short to Battery (P0E0012,...,P0E081F)

DTC SUMMARY MALFUNCTION DESCRIPTION These DTCs indicate that the current sensor value is abnormal. The cause of this malfunction may be one of the following: Internal inverter malfunction Inverter with converter assembly internal circuit malfunction Inverter low-voltage circuit malfunction

© 2016-2026 Copyright www.lexguide.net