Lexus ES manuals

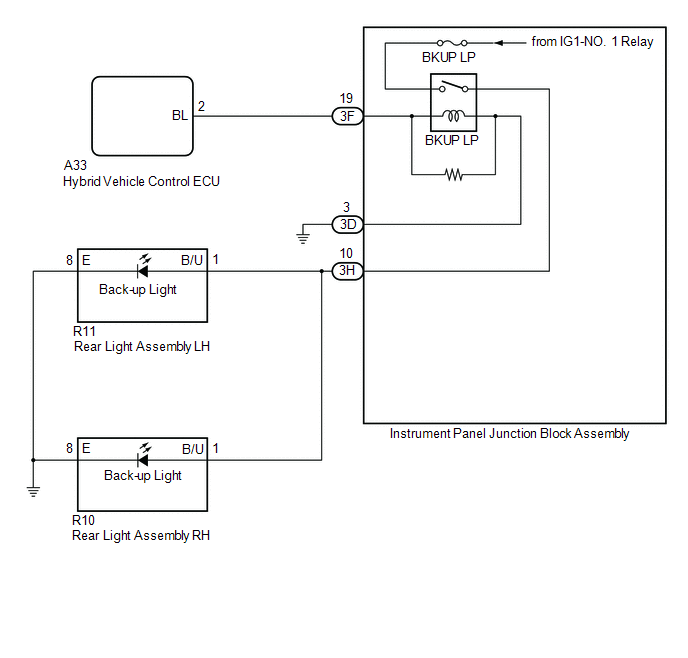
Lexus ES: Back-up Light Circuit

DESCRIPTION

The hybrid vehicle control ECU controls the back-up lights via the BKUP LP relay.

WIRING DIAGRAM

CAUTION / NOTICE / HINT

NOTICE:

  • Inspect the fuses for circuits related to this system before performing the following procedure.
  • Before replacing the hybrid vehicle control ECU, refer to Registration.

    Click here

PROCEDURE

1.

CHECK FOR DTC

(a) Connect the Techstream to the DLC3.

(b) Turn the power switch on (IG).

(c) Turn the Techstream on.

(d) Enter the following menus: Powertrain / Hybrid Control / Trouble Codes.

(e) Check for DTCs.

Powertrain > Hybrid Control > Trouble Codes

Result

Proceed to

Hybrid control system DTCs are not output

A

Hybrid control system DTCs are output

B

B

GO TO HYBRID CONTROL SYSTEM

A

2.

CHECK HARNESS AND CONNECTOR (INSTRUMENT PANEL JUNCTION BLOCK ASSEMBLY - BODY GROUND)

(a) Disconnect the 3D instrument panel junction block assembly connector.

(b) Measure the resistance according to the value(s) in the table below.

Standard Resistance:

Tester Connection

Condition

Specified Condition

3D-3 - Body ground

Always

Below 1 Ω

NG

REPAIR OR REPLACE HARNESS OR CONNECTOR

OK

3.

CHECK HARNESS AND CONNECTOR (HYBRID VEHICLE CONTROL ECU - INSTRUMENT PANEL JUNCTION BLOCK ASSEMBLY)

(a) Disconnect the A33 hybrid vehicle control ECU connector.

(b) Disconnect the 3F instrument panel junction block assembly connector.

(c) Measure the resistance according to the value(s) in the table below.

Standard Resistance:

Tester Connection

Condition

Specified Condition

A33-2 (BL) - 3F-19

Always

Below 1 Ω

A33-2 (BL) or 3F-19 - Body ground

Always

10 kΩ or higher

NG

REPAIR OR REPLACE HARNESS OR CONNECTOR

OK

4.

CHECK HYBRID VEHICLE CONTROL ECU (OUTPUT VOLTAGE)

*a

Component with harness connected

(Instrument Panel Junction Block Assembly)

(a) Connect the A33 hybrid vehicle control ECU connector.

(b) Connect the 3D and 3F instrument panel junction block assembly connectors.

(c) Measure the voltage according to the value(s) in the table below.

Standard Voltage:

Tester Connection

Condition

Specified Condition

3F-19 - Body ground

Power switch off, reverse (R) not selected

Below 1 V

3F-19 - Body ground

Power switch on (IG), reverse (R) selected

11 to 14 V

NG

REPLACE HYBRID VEHICLE CONTROL ECU

OK

5.

INSPECT INSTRUMENT PANEL JUNCTION BLOCK ASSEMBLY (OUTPUT VOLTAGE)

*a

Component with harness connected

(Instrument Panel Junction Block Assembly)

(a) Measure the voltage according to the value(s) in the table below.

Standard Voltage:

Tester Connection

Condition

Specified Condition

3H-10 - Body ground

Power switch off, reverse (R) not selected

Below 1 V

3H-10 - Body ground

Power switch on (IG), reverse (R) selected

11 to 14 V

OK

REPAIR OR REPLACE HARNESS OR CONNECTOR

NG

REPLACE INSTRUMENT PANEL JUNCTION BLOCK ASSEMBLY

READ NEXT:

 Outside Handle Foot Light Circuit

DESCRIPTION The main body ECU (multiplex network body ECU) controls the outside handle foot lights. WIRING DIAGRAM CAUTION / NOTICE / HINT NOTICE: Before replacing the main body ECU (multiplex networ

 Front Side Marker Light Circuit

DESCRIPTION When the light control switch is in the tail or head position, the main body ECU (multiplex network body ECU) sends an illumination request signal to the headlight ECU sub-assembly to illu

 Taillight Relay Circuit

DESCRIPTION The main body ECU (multiplex network body ECU) controls the operation of the TAIL relay. WIRING DIAGRAM CAUTION / NOTICE / HINT NOTICE: Inspect the fuses for circuits related to this s

SEE MORE:

 Software Incompatibility with Body Control Module Invalid/Incompatible Software Component (U032257)

DESCRIPTION If the vehicle information stored in the forward recognition camera does not match the vehicle information sent from the main body ECU (multiplex network body ECU), the forward recognition camera stores DTC U032257. DTC No. Detection Item DTC Detection Condition Trouble Area M

 Replacement

REPLACEMENT CAUTION / NOTICE / HINT HINT: Use the same procedure for bank 1 and bank 2. The following procedure is for bank 2. PROCEDURE 1. REPLACE INTAKE VALVE GUIDE BUSH (a) Heat the cylinder head LH to between 80 and 100°C (176 and 212°F). (b) Place the cylinder head LH on wooden blocks

© 2016-2026 Copyright www.lexguide.net