Lexus ES manuals

Lexus ES: Open in B Power Line (B242F)

DESCRIPTION

The headlight ECU sub-assembly operates using the power source voltage input from the IG terminal and ECUB terminal.

The power source voltage of the ECUB terminal is supplied when the main body ECU (multiplex network body ECU) turns the ECUB power supply relay (H-LP LH relay and H-LP RH relay) to ON.

The headlight ECU sub-assembly compares the power source voltage supply condition of the IG terminal and ECUB terminal and monitors the result.

for LED Type Turn Signal Light

DTC No.

Detection Item

DTC Detection Condition

Trouble Area

DTC Output from

B242F

Open in B Power Line

  • The engine switch is on (IG).
  • No power source voltage supplied to ECUB terminal while power source voltage being supplied to IG terminal
  • 10 seconds or more
  • Headlight ECU sub-assembly LH
  • Harness or connector
  • H-LP LH relay
  • Instrument panel junction block assembly
  • Main body ECU (multiplex network body ECU)

AFS

for LED Type Turn Signal Light

DTC No.

Detection Item

DTC Detection Condition

Trouble Area

DTC Output from

B242F

Open in B Power Line

  • The engine switch is on (IG).
  • No power source voltage supplied to ECUB terminal while power source voltage being supplied to IG terminal
  • 10 seconds or more
  • Headlight ECU sub-assembly RH
  • Harness or connector
  • H-LP RH relay
  • Main body ECU (multiplex network body ECU)

AFS (Sub)

for Bulb Type Turn Signal Light

DTC No.

Detection Item

DTC Detection Condition

Trouble Area

DTC Output from

B242F

Open in B Power Line

  • The engine switch is on (IG).
  • No power source voltage supplied to ECUB terminal while power source voltage being supplied to IG terminal
  • 10 seconds or more
  • Headlight ECU sub-assembly LH
  • Harness or connector
  • H-LP LH relay
  • Instrument panel junction block assembly
  • Main body ECU (multiplex network body ECU)

HL AutoLeveling

for Bulb Type Turn Signal Light

DTC No.

Detection Item

DTC Detection Condition

Trouble Area

DTC Output from

B242F

Open in B Power Line

  • The engine switch is on (IG).
  • No power source voltage supplied to ECUB terminal while power source voltage being supplied to IG terminal
  • 10 seconds or more
  • Headlight ECU sub-assembly RH
  • Harness or connector
  • H-LP RH relay
  • Main body ECU (multiplex network body ECU)

HL AutoLeveling (Sub)

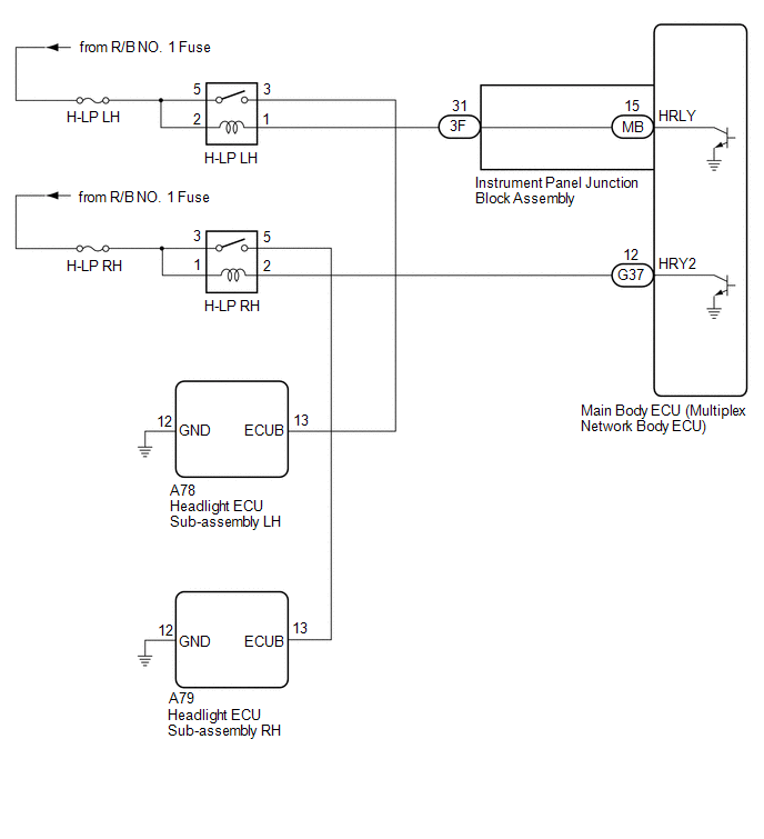
WIRING DIAGRAM

CAUTION / NOTICE / HINT

NOTICE:

  • Inspect the fuses for circuits related to this system before performing the following procedure.
  • Before replacing the main body ECU (multiplex network body ECU), refer to Registration.

    Click here

  • If the headlight ECU sub-assembly LH has been replaced, it is necessary to synchronize the vehicle information and initialize the headlight ECU sub-assembly LH.*1

    Click here

  • If the headlight ECU sub-assembly LH has been replaced, it is necessary to synchronize the vehicle information the headlight ECU sub-assembly LH.*2

    Click here

  • When replacing the headlight ECU sub-assembly LH, always replace it with a new one. If a headlight ECU sub-assembly LH which was installed to another vehicle is used, the information stored in it will not match the information from the vehicle and a DTC may be stored.
    • *1: for LED Type Turn Signal Light
    • *2: for Bulb Type Turn Signal Light

PROCEDURE

1.

CONFIRM MODEL

(a) Choose the model to be inspected.

Result

Proceed to

for LED Type Turn Signal Light

A

for Bulb Type Turn Signal Light

B

B

GO TO STEP 4

A

2.

CLEAR DTC

(a) Connect the Techstream to the DLC3.

(b) Turn the engine switch on (IG).

(c) Turn the Techstream on.

(d) Enter the following menus: Body Electrical / AFS or AFS (Sub) / Trouble Codes.

(e) Clear the DTCs.

Body Electrical > AFS > Clear DTCs Body Electrical > AFS (Sub) > Clear DTCs
NEXT

3.

CHECK FOR DTC

(a) Connect the Techstream to the DLC3.

(b) Turn the engine switch on (IG).

(c) Wait 10 seconds or more.

(d) Turn the Techstream on.

(e) Enter the following menus: Body Electrical / AFS or AFS (Sub) / Trouble Codes.

(f) Check for DTCs.

Body Electrical > AFS > Trouble Codes Body Electrical > AFS (Sub) > Trouble Codes

OK:

DTC B242F is not output.

Result

Proceed to

OK

A

NG (DTC output from headlight ECU sub-assembly LH)

B

NG (DTC output from headlight ECU sub-assembly RH)

C

A

USE SIMULATION METHOD TO CHECK

B

GO TO STEP 6

C

GO TO STEP 13

4.

CLEAR DTC

(a) Connect the Techstream to the DLC3.

(b) Turn the engine switch on (IG).

(c) Turn the Techstream on.

(d) Enter the following menus: Body Electrical / HL AutoLeveling or HL AutoLeveling (Sub) / Trouble Codes.

(e) Clear the DTCs.

Body Electrical > HL AutoLeveling > Clear DTCs Body Electrical > HL AutoLeveling (Sub) > Clear DTCs
NEXT

5.

CHECK FOR DTC

(a) Connect the Techstream to the DLC3.

(b) Turn the engine switch on (IG).

(c) Wait 10 seconds or more.

(d) Turn the Techstream on.

(e) Enter the following menus: Body Electrical / HL AutoLeveling or HL AutoLeveling (Sub) / Trouble Codes.

(f) Check for DTCs.

Body Electrical > HL AutoLeveling > Trouble Codes Body Electrical > HL AutoLeveling (Sub) > Trouble Codes

OK:

DTC B242F is not output.

Result

Proceed to

OK

A

NG (DTC output from headlight ECU sub-assembly LH)

B

NG (DTC output from headlight ECU sub-assembly RH)

C

A

USE SIMULATION METHOD TO CHECK

C

GO TO STEP 13

B

6.

INSPECT HEADLIGHT ECU SUB-ASSEMBLY LH (ECUB TERMINAL VOLTAGE)

*a

Front view of wire harness connector

(to Headlight ECU Sub-assembly LH)

(a) Disconnect the A78 headlight ECU sub-assembly LH connector.

(b) Measure the voltage according to the value(s) in the table below.

Standard Voltage:

Tester Connection

Condition

Specified Condition

A78-13 (ECUB) - Body ground

Engine switch on (IG)

9.5 to 14 V

NG

GO TO STEP 8

OK

7.

CHECK HARNESS AND CONNECTOR (HEADLIGHT ECU SUB-ASSEMBLY LH - BODY GROUND)

(a) Measure the resistance according to the value(s) in the table below.

Standard Resistance:

Tester Connection

Condition

Specified Condition

A78-12 (GND) - Body ground

Always

Below 1 Ω

OK

REPLACE HEADLIGHT ECU SUB-ASSEMBLY LH

NG

REPAIR OR REPLACE HARNESS OR CONNECTOR

8.

INSPECT H-LP LH RELAY

(a) Inspect the H-LP LH relay.

Click here

NG

REPLACE H-LP LH RELAY

OK

9.

CHECK HARNESS AND CONNECTOR (H-LP LH RELAY - HEADLIGHT ECU SUB-ASSEMBLY LH)

(a) Measure the resistance according to the value(s) in the table below.

Standard Resistance:

Tester Connection

Condition

Specified Condition

3 (H-LP LH relay) - A78-13 (ECUB)

Always

Below 1 Ω

3 (H-LP LH relay) or A78-13 (ECUB) - Body ground

Always

10 kΩ or higher

NG

REPAIR OR REPLACE HARNESS OR CONNECTOR

OK

10.

CHECK HARNESS AND CONNECTOR (POWER SOURCE - H-LP LH RELAY)

(a) Measure the voltage according to the value(s) in the table below.

Standard Voltage:

Tester Connection

Condition

Specified Condition

2 (H-LP LH relay) - Body ground

Always

11 to 14 V

5 (H-LP LH relay) - Body ground

Always

11 to 14 V

NG

REPAIR OR REPLACE HARNESS OR CONNECTOR

OK

11.

CHECK HARNESS AND CONNECTOR (H-LP LH RELAY - INSTRUMENT PANEL JUNCTION BLOCK ASSEMBLY)

(a) Disconnect the 3F instrument panel junction block assembly connector.

(b) Measure the resistance according to the value(s) in the table below.

Standard Resistance:

Tester Connection

Condition

Specified Condition

1 (H-LP LH relay) - 3F-31

Always

Below 1 Ω

1 (H-LP LH relay) or 3F-31 - Body ground

Always

10 kΩ or higher

NG

REPAIR OR REPLACE HARNESS OR CONNECTOR

OK

12.

INSPECT INSTRUMENT PANEL JUNCTION BLOCK ASSEMBLY

*a

Component without harness connected

(Instrument Panel Junction Block Assembly)

-

-

(a) Remove the main body ECU (multiplex network body ECU) from the instrument panel junction block assembly.

Click here

(b) Measure the resistance according to the value(s) in the table below.

Standard Resistance:

Tester Connection

Condition

Specified Condition

3F-31 - MB-15 (HRLY)

Always

Below 1 Ω

OK

REPLACE MAIN BODY ECU (MULTIPLEX NETWORK BODY ECU)

NG

REPLACE INSTRUMENT PANEL JUNCTION BLOCK ASSEMBLY

13.

INSPECT HEADLIGHT ECU SUB-ASSEMBLY RH (ECUB TERMINAL VOLTAGE)

*a

Front view of wire harness connector

(to Headlight ECU Sub-assembly RH)

(a) Disconnect the A79 headlight ECU sub-assembly RH connector.

(b) Measure the voltage according to the value(s) in the table below.

Standard Voltage:

Tester Connection

Condition

Specified Condition

A79-13 (ECUB) - Body ground

Engine switch on (IG)

9.5 to 14 V

NG

GO TO STEP 15

OK

14.

CHECK HARNESS AND CONNECTOR (HEADLIGHT ECU SUB-ASSEMBLY RH - BODY GROUND)

(a) Measure the resistance according to the value(s) in the table below.

Standard Resistance:

Tester Connection

Condition

Specified Condition

A79-12 (GND) - Body ground

Always

Below 1 Ω

OK

REPLACE HEADLIGHT ECU SUB-ASSEMBLY RH

NG

REPAIR OR REPLACE HARNESS OR CONNECTOR

15.

INSPECT H-LP RH RELAY

(a) Inspect the H-LP RH relay.

Click here

NG

REPLACE H-LP RH RELAY

OK

16.

CHECK HARNESS AND CONNECTOR (H-LP RH RELAY - HEADLIGHT ECU SUB-ASSEMBLY RH)

(a) Measure the resistance according to the value(s) in the table below.

Standard Resistance:

Tester Connection

Condition

Specified Condition

5 (H-LP RH relay) - A79-13 (ECUB)

Always

Below 1 Ω

5 (H-LP RH relay) or A79-13 (ECUB) - Body ground

Always

10 kΩ or higher

NG

REPAIR OR REPLACE HARNESS OR CONNECTOR

OK

17.

CHECK HARNESS AND CONNECTOR (POWER SOURCE - H-LP RH RELAY)

(a) Measure the voltage according to the value(s) in the table below.

Standard Voltage:

Tester Connection

Condition

Specified Condition

1 (H-LP RH relay) - Body ground

Always

11 to 14 V

3 (H-LP RH relay) - Body ground

Always

11 to 14 V

NG

REPAIR OR REPLACE HARNESS OR CONNECTOR

OK

18.

CHECK HARNESS AND CONNECTOR (H-LP RH RELAY - MAIN BODY ECU (MULTIPLEX NETWORK BODY ECU))

(a) Disconnect the G37 main body ECU (multiplex network body ECU) connector.

(b) Measure the resistance according to the value(s) in the table below.

Standard Resistance:

Tester Connection

Condition

Specified Condition

2 (H-LP RH relay) - G37-12 (HRY2)

Always

Below 1 Ω

2 (H-LP RH relay) or G37-12 (HRY2) - Body ground

Always

10 kΩ or higher

OK

REPLACE MAIN BODY ECU (MULTIPLEX NETWORK BODY ECU)

NG

REPAIR OR REPLACE HARNESS OR CONNECTOR

READ NEXT:

 Headlight LH Circuit (B2439,B243A)

DESCRIPTION The headlight ECU sub-assembly LH and headlight ECU sub-assembly RH internally boost the power supply voltage to ensure a constant supplied current for the lo/hi beam LED of their respecti

 Left Low Beam Fan Malfunction (B243D,B243E)

DESCRIPTION The headlight ECU sub-assembly operates the low beam fan to cool the headlight LED unit in order to prevent the headlight LED unit from overheating. Illuminates the low beam headlights and

 Height Sensor Initialization Incomplete (B2450)

DESCRIPTION The headlight ECU sub-assembly LH stores this DTC if initialization has not been performed after it was replaced. DTC No. Detection Item DTC Detection Condition Trouble Area DTC

SEE MORE:

 Fuel Pump "A" Control Circuit Short to Ground or Open (P062714)

DESCRIPTION Refer to DTC P062712. Click here DTC No. Detection Item DTC Detection Condition Trouble Area MIL Memory Note P062714 Fuel Pump "A" Control Circuit Short to Ground or Open When the fuel pump control ECU operation duty ratio is 3 to 65%, the FPC terminal voltage is

 Rear Power Window LH Auto Up / Down Function does not Operate with Rear Power Window Switch LH

DESCRIPTION If the manual up and down functions operate normally but the auto up and down functions do not, the power window control system may be in fail-safe mode. If power window initialization has not been performed, the auto up and down functions will not operate. Click here WIRING DIAGRAM C

© 2016-2026 Copyright www.lexguide.net