Lexus ES manuals

Lexus ES: Mirror Heater does not Operate with Rear Defogger Switch

DESCRIPTION

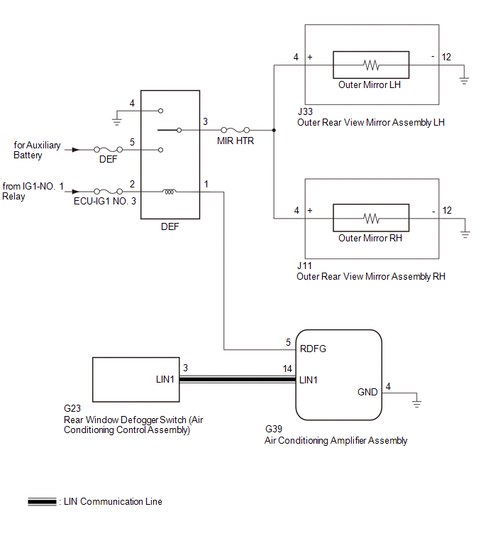
When the mirror heater switch (rear window defogger switch) on the air conditioning control assembly is pressed, the operation signal is sent to the air conditioning amplifier assembly via LIN communication. When the air conditioning amplifier assembly receives the signal, it turns on the DEF relay to operate the mirror heaters.

WIRING DIAGRAM

CAUTION / NOTICE / HINT

NOTICE:

  • Inspect the fuses for circuits related to this system before performing the following procedure.
  • If the auxiliary battery voltage becomes low, auxiliary battery load control will operate in order to ensure sufficient power is supplied to the power steering system. In this case, the window defogger system may not operate.

PROCEDURE

1.

PERFORM ACTIVE TEST USING TECHSTREAM

(a) Connect the Techstream to the DLC3.

(b) Turn the power switch on (IG).

(c) Turn the Techstream on.

(d) Enter the following menus: Body Electrical / Air Conditioner / Active Test.

(e) Perform the Active Test according to the display on the Techstream.

Body Electrical > Air Conditioner > Active Test

Tester Display

Measurement Item

Control Range

Diagnostic Note

Defogger Relay (Rear)

Mirror Heater operation

OFF or ON

-

Body Electrical > Air Conditioner > Active Test

Tester Display

Defogger Relay (Rear)

Result

Proceed to

Mirror heater operation on both mirrors is not normal

A

Mirror heater operation on RH side mirror is not normal

B

Mirror heater operation on LH side mirror is not normal

C

B

GO TO STEP 4

C

GO TO STEP 6

A

2.

CHECK WINDOW DEFOGGER SYSTEM

(a) Check the window defogger system operation.

Click here

OK:

The window defogger system operates normally.

NG

GO TO WINDOW DEFOGGER SYSTEM

OK

3.

CHECK HARNESS AND CONNECTOR (DEF RELAY - OUTER REAR VIEW MIRROR ASSEMBLY RH/LH)

(a) Remove the DEF relay from the No. 1 engine room relay block and No. 1 junction block assembly.

(b) Disconnect the J33 outer rear view mirror assembly LH connector.

(c) Disconnect the J11 outer rear view mirror assembly RH connector.

(d) Measure the resistance according to the value(s) in the table below.

Standard Resistance:

Tester Connection

Condition

Specified Condition

DEF relay holder terminal-3 - J33-4 (+)

Always

Below 1 Ω

DEF relay holder terminal-3 - J11-4 (+)

Always

Below 1 Ω

DEF relay holder terminal-3 , J33-4 (+) or J11-4 (+) - Body ground

Always

10 kΩ or higher

OK

USE SIMULATION METHOD TO CHECK

NG

REPAIR OR REPLACE HARNESS OR CONNECTOR

4.

CHECK HARNESS AND CONNECTOR (DEF RELAY - OUTER REAR VIEW MIRROR ASSEMBLY RH AND BODY GROUND)

(a) Remove the DEF relay from the No. 1 engine room relay block and No. 1 junction block assembly.

(b) Disconnect the J33 outer rear view mirror assembly LH connector.

(c) Disconnect the J11 outer rear view mirror assembly RH connector.

(d) Measure the resistance according to the value(s) in the table below.

Standard Resistance:

Tester Connection

Condition

Specified Condition

DEF relay holder terminal-3 - J11-4 (+)

Always

Below 1 Ω

J11-12 (-) - Body ground

Always

Below 1 Ω

DEF relay holder terminal-3 or J11-4 (+) - Body ground

Always

10 kΩ or higher

NG

REPAIR OR REPLACE HARNESS OR CONNECTOR

OK

5.

INSPECT OUTER MIRROR RH

(a) Remove the outer mirror RH.

Click here

(b) Inspect the outer mirror RH.

Click here

OK:

Outer mirror RH is normal.

OK

REPLACE OUTER REAR VIEW MIRROR ASSEMBLY RH

NG

REPLACE OUTER MIRROR RH

6.

CHECK HARNESS AND CONNECTOR (DEF RELAY - OUTER REAR VIEW MIRROR ASSEMBLY LH AND BODY GROUND)

(a) Remove the DEF relay from the No. 1 engine room relay block and No. 1 junction block assembly.

(b) Disconnect the J33 outer rear view mirror assembly LH connector.

(c) Disconnect the J11 outer rear view mirror assembly RH connector.

(d) Measure the resistance according to the value(s) in the table below.

Standard Resistance:

Tester Connection

Condition

Specified Condition

DEF relay holder terminal-3 - J33-4(+)

Always

Below 1 Ω

J33-12 (-) - Body ground

Always

Below 1 Ω

DEF relay holder terminal-3 or J33-4 (+) - Body ground

Always

10 kΩ or higher

NG

REPAIR OR REPLACE HARNESS OR CONNECTOR

OK

7.

INSPECT OUTER MIRROR LH

(a) Remove the outer mirror LH.

Click here

(b) Inspect the outer mirror LH.

Click here

OK:

Outer mirror LH is normal.

OK

REPLACE OUTER REAR VIEW MIRROR ASSEMBLY LH

NG

REPLACE OUTER MIRROR LH

READ NEXT:

 Sliding Roof / Convertible

 Panoramic Moon Roof System

 Precaution

PRECAUTION PRECAUTION FOR DISCONNECTING CABLE FROM NEGATIVE BATTERY TERMINAL NOTICE: When disconnecting the cable from the negative (-) battery terminal, initialize the following systems after the cab

SEE MORE:

 Certification ECU Vehicle Information Reading/Writing Process Malfunction (B15F7)

DESCRIPTION This DTC is stored when items controlled by the certification ECU (smart key ECU assembly) cannot be customized via the audio and visual system vehicle customization screen. HINT: The certification ECU (smart key ECU assembly) controls the smart access system with push-button start (for

 Side Camera LH Response Malfunction (C2A6B)

DESCRIPTION During self diagnosis of the parking assist ECU, the parking assist ECU sends display mode ID signals to the side television camera assembly LH. This DTC is stored when the output of the side television camera assembly LH does not match the expected output. DTC No. Detection Item

© 2016-2026 Copyright www.lexguide.net