Lexus ES manuals

Lexus ES: Hybrid/EV Battery Cooling Fan 1 Circuit Short to Ground (P0A8111,P0A814B)

DESCRIPTION

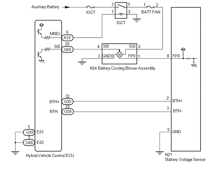
The battery cooling blower assembly speed is controlled by the hybrid vehicle control ECU. Power is supplied to the battery cooling blower assembly when the MREL terminal of the hybrid vehicle control ECU turns on the IGCT relay. The hybrid vehicle control ECU sends command signals (SI0) to the battery cooling blower assembly to adjust the fan speed to an appropriate speed for the HV battery temperature. The frequency (FP0) of the battery cooling blower assembly is sent to the hybrid vehicle control ECU via the battery voltage sensor as a monitor signal using serial communication.

DTC No.

Detection Item

DTC Detection Condition

Trouble Area

MIL

Warning Indicate

P0A8111

Hybrid/EV Battery Cooling Fan 1 Circuit Short to Ground

Both of the following conditions are met:

  • The speed calculated based on the battery cooling blower assembly output frequency is not within the target control speed range.
  • The battery cooling blower assembly speed is excessively low when a certain level of speed is requested (possibility of an open or short to ground in connected circuits, or motor locking).

(2 trip detection logic)

  • Battery voltage sensor
  • Hybrid vehicle control ECU
  • Battery cooling blower assembly
  • BATT FAN fuse
  • Wire harness or connector

Comes on

Master Warning Light:

Comes on

P0A814B

Hybrid/EV Battery Cooling Fan 1 Over Temperature

Both of the following conditions are met:

  • The HV battery temperature is high and the speed calculated based on the battery cooling blower assembly output frequency is not within the target control speed range.
  • The HV battery temperature is high and the battery cooling blower assembly speed is excessively low when a certain level of speed is requested (possibility of an open or short to ground in connected circuits, or motor locking).

(1 trip detection logic)

  • Battery voltage sensor
  • Hybrid vehicle control ECU
  • Battery cooling blower assembly
  • BATT FAN fuse
  • Wire harness or connector

Comes on

Master Warning Light:

Comes on

Related Data List

DTC No.

Data List

P0A8111

  • Hybrid Battery Cooling Fan 1 Drive Request
  • Hybrid Battery Cooling Fan 1 Drive Status
  • Hybrid Battery Cooling Fan 1 Frequency

P0A814B

The following items can be helpful when performing repairs:

Data List
  • Hybrid Battery Temperature 1 to 3
  • BATT Voltage

HINT:

"Hybrid Battery Cooling Fan 1 Frequency" is detected when the battery cooling blower assembly is operating and its value changes in proportion to the battery cooling blower assembly speed.

MONITOR DESCRIPTION

If the hybrid vehicle control ECU detects that the speed of the battery cooling blower assembly is lower than the target speed, it will illuminate the MIL and store a DTC.

MONITOR STRATEGY

Related DTCs

P0A84 (INF P0A8111): Hybrid/EV Battery Cooling Fan 1 Circuit Short to Ground

P0A84 (INF P0A814B): Hybrid/EV Battery Cooling Fan 1 Over Temperature

Required sensors/components

Battery cooling blower assembly

Frequency of operation

Continuous

Duration

TMC's intellectual property

MIL operation

2 driving cycle / 1 driving cycle

Sequence of operation

None

TYPICAL ENABLING CONDITIONS

The monitor will run whenever the following DTCs are not stored

TMC's intellectual property

Other conditions belong to TMC's intellectual property

-

TYPICAL MALFUNCTION THRESHOLDS

TMC's intellectual property

-

COMPONENT OPERATING RANGE

Hybrid vehicle control ECU

DTC P0A84 (INF P0A8111) is not detected

DTC P0A84 (INF P0A814B) is not detected

CONFIRMATION DRIVING PATTERN

HINT:

  • After repair has been completed, clear the DTC and then check that the vehicle has returned to normal by performing the following All Readiness check procedure.

    Click here

  • When clearing the permanent DTCs, refer to the "CLEAR PERMANENT DTC" procedure.

    Click here

  1. Connect the Techstream to the DLC3.
  2. Turn the power switch on (IG) and turn the Techstream on.
  3. Clear the DTCs (even if no DTCs are stored, perform the clear DTC procedure).
  4. Turn the power switch off and wait for 2 minutes or more.
  5. Turn the power switch on (IG) and turn the Techstream on.
  6. Enter the following menus: Powertrain / Hybrid Control / Active Test / Control the Hybrid Battery Cooling Fan.[*1]
  7. Select fan mode 1 and operate the battery cooling blower assembly and wait for 60 seconds or more.[*2]

    HINT:

    • Operation of the battery cooling blower assembly can be confirmed by checking if air is sucked into the air intake port of the intake duct.
    • [*1] to [*2]: Normal judgment procedure.

      The normal judgment procedure is used to complete DTC judgment and also used when clearing permanent DTCs.

  8. Enter the following menus: Powertrain / Hybrid Control / Utility / All Readiness.
  9. Check the DTC judgment result.

    HINT:

    • If the judgment result shows NORMAL, the system is normal.
    • If the judgment result shows ABNORMAL, the system has a malfunction.
    • If the judgment result shows INCOMPLETE or N/A, perform the normal judgment procedure again.

WIRING DIAGRAM

CAUTION / NOTICE / HINT

CAUTION:

  • Before the following operations are conducted, take precautions to prevent electric shock by turning the power switch off, wearing insulated gloves, and removing the service plug grip from HV battery.
    • Inspecting the high-voltage system
    • Disconnecting the low voltage connector of the inverter with converter assembly
    • Disconnecting the low voltage connector of the HV battery
  • To prevent electric shock, make sure to remove the service plug grip to cut off the high voltage circuit before servicing the vehicle.
  • After removing the service plug grip from the HV battery, put it in your pocket to prevent other technicians from accidentally reconnecting it while you are working on the high-voltage system.
  • After removing the service plug grip, wait for at least 10 minutes before touching any of the high-voltage connectors or terminals. After waiting for 10 minutes, check the voltage at the terminals in the inspection point in the inverter with converter assembly. The voltage should be 0 V before beginning work.

    Click here

    HINT:

    Waiting for at least 10 minutes is required to discharge the high-voltage capacitor inside the inverter with converter assembly.

    *a

    Without waiting for 10 minutes

NOTICE:

After turning the power switch off, waiting time may be required before disconnecting the cable from the negative (-) auxiliary battery terminal. Therefore, make sure to read the disconnecting the cable from the negative (-) auxiliary battery terminal notices before proceeding with work.

Click here

HINT:

As the battery cooling blower assembly speed is excessively low, there is a possibility of an open or short to ground in connected circuits, or motor locking.

PROCEDURE

1.

CHECK DTC OUTPUT (HYBRID CONTROL)

(a) Connect the Techstream to the DLC3.

(b) Turn the power switch on (IG).

(c) Enter the following menus: Powertrain / Hybrid Control / Trouble Codes.

(d) Check for DTCs.

Powertrain > Hybrid Control > Trouble Codes

Result

Proceed to

P0AFC00 or P0AFC96 is not output.

A

P0AFC00 or P0AFC96 is output.

B

(e) Turn the power switch off.

B

GO TO DTC CHART (HYBRID CONTROL SYSTEM)

A

2.

PERFORM ACTIVE TEST USING TECHSTREAM (CONTROL THE HYBRID BATTERY COOLING FAN)

(a) Connect the Techstream to the DLC3.

(b) Turn the power switch on (IG).

(c) Enter the following menus: Powertrain / Hybrid Control / Trouble Codes.

(d) Clear the DTCs and freeze frame data.

Powertrain > Hybrid Control > Clear DTCs

(e) Enter the following menus: Powertrain / Hybrid Control / Active Test / Control the Hybrid Battery Cooling Fan.

Powertrain > Hybrid Control > Active Test

Tester Display

Measurement Item

Control Range

Restrict Condition

Control the Hybrid Battery Cooling Fan

Change the battery cooling blower assembly operation and blower volume.

0, 1, 2, 3, 4, 5, 6

Intake air temperature -10°C (14°F) or higher

Powertrain > Hybrid Control > Active Test

Tester Display

Control the Hybrid Battery Cooling Fan

(f) Select fan mode 6 in the "Control the Hybrid Battery Cooling Fan" Active Test to operate the battery cooling blower assembly.

NOTICE:

If the Active Test cannot be performed, skip it and proceed to the next step to check if the fan operates and air is sucked. In accordance with fail-safe system operation, the hybrid vehicle control ECU sends a command to operate the battery cooling blower assembly.

(g) Check that the battery cooling blower assembly operates, air is sucked into the inlet duct and the operation sound is normal.

HINT:

The battery cooling blower assembly may not stop even when turning the cooling fan off in the "Control the Hybrid Battery Cooling Fan" Active Test. This is due to HV system control and is not a malfunction.

OK:

The battery cooling blower assembly operates.

(h) Turn the power switch off.

NG

GO TO STEP 7

OK

3.

CHECK HARNESS AND CONNECTOR (BATTERY VOLTAGE SENSOR - BATTERY COOLING BLOWER ASSEMBLY)

CAUTION:

Be sure to wear insulated gloves and protective goggles.

(a) Check that the service plug grip is not installed.

NOTICE:

After removing the service plug grip, do not turn the power switch on (READY), unless instructed by the repair manual because this may cause a malfunction.

(b) Remove the No. 1 hybrid battery exhaust duct.

Click here

(c) Disconnect the N21 battery voltage sensor connector.

NOTICE:

Before disconnecting the connector, check that it is not loose or disconnected.

(d) Remove the rear seat cushion leg sub-assembly.

(e) Disconnect the N24 battery cooling blower assembly connector.

NOTICE:

Before disconnecting the connector, check that it is not loose or disconnected.

(f) Measure the resistance according to the value(s) in the table below.

Standard Resistance:

Tester Connection

Condition

Specified Condition

N21-8 (FP0) - N24-1 (FP0)

Power switch off

Below 1 Ω

N21-8 (FP0) - Body ground and other terminals

Power switch off

10 kΩ or higher

*a

Rear view of wire harness connector

(to Battery Voltage Sensor)

*b

Front view of wire harness connector

(to Battery Cooling Blower Assembly)

(g) Connect the cable to the negative (-) auxiliary battery terminal.

(h) Turn the power switch on (IG).

(i) Measure the voltage according to the value(s) in the table below.

Standard Voltage:

Tester Connection

Condition

Specified Condition

N21-8 (FP0) - Body ground

Power switch on (IG)

Below 1 V

NOTICE:

  • Turning the power switch on (IG) with the service plug grip removed causes other DTCs to be stored. Clear the DTCs after performing this inspection.
  • If the power switch is turned on (IG) with the connectors disconnected, other DTCs will be stored. Be sure to clear the DTCs after the inspection.

HINT:

As there might be an intermittent malfunction, inspect the following items even if the measured voltage is as specified.

Check the condition of each wire harness and each connector between the battery voltage sensor connector and battery cooling blower assembly.

(j) Turn the power switch off.

(k) Disconnect the cable from the negative (-) auxiliary battery terminal.

(l) Reconnect the N24 battery cooling blower assembly connector.

(m) Reconnect the N21 battery voltage sensor connector.

(n) Install the No. 1 hybrid battery exhaust duct.

(o) Install the rear seat cushion leg sub-assembly.

NG

REPAIR OR REPLACE HARNESS OR CONNECTOR

OK

4.

READ VALUE USING TECHSTREAM (COOLING FAN FREQUENCY)

CAUTION:

Be sure to wear insulated gloves.

(a) Check that the service plug grip is not installed.

NOTICE:

After removing the service plug grip, do not turn the power switch on (READY), unless instructed by the repair manual because this may cause a malfunction.

(b) Remove the No. 1 hybrid battery exhaust duct.

Click here

(c) Connect the cable to the negative (-) auxiliary battery terminal.

(d) Connect the Techstream to the DLC3.

(e) Turn the power switch on (IG).

(f) Enter the following menus: Powertrain / Hybrid Control / Trouble Codes.

(g) Clear the DTCs and freeze frame data.

Powertrain > Hybrid Control > Clear DTCs

(h) Enter the following menus: Powertrain / Hybrid Control / Active Test / Control the Hybrid Battery Cooling Fan / Data List / Hybrid Battery Cooling Fan 1 Frequency.

Powertrain > Hybrid Control > Active Test

Tester Display

Measurement Item

Control Range

Restrict Condition

Control the Hybrid Battery Cooling Fan

Change the battery cooling blower assembly operation and blower volume.

0, 1, 2, 3, 4, 5, 6

Intake air temperature -10°C (14°F) or higher

Powertrain > Hybrid Control > Active Test

Active Test Display

Control the Hybrid Battery Cooling Fan

Data List Display

Hybrid Battery Cooling Fan 1 Frequency

(i) Select each fan mode 1 to 6 in the "Control the Hybrid Battery Cooling Fan" Active Test to operate the battery cooling blower assembly.

NOTICE:

If the Active Test cannot turn off the battery cooling blower assembly, skip it and proceed to the next step to check the frequency value. In accordance with fail-safe system operation, the hybrid vehicle control ECU sends a command to operate the battery cooling fan assembly.

(j) While the cooling fan is operating, compare the value in the Data List (Hybrid Battery Cooling Fan 1 Frequency) with the frequency value that was actually measured at the battery voltage sensor connector.

Specified Condition:

Tester Connection

Condition

N21-8 (FP0) - N21-5 (GND)

Battery cooling blower assembly is operating.

NOTICE:

Turning the power switch on (IG) with the service plug grip removed causes other DTCs to be stored. Clear the DTCs after performing this inspection.

HINT:

Compare the values in each fan mode 1 to 6. If the Active Test cannot be performed, compare the values only in the current fan mode.

*a

Component with harness connected

(Battery Voltage Sensor)

Result

Proceed to

Both of the value in the Data List (Hybrid Battery Cooling Fan 1 Frequency) and the actual measured value at the battery voltage sensor connector are 0 Hz.

A

Other than above

B

(k) Turn the power switch off.

(l) Disconnect the cable from the negative (-) auxiliary battery terminal.

(m) Install the No. 1 hybrid battery exhaust duct.

B

GO TO STEP 6

A

5.

CHECK BATTERY VOLTAGE SENSOR

CAUTION:

Be sure to wear insulated gloves.

(a) Check that the service plug grip is not installed.

NOTICE:

After removing the service plug grip, do not turn the power switch on (READY), unless instructed by the repair manual because this may cause a malfunction.

(b) Remove the rear seat cushion leg sub-assembly.

Click here

(c) Disconnect the N24 battery cooling blower assembly connector.

NOTICE:

Before disconnecting the connector, check that it is not loose or disconnected.

(d) Connect the cable to the negative (-) auxiliary battery terminal.

(e) Turn the power switch on (IG).

(f) Measure the voltage according to the value(s) in the table below.

Standard Voltage:

Tester Connection

Condition

Specified Condition

N24-1 (FP0) - N24-3 (GND0)

Power switch on (IG)

4.5 to 5.5 V

NOTICE:

  • Turning the power switch on (IG) with the service plug grip removed causes other DTCs to be stored. Clear the DTCs after performing this inspection.
  • If the power switch is turned on (IG) with the connectors disconnected, other DTCs will be stored. Be sure to clear the DTCs after the inspection.

*a

Front view of wire harness connector

(to Battery Cooling Blower Assembly)

(g) Turn the power switch off.

(h) Disconnect the cable from the negative (-) auxiliary battery terminal.

(i) Reconnect the N24 battery cooling blower assembly connector.

(j) Install the rear seat cushion leg sub-assembly.

OK

REPLACE BATTERY COOLING BLOWER ASSEMBLY

NG

REPLACE BATTERY VOLTAGE SENSOR

6.

CHECK BATTERY VOLTAGE SENSOR (FREQUENCY)

CAUTION:

Be sure to wear insulated gloves and protective goggles.

(a) Check that the service plug grip is not installed.

NOTICE:

After removing the service plug grip, do not turn the power switch on (READY), unless instructed by the repair manual because this may cause a malfunction.

(b) Remove the No. 1 hybrid battery exhaust duct.

Click here

(c) Connect the cable to the negative (-) auxiliary battery terminal.

(d) Connect the Techstream to the DLC3.

(e) Turn the power switch on (IG).

(f) Enter the following menus: Powertrain / Hybrid Control / Trouble Codes.

(g) Clear the DTCs and freeze frame data.

Powertrain > Hybrid Control > Clear DTCs

(h) Enter the following menus: Powertrain / Hybrid Control / Active Test / Control the Hybrid Battery Cooling Fan / Data List / Hybrid Battery Cooling Fan 1 Frequency.

Powertrain > Hybrid Control > Active Test

Tester Display

Measurement Item

Control Range

Restrict Condition

Control the Hybrid Battery Cooling Fan

Change the battery cooling blower assembly operation and blower volume.

0, 1, 2, 3, 4, 5, 6

Intake air temperature -10°C (14°F) or higher

Powertrain > Hybrid Control > Active Test

Active Test Display

Control the Hybrid Battery Cooling Fan

Data List Display

Hybrid Battery Cooling Fan 1 Frequency

(i) Select each fan mode 1 to 6 in the "Control the Hybrid Battery Cooling Fan" Active Test to operate the battery cooling blower assembly.

NOTICE:

If the Active Test cannot turn off the battery cooling blower assembly, skip it and proceed to the next step to check the frequency value. In accordance with fail-safe system operation, the hybrid vehicle control ECU sends a command to operate the battery cooling blower assembly.

(j) While the cooling fan is operating, compare the value in the Data List (Hybrid Battery Cooling Fan 1 Frequency) with the frequency value that was actually measured at the battery voltage sensor connector.

Specified Condition:

Tester Connection

Condition

Specified Condition

N21-8 (FP0) - N21-5 (GND)

Battery cooling blower assembly is operating.

Difference between the value in the Data List (Hybrid Battery Cooling Fan 1 Frequency) and the actual measured value at the battery voltage sensor connector is 10% or less.

NOTICE:

Turning the power switch on (IG) with the service plug grip removed causes other DTCs to be stored. Clear the DTCs after performing this inspection.

HINT:

Compare the values in each fan mode 1 to 6. If the Active Test cannot be performed, compare the values only in the current fan mode.

*a

Component with harness connected

(Battery Voltage Sensor)

(k) Turn the power switch off.

(l) Disconnect the cable from the negative (-) auxiliary battery terminal.

(m) Install the No. 1 hybrid battery exhaust duct.

OK

REPLACE BATTERY COOLING BLOWER ASSEMBLY

NG

REPLACE BATTERY VOLTAGE SENSOR

7.

CHECK FUSE (BATT FAN)

(a) Remove the BATT FAN fuse from the No. 4 relay block.

*1

No. 4 Relay Block

*2

BATT FAN Fuse

(b) Measure the resistance of the BATT FAN fuse.

Standard Resistance:

Tester Connection

Condition

Specified Condition

BATT FAN fuse

Power switch off

Below 1 Ω

(c) Install the BATT FAN fuse.

NG

GO TO STEP 17

OK

8.

CHECK HARNESS AND CONNECTOR (IGCT RELAY - BATTERY COOLING BLOWER ASSEMBLY) (VOLTAGE)

CAUTION:

Be sure to wear insulated gloves.

(a) Check that the service plug grip is not installed.

NOTICE:

After removing the service plug grip, do not turn the power switch on (READY), unless instructed by the repair manual because this may cause a malfunction.

(b) Remove the rear seat cushion leg sub-assembly.

Click here

(c) Disconnect the N24 battery cooling blower assembly connector.

NOTICE:

Before disconnecting the connector, check that it is not loose or disconnected.

(d) Connect the cable to the negative (-) auxiliary battery terminal.

(e) Connect the Techstream to the DLC3.

(f) Turn the power switch on (IG).

(g) Enter the following menus: Powertrain / Hybrid Control / Trouble Codes.

(h) Clear the DTCs and freeze frame data.

Powertrain > Hybrid Control > Clear DTCs

(i) Measure the voltage according to the value(s) in the table below.

Standard Voltage:

Tester Connection

Condition

Specified Condition

N24-2 (IG0) - N24-3 (GND0)

Power switch on (IG)

11 to 14 V

NOTICE:

  • Turning the power switch on (IG) with the service plug grip removed causes other DTCs to be stored. Clear the DTCs after performing this inspection.
  • If the power switch is turned on (IG) with the connectors disconnected, other DTCs will be stored. Be sure to clear the DTCs after the inspection.

HINT:

As there might be an intermittent malfunction, inspect the following items even if the measured voltage is as specified.

  • Installation condition of fuse(s) (before removing fuse(s)) (IG circuit)
  • Fuse condition (before and after removing fuse(s)) (IG circuit)
  • Connection condition of connectors (IG circuit)
  • Wire harness condition (IG circuit)
  • Wire harness condition (GND circuit)

*a

Front view of wire harness connector

(to Battery Cooling Blower Assembly)

(j) Turn the power switch off.

(k) Disconnect the cable from the negative (-) auxiliary battery terminal.

(l) Reconnect the N24 battery cooling blower assembly connector.

(m) Install the rear seat cushion leg sub-assembly.

NG

GO TO STEP 13

OK

9.

CHECK HARNESS AND CONNECTOR (HYBRID VEHICLE CONTROL ECU - BATTERY COOLING BLOWER ASSEMBLY)

CAUTION:

Be sure to wear insulated gloves.

(a) Check that the service plug grip is not installed.

NOTICE:

After removing the service plug grip, do not turn the power switch on (READY), unless instructed by the repair manual because this may cause a malfunction.

(b) Disconnect the G60 hybrid vehicle control ECU connector.

NOTICE:

  • Before disconnecting the connector, check that it is not loose or disconnected.
  • Check that each connector between the hybrid vehicle control ECU and battery cooling blower assembly is not loose or disconnected.

(c) Remove the rear seat cushion leg sub-assembly.

Click here

(d) Disconnect the N24 battery cooling blower assembly connector.

NOTICE:

  • Before disconnecting the connector, check that it is not loose or disconnected.
  • Check the terminals of the connector for deformation and corrosion.

(e) Measure the resistance according to the value(s) in the table below.

Standard Resistance:

Tester Connection

Condition

Specified Condition

G60-29 (SI0) - N24-4 (SI0)

Power switch off

Below 1 Ω

N24-4 (SI0) - Body ground and other terminals

Power switch off

10 kΩ or higher

NOTICE:

Make sure that each connector between the hybrid vehicle control ECU and battery cooling blower assembly is not loose or disconnected and its terminals are not deformed or corroded.

*a

Rear view of wire harness connector

(to Hybrid Vehicle Control ECU)

*b

Front view of wire harness connector

(to Battery Cooling Blower Assembly)

(f) Connect the cable to the negative (-) auxiliary battery terminal.

(g) Turn the power switch on (IG).

(h) Measure the voltage according to the value(s) in the table below.

Standard Voltage:

Tester Connection

Condition

Specified Condition

N24-4 (SI0) - Body ground

Power switch on (IG)

Below 1 V

NOTICE:

  • Turning the power switch on (IG) with the service plug grip removed causes other DTCs to be stored. Clear the DTCs after performing this inspection.
  • If the power switch is turned on (IG) with the connectors disconnected, other DTCs will be stored. Be sure to clear the DTCs after the inspection.

HINT:

As there might be an intermittent malfunction, inspect the following items even if the measured voltage is as specified.

Check the condition of each wire harness and each connector between the hybrid vehicle control ECU connector and battery cooling blower assembly.

(i) Turn the power switch off.

(j) Disconnect the cable from the negative (-) auxiliary battery terminal.

(k) Reconnect the N24 battery cooling blower assembly connector.

(l) Install the rear seat cushion leg sub-assembly.

(m) Reconnect the G60 hybrid vehicle control ECU connector.

NG

REPAIR OR REPLACE HARNESS OR CONNECTOR

OK

10.

CHECK HYBRID VEHICLE CONTROL ECU

(a) Remove the hybrid vehicle control ECU.

Click here

(b) Measure the resistance according to the value(s) in the table below.

Standard Resistance:

Tester Connection

Condition

Specified Condition

G60-29 (SI0) - G59-5 (E01)

Power switch off

10 kΩ or higher

*a

Component without harness connected

(Hybrid Vehicle Control ECU)

(c) Install the hybrid vehicle control ECU.

NG

REPLACE HYBRID VEHICLE CONTROL ECU

OK

11.

CHECK HYBRID VEHICLE CONTROL ECU (SI0 VOLTAGE)

(a) Turn the power switch on (IG).

(b) Measure the voltage according to the value(s) in the table below.

Standard Voltage:

Tester Connection

Condition

Specified Condition

G60-29 (SI0) - G59-5 (E01)

Power switch on (IG)

4.5 to 5.5 V

*a

Component with harness connected

(Hybrid Vehicle Control ECU)

(c) Turn the power switch off.

NG

REPLACE BATTERY COOLING BLOWER ASSEMBLY

OK

12.

CHECK BATTERY COOLING BLOWER ASSEMBLY

(a) Connect the cable to the negative (-) auxiliary battery terminal.

(b) Connect the Techstream to the DLC3.

(c) Turn the power switch on (IG).

(d) Enter the following menus: Powertrain / Hybrid Control / Trouble Codes.

(e) Clear the DTCs and freeze frame data.

Powertrain > Hybrid Control > Clear DTCs

(f) Enter the following menus: Powertrain / Hybrid Control / Active Test / Control the Hybrid Battery Cooling Fan.

Powertrain > Hybrid Control > Active Test

Tester Display

Measurement Item

Control Range

Restrict Condition

Control the Hybrid Battery Cooling Fan

Change the battery cooling blower assembly operation and blower volume.

0, 1, 2, 3, 4, 5, 6

Intake air temperature -10°C (14°F) or higher

Powertrain > Hybrid Control > Active Test

Tester Display

Control the Hybrid Battery Cooling Fan

(g) Select each fan mode 1 to 6 in the "Control the Hybrid Battery Cooling Fan" Active Test to operate the battery cooling blower assembly.

NOTICE:

If the Active Test cannot turn off the battery cooling blower assembly, skip it and proceed to the next step to check the waveform. In accordance with fail-safe system operation, the hybrid vehicle control ECU sends a command to operate the battery cooling blower assembly.

(h) Connect an oscilloscope to the G59 and G60 hybrid vehicle control ECU connector and check the waveform.

Item

Content

Tester Connection

G60-29 (SI0) - G59-5 (E01)

Equipment Setting

10 V/DIV., 1 ms./DIV.

Condition

Power switch on (IG), during Active Test

HINT:

  • Perform this inspection with the hybrid vehicle control ECU connector connected.
  • The wave length will vary with the operating speed of the battery cooling blower assembly.

*a

Component with harness connected

(Hybrid Vehicle Control ECU)

(i) Turn the power switch off.

(j) Disconnect the cable from the negative (-) auxiliary battery terminal.

*a

Waveform 1

Result

Proceed to

Normal (The pulse output of waveform 1)

A

No pulse generation

B

A

REPLACE BATTERY COOLING BLOWER ASSEMBLY

B

REPLACE HYBRID VEHICLE CONTROL ECU

13.

CHECK HARNESS AND CONNECTOR (BATTERY COOLING BLOWER ASSEMBLY - BODY GROUND)

CAUTION:

Be sure to wear insulated gloves.

(a) Check that the service plug grip is not installed.

NOTICE:

After removing the service plug grip, do not turn the power switch on (READY), unless instructed by the repair manual because this may cause a malfunction.

(b) Remove the rear seat cushion leg sub-assembly.

Click here

(c) Disconnect the N24 battery cooling blower assembly connector.

NOTICE:

Before disconnecting the connector, check that it is not loose or disconnected.

(d) Measure the resistance according to the value(s) in the table below.

Standard Resistance:

Tester Connection

Condition

Specified Condition

N24-3 (GND0) - Body ground

Power switch off

Below 1 Ω

*a

Front view of wire harness connector

(to Battery Cooling Blower Assembly)

(e) Reconnect the N24 battery cooling blower assembly connector.

(f) Install the rear seat cushion leg sub-assembly.

NG

REPAIR OR REPLACE HARNESS OR CONNECTOR

OK

14.

CHECK HARNESS AND CONNECTOR (HYBRID VEHICLE CONTROL ECU - BODY GROUND)

(a) Disconnect the G59 hybrid vehicle control ECU connector.

NOTICE:

Before disconnecting the connector, check that it is not loose or disconnected.

(b) Measure the resistance according to the value(s) in the table below.

Standard Resistance:

Tester Connection

Condition

Specified Condition

G59-5 (E01) - Body ground

Power switch off

Below 1 Ω

*a

Rear view of wire harness connector

(to Hybrid Vehicle Control ECU)

(c) Reconnect the G59 hybrid vehicle control ECU connector.

NG

REPAIR OR REPLACE HARNESS OR CONNECTOR

OK

15.

CHECK HARNESS AND CONNECTOR (HYBRID VEHICLE CONTROL ECU - BODY GROUND)

(a) Disconnect the G60 hybrid vehicle control ECU connector.

NOTICE:

Before disconnecting the connector, check that it is not loose or disconnected.

(b) Measure the resistance according to the value(s) in the table below.

Standard Resistance:

Tester Connection

Condition

Specified Condition

G60-5 (E02) - Body ground

Power switch off

Below 1 Ω

*a

Rear view of wire harness connector

(to Hybrid Vehicle Control ECU)

(c) Reconnect the G60 hybrid vehicle control ECU connector.

NG

REPAIR OR REPLACE HARNESS OR CONNECTOR

OK

16.

CHECK HARNESS AND CONNECTOR (IGCT RELAY - BATTERY COOLING BLOWER ASSEMBLY)

CAUTION:

Be sure to wear insulated gloves.

(a) Check that the service plug grip is not installed.

NOTICE:

After removing the service plug grip, do not turn the power switch on (READY), unless instructed by the repair manual because this may cause a malfunction.

(b) Remove the IGCT relay from the No. 3 relay block.

NOTICE:

Check the terminals of the relay for deformation and corrosion.

(c) Remove the rear seat cushion leg sub-assembly.

Click here

(d) Disconnect the N24 battery cooling blower assembly connector.

NOTICE:

  • Check that each connector between the IGCT relay and battery cooling blower assembly is not loose or disconnected.
  • Before disconnecting the connector, check that it is not loose or disconnected.

(e) Measure the resistance according to the value(s) in the table below.

Standard Resistance:

Tester Connection

Condition

Specified Condition

5 (IGCT relay holder) - N24-2 (IG0)

Power switch off

Below 1 Ω

NOTICE:

  • When taking a measurement with a tester, do not apply excessive force to the tester probe to avoid damaging the holder.
  • Check that each connector between the IGCT relay and battery cooling blower assembly is not loose or disconnected.

*1

No. 3 Relay Block

*a

Front view of wire harness connector

(to Battery Cooling Blower Assembly)

*b

IGCT Relay Holder

(f) Reconnect the N24 battery cooling blower assembly connector.

(g) Install the rear seat cushion leg sub-assembly.

(h) Install the IGCT relay.

OK

REPLACE HYBRID VEHICLE CONTROL ECU

NG

REPAIR OR REPLACE HARNESS OR CONNECTOR

17.

CHECK HARNESS AND CONNECTOR (BATT FAN FUSE - BATTERY COOLING BLOWER ASSEMBLY)

CAUTION:

Be sure to wear insulated gloves.

(a) Check that the service plug grip is not installed.

NOTICE:

After removing the service plug grip, do not turn the power switch on (READY), unless instructed by the repair manual because this may cause a malfunction.

(b) Remove the BATT FAN fuse from the No. 4 relay block.

(c) Remove the rear seat cushion leg sub-assembly.

Click here

(d) Disconnect the N24 battery cooling blower assembly connector.

NOTICE:

Before disconnecting the connector, check that it is not loose or disconnected.

(e) Measure the resistance according to the value(s) in the table below.

Standard Resistance:

Tester Connection

Condition

Specified Condition

N24-2 (IG0) - Terminals other than 2 (BATT FAN fuse holder) and body ground

Power switch off

10 kΩ or higher

NOTICE:

When taking a measurement with a tester, do not apply excessive force to the tester probe to avoid damaging the holder.

*1

No. 4 Relay Block

*a

Front view of wire harness connector

(to Battery Cooling Blower Assembly)

*b

BATT FAN Fuse Holder

(f) Reconnect the N24 battery cooling blower assembly connector.

(g) Install the rear seat cushion leg sub-assembly.

(h) Install the BATT FAN fuse to the No. 4 relay block.

NG

GO TO STEP 20

OK

18.

CHECK BATTERY COOLING BLOWER ASSEMBLY

CAUTION:

Be sure to wear insulated gloves.

(a) Check that the service plug grip is not installed.

NOTICE:

After removing the service plug grip, do not turn the power switch on (READY), unless instructed by the repair manual because this may cause a malfunction.

(b) Remove the rear seat cushion leg sub-assembly.

Click here

(c) Disconnect the N24 battery cooling blower assembly connector.

NOTICE:

Before disconnecting the connector, check that it is not loose or disconnected.

(d) Measure the resistance according to the value(s) in the table below.

Standard Resistance:

Tester Connection

Condition

Specified Condition

N24-2 (IG0) - N24-3 (GND0) and Body ground

Power switch off

10 kΩ or higher

NOTICE:

When taking a measurement with a tester, do not apply excessive force to the tester probe to avoid damaging the holder.

*a

Component without harness connected

(Battery Cooling Blower Assembly)

(e) Reconnect the N24 battery cooling blower assembly connector.

(f) Install the rear seat cushion leg sub-assembly.

OK

REPLACE FUSE (BATT FAN)

NG

19.

REPLACE BATTERY COOLING BLOWER ASSEMBLY

Click here

NEXT

REPLACE FUSE (BATT FAN)

20.

REPAIR OR REPLACE HARNESS OR CONNECTOR

NEXT

REPLACE FUSE (BATT FAN)

READ NEXT:

 Hybrid/EV Battery Cooling Fan 1 Component Internal Failure (P0A8196,P0A8198)

DESCRIPTION Refer to the description for DTC P0A8111. Click here DTC No. Detection Item DTC Detection Condition Trouble Area MIL Warning Indicate P0A8196 Hybrid/EV Battery Cooling

 Inverter "A" Cooling System Performance (P0A9300)

DTC SUMMARY MALFUNCTION DESCRIPTION This DTC indicates when the temperature sensor value inside the inverter has become abnormal. The cause of this malfunction may be one of the following: Internal i

 High Voltage Fuse Accumulated Load History (P0A9563)

DESCRIPTION The hybrid vehicle control ECU estimates the thermal load of the high voltage fuse. If the accumulated thermal load exceeds the threshold, the hybrid vehicle control ECU will store this DT

SEE MORE:

 Shut Down Signal Circuit

DESCRIPTION The cause of the malfunction may be a shutdown signal. Check whether there is a shutdown signal +B short circuit. Related Parts Check Area Inspection HSDN terminal Check that the HSDN terminal voltage decreases to check for an open or short circuit while READY off (IG ON).

 Open in Master Reservoir Level Switch Circuit (C120F)

DESCRIPTION DTC No. Detection Item INF Code DTC Detection Condition Trouble Area MIL Note C120F Open in Master Reservoir Level Switch Circuit 371 The brake fluid level warning switch (brake booster with master cylinder assembly) circuit is open for 2 seconds or more. Op

© 2016-2025 Copyright www.lexguide.net