Lexus ES manuals

Lexus ES: Fuel Pump Control General Electrical Failure (P12D501)

Lexus ES (XZ10) Service Manual / Engine & Hybrid System / A25a-fxs (engine Control) / Sfi System / Fuel Pump Control General Electrical Failure (P12D501)

DESCRIPTION

Refer to DTC P062712.

Click here

DTC No.

Detection Item

DTC Detection Condition

Trouble Area

MIL

Memory

Note

P12D501

Fuel Pump Control General Electrical Failure

When the fuel pump control ECU operation duty ratio is 3 to 65%, the fuel pump control ECU detects a short in the fuel pump circuit for 3 seconds or more (2 trip detection logic).

  • Short in fuel pump control ECU circuit
  • Fuel pump (for low pressure side)
  • Fuel pump control ECU

Comes on

DTC stored

SAE Code: P12D5

Related Data List

DTC No.

Data List

P12D501

Fuel Pump Control Duty Ratio

MONITOR DESCRIPTION

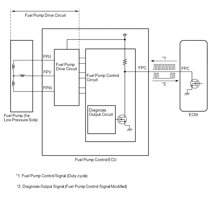
The fuel pump control ECU monitors the fuel pump drive circuit.

When a malfunction is detected in the fuel pump drive circuit, the diagnosis output circuit in the fuel pump control ECU modifies the operation signal sent by the ECM to indicate that there is a malfunction.

When the fuel pump control ECU operation duty ratio is 3 to 65%, and short in the fuel pump circuit is detected for 3 seconds or more, the diagnosis output circuit in the fuel pump control ECU modifies the operation signal sent by the ECM to indicate that there is a malfunction and the ECM stores a DTC.

MONITOR STRATEGY

Related DTCs

P12D5: Fuel pump circuit short

Required Sensors/Components (Main)

Fuel pump control ECU

Required Sensors/Components (Related)

-

Frequency of Operation

Continuous

Duration

3 seconds

MIL Operation

2 driving cycles

Sequence of Operation

None

TYPICAL ENABLING CONDITIONS

Monitor runs whenever the following DTCs are not stored

None

All of the following conditions are met

-

Output duty cycle

3 to 65%

Auxiliary battery voltage

10.5 V or higher

Power switch

On (IG)

TYPICAL MALFUNCTION THRESHOLDS

Fuel pump circuit short error from fuel pump control module

Received

CONFIRMATION DRIVING PATTERN

HINT:

  • After repair has been completed, clear the DTC and then check that the vehicle has returned to normal by performing the following All Readiness check procedure.

    Click here

  • When clearing the permanent DTCs, refer to the "CLEAR PERMANENT DTC" procedure.

    Click here

  1. Connect the Techstream to the DLC3.
  2. Turn the power switch on (IG).
  3. Turn the Techstream on.
  4. Clear the DTCs (even if no DTCs are stored, perform the clear DTC procedure).
  5. Turn the power switch off and wait for at least 30 seconds.
  6. Turn the power switch on (IG).
  7. Turn the Techstream on.
  8. Put the engine in Inspection Mode (Maintenance Mode).

    Click here

  9. Start the engine and wait 10 seconds or more [A].
  10. Enter the following menus: Powertrain / Engine / Trouble Codes [B].
  11. Read the pending DTCs.

    HINT:

    • If a pending DTC is output, the system is malfunctioning.
    • If a pending DTC is not output, perform the following procedure.
  12. Enter the following menus: Powertrain / Engine / Utility / All Readiness.
  13. Input the DTC: P12D501.
  14. Check the DTC judgment result.

    Techstream Display

    Description

    NORMAL

    • DTC judgment completed
    • System normal

    ABNORMAL

    • DTC judgment completed
    • System abnormal

    INCOMPLETE

    • DTC judgment not completed
    • Perform driving pattern after confirming DTC enabling conditions

    HINT:

    • If the judgment result is NORMAL, the system is normal.
    • If the judgment result is ABNORMAL, the system is malfunctioning.
    • If the judgment result is INCOMPLETE, run the engine at an engine speed of 2500 rpm or more for 10 seconds or more and check the DTC judgment result again.
    • [A] to [B]: Normal judgment procedure.

      The normal judgment procedure is used to complete DTC judgment and also used when clearing permanent DTCs.

    • When clearing the permanent DTCs, do not disconnect the cable from the auxiliary battery terminal or attempt to clear the DTCs during this procedure, as doing so will clear the universal trip and normal judgment histories.

WIRING DIAGRAM

Refer to DTC P062712.

Click here

CAUTION / NOTICE / HINT

NOTICE:

  • Vehicle Control History may be stored in the hybrid vehicle control ECU assembly if the engine is malfunctioning. Certain vehicle condition information is recorded when Vehicle Control History is stored. Reading the vehicle conditions recorded in both the Freeze Frame Data and Vehicle Control History can be useful for troubleshooting.

    Click here

    (Select Powertrain in Health Check and then check the time stamp data.)

    Click here

  • If any "Engine Malfunction" Vehicle Control History item has been stored in the hybrid vehicle control ECU assembly, make sure to clear it. However, as all Vehicle Control History items are cleared simultaneously, if any Vehicle Control History items other than "Engine Malfunction" are stored, make sure to perform any troubleshooting for them before clearing Vehicle Control History.

    Click here

HINT:

Read Freeze Frame Data using the Techstream. The ECM records vehicle and driving condition information as Freeze Frame Data the moment a DTC is stored. When troubleshooting, Freeze Frame Data can help determine if the vehicle was moving or stationary, if the engine was warmed up or not, if the air fuel ratio was lean or rich, and other data from the time the malfunction occurred.

PROCEDURE

1.

INSPECT FUEL PUMP CONTROL ECU

*1

Fuel Pump Control ECU

-

-

(a) Remove the fuel pump control ECU.

Click here

(b) Measure the resistance according to the value(s) in the table below.

Standard Resistance:

Tester Connection

Condition

Specified Condition

N18-2 (FPU) - N19-3 (GND)

Always

2 kΩ or higher

N18-3 (FPV) - N19-3 (GND)

Always

2 kΩ or higher

N18-4 (FPW) - N19-3 (GND)

Always

2 kΩ or higher

HINT:

This procedure checks for an internal short of the fuel pump control ECU when its transistor is stuck on.

NG

REPLACE FUEL PUMP CONTROL ECU

OK

2.

PERFORM ACTIVE TEST USING TECHSTREAM (FUEL PUMP SINGLE PHASE ENERGIZATION)

*1

Fuel Pump Control ECU

-

-

(a) Disconnect the N18 fuel pump control ECU connector.

(b) Connect the Techstream to the DLC3.

(c) Turn the power switch on (IG).

(d) Turn the Techstream on.

(e) Enter the following menus: Powertrain / Engine / Active Test / Fuel Pump Single Phase Energization.

Powertrain > Engine > Active Test

Tester Display

Fuel Pump Single Phase Energization

(f) Operate the fuel pump control ECU using the Active Test function and measure the voltage according to the value(s) in the table below.

Standard Voltage:

Tester Connection

Techstream Operation

Specified Condition

N18-2 (FPU) - Body ground

U Phase

4.4 to 8.4 V*

N18-3 (FPV) - Body ground

8 to 15.5 V

N18-4 (FPW) - Body ground

8 to 15.5 V

N18-2 (FPU) - Body ground

V Phase

8 to 15.5 V

N18-3 (FPV) - Body ground

4.4 to 8.4 V*

N18-4 (FPW) - Body ground

8 to 15.5 V

N18-2 (FPU) - Body ground

W Phase

8 to 15.5 V

N18-3 (FPV) - Body ground

8 to 15.5 V

N18-4 (FPW) - Body ground

4.4 to 8.4 V*

HINT:

  • *: This Active Test limits the fuel pump control ECU output duty cycle to 50%. Therefore, the output voltage of the fuel pump control ECU will be approximately 50% of the power source voltage (+B terminal).
  • Before performing this inspection, check that the auxiliary battery voltage is between 11 and 14 V (not depleted).
NG

REPLACE FUEL PUMP CONTROL ECU

OK

3.

CHECK HARNESS AND CONNECTOR (FUEL PUMP CONTROL ECU - FUEL PUMP (FOR LOW PRESSURE SIDE))

(a) Disconnect the fuel pump control ECU connector.

(b) Disconnect the fuel pump (for low pressure side) connector.

(c) Measure the resistance according to the value(s) in the table below.

Standard Resistance:

Tester Connection

Condition

Specified Condition

N18-2 (FPU) or N45-3 (BLPU) - Body ground and other terminals

Always

10 kΩ or higher

N18-3 (FPV) or N45-4 (BLPV) - Body ground and other terminals

Always

10 kΩ or higher

N18-4 (FPW) or N45-2 (BLPW) - Body ground and other terminals

Always

10 kΩ or higher

HINT:

Perform "Inspection After Repair" after replacing the fuel pump (for low pressure side).

Click here

OK

REPLACE FUEL PUMP (FOR LOW PRESSURE SIDE)

NG

REPAIR OR REPLACE HARNESS OR CONNECTOR

READ NEXT:

 "A" Camshaft Position Actuator Bank 1 General Electrical Failure (P136001)

DESCRIPTION Refer to DTC P001001. Click here DTC No. Detection Item DTC Detection Condition Trouble Area MIL Memory Note P136001 "A" Camshaft Position Actuator Bank 1 General El

 "B" Camshaft Position Actuator Bank 1 General Electrical Failure (P136201)

DESCRIPTION Refer to DTC P001001. Click here DTC No. Detection Item DTC Detection Condition Trouble Area MIL Memory Note P136201 "B" Camshaft Position Actuator Bank 1 General El

 "C" Camshaft Position Actuator Bank 1 Circuit Short to Ground (P136411,P136415)

DESCRIPTION Refer to DTC P001001. Click here DTC No. Detection Item DTC Detection Condition Trouble Area MIL Memory Note P136411 "C" Camshaft Position Actuator Bank 1 Circuit Sh

SEE MORE:

 Front Right Sensor Malfunction (C1AE4)

DESCRIPTION The front corner ultrasonic sensor RH is installed to the front bumper. The clearance warning ECU assembly detects obstacles based on signals received from the front corner ultrasonic sensor RH. If the front corner ultrasonic sensor RH has an open circuit or other malfunction, it will no

 Pressure Control Solenoid "C" Actuator Stuck Off (P07957F)

DESCRIPTION Based on signals from the transmission revolution sensors (NT and NC), the actual gear is detected. The ECM compares the actual gear with the shift schedule in the ECM memory to detect mechanical malfunctions of the solenoid valves, transmission valve body assembly and automatic transaxl

© 2016-2025 Copyright www.lexguide.net