Lexus ES manuals

Lexus ES: "A" Camshaft Position Actuator Bank 1 General Electrical Failure (P136001)

Lexus ES (XZ10) Service Manual / Engine & Hybrid System / A25a-fxs (engine Control) / Sfi System / "A" Camshaft Position Actuator Bank 1 General Electrical Failure (P136001)

DESCRIPTION

Refer to DTC P001001.

Click here

DTC No.

Detection Item

DTC Detection Condition

Trouble Area

MIL

Memory

Note

P136001

"A" Camshaft Position Actuator Bank 1 General Electrical Failure

While engine is running, malfunction in rotation signal (VTS) of cam timing control motor with EDU assembly is detected for 3 seconds (1 trip detection logic).

  • Cam timing control motor with EDU assembly
  • Open or short in cam timing control motor with EDU assembly circuit
  • VVT relay
  • ECM

Comes on

DTC stored

SAE Code: P1360

Symptoms and Fail-safe Operation During Cam Timing Control Motor Malfunction

Vehicle Condition

Fail-Safe

  • Engine difficult to start
  • Lack of power

The cam timing control motor with EDU assembly is operated to the most retarded position.

MONITOR DESCRIPTION

This DTC is output when a rotation signal malfunction is detected in the cam timing control motor with EDU assembly. While the engine is running, if a rotation signal (VTS) malfunction is detected, a DTC is immediately output (1 trip detection logic).

MONITOR STRATEGY

Related DTCs

P1360: Camshaft position signal range check

Required sensors/Components (Main)

Cam timing control motor with EDU assembly

Required sensors/Components (Related)

-

Frequency of Operation

Continuous

Duration

3 seconds

MIL Operation

Immediate

Sequence of Operation

None

TYPICAL ENABLING CONDITIONS

Monitor runs whenever the following DTCs are not stored

None

All of the following conditions are met

-

Auxiliary battery voltage

11 V or higher

Power switch

On (IG)

Engine speed

100 rpm or higher

VVT motor direction calculated by camshaft position deviation

Forward

TYPICAL MALFUNCTION THRESHOLDS

VVT motor speed at VVT revolution sensor

0 rpm or less

CONFIRMATION DRIVING PATTERN

HINT:

  • After repair has been completed, clear the DTC and then check that the vehicle has returned to normal by performing the following All Readiness check procedure.

    Click here

  • When clearing the permanent DTCs, refer to the "CLEAR PERMANENT DTC" procedure.

    Click here

  1. Connect the Techstream to the DLC3.
  2. Turn the power switch on (IG).
  3. Turn the Techstream on.
  4. Clear the DTCs (even if no DTCs are stored, perform the clear DTC procedure).
  5. Turn the power switch off and wait for at least 30 seconds.
  6. Turn the power switch on (IG).
  7. Turn the Techstream on.
  8. Put the engine in Inspection Mode (Maintenance Mode).

    Click here

  9. Start the engine [A].
  10. Idle the engine for 30 seconds or more [B].
  11. Enter the following menus: Powertrain / Engine / Trouble Codes [C].
  12. Read pending the DTCs.

    HINT:

    • If a pending DTC is output, the system is malfunctioning.
    • If a pending DTC is not output, perform the following procedure.
  13. Enter the following menus: Powertrain / Engine / Utility / All Readiness.
  14. Input the DTC: P136001.
  15. Check the DTC judgment result.

    Techstream Display

    Description

    NORMAL

    • DTC judgment completed
    • System normal

    ABNORMAL

    • DTC judgment completed
    • System abnormal

    INCOMPLETE

    • DTC judgment not completed
    • Perform driving pattern after confirming DTC enabling conditions

    HINT:

    • If the judgment result is NORMAL, the system is normal.
    • If the judgment result is ABNORMAL, the system has a malfunction.
    • If the judgment result is INCOMPLETE, perform steps [A] through [C] again.
    • [A] to [C]: Normal judgment procedure.

      The normal judgment procedure is used to complete DTC judgment and also used when clearing permanent DTCs.

    • When clearing the permanent DTCs, do not disconnect the cable from the auxiliary battery terminal or attempt to clear the DTCs during this procedure, as doing so will clear the universal trip and normal judgment histories.

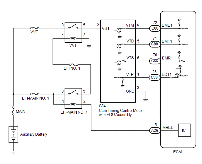
WIRING DIAGRAM

CAUTION / NOTICE / HINT

NOTICE:

  • Inspect the fuses for circuits related to this system before performing the following procedure.
  • Vehicle Control History may be stored in the hybrid vehicle control ECU assembly if the engine is malfunctioning. Certain vehicle condition information is recorded when Vehicle Control History is stored. Reading the vehicle conditions recorded in both the Freeze Frame Data and Vehicle Control History can be useful for troubleshooting.

    Click here

    (Select Powertrain in Health Check and then check the time stamp data.)

    Click here

  • If any "Engine Malfunction" Vehicle Control History item has been stored in the hybrid vehicle control ECU assembly, make sure to clear it. However, as all Vehicle Control History items are cleared simultaneously, if any Vehicle Control History items other than "Engine Malfunction" are stored, make sure to perform any troubleshooting for them before clearing Vehicle Control History.

    Click here

HINT:

Read Freeze Frame Data using the Techstream. The ECM records vehicle and driving condition information as Freeze Frame Data the moment a DTC is stored. When troubleshooting, Freeze Frame Data can help determine if the vehicle was moving or stationary, if the engine was warmed up or not, if the air fuel ratio was lean or rich, and other data from the time the malfunction occurred.

PROCEDURE

1.

CHECK TERMINAL VOLTAGE (POWER SOURCE OF CAM TIMING CONTROL MOTOR WITH EDU ASSEMBLY)

(a) Disconnect the cam timing control motor with EDU assembly connector.

*a

Front view of wire harness connector

(to Cam Timing Control Motor with EDU Assembly)

(b) Turn the power switch on (IG).

(c) Measure the voltage according to the value(s) in the table below.

Standard Voltage:

Tester Connection

Condition

Specified Condition

C54-2 (VB1) - Body ground

Power switch on (IG)

11 to 14 V

NG

GO TO STEP 8

OK

2.

CHECK HARNESS AND CONNECTOR (CAM TIMING CONTROL MOTOR WITH EDU ASSEMBLY - BODY GROUND)

(a) Disconnect the cam timing control motor with EDU assembly connector.

(b) Measure the resistance according to the value(s) in the table below.

Standard Resistance:

Tester Connection

Condition

Specified Condition

C54-3 (GND) - Body ground

Always

Below 1 Ω

NG

REPAIR OR REPLACE HARNESS OR CONNECTOR

OK

3.

INSPECT CAM TIMING CONTROL MOTOR WITH EDU ASSEMBLY (BODY GROUND)

(a) Check installation condition.

  1. Check that the 3 installation bolts of the cam timing control motor with EDU assembly are tightened to the specified torque.

Torque:

21 N*m (214 kgf*cm, 15 ft.*lbf)

NG

TIGHTEN TO SPECIFIED TORQUE

OK

4.

CHECK HARNESS AND CONNECTOR (CAM TIMING CONTROL MOTOR WITH EDU ASSEMBLY - ECM)

(a) Disconnect the cam timing control motor with EDU assembly connector.

(b) Disconnect the ECM connector.

(c) Measure the resistance according to the value(s) in the table below.

Standard Resistance:

Tester Connection

Condition

Specified Condition

C54-6 (VTS) - C88-70 (EMR1)

Always

Below 1 Ω

C54-6 (VTS) or C88-70 (EMR1) - Body ground and other terminals

Always

10 kΩ or higher

NG

REPAIR OR REPLACE HARNESS OR CONNECTOR

OK

5.

REPLACE CAM TIMING CONTROL MOTOR WITH EDU ASSEMBLY

(a) Replace the cam timing control motor with EDU assembly.

Click here

HINT:

Perform "Inspection After Repair" after replacing the cam timing control motor with EDU assembly.

Click here

NEXT

6.

CLEAR DTC

(a) Connect the Techstream to the DLC3.

(b) Turn the power switch on (IG).

(c) Turn the Techstream on.

(d) Clear the DTCs.

Powertrain > Engine > Clear DTCs

(e) Turn the power switch off and wait for at least 30 seconds.

NEXT

7.

CONFIRM WHETHER MALFUNCTION HAS BEEN SUCCESSFULLY REPAIRED

(a) Drive the vehicle in accordance with the driving pattern described in Confirmation Driving Pattern.

(b) Enter the following menus: Powertrain / Engine / Trouble Codes.

(c) Read the DTCs.

Powertrain > Engine > Trouble Codes

Result

Proceed to

DTCs are not output

A

DTC P136001 is output

B

A

END

B

REPLACE ECM

8.

INSPECT VVT RELAY

(a) Inspect the VVT relay.

Click here

NG

REPLACE VVT RELAY

OK

9.

CHECK HARNESS AND CONNECTOR (VVT RELAY - CAM TIMING CONTROL MOTOR WITH EDU ASSEMBLY)

(a) Remove the VVT relay from No. 1 engine room relay block and No. 1 junction block assembly.

(b) Disconnect the cam timing control motor with EDU assembly connector.

(c) Measure the resistance according to the value(s) in the table below.

Standard Resistance:

Tester Connection

Condition

Specified Condition

5 (VVT relay) - C54-2 (VB1)

Always

Below 1 Ω

5 (VVT relay) or C54-2 (VB1) - Body ground and other terminals

Always

10 kΩ or higher

NG

REPAIR OR REPLACE HARNESS OR CONNECTOR

OK

10.

CHECK HARNESS AND CONNECTOR (POWER SOURCE OF VVT RELAY)

*1

No. 1 Engine Room Relay Block and No. 1 Junction Block Assembly

*2

VVT Relay

(a) Remove the VVT relay from No. 1 engine room relay block and No. 1 junction block assembly.

(b) Measure the voltage according to the value(s) in the table below.

Standard Voltage:

Tester Connection

Condition

Specified Condition

3 (VVT relay) - Body ground

Always

11 to 14 V

NG

REPAIR OR REPLACE HARNESS OR CONNECTOR (AUXILIARY BATTERY - VVT RELAY)

OK

11.

CHECK HARNESS AND CONNECTOR (POWER SOURCE OF VVT RELAY)

*1

No. 1 Engine Room Relay Block and No. 1 Junction Block Assembly

*2

VVT Relay

(a) Remove the VVT relay from No. 1 engine room relay block and No. 1 junction block assembly.

(b) Turn the power switch on (IG).

(c) Measure the voltage according to the value(s) in the table below.

Standard Voltage:

Tester Connection

Condition

Specified Condition

1 (VVT relay) - Body ground

Power switch on (IG)

11 to 14 V

OK

REPAIR OR REPLACE HARNESS OR CONNECTOR (VVT RELAY - BODY GROUND)

NG

REPAIR OR REPLACE HARNESS OR CONNECTOR (EFI-MAIN NO. 1 RELAY - VVT RELAY)

READ NEXT:

 "B" Camshaft Position Actuator Bank 1 General Electrical Failure (P136201)

DESCRIPTION Refer to DTC P001001. Click here DTC No. Detection Item DTC Detection Condition Trouble Area MIL Memory Note P136201 "B" Camshaft Position Actuator Bank 1 General El

 "C" Camshaft Position Actuator Bank 1 Circuit Short to Ground (P136411,P136415)

DESCRIPTION Refer to DTC P001001. Click here DTC No. Detection Item DTC Detection Condition Trouble Area MIL Memory Note P136411 "C" Camshaft Position Actuator Bank 1 Circuit Sh

 "E" Camshaft Position Actuator Bank 1 Signal Invalid (P136629)

DESCRIPTION Refer to DTC P001001. Click here DTC No. Detection Item DTC Detection Condition Trouble Area MIL Memory Note P136629 "E" Camshaft Position Actuator Bank 1 Signal Inv

SEE MORE:

 Hybrid/EV Battery Stack 1 Delta SOC High (Extreme) (P1A8100,P1A8600)

DESCRIPTION The HV battery is composed of 70 cells (3.7 V each) in series. The battery ECU assembly monitors the difference in capacity of each HV battery cell to detect malfunctions of the HV battery. DTC No. Detection Item DTC Detection Condition Trouble Area MIL Warning Indicate

 Lost Communication with Blind Spot Monitor Master Module (U0233)

DESCRIPTION This DTC is stored when the blind spot monitor sensor LH judges that there is a communication problem with the blind spot monitor sensor RH. DTC No. Detection Item DTC Detection Condition Trouble Area U0233 Lost Communication with Blind Spot Monitor Master Module The bli

© 2016-2026 Copyright www.lexguide.net