Lexus ES manuals

Lexus ES: Throttle Actuator "A" Control Motor Circuit Current Below Threshold (P210018,P210019)

Lexus ES (XZ10) Service Manual / Engine & Hybrid System / 2gr-fks (engine Control) / Sfi System / Throttle Actuator "A" Control Motor Circuit Current Below Threshold (P210018,P210019)

DESCRIPTION

The throttle actuator is operated by the ECM and opens and closes the throttle valve using gears.

The opening angle of the throttle valve is detected by the throttle position sensor, which is mounted on the throttle body with motor assembly. The throttle position sensor provides feedback to the ECM. This feedback allows the ECM to appropriately control the throttle actuator and monitor the throttle opening angle as the ECM responds to driver inputs.

HINT:

This Electronic Throttle Control System (ETCS) does not use a throttle cable.

DTC No.

Detection Item

DTC Detection Condition

Trouble Area

MIL

Memory

Note

P210018

Throttle Actuator "A" Control Motor Circuit Current Below Threshold

Both of the following conditions are met for 2 seconds (1 trip detection logic):

  • The throttle actuator drive duty cycle is 80% or higher.
  • The throttle actuator current is less than 0.5 A.
  • Open or short in throttle actuator circuit
  • Throttle actuator
  • ECM

Comes on

DTC stored

SAE Code: P2102

P210019

Throttle Actuator "A" Control Motor Circuit Current Above Threshold

Either of the following conditions is met (1 trip detection logic):

  • A motor driver IC high current limiter monitor input failure.
  • A motor driver IC high current inhibit signal on.
  • Open or short in throttle actuator circuit
  • Throttle actuator
  • Throttle valve
  • Throttle body with motor assembly
  • ECM

Comes on

DTC stored

SAE Code: P2103

MONITOR DESCRIPTION

The ECM monitors the electrical current through the electronic actuator, and detects malfunctions and open circuits in the throttle actuator based on this value. If the current is outside the standard range, the ECM determines that there is a malfunction in the throttle actuator. In addition, if the throttle valve does not function properly (for example, stuck on), the ECM determines that there is a malfunction. The ECM then illuminates the MIL and stores a DTC.

MONITOR STRATEGY

Related DTCs

P2102: Electronic throttle actuator control motor range check (low current)

P2103: Electronic throttle actuator control motor range check (high current)

Required Sensors/Components (Main)

Throttle actuator (throttle body with motor assembly)

Required Sensors/Components (Related)

-

Frequency of Operation

Continuous

Duration

2 seconds: P2102

0.1 seconds: P2103 (case 1)

0.6 seconds: P2103 (case 2)

MIL Operation

Immediate

Sequence of Operation

None

TYPICAL ENABLING CONDITIONS

All

Monitor runs whenever the following DTCs are not stored

None

P2102

All of the following conditions are met

-

Command to electronic throttle actuator

On

Output duty cycle

80% or higher

Electronic throttle actuator power supply voltage

8 V or higher

Motor current change during last 0.016 seconds

Less than 0.2 A

P2103

Both of the following conditions are met

-

Command to electronic throttle actuator power

On

Either of the following conditions is met

1 or 2

1. Electronic throttle actuator power supply voltage

8 V or higher

2. Electronic throttle actuator power

On

TYPICAL MALFUNCTION THRESHOLDS

P2102

Throttle actuator current

Less than 0.5 A

P2103: (Case 1)

Motor driver IC high current limiter monitor input

Fail

P2103: (Case 2)

Motor driver IC high current inhibit signal

On

CONFIRMATION DRIVING PATTERN

HINT:

  • After repair has been completed, clear the DTC and then check that the vehicle has returned to normal by performing the following All Readiness check procedure.

    Click here

  • When clearing the permanent DTCs, refer to the "CLEAR PERMANENT DTC" procedure.

    Click here

  1. Connect the Techstream to the DLC3.
  2. Turn the engine switch on (IG).
  3. Turn the Techstream on.
  4. Clear the DTCs (even if no DTCs are stored, perform the clear DTC procedure).
  5. Turn the engine switch off and wait for at least 30 seconds.
  6. Turn the engine switch on (IG) [A].
  7. Turn the Techstream on.
  8. Start the engine.
  9. With the vehicle stationary, fully depress the accelerator pedal and quickly release it [B].
  10. Check that 16 seconds or more have elapsed from the instant when the accelerator pedal is first depressed.
  11. Enter the following menus: Powertrain / Engine / Trouble Codes [C].
  12. Read the pending DTCs.

    HINT:

    • If a pending DTC is output, the system is malfunctioning.
    • If a pending DTC is not output, perform the following procedure.
  13. Enter the following menus: Powertrain / Engine / Utility / All Readiness.
  14. Input the DTC: P210018 or P210019.
  15. Check the DTC judgment result.

    Techstream Display

    Description

    NORMAL

    • DTC judgment completed
    • System normal

    ABNORMAL

    • DTC judgment completed
    • System abnormal

    INCOMPLETE

    • DTC judgment not completed
    • Perform driving pattern after confirming DTC enabling conditions

    HINT:

    • If the judgment result is NORMAL, the system is normal.
    • If the judgment result is ABNORMAL, the system is malfunctioning.
    • If the judgment result is INCOMPLETE, perform steps [B] through [C] again.
    • [A] to [C]: Normal judgment procedure.

      The normal judgment procedure is used to complete DTC judgment and also used when clearing permanent DTCs.

    • When clearing the permanent DTCs, do not disconnect the cable from the battery terminal or attempt to clear the DTCs during this procedure, as doing so will clear the universal trip and normal judgment histories.

FAIL-SAFE

When any of these DTCs or other DTCs relating to Electronic Throttle Control System (ETCS) malfunctions are stored, the ECM enters fail-safe mode. During fail-safe mode, the ECM cuts the current to the throttle actuator, and the throttle valve is returned to a 7° throttle valve opening angle by the return spring. The ECM then adjusts the engine output by controlling the fuel injection (intermittent fuel-cut) and ignition timing, in accordance with the accelerator pedal opening angle, to allow the vehicle to continue running at a minimal speed. If the accelerator pedal is depressed firmly and gently, the vehicle can be driven slowly.

Fail-safe mode continues until a pass condition is detected, and the engine switch is then turned off.

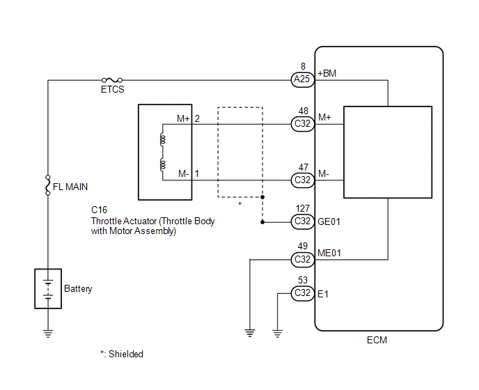
WIRING DIAGRAM

CAUTION / NOTICE / HINT

NOTICE:

Inspect the fuses for circuits related to this system before performing the following procedure.

HINT:

  • The throttle actuator current (Throttle Motor Current) and the throttle actuator duty ratio (Throttle Motor Duty Ratio (Open) / Throttle Motor Duty Ratio (Close)) can be read using the Techstream. However, the ECM shuts off the throttle actuator current when the electronic throttle control system malfunctions.
  • Read freeze frame data using the Techstream. The ECM records vehicle and driving condition information as freeze frame data the moment a DTC is stored. When troubleshooting, freeze frame data can help determine if the vehicle was moving or stationary, if the engine was warmed up or not, if the air fuel ratio was lean or rich, and other data from the time the malfunction occurred.

PROCEDURE

1.

INSPECT THROTTLE BODY WITH MOTOR ASSEMBLY (RESISTANCE OF THROTTLE ACTUATOR)

(a) Inspect the throttle body with motor assembly.

Click here

HINT:

Perform "Inspection After Repair" after replacing the throttle body with motor assembly.

Click here

NG

REPLACE THROTTLE BODY WITH MOTOR ASSEMBLY

OK

2.

CHECK HARNESS AND CONNECTOR (THROTTLE BODY WITH MOTOR ASSEMBLY - ECM)

(a) Disconnect the throttle body with motor assembly connector.

(b) Disconnect the ECM connector.

(c) Measure the resistance according to the value(s) in the table below.

Standard Resistance:

Tester Connection

Condition

Specified Condition

C16-2 (M+) - C32-48 (M+)

Always

Below 1 Ω

C16-1 (M-) - C32-47 (M-)

Always

Below 1 Ω

C16-2 (M+) or C32-48 (M+) - Body ground and other terminals

Always

10 kΩ or higher

C16-1 (M-) or C32-47 (M-) - Body ground and other terminals

Always

10 kΩ or higher

NG

REPAIR OR REPLACE HARNESS OR CONNECTOR

OK

3.

INSPECT THROTTLE BODY WITH MOTOR ASSEMBLY (VISUALLY CHECK THROTTLE VALVE)

(a) Check for foreign matter between the throttle valve and the housing.

OK:

No foreign matter between the throttle valve and housing.

HINT:

Perform "Inspection After Repair" after replacing the throttle body with motor assembly.

Click here

NG

REMOVE FOREIGN MATTER AND CLEAN THROTTLE BODY WITH MOTOR ASSEMBLY

OK

4.

INSPECT THROTTLE BODY WITH MOTOR ASSEMBLY (THROTTLE VALVE)

(a) Check if the throttle valve opens and closes smoothly.

OK:

Throttle valve opens and closes smoothly.

HINT:

Perform "Inspection After Repair" after replacing the throttle body with motor assembly.

Click here

OK

REPLACE ECM

NG

REPLACE THROTTLE BODY WITH MOTOR ASSEMBLY

READ NEXT:

 Throttle/Pedal Position Sensor "A" Minimum Stop Performance (P210900)

DESCRIPTION The idle speed is controlled by the Electronic Throttle Control System (ETCS). The ETCS is comprised of a throttle actuator, which operates the throttle valve, and a throttle position sens

 Throttle Actuator "A" Control System Actuator Stuck Open (P211172,P211173)

DESCRIPTION The throttle actuator is operated by the ECM, and opens and closes the throttle valve using gears. The opening angle of the throttle valve is detected by the throttle position sensor, whic

 Throttle Actuator "A" Control Throttle Body Range/Performance (P211900,P211904,P211977)

DESCRIPTION The electronic throttle control system is composed of the throttle actuator, throttle position sensor, accelerator pedal position sensor, and ECM. The ECM operates the throttle actuator to

SEE MORE:

 Data List / Active Test

DATA LIST / ACTIVE TEST DATA LIST NOTICE: In the table below, the values listed under "Normal Condition" are reference values. Do not depend solely on these reference values when deciding whether a part is faulty or not. HINT: Using the Techstream to read the Data List allows the values or states of

 Shift Paddle Switch Circuit

DESCRIPTION Moving the shift lever to S enables the shift range to be selected. The shift range can be selected by operating the "+" or "-" shift paddle switch. WIRING DIAGRAM CAUTION / NOTICE / HINT NOTICE: After turning the engine switch off, waiting time may be required before disconnecting the

© 2016-2025 Copyright www.lexguide.net