Lexus ES manuals

Lexus ES: Thermostat Heater Control Circuit Short to Battery (P059712)

Lexus ES (XZ10) Service Manual / Engine & Hybrid System / 2gr-fks (engine Control) / Sfi System / Thermostat Heater Control Circuit Short to Battery (P059712)

DESCRIPTION

An electric heater is equipped to the temperature sensing portion of the thermostat. During normal driving, current does not flow to the heater and the thermostat functions as an ordinary thermostat. When the temperature of the engine increases by a large amount such as during high-load driving, control is performed to warm the heater of the temperature sensing portion, forcing the valve to open and causing a large amount of coolant to flow to the radiator.

DTC No.

Detection Item

DTC Detection Condition

Trouble Area

MIL

Memory

Note

P059712

Thermostat Heater Control Circuit Short to Battery

Short in thermostat heater circuit and power supply circuit (1 trip detection logic).

  • Short in thermostat heater circuit
  • ECM

Comes on

DTC stored

SAE Code: P0599

MONITOR DESCRIPTION

The ECM monitors the output voltage while the thermostat heater is operating.

The thermostat heater turns on and off according to ON/OFF switching of a transistor inside the ECM.

If a continuous mismatch occurs between the ECM transistor state and the output voltage, the ECM determines there is a malfunction in the thermostat heater circuit and stores a DTC.

MONITOR STRATEGY

Related DTCs

P0599: Thermostat heater range check (high voltage)

Required Sensors/Components (Main)

Thermostat heater

Required Sensors/Components (Related)

-

Frequency of Operation

Continuous

Duration

3 seconds

MIL Operation

Immediate

Sequence of Operation

None

TYPICAL ENABLING CONDITIONS

Monitor runs whenever the following DTCs are not stored

None

All of the following conditions are met

-

Either of the following conditions is met

1 or 2

1. Both of the following conditions are met

(a) and (b)

(a) Last command to thermostat heater

Off

(b) Current command to thermostat heater

Off

2. Both of the following conditions are met

(c) and (d)

(c) Last command to thermostat heater

On

(d) Current command to thermostat heater

On

Battery voltage

8 V or higher

Starter

Off

Command to thermostat heater

On

TYPICAL MALFUNCTION THRESHOLDS

Thermostat heater output terminal voltage level

High

CONFIRMATION DRIVING PATTERN

HINT:

  • After repair has been completed, clear the DTC and then check that the vehicle has returned to normal by performing the following All Readiness check procedure.

    Click here

  • When clearing the permanent DTCs, refer to the "CLEAR PERMANENT DTC" procedure.

    Click here

  1. Connect the Techstream to the DLC3.
  2. Turn the engine switch on (IG).
  3. Turn the Techstream on.
  4. Clear the DTCs (even if no DTCs are stored, perform the clear DTC procedure).
  5. Turn the engine switch off and wait for at least 30 seconds.
  6. Start the engine and warm it up until the engine coolant temperature reaches 75°C (167°F) or higher [A].
  7. Turn the Techstream on.
  8. Enter the following menus: Powertrain / Engine / Data List / Calculate Load and Coolant Temperature.
  9. Drive the vehicle for at least 3 seconds at the Calculate Load of 45% or more and the Coolant Temperature of 90°C (194°F) or higher [B].

    CAUTION:

    When performing the confirmation driving pattern, obey all speed limits and traffic laws.

  10. Stop the vehicle.
  11. Enter the following menus: Powertrain / Engine / Trouble Codes [C].
  12. Read the pending DTCs.

    HINT:

    • If a pending DTC is output, the system is malfunctioning.
    • If a pending DTC is not output, perform the following procedure.
  13. Enter the following menus: Powertrain / Engine / Utility / All Readiness.
  14. Input the DTC: P059712.
  15. Check the DTC judgment result.

    Techstream Display

    Description

    NORMAL

    • DTC judgment completed
    • System normal

    ABNORMAL

    • DTC judgment completed
    • System abnormal

    INCOMPLETE

    • DTC judgment not completed
    • Perform driving pattern after confirming DTC enabling conditions

    HINT:

    • If the judgment result is NORMAL, the system is normal.
    • If the judgment result is ABNORMAL, the system has a malfunction.
    • [A] to [C]: Normal judgment procedure.

      The normal judgment procedure is used to complete DTC judgment and also used when clearing permanent DTCs.

    • When clearing the permanent DTCs, do not disconnect the cable from the battery terminal or attempt to clear the DTCs during this procedure, as doing so will clear the universal trip and normal judgment histories.

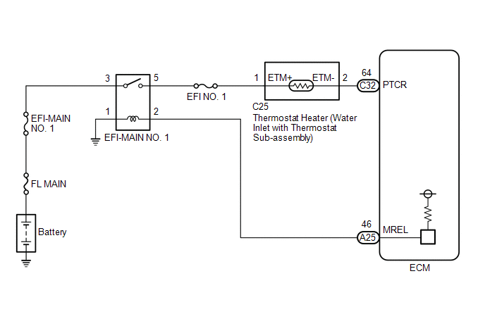
WIRING DIAGRAM

CAUTION / NOTICE / HINT

NOTICE:

Inspect the fuses for circuits related to this system before performing the following procedure.

HINT:

Read freeze frame data using the Techstream. The ECM records vehicle and driving condition information as freeze frame data the moment a DTC is stored. When troubleshooting, freeze frame data can help determine if the vehicle was moving or stationary, if the engine was warmed up or not, if the air fuel ratio was lean or rich, and other data from the time the malfunction occurred.

PROCEDURE

1.

CHECK HARNESS AND CONNECTOR (WATER INLET WITH THERMOSTAT SUB-ASSEMBLY - ECM)

(a) Disconnect the water inlet with thermostat sub-assembly connector.

(b) Disconnect the ECM connector.

(c) Measure the resistance according to the value(s) in the table below.

Standard Resistance:

Tester Connection

Condition

Specified Condition

C25-2 (ETM-) or C32-64 (PTCR) - Other terminals

Always

10 kΩ or higher

OK

REPLACE ECM

NG

REPAIR OR REPLACE HARNESS OR CONNECTOR

READ NEXT:

 Thermostat Heater Control Circuit Short to Ground or Open (P059714)

DESCRIPTION Refer to DTC P059712. Click here DTC No. Detection Item DTC Detection Condition Trouble Area MIL Memory Note P059714 Thermostat Heater Control Circuit Short to Groun

 Internal Control Module Random Access Memory (RAM) Error Data Memory Failure (P060444)

MONITOR DESCRIPTION The ECM continuously monitors its internal memory status. This self-check ensures that the ECM is functioning properly. The ECM memory status is diagnosed by internal mirroring of

 Control Module Performance Bank 2 Component Internal Failure (P060596,P060796)

MONITOR DESCRIPTION The ECM continuously monitors its internal processors (CPUs) and heated oxygen sensor transistors. This self-check ensures that the ECM is functioning properly. DTC No. Detect

SEE MORE:

 Removal

REMOVAL CAUTION / NOTICE / HINT The necessary procedures (adjustment, calibration, initialization or registration) that must be performed after parts are removed and installed, or replaced during fuel pump assembly removal/installation are shown below. Necessary Procedures After Parts Removed/Instal

 Power Retractable Mirrors do not Operate with Power Retract Mirror Switch

DESCRIPTION The outer mirror switch assembly sends the retractable outer mirror switch signal to the main body ECU (multiplex network body ECU). The main body ECU (multiplex network body ECU) then sends the mirror retract/return signal to each outer mirror control ECU assembly via CAN communication.

© 2016-2026 Copyright www.lexguide.net