Lexus ES: System Diagram
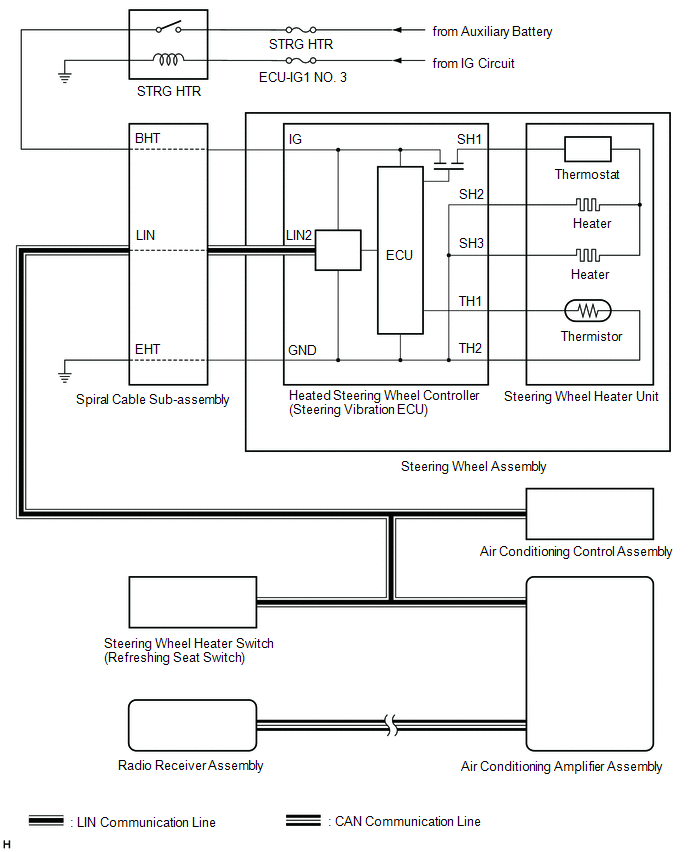
SYSTEM DIAGRAM
SYSTEM DIAGRAM

Communication Table
| Sender | Receiver | Signal | Line |
| Radio Receiver Assembly | Air Conditioning Amplifier Assembly | -
Steering wheel heater switch operation condition
-
Steering wheel heater temperature adjustment switch operation condition
-
Steering wheel heater automatic operation switch condition
| CAN |
READ NEXT:
SYSTEM DESCRIPTION HEATED STEERING WHEEL SYSTEM (a) The heated steering wheel system heats the steering wheel assembly when the system is turned on using the steering wheel heater switch (refreshing s
CAUTION / NOTICE / HINT HINT:
Use these procedures to troubleshoot the heated steering wheel system.
*: Use the Techstream.
PROCEDURE 1. VEHICLE BROUGHT TO WORKSHOP
NEXT
CUSTOMIZE PARAMETERS CUSTOMIZE HEATED STEERING WHEEL SYSTEM (a) Customizing with the Techstream. NOTICE:
When the customer requests a change in a function, first make sure that the function can be
SEE MORE:
PRECAUTION PRECAUTION FOR DISCONNECTING CABLE FROM NEGATIVE BATTERY TERMINAL NOTICE:
After the engine switch is turned off, the radio receiver assembly records various types of memory and settings. As a result, after turning the engine switch off, make sure to wait at least 60 seconds before disc
DESCRIPTION Detection Item Symptom Trouble Area Steering Angle Sensor Communication Stop Mode Any of the following conditions are met:
Communication stop for "Spiral cable (Steering Angle Sensor)" is indicated on the "Communication Bus Check" screen of the Techstream.
Click here
© 2016-2026 Copyright www.lexguide.net
