Lexus ES manuals

Lexus ES: Short to GND in Outer Mirror Indicator(Slave) (C1AB3)

DESCRIPTION

This DTC is stored when the blind spot monitor sensor LH detects a short to ground in the outer rear view mirror indicator LH.

DTC No.

Detection Item

DTC Detection Condition

Trouble Area

C1AB3

Short to GND in Outer Mirror Indicator(Slave)

Both of the following conditions are met:
  • The blind spot monitor system is on
  • The current that is sent from the blind spot monitor sensor to the indicator is above a specified level for a specified period of time
  • Outer mirror LH
  • Outer rear view mirror assembly LH
  • Wire harness or connector
  • Blind spot monitor sensor LH
  • Outer mirror control ECU assembly LH

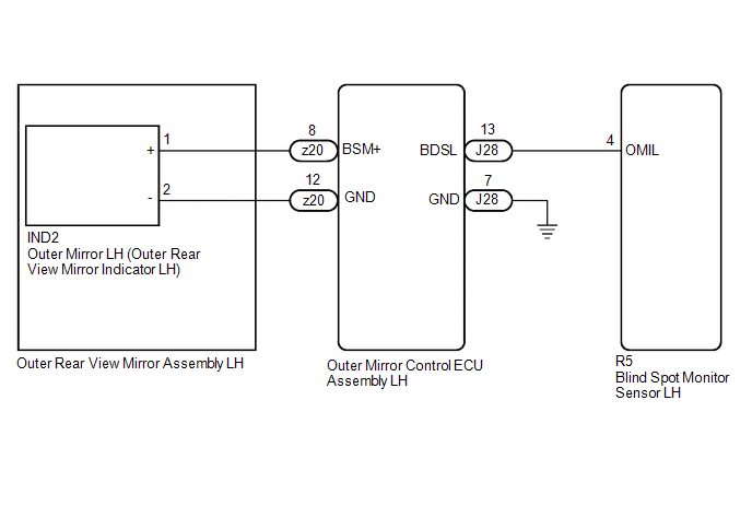
WIRING DIAGRAM

CAUTION / NOTICE / HINT

NOTICE:

When checking for DTCs, make sure that the blind spot monitor system is turned on.

PROCEDURE

1.

CHECK DTC

(a) Turn the engine switch off.

(b) Turn the engine switch on (IG).

(c) Recheck for DTCs and check if the same DTC is output again.

Body Electrical > Blind Spot Monitor Slave > Trouble Codes

OK:

No DTCs are output.

OK

USE SIMULATION METHOD TO CHECK

NG

2.

CHECK HARNESS AND CONNECTOR (BLIND SPOT MONITOR SENSOR LH - OUTER MIRROR CONTROL ECU ASSEMBLY LH)

(a) Disconnect the R5 blind spot monitor sensor LH connector.

(b) Disconnect the J28 outer mirror control ECU assembly LH connector.

(c) Measure the resistance according to the value(s) in the table below.

Standard Resistance:

Tester Connection

Condition

Specified Condition

R5-4 (OMIL) - Body ground

Always

10 kΩ or higher

NG

REPAIR OR REPLACE HARNESS OR CONNECTOR

OK

3.

INSPECT OUTER REAR VIEW MIRROR ASSEMBLY LH

(a) Disconnect the z20 outer rear view mirror assembly LH connector.

(b) Disconnect the IND2 outer mirror LH connector.

(c) Measure the resistance according to the value(s) in the table below.

Standard Resistance:

Tester Connection

Condition

Specified Condition

z20-8 (BSM+) - Body ground

Always

10 kΩ or higher

NG

REPLACE OUTER REAR VIEW MIRROR ASSEMBLY LH

OK

4.

INSPECT OUTER MIRROR CONTROL ECU ASSEMBLY LH

(a) Measure the resistance according to the value(s) in the table below.

Standard Resistance:

Tester Connection

Condition

Specified Condition

J28-13 (BDSL) - J28-7 (GND)

Always

10 kΩ or higher

*a

Component without harness connected

(Outer Mirror Control ECU Assembly LH)

NG

REPLACE OUTER MIRROR CONTROL ECU ASSEMBLY LH

OK

5.

INSPECT OUTER MIRROR LH

(a) Remove the outer mirror LH.

Click here

(b) Inspect the outer rear view mirror indicator LH on the outer mirror LH.

Click here

OK

REPLACE BLIND SPOT MONITOR SENSOR LH

NG

REPLACE OUTER MIRROR LH

READ NEXT:

 Open in Outer Mirror Indicator(Master) (C1AB4)

DESCRIPTION This DTC is stored when the blind spot monitor sensor RH detects an open in the outer rear view mirror indicator RH. DTC No. Detection Item DTC Detection Condition Trouble Area

 Open in Outer Mirror Indicator(Slave) (C1AB5)

DESCRIPTION This DTC is stored when the blind spot monitor sensor LH detects an open in the outer rear view mirror indicator LH. DTC No. Detection Item DTC Detection Condition Trouble Area

 Blind Spot Monitor Master Module (C1AB6)

DESCRIPTION This DTC is stored when the blind spot monitor sensor RH detects an internal malfunction. DTC No. Detection Item DTC Detection Condition Trouble Area C1AB6 Blind Spot Monito

SEE MORE:

 Hybrid/EV Battery Voltage High (P31B300)

DTC SUMMARY MALFUNCTION DESCRIPTION The hybrid vehicle control ECU uses the inverter voltage to monitor the HV battery voltage and detect malfunctions. The cause of this malfunction may be the following: Inverter with converter assembly malfunction (Boost converter system) VL sensor malfunction

 Portable Player cannot be Registered

CAUTION / NOTICE / HINT HINT: Some versions of "Bluetooth" compatible audio players may not function properly, or the functions may be limited using the radio receiver assembly, even if the portable audio player itself can play files. Click here PROCEDURE 1. CHECK THAT PORTABLE PLAYER IS "B

© 2016-2026 Copyright www.lexguide.net