Lexus ES manuals

Lexus ES: Motor Electronics Coolant Pump "A" Component Internal Failure (P0C7396)

DTC SUMMARY

MALFUNCTION DESCRIPTION

This DTC is stored when the inverter water pump assembly is malfunctioning. The cause of this malfunction may be one of the following:

Inverter water pump assembly malfunction
  • Inverter water pump assembly internal malfunction
  • Open or short in wire harness
  • Improperly connected connector
Hybrid cooling system malfunction
  • Foreign matter in inverter water pump assembly
  • Hybrid cooling system coolant is frozen

HINT:

If this DTC is stored, the driving torque may be restricted.

DESCRIPTION

The inverter water pump assembly transmits rotation speed information to the hybrid vehicle control ECU. The hybrid vehicle control ECU monitors the speed and detects malfunctions.

DTC No.

Detection Item

DTC Detection Condition

Trouble Area

MIL

Warning Indicate

P0C7396

Motor Electronics Coolant Pump "A" Component Internal Failure

The inverter water pump assembly revolution speed is abnormally high or low (or stopped) for 1 minute or more.

(1 trip detection logic)

  • Inverter cooling system
  • Wire harness or connector
  • Inverter water pump assembly
  • Hybrid vehicle control ECU

Comes on

Master Warning Light:

Comes on

HINT:

The inverter water pump assembly operates when the power switch is on (READY).

Related Data List

DTC No.

Data List

P0C7396

  • Inverter Water Pump Revolution
  • Inverter Water Pump Duty Ratio
  • Inverter Coolant Water Temperature
Related Active Test

DTC No.

Active Test

P0C7396

Activate the Inverter Water Pump

MONITOR DESCRIPTION

The hybrid vehicle control ECU monitors speed of the inverter water pump assembly. If there is an abnormality in speed, the hybrid vehicle control ECU will illuminate the MIL and store a DTC.

MONITOR STRATEGY

Related DTCs

P0C73 (INF P0C7396): Motor Electronics Coolant Pump "A" malfunction

Required sensors/components

Inverter water pump assembly

Frequency of operation

Continuous

Duration

TMC's intellectual property

MIL operation

1 driving cycle

Sequence of operation

None

TYPICAL ENABLING CONDITIONS

The monitor will run whenever the following DTCs are not stored

TMC's intellectual property

Other conditions belong to TMC's intellectual property

-

TYPICAL MALFUNCTION THRESHOLDS

TMC's intellectual property

-

COMPONENT OPERATING RANGE

Hybrid vehicle control ECU

DTC P0C73 (INF P0C7396) is not detected

CONFIRMATION DRIVING PATTERN

HINT:

  • After repair has been completed, clear the DTC and then check that the vehicle has returned to normal by performing the following All Readiness check procedure.

    Click here

  • When clearing the permanent DTCs, refer to the "CLEAR PERMANENT DTC" procedure.

    Click here

  1. Connect the Techstream to the DLC3.
  2. Turn the power switch on (IG) and turn the Techstream on.
  3. Clear the DTCs (even if no DTCs are stored, perform the clear DTC procedure).
  4. Turn the power switch off and wait for 2 minutes or more.
  5. Turn the power switch on (IG) and turn the Techstream on.
  6. Turn the power switch on (READY). [*1]
  7. Wait for 2 minutes or more. [*2]

    HINT:

    [*1] to [*2] : Normal judgment procedure.

    The normal judgment procedure is used to complete DTC judgment and also used when clearing permanent DTCs.

  8. Enter the following menus: Powertrain / Hybrid Control / Utility / All Readiness.
  9. Check the DTC judgment result.

    HINT:

    • If the judgment result shows NORMAL, the system is normal.
    • If the judgment result shows ABNORMAL, the system has a malfunction.
    • If the judgment result shows INCOMPLETE or N/A, perform the normal judgment procedure again.

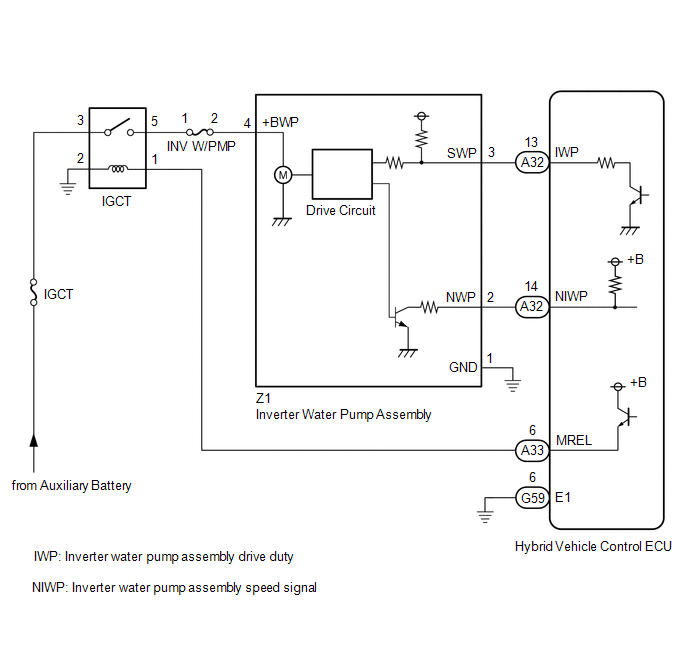
WIRING DIAGRAM

CAUTION / NOTICE / HINT

NOTICE:

If this vehicle is jump started, etc. and excessive voltage is applied to the auxiliary battery, the inverter water pump assembly may suspend control as a self-protection function and store DTCs.

(When the auxiliary battery voltage returns to normal, the inverter water pump assembly will resume normal operation. In this case it is not necessary to replace the inverter water pump assembly.)

PROCEDURE

1.

CHECK DTC OUTPUT (HYBRID CONTROL)

(a) Connect the Techstream to the DLC3.

(b) Turn the power switch on (IG).

(c) Enter the following menus: Powertrain / Hybrid Control / Trouble Codes.

(d) Check for DTCs.

Powertrain > Hybrid Control > Trouble Codes

Result

Proceed to

P0C7396 only is output, or DTCs except the ones in the table below are also output.

A

Any of the following DTCs including pending DTCs are also output.

B

Malfunction Content

Relevant DTC

Microcomputer malfunction

P060647

Hybrid/EV Powertrain Control Module Processor Watchdog / Safety MCU Failure

P06881F

ECM/PCM Power Relay Sense Circuit Intermittent

Sensor and actuator circuit malfunction

P314A31

Motor Electronics Coolant Pump "A" No Signal

HINT:

P0C7396 may be output as a result of the malfunction indicated by the DTCs above.

  1. The chart above is listed in inspection order of priority.
  2. Check DTCs that are output at the same time by following the listed order. (The main cause of the malfunction can be determined without performing unnecessary inspections.)

(e) Turn the power switch off.

B

GO TO DTC CHART (HYBRID CONTROL SYSTEM)

A

2.

READ VALUE USING TECHSTREAM (INVERTER WATER PUMP REVOLUTION)

NOTICE:

Be sure to perform the inspection with the auxiliary battery voltage at 12 V or more.

HINT:

  • When the auxiliary battery voltage is low, the inverter water pump assembly may not operate.
  • When the inverter water pump assembly signal line (SWP - IWP) is open or its connection is faulty, the inverter water pump assembly is operated forcibly.

(a) Connect the Techstream to the DLC3.

(b) Turn the power switch on (IG).

(c) Enter the following menus: Powertrain / Hybrid Control / Data List / Inverter Water Pump Revolution.

Powertrain > Hybrid Control > Data List

Tester Display

Inverter Water Pump Revolution

(d) According to the display on the Techstream, read the Data List.

OK:

Tester Display

Condition

Specified Condition

Inverter Water Pump Revolution

Power switch on (IG)

200 rpm or less

HINT:

When the inverter water pump assembly is not operating, the Data List item "Inverter Water Pump Revolution" displays a value 200 rpm or less.

(e) Turn the power switch off.

NG

GO TO STEP 6

OK

3.

CLEAR DTC

Click here

NEXT

4.

PERFORM ACTIVE TEST USING TECHSTREAM (ACTIVATE THE INVERTER WATER PUMP)

NOTICE:

  • Make sure that the HV coolant level is above the low line of the inverter reserve tank.
  • Be sure to perform the inspection with the auxiliary battery voltage at 12 V or more.

HINT:

When the auxiliary battery voltage is low, the inverter water pump assembly may not operate.

(a) Connect the Techstream to the DLC3.

(b) Turn the power switch on (IG).

(c) Enter the following menus: Powertrain / Hybrid Control / Active Test / Activate the Inverter Water Pump.

(d) Select the Data List item "Inverter Water Pump Revolution".

Powertrain > Hybrid Control > Active Test

Active Test Display

Activate the Inverter Water Pump

Data List Display

Inverter Water Pump Revolution

(e) According to the display on the Techstream, perform the Active Test "Activate the Inverter Water Pump" and, check the value of the Data List item "Inverter Water Pump Revolution".

OK:

Tester Display

Condition

Specified Condition

Inverter Water Pump Revolution

Power switch on (IG)

During Active Test

3176 to 8617 rpm

HINT:

  • Perform the Active Test with the inverter coolant temperature between -15 and 65°C (5 to 149°F).
  • When the inverter water pump assembly is not operating, the Data List item "Inverter Water Pump Revolution" displays a value 200 rpm or less.

(f) Turn the power switch off.

NG

GO TO STEP 6

OK

5.

CHECK HV COOLANT (CHECK FOR CONDITIONS THAT MAY HAVE CAUSED FREEZING)

Click here

Result

Proceed to

Ambient Temperature value is above freezing temperature of the HV coolant.

A

Ambient Temperature value is below freezing temperature of the HV coolant.

B

A

GO TO STEP 12

B

REPLACE HV COOLANT

6.

CHECK CONNECTOR CONNECTION CONDITION (HYBRID VEHICLE CONTROL ECU CONNECTOR)

Click here

NG

CONNECT SECURELY

OK

7.

CHECK CONNECTOR CONNECTION CONDITION (INVERTER WATER PUMP ASSEMBLY CONNECTOR)

Click here

NG

CONNECT SECURELY

OK

8.

CHECK HARNESS AND CONNECTOR (HYBRID VEHICLE CONTROL ECU - INVERTER WATER PUMP ASSEMBLY)

(a) Disconnect the A32 hybrid vehicle control ECU connector.

(b) Disconnect the Z1 inverter water pump assembly connector.

(c) Measure the resistance according to the value(s) in the table below.

Standard Resistance (Check for Open):

Tester Connection

Condition

Specified Condition

A32-13 (IWP) - Z1-3 (SWP)

Power switch off

Below 1 Ω

Standard Resistance (Check for Short):

Tester Connection

Condition

Specified Condition

A32-13 (IWP) or Z1-3 (SWP) - Body ground and other terminals

Power switch off

10 kΩ or higher

HINT:

Check the condition (looseness, deterioration, etc.) of the wire to body ground for the inverter water pump assembly.

*a

Rear view of wire harness connector

(to Hybrid Vehicle Control ECU)

*b

Front view of wire harness connector

(to Inverter Water Pump Assembly)

(d) Reconnect the Z1 inverter water pump assembly connector.

(e) Reconnect the A32 hybrid vehicle control ECU connector.

NG

REPAIR OR REPLACE HARNESS OR CONNECTOR

OK

9.

READ VALUE USING TECHSTREAM (INVERTER WATER PUMP REVOLUTION)

NOTICE:

Be sure to perform the inspection with the auxiliary battery voltage at 12 V or more.

HINT:

When the auxiliary battery voltage is low, the inverter water pump assembly may not operate.

(a) Connect the Techstream to the DLC3.

(b) Remove the INV W/PMP fuse from No. 4 relay block.

*1

No. 4 Relay Block

*2

INV W/PMP Fuse

(c) Turn the power switch on (IG).

(d) Enter the following menus: Powertrain / Hybrid Control / Data List / Inverter Water Pump Revolution.

Powertrain > Hybrid Control > Data List

Tester Display

Inverter Water Pump Revolution

(e) According to the display on the Techstream, read the Data List.

OK:

Tester Display

Condition

Specified Condition

Inverter Water Pump Revolution

Power switch on (IG)

200 rpm or less

(f) Turn the power switch off.

(g) Install the INV W/PMP fuse.

NG

REPLACE HYBRID VEHICLE CONTROL ECU

OK

10.

CHECK HARNESS AND CONNECTOR (HYBRID VEHICLE CONTROL ECU - INVERTER WATER PUMP ASSEMBLY)

(a) Disconnect the A32 hybrid vehicle control ECU connector.

(b) Turn the power switch on (IG).

(c) Measure the voltage according to the value(s) in the table below.

Standard Voltage:

Tester Connection

Condition

Specified Condition

A32-13 (IWP) - G59-6 (E1)

Power switch on (IG)

11 to 14 V

NOTICE:

Turning the power switch on (IG) with the hybrid vehicle control ECU connector disconnected causes other DTCs to be stored. Clear the DTCs after performing this inspection.

*a

Component with harness connected

(Hybrid Vehicle Control ECU)

*b

Rear view of wire harness connector

(to Hybrid Vehicle Control ECU)

(d) Turn the power switch off.

(e) Reconnect the A32 hybrid vehicle control ECU connector.

NG

GO TO STEP 12

OK

11.

CHECK HYBRID VEHICLE CONTROL ECU (CHECK WAVEFORM)

(a) Connect an oscilloscope between the hybrid vehicle control ECU terminals specified in the table below.

(b) Check the waveform while turning the power switch on (IG).

Item

Content

Terminal

A32-13 (IWP) - G59-6 (E1)

Equipment Setting

5 V/DIV., 50 ms./DIV.

Condition

Power switch on (IG)

OK:

Waveform duty ratio is between 3% and 9%.

*a

Component with harness connected

(Hybrid Vehicle Control ECU)

(c) Turn the power switch off.

NG

REPLACE HYBRID VEHICLE CONTROL ECU

OK

12.

REPLACE INVERTER WATER PUMP ASSEMBLY

Click here

NEXT

13.

ADD HV COOLANT AND PERFORM AIR BLEEDING

(a) After replacing the inverter water pump assembly, add HV coolant and perform air bleeding.

Click here

NEXT

END

READ NEXT:

 Hybrid/EV Battery System Discharge Time Too Long (P0C7600)

DTC SUMMARY MALFUNCTION DESCRIPTION When the power switch is turned from on (READY) to off, the hybrid vehicle control ECU detect that the high-voltage capacitor inside the inverter with converter ass

 Drive Motor "A" Inverter Voltage Sensor Voltage Out of Range (P0D2D1C)

DTC SUMMARY MALFUNCTION DESCRIPTION The hybrid vehicle control ECU detects a VH sensor malfunction. The cause of this malfunction may be one of the following: Inverter voltage sensor internal circuit

 Boosting Converter Voltage Sensor "A" Voltage Out of Range (P0E311C)

DTC SUMMARY MALFUNCTION DESCRIPTION The hybrid vehicle control ECU detects a VL sensor malfunction. The cause of this malfunction may be one of the following: Inverter voltage (VL) sensor internal ci

SEE MORE:

 Short to +B in Outer Mirror Indicator(Slave) (C1AB1)

DESCRIPTION This DTC is stored when the blind spot monitor sensor LH detects a short to +B in the outer rear view mirror indicator LH. DTC No. Detection Item DTC Detection Condition Trouble Area C1AB1 Short to +B in Outer Mirror Indicator(Slave) Both of the following conditions are

 Clearance Warning ECU Power Source Circuit

DESCRIPTION This circuit provides power to operate the clearance warning ECU assembly. WIRING DIAGRAM CAUTION / NOTICE / HINT NOTICE: Inspect the fuses for circuits related to this system before performing the following procedure. PROCEDURE 1. CHECK HARNESS AND CONNECTOR (CLEARANCE WARNING EC

© 2016-2025 Copyright www.lexguide.net