Lexus ES manuals

Lexus ES: Fuel Pump "A" Control Circuit Short to Battery (P062712)

Lexus ES (XZ10) Service Manual / Engine & Hybrid System / A25a-fxs (engine Control) / Sfi System / Fuel Pump "A" Control Circuit Short to Battery (P062712)

DESCRIPTION

The fuel pump control ECU performs PWM (Pulse Width Modulation) control to control the fuel pump (for low pressure side) speed steplessly over a wide range.

The fuel pump control ECU controls the speed of the fuel pump (for low pressure side) by switching the current of FPU, FPV and FPW based on operation signals output from the ECM.

DTC No.

Detection Item

DTC Detection Condition

Trouble Area

MIL

Memory

Note

P062712

Fuel Pump "A" Control Circuit Short to Battery

When the fuel pump control ECU operation duty ratio is 3 to 65%, the FPC terminal voltage is at a certain value or more for 3 seconds or more (1 trip detection logic).

  • Short in fuel pump control ECU circuit
  • Fuel pump control ECU
  • ECM

Comes on

DTC stored

SAE Code: P0629

Related Data List

DTC No.

Data List

P062712

Fuel Pump Control Duty Ratio

MONITOR DESCRIPTION

The ECM monitors the fuel pump control ECU operation signals.

When the output duty ratio of the operation signal from the ECM is 3 to 65% and the FPC terminal voltage is a certain value or more for 3 seconds or more, the ECM stores a DTC.

MONITOR STRATEGY

Related DTCs

P0629: Fuel pump control circuit range check (high voltage)

Required Sensors/Components (Main)

Fuel pump control ECU

Required Sensors/Components (Related)

-

Frequency of Operation

Continuous

Duration

3 seconds

MIL Operation

Immediate

Sequence of Operation

None

TYPICAL ENABLING CONDITIONS

Monitor runs whenever the following DTCs are not stored

None

All of the following conditions are met

-

Output duty cycle

3 to 65%

Auxiliary battery voltage

10.5 V or higher

Power switch

On (IG)

TYPICAL MALFUNCTION THRESHOLDS

Fuel pump control module terminal voltage level

High for 0.3 seconds or more

CONFIRMATION DRIVING PATTERN

HINT:

  • After repair has been completed, clear the DTC and then check that the vehicle has returned to normal by performing the following All Readiness check procedure.

    Click here

  • When clearing the permanent DTCs, refer to the "CLEAR PERMANENT DTC" procedure.

    Click here

  1. Connect the Techstream to the DLC3.
  2. Turn the power switch on (IG).
  3. Turn the Techstream on.
  4. Clear the DTCs (even if no DTCs are stored, perform the clear DTC procedure).
  5. Turn the power switch off and wait for at least 30 seconds.
  6. Turn the power switch on (IG).
  7. Turn the Techstream on.
  8. Put the engine in Inspection Mode (Maintenance Mode).

    Click here

  9. Start the engine and wait 10 seconds or more [A].
  10. Enter the following menus: Powertrain / Engine / Trouble Codes [B].
  11. Read the pending DTCs.

    HINT:

    • If a pending DTC is output, the system is malfunctioning.
    • If a pending DTC is not output, perform the following procedure.
  12. Enter the following menus: Powertrain / Engine / Utility / All Readiness.
  13. Input the DTC: P062712.
  14. Check the DTC judgment result.

    Techstream Display

    Description

    NORMAL

    • DTC judgment completed
    • System normal

    ABNORMAL

    • DTC judgment completed
    • System abnormal

    INCOMPLETE

    • DTC judgment not completed
    • Perform driving pattern after confirming DTC enabling conditions

    HINT:

    • If the judgment result is NORMAL, the system is normal.
    • If the judgment result is ABNORMAL, the system is malfunctioning.
    • If the judgment result is INCOMPLETE, run the engine at an engine speed of 2500 rpm or more for 10 seconds or more and check the DTC judgment result again.
    • [A] to [B]: Normal judgment procedure.

      The normal judgment procedure is used to complete DTC judgment and also used when clearing permanent DTCs.

    • When clearing the permanent DTCs, do not disconnect the cable from the auxiliary battery terminal or attempt to clear the DTCs during this procedure, as doing so will clear the universal trip and normal judgment histories.

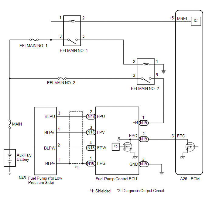
WIRING DIAGRAM

CAUTION / NOTICE / HINT

NOTICE:

  • Vehicle Control History may be stored in the hybrid vehicle control ECU assembly if the engine is malfunctioning. Certain vehicle condition information is recorded when Vehicle Control History is stored. Reading the vehicle conditions recorded in both the Freeze Frame Data and Vehicle Control History can be useful for troubleshooting.

    Click here

    (Select Powertrain in Health Check and then check the time stamp data.)

    Click here

  • If any "Engine Malfunction" Vehicle Control History item has been stored in the hybrid vehicle control ECU assembly, make sure to clear it. However, as all Vehicle Control History items are cleared simultaneously, if any Vehicle Control History items other than "Engine Malfunction" are stored, make sure to perform any troubleshooting for them before clearing Vehicle Control History.

    Click here

HINT:

Read Freeze Frame Data using the Techstream. The ECM records vehicle and driving condition information as Freeze Frame Data the moment a DTC is stored. When troubleshooting, Freeze Frame Data can help determine if the vehicle was moving or stationary, if the engine was warmed up or not, if the air fuel ratio was lean or rich, and other data from the time the malfunction occurred.

PROCEDURE

1.

INSPECT ECM (CHECK FOR SHORT)

*a

Front view of wire harness connector

(to Fuel Pump Control ECU)

(a) Disconnect the fuel pump control ECU connector.

(b) Turn the power switch on (IG).

(c) Measure the voltage according to the value(s) in the table below.

Standard Voltage:

Tester Connection

Condition

Specified Condition

N19-2 (FPC) - Body ground

Power switch on (IG)

Below 1 V

OK

REPLACE FUEL PUMP CONTROL ECU

NG

2.

CHECK HARNESS AND CONNECTOR (FUEL PUMP CONTROL ECU - ECM)

(a) Disconnect the fuel pump control ECU connector.

(b) Disconnect the ECM connector.

(c) Measure the resistance according to the value(s) in the table below.

Standard Resistance:

Tester Connection

Condition

Specified Condition

N19-2 (FPC) or A26-6 (FPC) - Other terminals

Always

10 kΩ or higher

OK

REPLACE ECM

NG

REPAIR OR REPLACE HARNESS OR CONNECTOR

READ NEXT:

 Fuel Pump "A" Control Circuit Short to Ground or Open (P062714)

DESCRIPTION Refer to DTC P062712. Click here DTC No. Detection Item DTC Detection Condition Trouble Area MIL Memory Note P062714 Fuel Pump "A" Control Circuit Short to Ground or

 Internal Control Module EEPROM Data Memory Failure (P062F44)

DESCRIPTION The ECM monitors its internal operation and stores this DTC when it detects an internal malfunction. DTC No. Detection Item DTC Detection Condition Trouble Area MIL Memory N

 VIN Not Programmed (P063051)

MONITOR DESCRIPTION DTC P063051 is stored when the Vehicle Identification Number (VIN) is not stored in the ECM or the stored VIN is not accurate. DTC No. Detection Item DTC Detection Condition

SEE MORE:

 Assist Map Number Un-Writing (C1581)

DESCRIPTION This DTC will be stored if the power steering ECU (rack and pinion power steering gear assembly) determines that the assist map is not written in the ECU. DTC No. Detection Item DTC Detection Condition Trouble Area Warning Indicate Return-to-normal Condition Note C1581

 Stop Lamp Relay Actuator Stuck On (C13807E)

DESCRIPTION When any of the following conditions are met, the skid control ECU (brake actuator assembly) sets the drive output (STPO) ON which operates the stop light control relay (stop light switch assembly) and turns on the stop lights. Illumination Conditions: Pre-collision brake is operating

© 2016-2026 Copyright www.lexguide.net