Lexus ES manuals

Lexus ES: ECM Power Source Circuit

DESCRIPTION

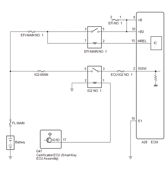
When the engine switch is turned on (IG), the battery voltage is applied to IGSW of the ECM. When the transistor in the MREL circuit operates, current flows from the battery to ground through the drive circuit of the EFI-MAIN NO. 1 relay, thus operating the relay which supplies power to the +B and +B2 terminals of the ECM.

WIRING DIAGRAM

CAUTION / NOTICE / HINT

NOTICE:

Inspect the fuses for circuits related to this system before performing the following procedure.

PROCEDURE

1.

CHECK HARNESS AND CONNECTOR (ECM - BODY GROUND)

(a) Disconnect the ECM connector.

(b) Measure the resistance according to the value(s) in the table below.

Standard Resistance:

Tester Connection

Condition

Specified Condition

A28-10 (E1) - Body ground

Always

Below 1 Ω

NG

REPAIR OR REPLACE HARNESS OR CONNECTOR

OK

2.

CHECK TERMINAL VOLTAGE (IGSW TERMINAL VOLTAGE)

*a

Front view of wire harness connector

(to ECM)

(a) Disconnect the ECM connector.

(b) Turn the engine switch on (IG).

(c) Measure the voltage according to the value(s) in the table below.

Standard Voltage:

Tester Connection

Condition

Specified Condition

A28-2 (IGSW) - Body ground

Engine switch on (IG)

11 to 14 V

NG

GO TO STEP 6

OK

3.

INSPECT EFI-MAIN NO. 1 RELAY

(a) Inspect the EFI-MAIN NO. 1 relay.

Click here

NG

REPLACE EFI-MAIN NO. 1 RELAY

OK

4.

CHECK HARNESS AND CONNECTOR (EFI-MAIN NO. 1 RELAY - ECM)

(a) Disconnect the ECM connector.

(b) Remove the EFI-MAIN NO. 1 relay from the No. 1 engine room relay block and No. 1 junction block assembly.

HINT:

Remove the VVT, EFI-MAIN NO. 2 and A/F HTR relays connected between the checked terminals as the coil inside the relay influences the measurement value.

(c) Measure the resistance according to the value(s) in the table below.

Standard Resistance:

Tester Connection

Condition

Specified Condition

2 (EFI-MAIN NO. 1 relay) - A28-15 (MREL)

Always

Below 1 Ω

5 (EFI-MAIN NO. 1 relay) - A28-9 (+B)

Always

Below 1 Ω

5 (EFI-MAIN NO. 1 relay) - A28-35 (+B2)

Always

Below 1 Ω

2 (EFI-MAIN NO. 1 relay) or A28-15 (MREL) - Body ground and other terminals

Always

10 kΩ or higher

5 (EFI-MAIN NO. 1 relay), A28-9 (+B) or A28-35 (+B2) - Body ground and other terminals

Always

10 kΩ or higher

NG

REPAIR OR REPLACE HARNESS OR CONNECTOR

OK

5.

CHECK TERMINAL VOLTAGE (POWER SOURCE OF EFI-MAIN NO. 1 RELAY)

*1

No. 1 Engine Room Relay Block and No. 1 Junction Block Assembly

*2

EFI-MAIN NO. 1 Relay

(a) Remove the EFI-MAIN NO. 1 relay from the No. 1 engine room relay block and No. 1 junction block assembly.

(b) Measure the voltage according to the value(s) in the table below.

Standard Voltage:

Tester Connection

Condition

Specified Condition

3 (EFI-MAIN NO. 1 relay) - Body ground

Always

11 to 14 V

1 (EFI-MAIN NO. 1 relay) - Body ground

Always

11 to 14 V

OK

PROCEED TO NEXT SUSPECTED AREA SHOWN IN PROBLEM SYMPTOMS TABLE

NG

REPAIR OR REPLACE HARNESS OR CONNECTOR (BATTERY - EFI-MAIN NO. 1 RELAY)

6.

INSPECT IG2 NO. 1 RELAY

(a) Inspect the IG2 NO. 1 relay.

Click here

NG

REPLACE IG2 NO. 1 RELAY

OK

7.

CHECK HARNESS AND CONNECTOR (IG2 NO. 1 RELAY - ECM)

(a) Disconnect the ECM connector.

(b) Remove the IG2 NO. 1 relay from the No. 1 engine room relay block and No. 1 junction block assembly.

(c) Measure the resistance according to the value(s) in the table below.

Standard Resistance:

Tester Connection

Condition

Specified Condition

3 (IG2 NO. 1 relay) - A28-2 (IGSW)

Always

Below 1 Ω

3 (IG2 NO. 1 relay) or A28-2 (IGSW) - Body ground and other terminals

Always

10 kΩ or higher

NG

REPAIR OR REPLACE HARNESS OR CONNECTOR

OK

8.

CHECK TERMINAL VOLTAGE (POWER SOURCE OF IG2 NO. 1 RELAY)

*1

No. 1 Engine Room Relay Block and No. 1 Junction Block Assembly

*2

IG2 NO. 1 Relay

(a) Remove the IG2 NO. 1 relay from the No. 1 engine room relay block and No. 1 junction block assembly.

(b) Measure the voltage according to the value(s) in the table below.

Standard Voltage:

Tester Connection

Condition

Specified Condition

5 (IG2 NO. 1 relay) - Body ground

Always

11 to 14 V

NG

REPAIR OR REPLACE HARNESS OR CONNECTOR (BATTERY - IG2 NO. 1 RELAY)

OK

9.

CHECK HARNESS AND CONNECTOR (IG2 NO. 1 RELAY - BODY GROUND)

(a) Remove the IG2 NO. 1 relay from the No. 1 engine room relay block and No. 1 junction block assembly.

(b) Measure the resistance according to the value(s) in the table below.

Standard Resistance:

Tester Connection

Condition

Specified Condition

2 (IG2 NO. 1 relay) - Body ground

Always

Below 1 Ω

NG

REPAIR OR REPLACE HARNESS OR CONNECTOR

OK

10.

CHECK HARNESS AND CONNECTOR (CERTIFICATION ECU (SMART KEY ECU ASSEMBLY) - IG2 NO. 1 RELAY)

(a) Disconnect the certification ECU (smart key ECU assembly) connector.

(b) Remove the IG2 NO. 1 relay from the No. 1 engine room relay block and No. 1 junction block assembly.

(c) Measure the resistance according to the value(s) in the table below.

Standard Resistance:

Tester Connection

Condition

Specified Condition

G47-17 (IG1D) - 1 (IG2 NO. 1 relay)

Always

Below 1 Ω

G47-17 (IG1D) or 1 (IG2 NO. 1 relay) - Body ground and other terminals

Always

10 kΩ or higher

OK

GO TO SMART KEY SYSTEM

NG

REPAIR OR REPLACE HARNESS OR CONNECTOR

READ NEXT:

 VC Output Circuit

DESCRIPTION The ECM constantly generates a 5 V power source voltage from the battery voltage supplied to the +B, +B2 (BATT) terminals to operate the microprocessor. The ECM also provides this power to

 Starter Signal Circuit

DESCRIPTION While the engine is being cranked, current flows from terminal STAR of the certification ECU (smart key ECU assembly) to the park/neutral position switch assembly and to terminal STA of th

 Brake Override System

DESCRIPTION When the vehicle is being driven, depressing the accelerator pedal sensor assembly and brake pedal will activate the brake override system to restrict engine output. The conditions for act

SEE MORE:

 Left Electric Parking Brake Actuator Control (C060B00,C060B11)

DESCRIPTION DTC No. Detection Item DTC Detection Condition Trouble Area Memory Note C060B00 Left Electric Parking Brake Actuator Control Diagnosis Condition: - Malfunction Status: When the ECU power supply is normal, a malfunction in the electric parking brake actuator LH i

 Vehicle Information Unmatched (C168D)

DESCRIPTION This DTC is stored if the rear television camera assembly judges as a result of its self check that the vehicle information received from the main body ECU (multiplex network body ECU) via CAN communication and the vehicle information stored in the rear television camera assembly do not

© 2016-2025 Copyright www.lexguide.net