Lexus ES manuals

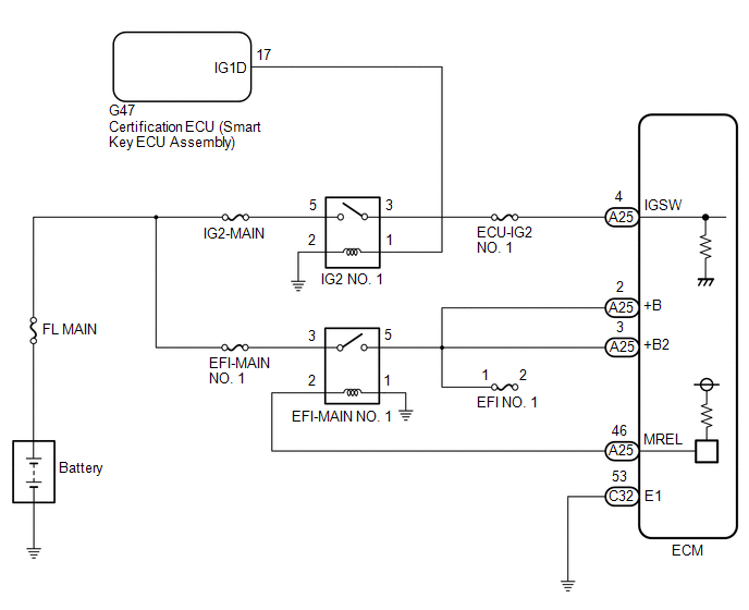
Lexus ES: ECM Power Source Circuit

DESCRIPTION

When the engine switch is turned on (IG), the battery voltage is applied to the IGSW terminal of the ECM.

The output signal from the MREL terminal of the ECM causes a current to flow to the coil of the EFI-MAIN NO. 1 relay, closing the contacts and supplying power to terminals +B and +B2 of the ECM.

WIRING DIAGRAM

CAUTION / NOTICE / HINT

NOTICE:

Inspect the fuses for circuits related to this system before performing the following inspection procedure.

PROCEDURE

1.

CHECK HARNESS AND CONNECTOR (ECM - BODY GROUND)

(a) Disconnect the ECM connector.

(b) Measure the resistance according to the value(s) in the table below.

Standard Resistance:

Tester Connection

Condition

Specified Condition

C32-53 (E1) - Body ground

Always

Below 1 Ω

NG

REPAIR OR REPLACE HARNESS OR CONNECTOR

OK

2.

CHECK TERMINAL VOLTAGE (IGSW TERMINAL VOLTAGE)

(a) Disconnect the ECM connector.

*a

Front view of wire harness connector

(to ECM)

(b) Measure the voltage according to the value(s) in the table below.

Standard Voltage:

Tester Connection

Condition

Specified Condition

A25-4 (IGSW) - Body ground

Engine switch on (IG)

11 to 14 V

NG

GO TO STEP 7

OK

3.

INSPECT EFI-MAIN NO. 1 RELAY

(a) Inspect the EFI-MAIN NO. 1 relay.

Click here

NG

REPLACE EFI-MAIN NO. 1 RELAY

OK

4.

CHECK HARNESS AND CONNECTOR (EFI-MAIN NO. 1 RELAY - ECM)

(a) Disconnect the ECM connector.

(b) Remove the EFI-MAIN NO. 1 relay from the No. 1 engine room relay block and No. 1 junction block assembly.

HINT:

Remove the EFI-MAIN NO. 2 and A/F HTR relays connected between the checked terminals as the coil inside the relay influences the measurement value.

(c) Measure the resistance according to the value(s) in the table below.

Standard Resistance:

Tester Connection

Condition

Specified Condition

2 (EFI-MAIN NO.1 relay) - A25-46 (MREL)

Always

Below 1 Ω

5 (EFI-MAIN NO.1 relay) - A25-2 (+B)

Always

Below 1 Ω

5 (EFI-MAIN NO.1 relay) - A25-3 (+B2)

Always

Below 1 Ω

2 (EFI-MAIN NO.1 relay) or A25-46 (MREL) - Body ground and other terminals

Always

10 kΩ or higher

5 (EFI-MAIN NO.1 relay) or A25-2 (+B) - Body ground and other terminals

Always

10 kΩ or higher

5 (EFI-MAIN NO.1 relay) or A25-3 (+B2) - Body ground and other terminals

Always

10 kΩ or higher

NG

REPAIR OR REPLACE HARNESS OR CONNECTOR

OK

5.

CHECK TERMINAL VOLTAGE (POWER SOURCE OF EFI-MAIN NO. 1 RELAY)

*1

No. 1 Engine Room Relay Block and No. 1 Junction Block Assembly

*2

EFI-MAIN NO. 1 Relay

(a) Remove the EFI-MAIN NO. 1 relay from the No. 1 engine room relay block and No. 1 junction block assembly.

(b) Measure the voltage according to the value(s) in the table below.

Standard Voltage:

Tester Connection

Condition

Specified Condition

3 (EFI-MAIN NO. 1 relay) - Body ground

Always

11 to 14 V

NG

REPAIR OR REPLACE HARNESS OR CONNECTOR (BATTERY - EFI-MAIN NO. 1 RELAY)

OK

6.

CHECK HARNESS AND CONNECTOR (EFI-MAIN NO. 1 RELAY - BODY GROUND)

(a) Remove the EFI-MAIN NO. 1 relay from the No. 1 engine room relay block and No. 1 junction block assembly.

(b) Measure the resistance according to the value(s) in the table below.

Standard Resistance:

Tester Connection

Condition

Specified Condition

1 (EFI-MAIN NO. 1 relay) - Body ground

Always

Below 1 Ω

OK

PROCEED TO NEXT SUSPECTED AREA SHOWN IN PROBLEM SYMPTOMS TABLE

NG

REPAIR OR REPLACE HARNESS OR CONNECTOR

7.

INSPECT IG2 NO. 1 RELAY

(a) Inspect the IG2 NO. 1 relay.

Click here

NG

REPLACE IG2 NO. 1 RELAY

OK

8.

CHECK HARNESS AND CONNECTOR (IG2 NO. 1 RELAY - ECM)

(a) Disconnect the ECM connector.

(b) Remove the IG2 NO. 1 relay from the No. 1 engine room relay block and No. 1 junction block assembly.

(c) Measure the resistance according to the value(s) in the table below.

Standard Resistance:

Tester Connection

Condition

Specified Condition

3 (IG2 NO. 1 relay) - A25-4 (IGSW)

Always

Below 1 Ω

3 (IG2 NO. 1 relay) or A25-4 (IGSW) - Body ground and other terminals

Always

10 kΩ or higher

NG

REPAIR OR REPLACE HARNESS OR CONNECTOR

OK

9.

CHECK TERMINAL VOLTAGE (POWER SOURCE OF IG2 NO. 1 RELAY)

*1

No. 1 Engine Room Relay Block and No. 1 Junction Block Assembly

*2

IG2 NO. 1 Relay

(a) Remove the IG2 NO. 1 relay from the No. 1 engine room relay block and No. 1 junction block assembly.

(b) Measure the voltage according to the value(s) in the table below.

Standard Voltage:

Tester Connection

Condition

Specified Condition

5 (IG2 NO. 1 relay) - Body ground

Always

11 to 14 V

NG

REPAIR OR REPLACE HARNESS OR CONNECTOR (BATTERY - IG2 NO. 1 RELAY)

OK

10.

CHECK HARNESS AND CONNECTOR (IG2 NO. 1 RELAY - BODY GROUND)

(a) Remove the IG2 NO. 1 relay from the No. 1 engine room relay block and No. 1 junction block assembly.

(b) Measure the resistance according to the value(s) in the table below.

Standard Resistance:

Tester Connection

Condition

Specified Condition

2 (IG2 NO. 1 relay) - Body ground

Always

Below 1 Ω

NG

REPAIR OR REPLACE HARNESS OR CONNECTOR

OK

11.

CHECK HARNESS AND CONNECTOR (CERTIFICATION ECU (SMART KEY ECU ASSEMBLY) - IG2 NO. 1 RELAY)

(a) Disconnect the certification ECU (smart key ECU assembly) connector.

(b) Remove the IG2 NO. 1 relay from the No. 1 engine room relay block and No. 1 junction block assembly.

(c) Measure the resistance according to the value(s) in the table below.

Standard Resistance:

Tester Connection

Condition

Specified Condition

G47-17 (IG1D) - 1 (IG2 NO. 1 relay)

Always

Below 1 Ω

G47-17 (IG1D) or 1 (IG2 NO. 1 relay) - Body ground and other terminals

Always

10 kΩ or higher

OK

CHECK SMART ACCESS SYSTEM WITH PUSH-BUTTON START

NG

REPAIR OR REPLACE HARNESS OR CONNECTOR

READ NEXT:

 VC Output Circuit

DESCRIPTION The ECM constantly generates a 5 V power source voltage from the battery voltage supplied to the +B, +B2 (BATT) terminals to operate the microprocessor. The ECM also provides this power to

 Fuel Pump Control Circuit

DESCRIPTION The fuel pump (for low pressure side) circuit consists of the ECM, fuel pump (for low pressure side) and fuel pump control ECU (which operates the fuel pump (for low pressure side)). Based

 Starter Signal Circuit

DESCRIPTION While the engine is being cranked, current flows from terminal STAR of the certification ECU (smart key ECU assembly) to the park/neutral position switch assembly and to terminal STA of th

SEE MORE:

 Camshaft Position Sensor "A" Circuit Bank 1 or Single Sensor (P034000,P034031)

DESCRIPTION If the cam position signal pulse sent from the ECM via a direct line is abnormal, the motor generator control ECU (MG ECU) (built into the inverter with converter assembly) stores DTC P034000 or P034031. DTC No. Detection Item DTC Detection Condition Trouble Area MIL Warning

 Problem Symptoms Table

PROBLEM SYMPTOMS TABLE HINT: Inspect the fuses and relays related to this system before inspecting the suspected areas below. Use the table below to help determine the cause of problem symptoms. If multiple suspected areas are listed, the potential causes of the symptoms are listed in order of

© 2016-2026 Copyright www.lexguide.net