Lexus ES manuals

Lexus ES: Cooling Fan Circuit

DESCRIPTION

The ECM calculates an appropriate cooling fan speed based on the engine coolant temperature, air conditioning switch status, refrigerant pressure, engine speed and vehicle speed, and sends a signal to the cooling fan ECU (fan with motor assembly). The cooling fan ECU (fan with motor assembly) steplessly control the speed of the cooling fan based on the duty cycle signal sent from the ECM. By sending signals to the cooling fan ECU (fan with motor assembly) in accordance with the driving conditions and by controlling the cooling fan speed optimally with the ECM, both high cooling performance and quietness are ensured.

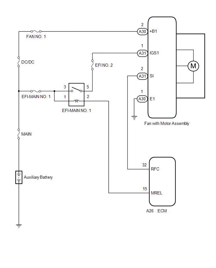
WIRING DIAGRAM

CAUTION / NOTICE / HINT

NOTICE:

  • Inspect the fuses for circuits related to this system before performing the following procedure.
  • Make sure to perform the necessary procedures (adjustment, calibration, initialization, or registration) after parts related to the cooling fan system have been removed/installed or replaced.

    Click here

PROCEDURE

1.

PERFORM ACTIVE TEST USING TECHSTREAM (CONTROL THE ENGINE COOLING FAN DUTY RATIO)

(a) Connect the Techstream to the DLC3.

(b) Turn the power switch on (IG).

(c) Turn the Techstream on.

(d) Enter the following menus: Powertrain / Engine / Active Test / Control the Engine Cooling Fan Duty Ratio.

Powertrain > Engine > Active Test

Tester Display

Control the Engine Cooling Fan Duty Ratio

(e) Check the operation of the cooling fan while operating it using the Techstream.

OK:

Techstream Operation

Fan Operation

30 - 100%

Cooling fan operates

0%

Cooling fan stops

Result

Proceed to

OK

A

Cooling fan does not operate

B

Cooling fan does not stop

C

A

PROCEED TO NEXT SUSPECTED AREA SHOWN IN PROBLEM SYMPTOMS TABLE

C

GO TO STEP 8

B

2.

CHECK HARNESS AND CONNECTOR (FAN WITH MOTOR ASSEMBLY - ECM)

(a) Disconnect the A31 fan with motor assembly connector.

(b) Disconnect the A26 ECM connector.

(c) Measure the resistance according to the value(s) in the table below.

Standard Resistance:

Tester Connection

Condition

Specified Condition

A31-2 (SI) or A26-32 (RFC) - Body ground

Always

10 kΩ or higher

NG

REPAIR OR REPLACE HARNESS OR CONNECTOR (FAN WITH MOTOR ASSEMBLY - ECM)

OK

3.

INSPECT ECM (RFC TERMINAL)

(a) Disconnect the A31 fan with motor assembly connector.

(b) Connect the Techstream to the DLC3.

(c) Turn the power switch on (IG).

(d) Turn the Techstream on.

(e) Enter the following menus: Powertrain / Engine / Active Test / Control the Engine Cooling Fan Duty Ratio.

Powertrain > Engine > Active Test

Tester Display

Control the Engine Cooling Fan Duty Ratio

(f) Operate the cooling fan motor (fan with motor assembly) using the Active Test function and measure the resistance according to the value(s) in the table below.

Standard Resistance:

Tester Connection

Techstream Operation

Specified Condition

A31-2 (SI) - Body ground

Before Active Test (0%) → During Active Test (100%)

Before Active Test (0%): Resistance is stable → During Active Test (100%): Resistance fluctuates*

HINT:

*: Using the Active Test, duty control of the transistors in the ECM will be performed. Due to the duty control, resistance of the RFC terminal will be unstable during the Active Test. If the resistance is stable before the Active Test and fluctuates while performing the Active Test, it can be determined that the transistor is operating. If the transistor does not operate during the Active Test, the ECM may be malfunctioning.

NG

REPLACE ECM

OK

4.

CHECK HARNESS AND CONNECTOR (FAN WITH MOTOR ASSEMBLY POWER SOURCE)

(a) Disconnect the A30 fan with motor assembly connector.

*a

Front view of wire harness connector

(to Fan with Motor Assembly)

(b) Measure the voltage according to the value(s) in the table below.

Standard Voltage:

Tester Connection

Condition

Specified Condition

A30-2 (+B1) - A30-1 (E1)

Always

11 to 14 V

NG

GO TO STEP 7

OK

5.

CHECK HARNESS AND CONNECTOR (FAN WITH MOTOR ASSEMBLY POWER SOURCE)

(a) Disconnect the A31 fan with motor assembly connector.

(b) Turn the power switch on (IG).

(c) Measure the voltage according to the value(s) in the table below.

Standard Voltage:

Tester Connection

Condition

Specified Condition

A31-1 (IGS1) - Body ground

Power switch on (IG)

11 to 14 V

*a

Front view of wire harness connector

(to Fan with Motor Assembly)

OK

REPLACE FAN WITH MOTOR ASSEMBLY

NG

6.

CHECK HARNESS AND CONNECTOR (FAN WITH MOTOR ASSEMBLY - EFI-MAIN NO. 1 RELAY)

(a) Disconnect the A31 fan with motor assembly connector.

(b) Remove the EFI-MAIN NO. 1 relay from the No. 1 engine room relay block and No. 1 junction block assembly.

(c) Measure the resistance according to the value(s) in the table below.

Standard Resistance:

Tester Connection

Condition

Specified Condition

A31-1 (IGS1) - 5 (EFI-MAIN NO. 1 relay)

Always

Below 1 Ω

OK

CHECK ECM POWER SOURCE CIRCUIT

NG

REPAIR OR REPLACE HARNESS OR CONNECTOR (FAN WITH MOTOR ASSEMBLY - EFI-MAIN NO. 1 RELAY)

7.

CHECK HARNESS AND CONNECTOR (FAN WITH MOTOR ASSEMBLY - BODY GROUND)

(a) Disconnect the A30 fan with motor assembly connector.

(b) Measure the resistance according to the value(s) in the table below.

Standard Resistance:

Tester Connection

Condition

Specified Condition

A30-1 (E1) - Body ground

Always

Below 1 Ω

OK

REPAIR OR REPLACE HARNESS OR CONNECTOR (FAN WITH MOTOR ASSEMBLY - AUXILIARY BATTERY)

NG

REPAIR OR REPLACE HARNESS OR CONNECTOR (FAN WITH MOTOR ASSEMBLY - BODY GROUND)

8.

INSPECT ECM (RFC TERMINAL)

(a) Disconnect the A31 fan with motor assembly connector.

(b) Connect the Techstream to the DLC3.

(c) Turn the power switch on (IG).

(d) Turn the Techstream on.

(e) Enter the following menus: Powertrain / Engine / Active Test / Control the Engine Cooling Fan Duty Ratio.

Powertrain > Engine > Active Test

Tester Display

Control the Engine Cooling Fan Duty Ratio

(f) Operate the cooling fan motor (fan with motor assembly) using the Active Test function and measure the resistance according to the value(s) in the table below.

Standard Resistance:

Tester Connection

Techstream Operation

Specified Condition

A31-2 (SI) - Body ground

Before Active Test (0%) → During Active Test (100%)

Before Active Test (0%): Resistance is stable → During Active Test (100%): Resistance fluctuates*

HINT:

*: Using the Active Test, duty control of the transistors in the ECM will be performed. Due to the duty control, resistance of the RFC terminal will be unstable during the Active Test. If the resistance is stable before the Active Test and fluctuates while performing the Active Test, it can be determined that the transistor is operating. If the transistor does not operate during the Active Test, the ECM may be malfunctioning.

OK

REPLACE FAN WITH MOTOR ASSEMBLY

NG

9.

CHECK HARNESS AND CONNECTOR (FAN WITH MOTOR ASSEMBLY - ECM)

(a) Disconnect the A31 fan with motor assembly connector.

(b) Disconnect the A26 ECM connector.

(c) Measure the resistance according to the value(s) in the table below.

Standard Resistance:

Tester Connection

Condition

Specified Condition

A31-2 (SI) - A26-32 (RFC)

Always

Below 1 Ω

OK

REPLACE ECM

NG

REPAIR OR REPLACE HARNESS OR CONNECTOR (FAN WITH MOTOR ASSEMBLY - ECM)

READ NEXT:

 Cooling System

On-vehicle InspectionON-VEHICLE INSPECTION CAUTION / NOTICE / HINT CAUTION: Do not remove the radiator cap sub-assembly while the engine and radiator assembly are still hot. Pressurized, hot engine c

 Flow Shutting Valve

 Components

COMPONENTS ILLUSTRATION *1 FLOW SHUTTING VALVE (WATER BY-PASS HOSE ASSEMBLY) *2 NO. 2 WATER BY-PASS PIPE SUB-ASSEMBLY *3 OUTLET HEATER HOSE *4 INLET HEATER HOSE *5 WIRE HARNE

SEE MORE:

 Rear Right Sensor Malfunction (C1AE9)

DESCRIPTION The rear corner ultrasonic sensor RH is installed to the rear bumper. The clearance warning ECU assembly detects obstacles based on signals received from the rear corner ultrasonic sensor RH. If the rear corner ultrasonic sensor RH has an open circuit or other malfunction, it will not fu

 Customize Parameters

CUSTOMIZE PARAMETERS CUSTOMIZE BLIND SPOT MONITOR SYSTEM (a) Customizing with the Techstream NOTICE: When the customer requests a change in a function, first make sure that the function can be customized. Be sure to make a note of the current settings before customizing. When troubleshooting

© 2016-2026 Copyright www.lexguide.net