Lexus ES manuals

Lexus ES: Active Control Engine Mount System

DESCRIPTION

LOCATION

*1

Vacuum Switching Valve (for Active Control Engine Mount System)

*2

Front Engine Mounting Insulator

The active control engine mount system decreases engine vibration at a low engine speed using the vacuum switching valve (for active control engine mount system). The vacuum switching valve (for active control engine mount system) is controlled by a pulse signal transmitted to the vacuum switching valve (for active control engine mount system) from the ECM. The frequency of this pulse signal is matched to the engine speed to decrease engine vibration.

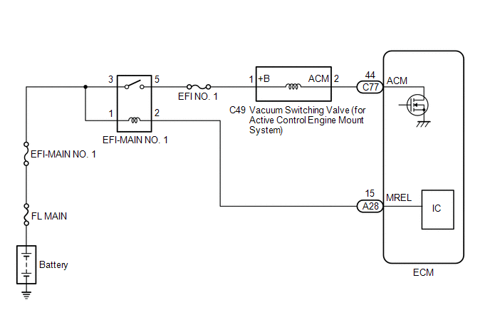
WIRING DIAGRAM

CAUTION / NOTICE / HINT

NOTICE:

Inspect the fuses for circuits related to this system before performing the following procedure.

PROCEDURE

1.

PERFORM ACTIVE TEST USING TECHSTREAM (ACTIVATE THE ACM INHIBIT)

(a) Connect the Techstream to the DLC3.

(b) Turn the engine switch on (IG).

(c) Turn the Techstream on.

(d) Enter the following menus: Powertrain / Engine / Active Test / Activate the ACM Inhibit.

Powertrain > Engine > Active Test

Tester Display

Activate the ACM Inhibit

(e) According to the display on the Techstream, perform the Active Test to operate the vacuum switching valve (for active control engine mount system) and for check the operating sound of the vacuum switching valve (for active control engine mount system).

OK:

Operating sounds can be heard.

NG

GO TO STEP 5

OK

2.

CHECK VACUUM HOSES

*1

Engine

*2

Vacuum Pump Assembly

*3

Front Engine Mounting Insulator

*4

Rear Engine Mounting Insulator

*5

ECM

*6

Vacuum Switching Valve (for Active Control Engine Mount System)

(a) Check the air and vacuum hoses for looseness, disconnection and blockage.

OK:

No looseness, disconnection or blockage.

NG

REPAIR OR REPLACE VACUUM HOSES

OK

3.

CHECK VACUUM

(a) Disconnect the vacuum hose from the vacuum pump assembly.

(b) Start the engine.

(c) Check that the disconnected port located on the vacuum pump assembly applies suction to your finger.

OK:

Vacuum exists.

NG

REPLACE VACUUM PUMP ASSEMBLY

OK

4.

INSPECT FRONT ENGINE MOUNTING INSULATOR

(a) Inspect the front engine mounting insulator.

Click here

OK

SYSTEM NORMAL

NG

REPLACE FRONT ENGINE MOUNTING INSULATOR

5.

CHECK TERMINAL VOLTAGE (POWER SOURCE OF VACUUM SWITCHING VALVE (FOR ACTIVE CONTROL ENGINE MOUNT SYSTEM))

*a

Front view of wire harness connector

(to Vacuum Switching Valve (for Active Control Engine Mount System))

(a) Disconnect the vacuum switching valve (for active control engine mount system) connector.

(b) Turn the engine switch on (IG).

(c) Measure the voltage according to the value(s) in the table below.

Standard Voltage:

Tester Connection

Condition

Specified Condition

C49-1 (+B) - Body ground

Engine switch on (IG)

11 to 14 V

NG

GO TO ECM POWER SOURCE CIRCUIT

OK

6.

INSPECT VACUUM SWITCHING VALVE (FOR ACTIVE CONTROL ENGINE MOUNT SYSTEM)

(a) Inspect the vacuum switching valve (for active control engine mount system).

Click here

NG

REPLACE VACUUM SWITCHING VALVE (FOR ACTIVE CONTROL ENGINE MOUNT SYSTEM)

OK

7.

CHECK HARNESS AND CONNECTOR (VACUUM SWITCHING VALVE (FOR ACTIVE CONTROL ENGINE MOUNT SYSTEM) - ECM)

(a) Disconnect the vacuum switching valve (for active control engine mount system) connector.

(b) Disconnect the ECM connector.

(c) Measure the resistance according to the value(s) in the table below.

Standard Resistance:

Tester Connection

Condition

Specified Condition

C49-2 (ACM) - C77-44 (ACM)

Always

Below 1 Ω

C49-2 (ACM) or C77-44 (ACM) - Body ground and other terminals

Always

10 kΩ or higher

OK

REPLACE ECM

NG

REPAIR OR REPLACE HARNESS OR CONNECTOR

READ NEXT:

 EVAP System

RELATED DTCS DTC No. SAE Monitoring Item Link P00FE00 P00FE EVAP vent line blocked P043E00 P043E Reference orifice clogged (built into canister pump module) P0

 ECM Power Source Circuit

DESCRIPTION When the engine switch is turned on (IG), the battery voltage is applied to IGSW of the ECM. When the transistor in the MREL circuit operates, current flows from the battery to ground thro

 VC Output Circuit

DESCRIPTION The ECM constantly generates a 5 V power source voltage from the battery voltage supplied to the +B, +B2 (BATT) terminals to operate the microprocessor. The ECM also provides this power to

SEE MORE:

 Components

COMPONENTS ILLUSTRATION *1 FRONT CENTER UPPER SUSPENSION BRACE SUB-ASSEMBLY - - Tightening torque for "Major areas involving basic vehicle performance such as moving/turning/stopping" : N*m (kgf*cm, ft.*lbf) N*m (kgf*cm, ft.*lbf): Specified torque ILLUSTRATION *1 FRONT

 Software Incompatibility with Body Control Module Invalid/Incompatible Software Component (U032257)

DESCRIPTION If the vehicle information stored in the forward recognition camera does not match the vehicle information sent from the main body ECU (multiplex network body ECU), the forward recognition camera stores DTC U032257. DTC No. Detection Item DTC Detection Condition Trouble Area M

© 2016-2026 Copyright www.lexguide.net