Lexus ES manuals

Lexus ES: Steering Pad Switch Circuit

DESCRIPTION

This circuit sends an operation signal from the steering pad switch assembly to the radio receiver assembly.

If there is an open in the circuit, the audio system cannot be operated using the steering pad switch assembly.

If there is a short in the circuit, the same condition as when a switch is continuously depressed occurs.

Therefore, the radio receiver assembly cannot be operated using the steering pad switch assembly, and the radio receiver assembly itself will not function.

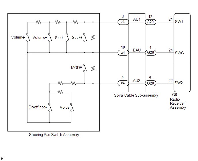
WIRING DIAGRAM

CAUTION / NOTICE / HINT

NOTICE:

The vehicle is equipped with a Supplemental Restraint System (SRS) which includes components such as airbags. Before servicing (including removal or installation of parts), be sure to read the precaution for Supplemental Restraint System.

Click here

PROCEDURE

1.

CHECK HARNESS AND CONNECTOR (STEERING PAD SWITCH SIGNAL)

(a) Disconnect the G6 radio receiver assembly connector.

(b) Measure the resistance according to the value(s) in the table below.

Standard Resistance:

Tester Connection

Condition

Specified Condition

G6-21 (SW1) - G6-24 (SWG)

No switch pushed

95 to 105 kΩ

Seek+ switch pushed

Below 2.5 Ω

Seek- switch pushed

313 to 345 Ω

Volume+ switch pushed

950 to 1050 Ω

Volume- switch pushed

2955 to 3265 Ω

G6-22 (SW2) - G6-24 (SWG)

No switch pushed

95 to 105 kΩ

MODE switch pushed

Below 2.5 Ω

On/off hook switch pushed

950 to 1050 Ω

Voice switch pushed

2955 to 3265 Ω

OK

PROCEED TO NEXT SUSPECTED AREA SHOWN IN PROBLEM SYMPTOMS TABLE

NG

2.

INSPECT STEERING PAD SWITCH ASSEMBLY

(a) Remove the steering pad switch assembly.

Click here

(b) Inspect the steering pad switch assembly.

Click here

NG

REPLACE STEERING PAD SWITCH ASSEMBLY

OK

3.

INSPECT SPIRAL CABLE SUB-ASSEMBLY

(a) Remove the spiral cable sub-assembly.

Click here

(b) Inspect the spiral cable sub-assembly.

Click here

OK

REPAIR OR REPLACE HARNESS OR CONNECTOR (RADIO RECEIVER ASSEMBLY - SPIRAL CABLE SUB-ASSEMBLY)

NG

REPLACE SPIRAL CABLE SUB-ASSEMBLY

READ NEXT:

 Stereo Jack Adapter Light does not Illuminate

DESCRIPTION Power is supplied to the No. 1 stereo jack adapter assembly illumination from the radio receiver assembly. WIRING DIAGRAM CAUTION / NOTICE / HINT NOTICE: Depending on the parts that ar

 Switch Lights of Remote Touch Always Illuminate or cannot be Controlled Using Rheostat

DESCRIPTION Power is supplied to the remote touch (remote operation controller assembly) illumination when the light control switch is in the tail or head position. HINT: When the remote touch (rem

 Switch Lights of Remote Touch do not Illuminate

DESCRIPTION Power is supplied to the remote touch (remote operation controller assembly) illumination when the light control switch is in the tail or head position. WIRING DIAGRAM CAUTION / NOTICE /

SEE MORE:

 Control Module Communication Bus "A" Off (U0073,U0126,U0129,U0140,U0155)

DESCRIPTION These DTCs are stored when the clearance warning ECU assembly cannot receive and recognize several signals via the CAN communication line. DTC No. Detection Item DTC Detection Condition Trouble Area U0073 Control Module Communication Bus "A" Off Control module communicat

 Internal Control Module EEPROM Data Memory Failure (P062F44)

DESCRIPTION The ECM monitors its internal operation and will store this DTC when it detects an internal malfunction. DTC No. Detection Item DTC Detection Condition Trouble Area MIL Memory Note P062F44 Internal Control Module EEPROM Data Memory Failure ECM internal malfunction

© 2016-2025 Copyright www.lexguide.net