Lexus ES manuals

Lexus ES: Ignition Circuit

DESCRIPTION

A direct ignition system is used on this vehicle. The direct ignition system is a 1 cylinder ignition system which ignites one cylinder with one ignition coil. In the 1 cylinder ignition system, one spark plug is connected to the end of the secondary winding. High voltage is generated in the secondary winding and is applied directly to the spark plug. The spark of the spark plug passes from the center electrode to the ground electrode.

The ECM determines the ignition timing and transmits the ignition signals for each cylinder. Using the ignition signal, the ECM turns on and off the power transistor inside the igniter, which switches on and off a current to the primary coil. When the current to the primary coil is cut off, high voltage is generated in the secondary coil and this voltage is applied to the spark plugs to create sparks inside the cylinders.

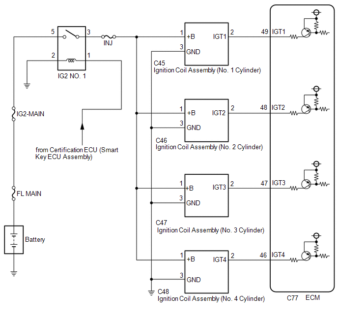
WIRING DIAGRAM

CAUTION / NOTICE / HINT

NOTICE:

Inspect the fuses for circuits related to this system before performing the following procedure.

HINT:

Perform a spark test before proceeding. If there is no spark for any cylinder, inspect this circuit.

Click here

PROCEDURE

1.

CHECK TERMINAL VOLTAGE (POWER SOURCE OF IGNITION COIL ASSEMBLY)

*a

Front view of wire harness connector

(to Ignition Coil Assembly)

(a) Disconnect the ignition coil assembly connectors.

(b) Turn the engine switch on (IG).

(c) Measure the voltage according to the value(s) in the table below.

Standard Voltage:

Tester Connection

Condition

Specified Condition

C45-1 (+B) - C45-3 (GND)

Engine switch on (IG)

11 to 14 V

C46-1 (+B) - C46-3 (GND)

Engine switch on (IG)

11 to 14 V

C47-1 (+B) - C47-3 (GND)

Engine switch on (IG)

11 to 14 V

C48-1 (+B) - C48-3 (GND)

Engine switch on (IG)

11 to 14 V

NG

GO TO STEP 3

OK

2.

CHECK HARNESS AND CONNECTOR (IGNITION COIL ASSEMBLY - ECM)

(a) Disconnect the ignition coil assembly connectors.

(b) Disconnect the ECM connector.

(c) Measure the resistance according to the value(s) in the table below.

Standard Resistance:

Tester Connection

Condition

Specified Condition

C45-2 (IGT1) - C77-49 (IGT1)

Always

Below 1 Ω

C46-2 (IGT2) - C77-48 (IGT2)

Always

Below 1 Ω

C47-2 (IGT3) - C77-47 (IGT3)

Always

Below 1 Ω

C48-2 (IGT4) - C77-46 (IGT4)

Always

Below 1 Ω

C45-2 (IGT1) or C77-49 (IGT1) - Body ground and other terminals

Always

10 kΩ or higher

C46-2 (IGT2) or C77-48 (IGT2) - Body ground and other terminals

Always

10 kΩ or higher

C47-2 (IGT3) or C77-47 (IGT3) - Body ground and other terminals

Always

10 kΩ or higher

C48-2 (IGT4) or C77-46 (IGT4) - Body ground and other terminals

Always

10 kΩ or higher

OK

REPLACE ECM

NG

REPAIR OR REPLACE HARNESS OR CONNECTOR

3.

CHECK HARNESS AND CONNECTOR (IGNITION COIL ASSEMBLY - BODY GROUND)

(a) Disconnect the ignition coil assembly connectors.

(b) Measure the resistance according to the value(s) in the table below.

Standard Resistance:

Tester Connection

Condition

Specified Condition

C45-3 (GND) - Body ground

Always

Below 1 Ω

C46-3 (GND) - Body ground

Always

Below 1 Ω

C47-3 (GND) - Body ground

Always

Below 1 Ω

C48-3 (GND) - Body ground

Always

Below 1 Ω

NG

REPAIR OR REPLACE HARNESS OR CONNECTOR

OK

4.

CHECK HARNESS AND CONNECTOR (IG2 NO. 1 RELAY - IGNITION COIL ASSEMBLY)

(a) Disconnect the IG2 NO. 1 relay from No. 1 engine room relay block and No. 1 junction block assembly.

(b) Disconnect the ignition coil assembly connectors.

(c) Measure the resistance according to the value(s) in the table below.

Standard Resistance:

Tester Connection

Condition

Specified Condition

3 (IG2 NO. 1 relay) - C45-1 (+B)

Always

Below 1 Ω

3 (IG2 NO. 1 relay) - C46-1 (+B)

Always

Below 1 Ω

3 (IG2 NO. 1 relay) - C47-1 (+B)

Always

Below 1 Ω

3 (IG2 NO. 1 relay) - C48-1 (+B)

Always

Below 1 Ω

3 (IG2 NO. 1 relay) or C45-1 (+B) - Body ground and other terminals

Always

10 kΩ or higher

3 (IG2 NO. 1 relay) or C46-1 (+B) - Body ground and other terminals

Always

10 kΩ or higher

3 (IG2 NO. 1 relay) or C47-1 (+B) - Body ground and other terminals

Always

10 kΩ or higher

3 (IG2 NO. 1 relay) or C48-1 (+B) - Body ground and other terminals

Always

10 kΩ or higher

OK

GO TO ECM POWER SOURCE CIRCUIT

NG

REPAIR OR REPLACE HARNESS OR CONNECTOR

READ NEXT:

 Rough Idling

DESCRIPTION Problem Symptom Suspected Area Trouble Area Engine speed fluctuation due to abnormal combustion Idle speed too low or high Strong engine vibration due to above symptoms

 Throttle Body

 On-vehicle Inspection

ON-VEHICLE INSPECTION PROCEDURE 1. INSPECT THROTTLE BODY WITH MOTOR ASSEMBLY (a) Before cleaning, or after cleaning the throttle body with motor assembly and installing it to the vehicle, turn the eng

SEE MORE:

 Data List / Active Test

DATA LIST / ACTIVE TEST Data List NOTICE: Some Data List values may vary significantly if there are slight differences in the environment in which the vehicle is operating when measurements are obtained. Variations may also occur due to aging of the vehicle. Due to these considerations, it is not

 Illumination for Panel Switch does not Come on with Tail Switch ON

CAUTION / NOTICE / HINT NOTICE: Depending on the parts that are replaced during vehicle inspection or maintenance, performing initialization, registration or calibration may be needed. Refer to Precaution for Audio and Visual System. Click here When replacing the radio receiver assembly, alw

© 2016-2025 Copyright www.lexguide.net