Lexus ES manuals

Lexus ES: Evaporative Emission System Pressure Sensor/Switch Circuit Short to Ground (P045011,P045015,P04502A,P04502F)

Lexus ES (XZ10) Service Manual / Engine & Hybrid System / 2gr-fks (engine Control) / Sfi System / Evaporative Emission System Pressure Sensor/Switch Circuit Short to Ground (P045011,P045015,P04502A,P04502F)

DTC SUMMARY

DTC No.

Detection Item

DTC Detection Condition

Trouble Area

MIL

Memory

Note

P045011

Evaporative Emission System Pressure Sensor/Switch Circuit Short to Ground

EVAP pressure less than 42.11 kPa(abs) [6.11 psi(abs)] for 0.5 seconds.

  • Canister pump module
  • Wire harness or connector (canister pump module - ECM)
  • ECM

Comes on

DTC stored

SAE Code: P0452

P045015

Evaporative Emission System Pressure Sensor/Switch Circuit Short to Battery or Open

EVAP pressure higher than 123.761 kPa(abs) [17.95 psi(abs)] for 0.5 seconds.

  • Canister pump module
  • Wire harness or connector (canister pump module - ECM)
  • ECM

Comes on

DTC stored

SAE Code: P0453

P04502A

Evaporative Emission System Pressure Sensor/Switch Signal Stuck in Range

Canister pressure sensor output voltage does not vary in a certain time period.

  • Canister pump module
  • Wire harness or connector (canister pump module - ECM)
  • EVAP system hose (pipe from air inlet port to canister pump module, canister filter, fuel tank vent hose)
  • ECM

Comes on

DTC stored

SAE Code: P0451

P04502F

Evaporative Emission System Pressure Sensor/Switch Signal Erratic

Canister pressure sensor output voltage fluctuates frequently in a certain time period.

  • Canister pump module
  • Wire harness or connector (canister pump module - ECM)
  • EVAP system hose (pipe from air inlet port to canister pump module, canister filter, fuel tank vent hose)
  • ECM

Comes on

DTC stored

SAE Code: P0451

DTC No.

Monitoring Item

Detection Timing

Detection Logic

SAE

P045011

Canister pressure sensor low input

  • Engine switch on (IG)
  • EVAP monitoring (engine switch off)

1 trip

P0452

P045015

Canister pressure sensor high input

  • Engine switch on (IG)
  • EVAP monitoring (engine switch off)

1 trip

P0453

P04502A

Canister pressure sensor constant voltage

  • EVAP monitoring (engine switch off)

2 trip

P0451

P04502F

Canister pressure sensor abnormal voltage fluctuation

  • EVAP monitoring (engine switch off)
  • Engine running

2 trip

P0451

HINT:

The canister pressure sensor is built into the canister pump module.

DESCRIPTION

The description can be found in EVAP (Evaporative Emission) System.

Click here

MONITOR DESCRIPTION

  1. DTC P045011: Canister pressure sensor voltage low

    If the canister pressure sensor voltage output (pressure) is less than 0.45 V: 42.11 kPa(abs) [6.11 psi(abs)], the ECM interprets this as an open or short circuit in the canister pressure sensor or its circuit, and stops the EVAP system monitor. The ECM will illuminate the MIL and store this DTC (1 trip detection logic).

  2. DTC P045015: Canister pressure sensor voltage high

    If the canister pressure sensor voltage output (pressure) is higher than 4.9 V: 123.761 kPa(abs) [17.95 psi(abs)], the ECM interprets this as an open or short circuit in the canister pressure sensor or its circuit, and stops the EVAP system monitor. The ECM will illuminate the MIL and store this DTC (1 trip detection logic).

  3. DTC P04502A: Canister pressure sensor abnormal voltage being constant

    If the sensor voltage output does not change for 2 minutes, the ECM interprets this as the sensor being stuck, and stops the monitor. The ECM will illuminate the MIL and store this DTC (2 trip detection logic).

  4. DTC P04502F: Canister pressure sensor abnormal voltage fluctuation

    If the canister pressure sensor voltage output fluctuates rapidly for 10 seconds, the ECM stops the EVAP system monitor. The ECM interprets this as the canister pressure sensor voltage fluctuating, and stops the EVAP system monitor. The ECM will illuminate the MIL and store this DTC (2 trip detection logic).

MONITOR STRATEGY

Required Sensors/Components (Main)

Canister pump module

Required Sensors/Components (Related)

-

Frequency of Operation

Continuous

Duration

0.5 seconds: P0452 and P0453

Less than 2 minutes: P0451 (stuck monitoring)

Less than 15 seconds: P0451 (noise monitoring)

MIL Operation

Immediate: P0452 and P0453

2 driving cycles: P0451

Sequence of Operation

None

TYPICAL ENABLING CONDITIONS

P0451: Stuck Monitoring

Battery voltage

10.5 V or higher

Intake air temperature

4.4°C (40°F) or higher, and less than 50°C (122°F)

Canister pressure sensor malfunction (P0452, P0453)

Not detected

Atmospheric pressure (absolute pressure)

Less than 70 kPa(abs) [10.15 psi(abs)], or 110 kPa(abs) [15.95 psi(abs)] or higher

Time after key-off

5, 7 or 9.5 hours

P0451: Noise Monitoring

All of the following conditions are met

-

Atmospheric pressure (absolute pressure)

70 kPa(abs) [10.15 psi(abs)] or higher, and less than 110 kPa(abs) [15.95 psi(abs)]

Battery voltage

10.5 V or higher

Intake air temperature

4.4°C (40°F) or higher, and less than 50°C (122°F)

Canister pressure sensor malfunction (P0452, P0453)

Not detected

Either of the following conditions is met

A or B

A. Engine condition

Running

B. Time after key-off

5, 7 or 9.5 hours

P0452 and P0453

Monitor runs whenever the following DTCs are not stored

None

All of the following conditions are met

-

Either of the following conditions is met

1 or 2

1. Engine switch

On (IG)

2. Soak timer

On

Battery voltage

8 V or higher

Starter

Off

TYPICAL MALFUNCTION THRESHOLDS

P0451: Canister Pressure Sensor Stuck Monitoring

EVAP pressure change during reference pressure measurement

Less than 0.66 kPa(gauge) [0.096 psi(gauge)]

P0451: Canister Pressure Sensor Noise Monitoring

Frequency that EVAP pressure change is 0.3 kPa(gauge) [0.044 psi(gauge)] or higher

10 times or more in 10 seconds

P0452: Canister Pressure Sensor Range Check (Low Voltage)

EVAP pressure sensor voltage (EVAP pressure)

Less than 0.45 V (Less than 42.11 kPa(abs) [6.11 psi(abs)])

P0453: Canister Pressure Sensor Range Check (High Voltage)

EVAP pressure sensor voltage (EVAP pressure)

Higher than 4.9 V (Higher than 123.761 kPa(abs) [17.95 psi(abs)])

CONFIRMATION DRIVING PATTERN

NOTICE:

  • The Evaporative System Check (Automatic Mode) consists of 6 steps performed automatically by the Techstream. It takes a maximum of approximately 24 minutes.
  • Do not perform the Evaporative System Check when the fuel tank is higher than 85% full because the cut-off valve may be closed, making the fuel tank leak check unavailable.
  • Do not run the engine during this operation.
  • When the temperature of the fuel is 35°C (95°F) or higher, a large amount of vapor forms and any check results become inaccurate. When performing the Evaporative System Check, keep the fuel temperature less than 35°C (95°F).

HINT:

  • After repair has been completed, clear the DTC and then check that the vehicle has returned to normal by performing the following All Readiness check procedure.

    Click here

  • When clearing the permanent DTCs, refer to the "CLEAR PERMANENT DTC" procedure.

    Click here

  1. Connect the Techstream to the DLC3.
  2. Turn the engine switch on (IG).
  3. Turn the Techstream on.
  4. Clear the DTCs (even if no DTCs are stored, perform the clear DTC procedure).
  5. Turn the engine switch off and wait for at least 30 seconds.
  6. Turn the engine switch on (IG) [A].
  7. Turn the Techstream on.
  8. Enter the following menus: Powertrain / Engine / Data List / Intake Air Temperature.
  9. Check that the intake air temperature is between 4.4 and 50°C (40 and 122°F) [B].
  10. Enter the following menus: Powertrain / Engine / Utility / Evaporative System Check / Automatic Mode [C].
  11. After the Evaporative System Check is completed, check for All Readiness by entering the following menus: Powertrain / Engine / Utility / All Readiness.
  12. Input the DTC: P045011, P045015, P04502A or P04502F.
  13. Check the DTC judgment result.

    Techstream Display

    Description

    NORMAL

    • DTC judgment completed
    • System normal

    ABNORMAL

    • DTC judgment completed
    • System abnormal

    INCOMPLETE

    • DTC judgment not completed
    • Perform driving pattern after confirming DTC enabling conditions

    HINT:

    • If the judgment result is NORMAL, the system is normal.
    • If the judgment result is ABNORMAL, the system is malfunctioning.
    • [A] to [C]: Normal judgment procedure.

      The normal judgment procedure is used to complete DTC judgment and also used when clearing permanent DTCs.

    • When clearing the permanent DTCs, do not disconnect the cable from the battery terminal or attempt to clear the DTCs during this procedure, as doing so will clear the universal trip and normal judgment histories.

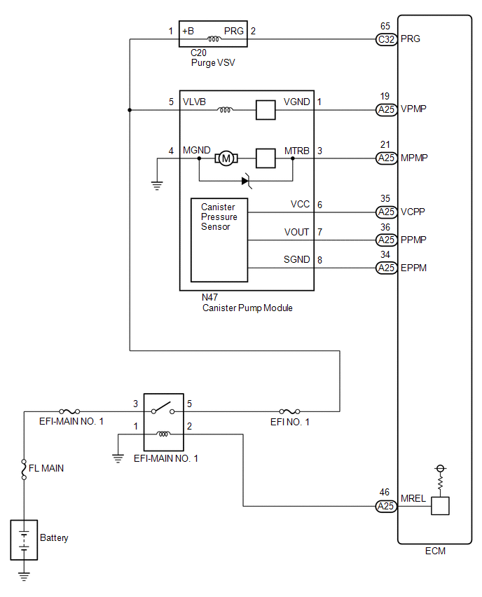
WIRING DIAGRAM

CAUTION / NOTICE / HINT

NOTICE:

  • When a vehicle is brought into the workshop, leave it as it is. Do not change the vehicle condition. For example, do not tighten the fuel tank cap.
  • The Techstream is required to conduct the following diagnostic troubleshooting procedure.
  • Inspect the fuses for circuits related to this system before performing the following procedure.

PROCEDURE

1.

CONFIRM DTC AND EVAP PRESSURE

(a) Connect the Techstream to the DLC3.

(b) Turn the engine switch on (IG) (do not start the engine).

(c) Turn the Techstream on.

(d) Enter the following menus: Powertrain / Engine / Trouble Codes.

(e) Read the DTCs.

Powertrain > Engine > Trouble Codes

(f) Enter the following menus: Powertrain / Engine / Data List / Vapor Pressure Pump.

Powertrain > Engine > Data List

Tester Display

Vapor Pressure Pump

(g) Read the EVAP (Evaporative Emission) pressure displayed on the Techstream.

Display (DTC Output)

Test Result

Suspected Trouble Area

Proceed to

P045011

Less than 42.11 kPa(abs) [6.11 psi(abs)]

  • Wire harness or connector (canister pressure sensor - ECM)
  • Canister pressure sensor
  • Short in ECM circuit

A

P045015

Higher than 123.761 kPa(abs) [17.95 psi(abs)]

  • Wire harness or connector (canister pressure sensor - ECM)
  • Canister pressure sensor
  • Open in ECM circuit

B

P04502A

P04502F

-

Canister pressure sensor

C

B

GO TO STEP 5

C

GO TO EVAP SYSTEM

A

2.

CHECK HARNESS AND CONNECTOR (CANISTER PUMP MODULE - ECM)

(a) Disconnect the ECM connector.

(b) Measure the resistance according to the value(s) in the table below.

Tester Connection

Condition

Specified Condition

Suspected Trouble Area

Proceed to

A25-36 (PPMP) - Body ground

Always

Below 10 Ω

  • Wire harness or connector (canister pressure sensor - ECM)
  • Short in canister pressure sensor circuit

A

10 kΩ or higher

  • Wire harness or connector (canister pressure sensor - ECM)
  • Short in ECM circuit

B

B

GO TO STEP 4

A

3.

CHECK HARNESS AND CONNECTOR (CANISTER PUMP MODULE - ECM)

(a) Disconnect the canister pump module connector.

(b) Disconnect the ECM connector.

(c) Measure the resistance according to the value(s) in the table below.

Tester Connection

Condition

Specified Condition

Suspected Trouble Area

Proceed to

A25-36 (PPMP) - Body ground

Always

10 kΩ or higher

Short in canister pressure sensor circuit

A

Below 10 Ω

Short in wire harness or connector (canister pressure sensor - ECM)

B

A

GO TO STEP 6

B

GO TO STEP 7

4.

REPLACE ECM

(a) Replace the ECM.

Click here

NEXT

GO TO STEP 8

5.

CHECK HARNESS AND CONNECTOR (CANISTER PUMP MODULE - ECM)

*a

Front view of wire harness connector

(to Canister Pump Module)

(a) Disconnect the canister pump module connector.

(b) Measure the resistance according to the value(s) in the table below.

Standard Resistance:

Tester Connection

Condition

Specified Condition

N47-8 (SGND) - Body ground

Always

100 Ω or less

(c) Turn the engine switch on (IG).

(d) Measure the voltage according to the value(s) in the table below.

Standard Voltage:

Tester Connection

Condition

Specified Condition

N47-6 (VCC) - Body ground

Engine switch on (IG)

4.5 to 5.5 V

N47-7 (VOUT) - Body ground

Engine switch on (IG)

4.5 to 5.5 V

Test Result

Suspected Trouble Area

Proceed to

Voltage and resistance within standard ranges

Open in canister pressure sensor circuit

A

Voltage and/or resistance outside standard ranges

Open in wire harness or connector (canister pressure sensor - ECM)

B

B

GO TO STEP 7

A

6.

REPLACE CANISTER PUMP MODULE

(a) Replace the canister pump module.

Click here

NOTICE:

  • When replacing the canister pump module, check the canister pump module interior, canister interior and related pipes for water, fuel and other liquids. If liquids are present, check for disconnections and/or cracks in the following: 1) the pipe from the air inlet port to the canister pump module; 2) the canister filter; and 3) the fuel tank vent hose. If liquids are present in the canister interior, replace the canister and canister pump module together.
  • Check for filter blockage in the canister. If the charcoal filter inside the canister is clogged, replace the canister and canister pump module together.
  • Check for filter blockage in the canister filter. If the canister filter has blockages, replace the canister filter.

*1

Fuel Tank Vent Hose

*2

Vent Hose

*3

Air Inlet Port

*4

Fuel Tank

*5

Canister Pump Module

*6

Canister

*7

Canister Filter

*8

No. 2 Charcoal Canister Filter

*9

Fuel Tank Cap

-

-

*a

Inspection Area

(check for disconnection and/or cracks)

-

-

NEXT

GO TO STEP 8

7.

REPAIR OR REPLACE HARNESS OR CONNECTOR (CANISTER PUMP MODULE - ECM)

(a) Repair or replace the harness or connector (canister pump module - ECM).

NEXT

8.

CLEAR DTC

(a) Connect the Techstream to the DLC3.

(b) Turn the engine switch on (IG).

(c) Turn the Techstream on.

(d) Clear the DTC.

Powertrain > Engine > Clear DTCs

(e) Turn the engine switch off and wait for at least 30 seconds.

NEXT

9.

CHECK WHETHER DTC OUTPUT RECURS (DTC P045011 OR P045015)

(a) Perform the Evaporative System Check using the Techstream, referring to Confirmation Driving Pattern.

(b) Enter the following menus: Powertrain / Engine / Utility / All Readiness.

Powertrain > Engine > Utility

Tester Display

All Readiness

(c) Input the DTC: P045011 or P045015.

(d) Check the DTC judgment result.

Techstream Display

Description

NORMAL

  • DTC judgment completed
  • System normal

ABNORMAL

  • DTC judgment completed
  • System abnormal

INCOMPLETE

  • DTC judgment not completed
  • Perform driving pattern after confirming DTC enabling conditions
NEXT

END

READ NEXT:

 Evaporative Emission System Leak Detected (Large Leak) (P045500,P045600)

DTC SUMMARY DTC No. Detection Item DTC Detection Condition Trouble Area MIL Memory Note P045500 Evaporative Emission System Leak Detected (Large Leak) Leak detection pump create

 Fuel Level Sensor "A" Circuit Short to Battery (P046012,P046014)

DESCRIPTION The fuel sender gauge is located inside the fuel tank and measures the amount of fuel. The fuel sender gauge converts the fuel level in the fuel tank into a voltage value and outputs it to

 Fuel Level Sensor "A" Signal Stuck In Range (P04602A)

DESCRIPTION Refer to DTC P046012. Click here DTC No. Detection Item DTC Detection Condition Trouble Area MIL Memory Note P04602A Fuel Level Sensor "A" Signal Stuck In Range Th

SEE MORE:

 Installation

INSTALLATION CAUTION / NOTICE / HINT HINT: Use the same procedure for the RH side and LH side. The following procedure is for the LH side. PROCEDURE 1. INSTALL FRONT DOOR OUTSIDE MOULDING SUB-ASSEMBLY (a) Engage the guide and claw to temporarily install the front door outside moulding sub-as

 Dtc Check / Clear

DTC CHECK / CLEAR CHECK FOR DTC (a) Connect the Techstream to the DLC3. (b) Turn the power switch on (IG). (c) Turn the Techstream on. (d) Enter the following menus: Powertrain / Motor Generator / Trouble Codes. Powertrain > Motor Generator > Trouble Codes (e) Check the DTCs and freeze frame d

© 2016-2025 Copyright www.lexguide.net