Lexus ES manuals

Lexus ES: Engine Coolant Pump Circuit Short to Battery (P26CA12)

Lexus ES (XZ10) Service Manual / Engine & Hybrid System / A25a-fxs (engine Control) / Sfi System / Engine Coolant Pump Circuit Short to Battery (P26CA12)

DESCRIPTION

The ECM calculates the necessary cooling amount based on the engine coolant temperature, engine speed and vehicle speed, and controls the water inlet housing with water pump sub-assembly accordingly. The water inlet housing with water pump sub-assembly controls the speed of the water inlet housing with water pump sub-assembly steplessly and optimally based on a duty cycle signal sent by the ECM, which reduces engine warm-up time, improves fuel efficiency and reduces cooling loss.

DTC No.

Detection Item

DTC Detection Condition

Trouble Area

MIL

Memory

Note

P26CA12

Engine Coolant Pump Circuit Short to Battery

The operation duty ratio signal (WPO) of the water inlet housing with water pump sub-assembly is a certain value or more when the water inlet housing with water pump sub-assembly operation signal is being output (1 trip detection logic).

  • Short in water inlet housing with water pump sub-assembly circuit
  • Water inlet housing with water pump sub-assembly
  • ECM

Comes on

DTC stored

SAE Code: P26CD

Related Data List

DTC No.

Data List

P26CA12

  • Coolant Temperature
  • Electric Water Pump Target Speed
  • Electric Water Pump Speed

MONITOR DESCRIPTION

The ECM outputs an operation duty signal (WPO) to steplessly control the speed of the water inlet housing with water pump sub-assembly. The ECM outputs an operation duty signal (WPO) to the water inlet housing with water pump sub-assembly and monitors the actual duty signal (WPO) being output. When the actual operation duty signal (WPO) exceeds a certain value when outputting an operation duty signal (WPO) to the water inlet housing with water pump sub-assembly, the ECM detects a malfunction and stores a DTC.

MONITOR STRATEGY

Related DTCs

P26CD: Engine water pump circuit range check (High voltage)

Required Sensors/Components (Main)

Water inlet housing with water pump sub-assembly

Required Sensors/Components (Related)

-

Frequency of Operation

Continuous

Duration

3 seconds

MIL Operation

Immediate

Sequence of Operation

None

TYPICAL ENABLING CONDITIONS

All of the following conditions are met

-

Auxiliary battery voltage

8 V or higher

Power switch

On (IG)

Time after power switch off to on (IG)

0.5 seconds or more

Output duty cycle

30 to 85%

Engine water pump circuit pulse input fail (P26CA)

Not detected

TYPICAL MALFUNCTION THRESHOLDS

Both of the following conditions are met

-

Water inlet housing with water pump sub-assembly output terminal voltage level

High

Water inlet housing with water pump sub-assembly output signal

No signal

CONFIRMATION DRIVING PATTERN

HINT:

  • After repair has been completed, clear the DTC and then check that the vehicle has returned to normal by performing the following All Readiness check procedure.

    Click here

  • When clearing the permanent DTCs, refer to the "CLEAR PERMANENT DTC" procedure.

    Click here

  1. Connect the Techstream to the DLC3.
  2. Turn the power switch on (IG).
  3. Turn the Techstream on.
  4. Clear the DTCs (even if no DTCs are stored, perform the clear DTC procedure).
  5. Turn the power switch off and wait for at least 30 seconds.
  6. Turn the power switch on (IG) [A].
  7. Turn the Techstream on.
  8. Put the engine in Inspection Mode (Maintenance Mode).

    Click here

  9. Start the engine and maintain the engine speed at 2500 rpm or more for at least 40 seconds [B].
  10. Enter the following menus: Powertrain / Engine / Trouble Codes [C].
  11. Read the pending DTCs.

    HINT:

    • If a pending DTC is output, the system is malfunctioning.
    • If a pending DTC is not output, perform the following procedure.
  12. Enter the following menus: Powertrain / Engine / Utility / All Readiness.
  13. Input the DTC: P26CA12.
  14. Check the DTC judgment result.

    Techstream Display

    Description

    NORMAL

    • DTC judgment completed
    • System normal

    ABNORMAL

    • DTC judgment completed
    • System abnormal

    INCOMPLETE

    • DTC judgment not completed
    • Perform driving pattern after confirming DTC enabling conditions

    HINT:

    • If the judgment result is NORMAL, the system is normal.
    • If the judgment result is ABNORMAL, the system has a malfunction.
    • If the judgment result is INCOMPLETE, perform steps [B] through [C] again.
    • [A] to [C]: Normal judgment procedure.

      The normal judgment procedure is used to complete DTC judgment and also used when clearing permanent DTCs.

    • When clearing the permanent DTCs, do not disconnect the cable from the auxiliary battery terminal or attempt to clear the DTCs during this procedure, as doing so will clear the universal trip and normal judgment histories.

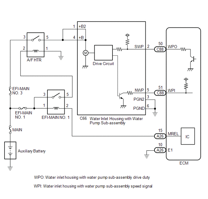
WIRING DIAGRAM

CAUTION / NOTICE / HINT

NOTICE:

  • Vehicle Control History may be stored in the hybrid vehicle control ECU assembly if the engine is malfunctioning. Certain vehicle condition information is recorded when Vehicle Control History is stored. Reading the vehicle conditions recorded in both the Freeze Frame Data and Vehicle Control History can be useful for troubleshooting.

    Click here

    (Select Powertrain in Health Check and then check the time stamp data.)

    Click here

  • If any "Engine Malfunction" Vehicle Control History item has been stored in the hybrid vehicle control ECU assembly, make sure to clear it. However, as all Vehicle Control History items are cleared simultaneously, if any Vehicle Control History items other than "Engine Malfunction" are stored, make sure to perform any troubleshooting for them before clearing Vehicle Control History.

    Click here

HINT:

Read Freeze Frame Data using the Techstream. The ECM records vehicle and driving condition information as Freeze Frame Data the moment a DTC is stored. When troubleshooting, Freeze Frame Data can help determine if the vehicle was moving or stationary, if the engine was warmed up or not, if the air fuel ratio was lean or rich, and other data from the time the malfunction occurred.

PROCEDURE

1.

CHECK TERMINAL VOLTAGE (POWER SOURCE OF WATER INLET HOUSING WITH WATER PUMP SUB-ASSEMBLY)

*a

Front view of wire harness connector

(to Water Inlet Housing with Water Pump Sub-assembly)

(a) Disconnect the water inlet housing with water pump sub-assembly connector.

(b) Turn the power switch on (IG).

(c) Measure the voltage according to the value(s) in the table below.

Standard Voltage:

Tester Connection

Condition

Specified Condition

C66-2 (SWP) - Body ground

Power switch on (IG)

Below 1 V

NG

GO TO STEP 3

OK

2.

INSPECT ECM (INTERNAL CIRCUIT)

*a

Front view of wire harness connector

(to Water Inlet Housing with Water Pump Sub-assembly)

(a) Disconnect the water inlet housing with water pump sub-assembly connector.

(b) Turn the power switch on (IG).

(c) Measure the resistance according to the value(s) in the table below.

Standard:

Tester Connection

Condition

Specified Condition

C66-2 (SWP) - Body ground

Power switch on (IG)

Resistance fluctuates*

HINT:

  • *: When the connector of the water inlet housing with water pump sub-assembly is disconnected, the ECM will enter fail-safe mode. In this case, duty control of the transistors in the ECM will be performed and resistance fluctuates.
  • If the resistance fluctuates while the ECM is in fail-safe mode after the connector of the water inlet housing with water pump sub-assembly is disconnected, it can be determined that the transistor is operating.
  • If the transistor does not operate, the ECM may be malfunctioning.
  • If the resistance fluctuates after turning the power switch on (IG), it can be determined that the ECM is in fail-safe mode.
OK

REPLACE WATER INLET HOUSING WITH WATER PUMP SUB-ASSEMBLY

NG

REPLACE ECM

3.

CHECK HARNESS AND CONNECTOR (WATER INLET HOUSING WITH WATER PUMP SUB-ASSEMBLY - ECM)

(a) Disconnect the water inlet housing with water pump sub-assembly connector.

(b) Disconnect the ECM connector.

(c) Measure the resistance according to the value(s) in the table below.

Standard Resistance:

Tester Connection

Condition

Specified Condition

C66-2 (SWP) or C88-50 (WPO) - Other terminals

Always

10 kΩ or higher

OK

REPLACE ECM

NG

REPAIR OR REPLACE HARNESS OR CONNECTOR

READ NEXT:

 Engine Coolant Pump Circuit Short to Ground or Open (P26CA14)

DESCRIPTION Refer to DTC P26CA12. Click here DTC No. Detection Item DTC Detection Condition Trouble Area MIL Memory Note P26CA14 Engine Coolant Pump Circuit Short to Ground or O

 Engine Coolant Pump No Signal (P26CA31)

DESCRIPTION Refer to DTC P26CA12. Click here DTC No. Detection Item DTC Detection Condition Trouble Area MIL Memory Note P26CA31 Engine Coolant Pump No Signal The speed of the

 Engine Coolant Pump Actuator Stuck (P26CB71)

DESCRIPTION Refer to DTC P26CA12. Click here DTC No. Detection Item DTC Detection Condition Trouble Area MIL Memory Note P26CB71 Engine Coolant Pump Actuator Stuck Even though

SEE MORE:

 Inspection

INSPECTION PROCEDURE 1. INSPECT SHIFT LOCK CONTROL ECU HINT: If the results of the following inspections are as specified but a malfunction has occurred, replace the shift lock control unit assembly. (a) Inspect wire harness: (1) Disconnect the shift lock control ECU connector. (2)

 Thermostat Heater Control Circuit Short to Battery (P059712)

DESCRIPTION An electric heater is equipped to the temperature sensing portion of the thermostat. During normal driving, current does not flow to the heater and the thermostat functions as an ordinary thermostat. When the temperature of the engine increases by a large amount such as during high-load

© 2016-2026 Copyright www.lexguide.net