Lexus ES manuals

Lexus ES: Engine Coolant Bypass Valve Circuit Short to Ground (P268111,P268115)

Lexus ES (XZ10) Service Manual / Engine & Hybrid System / A25a-fxs (engine Control) / Sfi System / Engine Coolant Bypass Valve Circuit Short to Ground (P268111,P268115)

DESCRIPTION

The flow shutting valve (for heater control) used for the variable cooling system is a magnet type valve that is closed when the engine is warming up to prevent coolant from flowing through the heater passage which reduces engine warm up time.

DTC No.

Detection Item

DTC Detection Condition

Trouble Area

MIL

Memory

Note

P268111

Engine Coolant Bypass Valve Circuit Short to Ground

All of the following conditions are met (1 trip detection logic).

  • An open signal is being sent from the ECM to the flow shutting valve (for heater control).
  • Current operating state and target operating state differ for 3 seconds or more continuously.
  • Open or short in flow shutting valve (for heater control) circuit
  • Water by-pass hose assembly (flow shutting valve (for heater control))
  • ECM

Does not come on

DTC stored

SAE Code: P2682

P268115

Engine Coolant Bypass Valve Circuit Short to Battery or Open

All of the following conditions are met (1 trip detection logic).

  • A close signal is being sent from the ECM to the flow shutting valve (for heater control).
  • Current operating state and target operating state differ for 3 seconds or more continuously.
  • Open or short in flow shutting valve (for heater control) circuit
  • Water by-pass hose assembly (flow shutting valve (for heater control))
  • ECM

Does not come on

DTC stored

SAE Code: P2683

Related Data List

DTC No.

Data List

P268111

P268115

Coolant Temperature

Coolant Water Route Switching Valve

MONITOR DESCRIPTION

If the power switch is on (IG) or the engine is running and the current operating state and target operating state of the flow shutting valve (for heater control) do not match, the ECM determines that there is an open or short in the flow shutting valve (for heater control) circuit and stores a DTC.

CONFIRMATION DRIVING PATTERN

HINT:

Make sure to perform this procedure when the engine coolant temperature is between 5 and 40°C (41 and 104°F) and the difference between the engine coolant temperature and intake air temperature is within 10°C (18°F) or less.

  1. Connect the Techstream to the DLC3.
  2. Turn the power switch on (IG).
  3. Turn the Techstream on.
  4. Clear the DTCs (even if no DTCs are stored, perform the clear DTC procedure).
  5. Turn the power switch off and wait for at least 30 seconds.
  6. Turn the power switch on (IG).
  7. Turn the Techstream on.
  8. Enter the following menus: Powertrain / Engine / Active Test / Activate the Coolant Water Route Switching Valve.
  9. Perform the Active Test Activate the Coolant Water Route Switching Valve, select "Close" and wait for 3 seconds or more.
  10. Perform the Active Test Activate the Coolant Water Route Switching Valve, select "Open" and wait for 3 seconds or more.
  11. Enter the following menus: Powertrain / Engine / Trouble Codes.
  12. Read the pending DTCs.

    HINT:

    • If a pending DTC is output, the system is malfunctioning.
    • If a pending DTC is not output, perform the following procedure.
  13. Enter the following menus: Powertrain / Engine / Utility / All Readiness.
  14. Input the DTC: P268111 or P268115.
  15. Check the DTC judgment result.

    Techstream Display

    Description

    NORMAL

    • DTC judgment completed
    • System normal

    ABNORMAL

    • DTC judgment completed
    • System abnormal

    INCOMPLETE

    • DTC judgment not completed
    • Perform driving pattern after confirming DTC enabling conditions

    HINT:

    • If the judgment result is NORMAL, the system is normal.
    • If the judgment result is ABNORMAL, the system is malfunctioning.
    • If the judgment result is INCOMPLETE, perform the Confirmation Driving Pattern and check the DTC judgment result again.

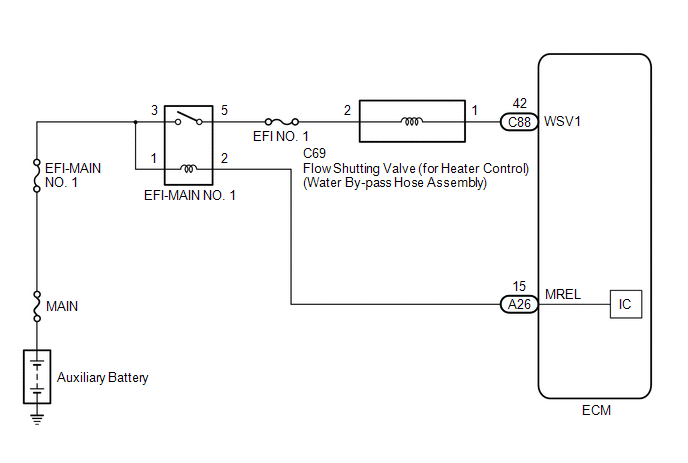
WIRING DIAGRAM

CAUTION / NOTICE / HINT

NOTICE:

  • Inspect the fuses for circuits related to this system before performing the following procedure.
  • Vehicle Control History may be stored in the hybrid vehicle control ECU assembly if the engine is malfunctioning. Certain vehicle condition information is recorded when Vehicle Control History is stored. Reading the vehicle conditions recorded in both the freeze frame data and Vehicle Control History can be useful for troubleshooting.

    Click here

    (Select Powertrain in Health Check and then check the time stamp data.)

    Click here

  • If any "Engine Malfunction" Vehicle Control History item has been stored in the hybrid vehicle control ECU assembly, make sure to clear it. However, as all Vehicle Control History items are cleared simultaneously, if any Vehicle Control History items other than "Engine Malfunction" are stored, make sure to perform any troubleshooting for them before clearing Vehicle Control History.

    Click here

HINT:

Read Freeze Frame Data using the Techstream. The ECM records vehicle and driving condition information as Freeze Frame Data the moment a DTC is stored. When troubleshooting, Freeze Frame Data can help determine if the vehicle was moving or stationary, if the engine was warmed up or not, if the air fuel ratio was lean or rich, and other data from the time the malfunction occurred.

PROCEDURE

1.

CHECK TERMINAL VOLTAGE (POWER SOURCE OF FLOW SHUTTING VALVE (FOR HEATER CONTROL))

*a

Front view of wire harness connector

(to Water By-pass Hose Assembly)

(a) Disconnect the water by-pass hose assembly connector.

(b) Turn the power switch on (IG).

(c) Measure the voltage according to the value(s) in the table below.

Standard Voltage:

Tester Connection

Condition

Specified Condition

C69-2 - Body ground

Power switch on (IG)

11 to 14 V

NG

REPAIR OR REPLACE HARNESS OR CONNECTOR (EFI-MAIN NO. 1 RELAY - FLOW SHUTTING VALVE (FOR HEATER CONTROL))

OK

2.

INSPECT WATER BY-PASS HOSE ASSEMBLY

(a) Inspect the water by-pass hose assembly.

Click here

NG

REPLACE FLOW SHUTTING VALVE (FOR HEATER CONTROL) (WATER BY-PASS HOSE ASSEMBLY)

OK

3.

CHECK HARNESS AND CONNECTOR (FLOW SHUTTING VALVE (FOR HEATER CONTROL) - ECM)

(a) Disconnect the water by-pass hose assembly connector.

(b) Disconnect the ECM connector.

(c) Measure the resistance according to the value(s) in the table below.

Standard Resistance:

Tester Connection

Condition

Specified Condition

C69-1 - C88-42 (WSV1)

Always

Below 1 Ω

C69-1 or C88-42 (WSV1) - Body ground and other terminals

Always

10 kΩ or higher

OK

REPLACE ECM

NG

REPAIR OR REPLACE HARNESS OR CONNECTOR

READ NEXT:

 Engine Coolant Pump Circuit Short to Battery (P26CA12)

DESCRIPTION The ECM calculates the necessary cooling amount based on the engine coolant temperature, engine speed and vehicle speed, and controls the water inlet housing with water pump sub-assembly a

 Engine Coolant Pump Circuit Short to Ground or Open (P26CA14)

DESCRIPTION Refer to DTC P26CA12. Click here DTC No. Detection Item DTC Detection Condition Trouble Area MIL Memory Note P26CA14 Engine Coolant Pump Circuit Short to Ground or O

 Engine Coolant Pump No Signal (P26CA31)

DESCRIPTION Refer to DTC P26CA12. Click here DTC No. Detection Item DTC Detection Condition Trouble Area MIL Memory Note P26CA31 Engine Coolant Pump No Signal The speed of the

SEE MORE:

 Hybrid/EV Battery Stack 1 Circuit Resistance Out of Range (P33DA1E,P33DB1E)

DESCRIPTION The HV battery is composed of 70 cells (3.7 V each) in series. The battery ECU assembly monitors the internal resistance of each HV battery cell to detect malfunctions of the HV battery. DTC No. Detection Item DTC Detection Condition Trouble Area MIL Warning Indicate P33

 Back-up Light Circuit

DESCRIPTION The hybrid vehicle control ECU controls the back-up lights via the BKUP LP relay. WIRING DIAGRAM CAUTION / NOTICE / HINT NOTICE: Inspect the fuses for circuits related to this system before performing the following procedure. Before replacing the hybrid vehicle control ECU, refer t

© 2016-2025 Copyright www.lexguide.net