Lexus ES manuals

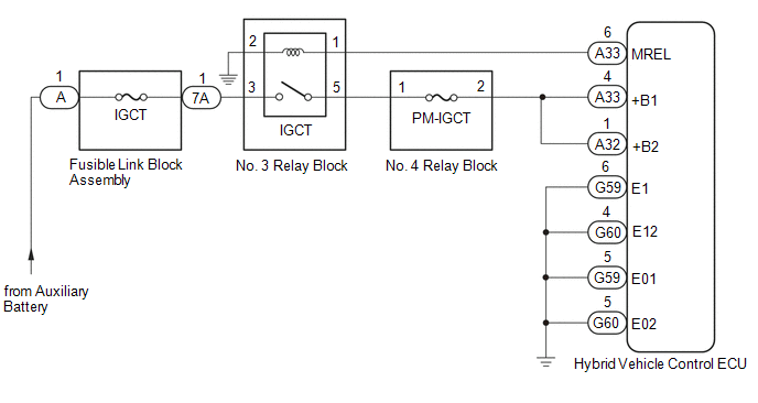
Lexus ES: ECU Power Source Circuit

DESCRIPTION

If the power switch is on (IG), the hybrid vehicle control ECU applies current to the MREL terminal to turn the IGCT relay on. This supplies power to the +B1 and +B2 terminals.

WIRING DIAGRAM

CAUTION / NOTICE / HINT

NOTICE:

After turning the power switch off, waiting time may be required before disconnecting the cable from the negative (-) auxiliary battery terminal. Therefore, make sure to read the disconnecting the cable from the negative (-) auxiliary battery terminal notices before proceeding with work.

Click here

PROCEDURE

1.

CHECK HYBRID VEHICLE CONTROL ECU (+B1, +B2 VOLTAGE)

(a) Turn the power switch on (IG).

(b) Measure the voltage according to the value(s) in the table below.

Standard Voltage:

Tester Connection

Condition

Specified Condition

A33-4 (+B1) - Body ground

Power switch on (IG)

11 to 14 V

A32-1 (+B2) - Body ground

Power switch on (IG)

11 to 14 V

*a

Component with harness connected

(Hybrid Vehicle Control ECU)

(c) Turn the power switch off.

NG

GO TO STEP 3

OK

2.

CHECK HARNESS AND CONNECTOR (HYBRID VEHICLE CONTROL ECU - BODY GROUND)

(a) Disconnect the G59 and G60 hybrid vehicle control ECU connectors.

(b) Measure the resistance according to the value(s) in the table below.

Standard Resistance:

Tester Connection

Condition

Specified Condition

G59-6 (E1) - Body ground

Always

Below 1 Ω

G59-5 (E01) - Body ground

Always

Below 1 Ω

G60-5 (E02) - Body ground

Always

Below 1 Ω

G60-4 (E12) - Body ground

Always

Below 1 Ω

*a

Rear view of wire harness connector

(to Hybrid Vehicle Control ECU)

(c) Reconnect the G59 and G60 hybrid vehicle control ECU connectors.

OK

GO TO PROBLEM SYMPTOMS TABLE

NG

REPAIR OR REPLACE HARNESS OR CONNECTOR

3.

CHECK HYBRID VEHICLE CONTROL ECU (MREL VOLTAGE)

(a) Turn the power switch on (IG).

(b) Measure the voltage according to the value(s) in the table below.

Standard Voltage:

Tester Connection

Condition

Specified Condition

A33-6 (MREL) - Body ground

Power switch on (IG)

11 to 14 V

*a

Component with harness connected

(Hybrid Vehicle Control ECU)

(c) Turn the power switch off.

NG

REPLACE HYBRID VEHICLE CONTROL ECU

OK

4.

CHECK FUSE (PM-IGCT)

(a) Remove the PM-IGCT fuse from the No. 4 relay block.

*1

No. 4 Relay Block

*2

PM-IGCT Fuse

(b) Measure the resistance according to the value(s) in the table below.

Standard Resistance:

Tester Connection

Condition

Specified Condition

PM-IGCT fuse

Always

Below 1 Ω

(c) Install the PM-IGCT fuse.

NG

GO TO STEP 12

OK

5.

CHECK FUSIBLE LINK BLOCK ASSEMBLY (IGCT FUSE)

(a) Disconnect the cable from the negative (-) auxiliary battery terminal.

(b) Disconnect the cable from the positive (+) auxiliary battery terminal.

(c) Disconnect the 7A fusible link block assembly connector.

(d) Measure the resistance according to the value(s) in the table below.

Standard Resistance:

Tester Connection

Condition

Specified Condition

7A-1 - A-1 (Positive (+) auxiliary battery terminal)

Power switch off

Below 1 Ω

*1

Fusible Link Block Assembly

*a

Component without harness connected

(Fusible Link Block Assembly)

(e) Reconnect the 7A fusible link block assembly connector.

(f) Reconnect the cable to the positive (+) auxiliary battery terminal.

(g) Reconnect the cable to the negative (-) auxiliary battery terminal.

NG

GO TO STEP 13

OK

6.

INSPECT RELAY (IGCT)

(a) Remove the IGCT relay from the No. 3 relay block.

*1

No. 3 Relay Block

*2

IGCT Relay

(b) Measure the resistance according to the value(s) in the table below.

Standard Resistance:

Tester Connection

Condition

Specified Condition

3 - 5

Auxiliary battery voltage not applied between terminals 1 and 2

10 kΩ or higher

Auxiliary battery voltage applied between terminals 1 and 2

Below 1 Ω

*1

IGCT Relay

(c) Install the IGCT relay.

NG

REPLACE RELAY (IGCT)

OK

7.

CHECK HARNESS AND CONNECTOR (NO. 4 RELAY BLOCK - HYBRID VEHICLE CONTROL ECU)

(a) Disconnect the A32 and A33 hybrid vehicle control ECU connectors.

(b) Remove the PM-IGCT fuse from the No. 4 relay block.

(c) Measure the resistance according to the value(s) in the table below.

*1

No. 4 Relay Block

*2

PM-IGCT Fuse Holder

*a

Rear view of wire harness connector

(to Hybrid Vehicle Control ECU)

-

-

Standard Resistance:

Tester Connection

Condition

Specified Condition

A33-4 (+B1) - 2 (PM-IGCT fuse holder)

Always

Below 1 Ω

A32-1 (+B2) - 2 (PM-IGCT fuse holder)

Always

Below 1 Ω

(d) Reconnect the A32 and A33 hybrid vehicle control ECU connectors.

(e) Install the PM-IGCT fuse.

NG

REPAIR OR REPLACE HARNESS OR CONNECTOR

OK

8.

CHECK HARNESS AND CONNECTOR (NO. 3 RELAY BLOCK - NO. 4 RELAY BLOCK)

(a) Remove the IGCT relay from the No. 3 relay block.

(b) Remove the PM-IGCT fuse from the No. 4 relay block.

(c) Measure the resistance according to the value(s) in the table below.

*1

No. 3 Relay Block

*2

No. 4 Relay Block

*3

IGCT Relay Holder

*4

PM-IGCT Fuse Holder

Standard Resistance:

Tester Connection

Condition

Specified Condition

5 (IGCT relay holder) - 1 (PM-IGCT fuse holder)

Always

Below 1 Ω

(d) Install the PM-IGCT fuse.

(e) Install the IGCT relay.

NG

REPAIR OR REPLACE HARNESS OR CONNECTOR

OK

9.

CHECK HARNESS AND CONNECTOR (FUSIBLE LINK BLOCK ASSEMBLY - NO. 3 RELAY BLOCK)

(a) Disconnect the 7A fusible link block assembly connector.

(b) Remove the IGCT relay from the No. 3 relay block.

*1

No. 3 Relay Block

*2

IGCT Relay Holder

*a

Front view of wire harness connector

(to Fusible Link Block Assembly)

(c) Measure the resistance according to the value(s) in the table below.

Standard Resistance:

Tester Connection

Condition

Specified Condition

3 (IGCT relay holder) - 7A-1

Always

Below 1 Ω

(d) Install the IGCT relay.

(e) Reconnect the 7A fusible link block assembly connector.

NG

REPAIR OR REPLACE HARNESS OR CONNECTOR

OK

10.

CHECK HARNESS AND CONNECTOR (HYBRID VEHICLE CONTROL ECU - NO. 3 RELAY BLOCK)

(a) Disconnect the A33 hybrid vehicle control ECU connector.

(b) Remove the IGCT relay from the No. 3 relay block.

(c) Measure the resistance according to the value(s) in the table below.

*1

No. 3 Relay Block

*2

IGCT Relay Holder

*a

Rear view of wire harness connector

(to Hybrid Vehicle Control ECU)

-

-

Standard Resistance:

Tester Connection

Condition

Specified Condition

A33-6 (MREL) - 1 (IGCT relay holder)

Always

Below 1 Ω

A33-6 (MREL) or 1 (IGCT relay holder) - Body ground and other terminals

Always

10 kΩ or higher

(d) Install the IGCT relay.

(e) Reconnect the A33 hybrid vehicle control ECU connector.

NG

REPAIR OR REPLACE HARNESS OR CONNECTOR

OK

11.

CHECK HARNESS AND CONNECTOR (NO. 3 RELAY BLOCK - BODY GROUND)

(a) Remove the IGCT relay from the No. 3 relay block.

(b) Measure the resistance according to the value(s) in the table below.

Standard Resistance:

Tester Connection

Condition

Specified Condition

2 (IGCT relay holder) - Body ground

Always

Below 1 Ω

*1

No. 3 Relay Block

*2

IGCT Relay Holder

(c) Install the IGCT relay.

OK

CHECK FOR INTERMITTENT PROBLEMS

NG

REPAIR OR REPLACE HARNESS OR CONNECTOR

12.

CHECK HARNESS AND CONNECTOR (NO. 4 RELAY BLOCK - HYBRID VEHICLE CONTROL ECU)

(a) Remove the PM-IGCT fuse from the No. 4 relay block.

(b) Disconnect the A32 and A33 hybrid vehicle control ECU connectors.

(c) Measure the resistance according to the value(s) in the table below.

*1

No. 4 Relay Block

*2

PM-IGCT Fuse Holder

*a

Rear view of wire harness connector

(to Hybrid Vehicle Control ECU)

-

-

Standard Resistance:

Tester Connection

Condition

Specified Condition

A33-4 (+B1) or 2 (PM-IGCT fuse holder) - Body ground and other terminals

Always

10 kΩ or higher

A32-1 (+B2) or 2 (PM-IGCT fuse holder) - Body ground and other terminals

Always

10 kΩ or higher

(d) Reconnect the A32 and A33 hybrid vehicle control ECU connectors.

(e) Install the PM-IGCT fuse.

OK

REPLACE FUSE (PM-IGCT)

NG

GO TO STEP 15

13.

CHECK HARNESS AND CONNECTOR (FUSIBLE LINK BLOCK ASSEMBLY - NO. 3 RELAY BLOCK)

(a) Disconnect the 7A fusible link block assembly connector.

(b) Remove the IGCT relay from the No. 3 relay block.

(c) Measure the resistance according to the value(s) in the table below.

Standard Resistance:

Tester Connection

Condition

Specified Condition

3 (IGCT relay holder) or 7A-1 - Body ground and other terminals

Always

10 kΩ or higher

*1

No. 3 Relay Block

*2

IGCT Relay Holder

*a

Front view of wire harness connector

(to Fusible Link Block Assembly)

(d) Install the IGCT relay.

(e) Reconnect the 7A fusible link block assembly connector.

NG

GO TO STEP 16

OK

14.

CHECK HARNESS AND CONNECTOR (NO. 3 RELAY BLOCK - NO. 4 RELAY BLOCK)

(a) Remove the IGCT relay from the No. 3 relay block.

(b) Remove the PM-IGCT fuse from the No. 4 relay block.

(c) Measure the resistance according to the value(s) in the table below.

*1

No. 3 Relay Block

*2

No. 4 Relay Block

*3

IGCT Relay Holder

*4

PM-IGCT Fuse Holder

Standard Resistance:

Tester Connection

Condition

Specified Condition

5 (IGCT relay holder) or 1 (PM-IGCT fuse holder) - Body ground and other terminals

Always

10 kΩ or higher

(d) Install the PM-IGCT fuse.

(e) Install the IGCT relay.

OK

REPLACE FUSIBLE LINK BLOCK ASSEMBLY (IGCT FUSE)

NG

GO TO STEP 17

15.

REPAIR OR REPLACE HARNESS OR CONNECTOR

NEXT

REPLACE FUSE (PM-IGCT)

16.

REPAIR OR REPLACE HARNESS OR CONNECTOR

NEXT

REPLACE FUSIBLE LINK BLOCK ASSEMBLY (IGCT FUSE)

17.

REPAIR OR REPLACE HARNESS OR CONNECTOR

NEXT

REPLACE FUSIBLE LINK BLOCK ASSEMBLY (IGCT FUSE)

READ NEXT:

 Motor Resolver Circuit

DESCRIPTION The cause of this malfunction may be the motor resolver. Check the motor resolver internal resistance and the connection condition from the inverter to the resolver. Related Parts Check

 Motor High-voltage Circuit

DESCRIPTION The cause of the malfunction may be the high-voltage circuit of the motor. Check the motor internal resistance and the connection condition of the high-voltage line between the inverter an

 Generator Resolver Circuit

DESCRIPTION The cause of this malfunction may be the generator resolver. Check the generator resolver internal resistance and connection condition from the inverter to the resolver. Related Parts Chec

SEE MORE:

 Jam Protection Function does not Operate

DESCRIPTION This symptom may occur for any of the power windows. The jam protection function operates within a specified range during the manual up or auto up operation. CAUTION / NOTICE / HINT NOTICE: If a power window regulator motor assembly has been replaced with a new one, initialize the pow

 Motor Electronics Coolant Pump "A" No Signal (P314A31)

DESCRIPTION Refer to the description for DTC P0C7396. Click here The inverter water pump assembly sends the inverter water pump speed (measured value) signal to the hybrid vehicle control ECU. DTC No. Detection Item DTC Detection Condition Trouble Area MIL Warning Indicate P314A31

© 2016-2025 Copyright www.lexguide.net