Lexus ES manuals

Lexus ES: Diagnosis System

DIAGNOSIS SYSTEM

CHECK FOR INSTALLED SYSTEMS (ECUS AND SENSORS) THAT USE CAN COMMUNICATION

(a) The systems (ECUs and sensors) that use CAN communication vary depending on the vehicle and optional equipment. Check which systems (ECUs and sensors) are installed to the vehicle.

(1) Techstream display and installed systems

HINT:

The names of ECUs and sensors shown on the Techstream display may differ from those shown in DTC Table by ECU.

Connected to

Code

ECU/Sensor Name

Techstream Display

Applicability

-

CGW

Central gateway ECU (network gateway ECU)

-

Installed on all vehicles

-

DLC3

DLC3

-

Installed on all vehicles

Bus 1

F-CAM

Forward recognition camera

Front Camera Module

Installed on all vehicles

F-MR

Millimeter wave radar sensor assembly

Front Radar

Installed on all vehicles

BSM

Blind spot monitor sensor RH

Blind Spot Monitor Master

Vehicles with Blind Spot Monitor System

R-CA

Rear television camera assembly

Parking Assist Monitor System / Rear Camera

Installed on all vehicles

CS

Clearance warning ECU assembly

Clearance Warning (Intuitive Parking Assist)

Vehicles with Parking Support Brake System

PAC

Parking assist ECU

Panoramic View Monitor / Circumference Monitoring Camera Control Module

Vehicles with Panoramic View Monitor System

Bus 2

ENG

ECM

ECM (Engine)

Installed on all vehicles

Bus 3

AV

Radio receiver assembly

Display and Navigation (AVN)

Installed on all vehicles

DCM

DCM (telematics transceiver)

DCM

Vehicles with Telematics Transceiver

ANC

Stereo component equalizer assembly

Active Noise Control

Vehicles with Active Noise Control System

YGW

Option connector (bus buffer ECU)

Accessory Gateway

Vehicles with CAN Compatible Optional Devices

Bus 4

TPMS

Tire pressure warning ECU and receiver

Tire Pressure

Installed on all vehicles

OCS

Occupant detection ECU

Occupant Detection

Installed on all vehicles

SUS

Absorber control ECU

Suspension Control (Air Suspension)

Vehicles with AVS System

BRK

Brake actuator assembly

Skid Control (ABS/VSC/TRAC)

Installed on all vehicles

EPS

Rack and pinion power steering gear assembly

Power Steering (EPS)

Installed on all vehicles

STR

Steering sensor

Spiral cable (Steering Angle Sensor)

Installed on all vehicles

SRS

Airbag ECU assembly

Airbag

Installed on all vehicles

Bus 5

LITS

Headlight ECU sub-assembly RH

HL AutoLeveling/AFS/AHS (Sub)

Installed on all vehicles

MIR-R

Outer mirror control ECU assembly RH

Front Door RH/R-Mirror (FR-Door/R-Mirror)

Vehicles with Seat Position Memory System

DST

Position control ECU assembly LH

D-Seat

Vehicles with Seat Position Memory System

MIR-L

Outer mirror control ECU assembly LH

Front Door LH/L-Mirror (FL-Door/L-Mirror)

Vehicles with Seat Position Memory System

A/C

Air conditioning amplifier assembly

Air Conditioning Amplifier

Installed on all vehicles

BKD

Luggage closer motor assembly

Back Door

Vehicles with Power Trunk Lid System

MB

Main body ECU (multiplex network body ECU)

Main Body

Installed on all vehicles

HUD

Meter mirror sub-assembly

Head Up Display

Vehicles with Headup Display System

SMT

Certification ECU (smart key ECU assembly)

Certification (Smart)

Installed on all vehicles

LITM

Headlight ECU sub-assembly LH

HL AutoLeveling/AFS/AHS

Installed on all vehicles

T&T

Multiplex tilt and telescopic ECU

Multiplex Tilt and Telescopic

Vehicles with Power Tilt and Power Telescopic System

MET

Combination meter assembly

Combination Meter

Installed on all vehicles

NOTICE:

The following communication bus check screen is provided only as an example. This screen differs from the actual screen for this vehicle.

Description of "Communication Bus Check" Screen

HINT:

The ECUs and sensors that are normally connected to the CAN communication system are displayed on the Techstream.

(a) Select "Communication Bus Check" on the menu screen of the Techstream.

CAN Bus Check

HINT:

If items are not selected correctly in the vehicle specification pop up screen, the name of the CAN junction connector to which the ECUs or sensors are connected may not be displayed on the "Communication Bus Check" screen.

(b) Confirm that the "Communication Bus Check" screen is displayed and the ECUs and sensors that are normally connected to the CAN communication system are displayed.

HINT:

  • Even if an ECU or sensor that is connected to a bus that is monitored by a bus monitoring ECU (gateway function equipped ECU) is not communicating, it will remain displayed on the "Communication Bus Check" screen.
  • When an ECU or sensor that is connected to a bus that is not monitored by a bus monitoring ECU (gateway function equipped ECU) is not displayed on the "Communication Bus Check" screen, it means that it is not communicating.

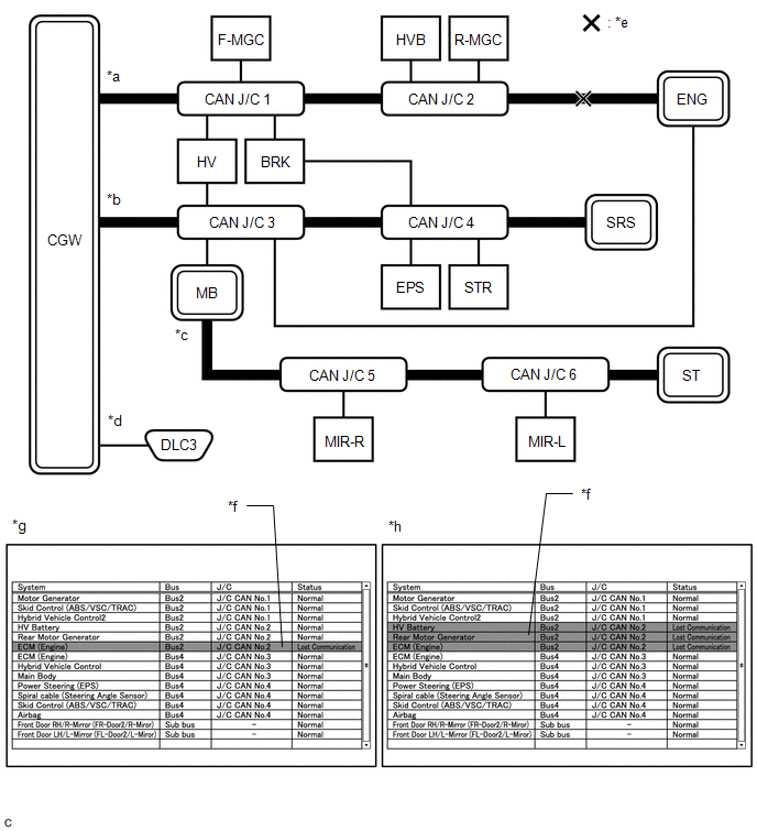
(c) The default display setting selected on the combo box is ALL. When checking for ECUs or sensors for a specific bus, choose the bus from the drop down list. ALL, each bus, each sub bus and Central Gateway are listed in the drop down list.

*a

Combo box

*b

Background color is red or yellow

Item

Detail

Combo box: ALL

Displays all ECUs and sensors connected to the central bus and sub buses.

Combo box: Bus

Displays ECUs and sensors connected to the selected bus.

Combo box: Sub bus

Displays ECUs and sensors connected to the selected sub bus.

Combo box: Central Gateway

Displays all ECUs and sensors connected to the central bus.

NOTICE:

  • When using the combo box, it may be possible to select a sub bus from the drop down list that does not have any connected ECUs or sensors. This is not a malfunction and occurs when there is no optional device connected to a sub bus which is monitored by a sub bus monitoring ECU (gateway function equipped ECU).
  • In the drop down list, all sub buses applicable to the model are displayed (e.g. LIN communication sub buses are also displayed). For information on sub buses necessary to diagnose the CAN communication system, refer to System Diagram.

    Click here

HINT:

The background color of an ECU or sensor changes according to its connection status as indicated in the following table.

Description of "Communication Bus Check" Screen

Bus Type

Background Color

Connection Status

Bus

White

Communication has been normal.

Yellow

Communication stop occurred at least once since the start of the CAN bus check, but communication is currently occurring (unstable communication).

Red

Currently not communicating (either of the following):

  • Not communicating since the start of the CAN bus check
  • Communication occurred at least once since the start of the CAN bus check, but is currently not occurring.

Not displayed

Either of the following:

  • The central gateway ECU (network gateway ECU) has an internal malfunction or cannot communicate with the Techstream.*4
  • No ECUs or sensors are connected to the bus.*5

Sub bus with a gateway function equipped ECU that does not memorize connected ECUs or sensors*2

White

Communication has been normal since the start of the CAN bus check.

Yellow

Communication stop occurred at least once since the start of the CAN bus check, but communication is currently occurring (unstable communication).

Red

Communication occurred at least once since the start of the CAN bus check, but is currently not occurring.

Not displayed

Communication stop has continued since the start of the CAN bus check.*1

Sub bus with a gateway function equipped ECU that memorizes connected ECUs and sensors*3

White

Communication has been normal.

Yellow

Communication stop occurred at least once since the start of the CAN bus check, but communication is currently occurring (unstable communication).

Red

Currently not communicating (either of the following):

  • Not communicating since the start of the CAN bus check
  • Communication occurred at least once since the start of the CAN bus check, but is currently not occurring.

Not displayed

Either of the following:

  • The gateway function equipped ECU cannot communicate with the central gateway ECU.*6
  • No ECUs or sensors are connected to the sub bus.*7
  • Gateway function equipped ECUs relay signals between ECUs and sensors connected to different buses.
  • *1: An ECU or sensor is installed to the vehicle but is not displayed on the "Communication Bus Check" screen.
  • *2: The gateway function equipped ECU does not memorize ECUs and sensors connected to its respective sub bus.
  • *3: The gateway function equipped ECU memorizes ECUs and sensors connected to its respective sub bus.
  • *4: When the central gateway ECU (network gateway ECU) has an internal malfunction or cannot communicate with the Techstream, the name of buses, sub buses, ECUs and sensors will not be displayed.
  • *5: When no ECUs or sensors are connected to a bus, the message "There is no system found on the communication Bus." will be displayed.
  • *6: When a gateway function equipped ECU cannot communicate with the central gateway ECU (network gateway ECU), the name of sub buses and ECUs or sensors connected to the sub bus will not be displayed.
  • *7: When no ECUs or sensors are connected to the sub bus, the message "There is no system found on the communication Bus." will be displayed.
  • If there is no communication between the Techstream and the vehicle, or no ECUs or sensors are displayed as connected, check the central gateway ECU (network gateway ECU) and diagnosis bus (the bus that connects the DLC3 to the central gateway ECU (network gateway ECU)) for malfunctions.

(d) Monitor the screen for any ECU or sensor connection status changes for a period of 2 minutes.

HINT:

  • If an open occurs in one of the wires of a CAN branch line, it may interfere with the communication of other ECUs or sensors resulting in an incorrect state being displayed.
  • If the connection status changes intermittently during the inspection, repair the open in the branch line of the ECU or sensor that is not communicating, and then perform Communication Bus Check again.

NOTICE:

The following communication bus check screen is provided only as an example. This screen differs from the actual screen for this vehicle.

Description of "Communication Bus Check (Detail)" Screen

HINT:

The communication error history of ECUs or sensors which have communication error history can be displayed on the "Communication Bus Check (Detail)" screen.

(a) Select "Communication Bus Check" on the menu screen of the Techstream.

CAN Bus Check

HINT:

If items are not selected correctly in the vehicle specification pop up screen, the name of the CAN junction connector to which the ECUs or sensors are connected may not be displayed on the "Communication Bus Check" screen.

(b) Select "Detail" on the "Communication Bus Check" screen.

*a

Communication Bus Check (Detail)

-

-

(c) Confirm that the "Communication Bus Check (Detail)" screen is displayed and the communication error history of the ECUs or sensors up to present is displayed.

HINT:

  • Lost Communication Time and Lost Communication Trip are only displayed for the central bus.
  • Lost Communication Time and Lost Communication Trip are not displayed for sub buses.

(d) The default display setting selected on the combo box is ALL. When checking for ECUs or sensors for a specific bus, choose the bus from the drop down list. ALL, each bus, each sub bus and Central Gateway are listed in the drop down list.

*a

Combo box

*b

Background color is red

Item

Detail

Combo box: ALL

Displays all ECUs and sensors connected to the central bus and sub buses.

Combo box: Bus

Displays ECUs and sensors connected to the selected bus.

Combo box: Sub bus

Displays ECUs and sensors connected to the selected sub bus.

Combo box: Central Gateway

Displays all ECUs and sensors connected to the central bus.

Bus Monitoring ECU

Displays the gateway function equipped ECU which monitors the selected bus or sub bus.

Current Trip

Displays the total number of trips up to now*

Lost Communication Time(s)

Displays the longest period of time in seconds that the ECU or sensor connected to the central bus was not communicating.

Lost Communication Trip

Displays the trip in which the longest period of time that the ECU or sensor connected to the central bus was not communicating occurred.

  • *: If the component has been replaced with a new one, the total number of trips after the replacement is displayed.

NOTICE:

  • The Lost Communication Time column displays the longest period of time in seconds that the central gateway ECU (network gateway ECU) detected a communication stop in the respective ECU or sensor.
  • The Lost Communication Trip column displays the trip in which the central gateway ECU (network gateway ECU) detected the longest communication stop in the respective ECU or sensor.
  • When using the combo box, it may be possible to select a sub bus from the drop down list that does not have any connected ECUs or sensors. This is not a malfunction and occurs when there is no optional device connected to a sub bus which is monitored by a sub bus monitoring ECU (gateway function equipped ECU).
  • In the drop down list, all sub buses applicable to the model are displayed (e.g. LIN communication sub buses are also displayed). For information on sub buses necessary to diagnose CAN communication system, refer to the System Diagram.

    Click here

HINT:

The background color of an ECU or sensor changes according to its connection status as indicated in the following table.

Description of "Communication Bus Check (Detail)" Screen

Bus Type

Background Color

Connection Status

Bus

White

Either of the following:

  • Communication has been normal.
  • Lost Communication Time is below 6 seconds.

Red

Lost Communication Time is 6 seconds or more.

Not displayed

Either of the following:

  • The central gateway ECU (network gateway ECU) has an internal malfunction or cannot communicate with the Techstream.*1
  • No ECUs or sensors are connected to the bus.*2

Sub bus

White

Lost Communication Time is displayed as "-".

Not displayed

Either of the following:

  • The gateway function equipped ECU cannot communicate with the central gateway ECU.*3
  • No ECUs or sensors are connected to the sub bus.*4
  • If there is no communication between the Techstream and the vehicle, or no ECUs or sensors are displayed as connected, check the central gateway ECU (network gateway ECU) and diagnosis bus (the bus that connects the DLC3 to the central gateway ECU (network gateway ECU)) for malfunctions.
  • Lost Communication Time and Lost Communication Trip are not displayed for sub buses.
  • *1: When the central gateway ECU (network gateway ECU) has an internal malfunction or cannot communicate with the Techstream, the name of buses, sub buses, ECUs and sensors will not be displayed.
  • *2: When no ECUs or sensors are connected to a bus, the message "There is no system found on the communication Bus." will be displayed.
  • *3: When a gateway function equipped ECU cannot communicate with the central gateway ECU (network gateway ECU), the name of sub buses and ECUs or sensors connected to the sub bus will not be displayed.
  • *4: When no ECUs or sensors are connected to the sub bus, the message "There is no system found on the communication Bus." will be displayed.

Communication Bus Check (Communication Malfunction Check)

HINT:

DTCs related to CAN communication are displayed for each ECU on the Techstream.

(a) Select "Communication Bus Check" on the menu screen of the Techstream.

CAN Bus Check

(b) Select "Communication Malfunction Check" on the "Communication Bus Check" screen.

*a

Communication Malfunction Check

-

-

(c) Confirm that the "Communication Malfunction Check" screen is displayed and CAN communication DTCs for each ECU are displayed.

HINT:

When there are no CAN communication DTCs stored, no DTCs will be displayed.

How to Use "Communication Bus Check" Screen in Inspection

NOTICE:

The following CAN bus wiring diagram or communication bus check screen is provided only as an example. This wiring diagram or screen differs from the actual one for this vehicle.

HINT:

  • If the CAN communication system is currently malfunctioning, it is recommended to use Communication Bus Check rather than Communication DTCs for determining the suspected area.
  • Turn the engine switch on (IG), or perform the necessary operations to reproduce the problem symptom, select "Communication Bus Check" and wait approximately 2 minutes. Check the communication status of each ECU or sensor on the screen while performing this operation.

(a) If the CAN communication system is currently malfunctioning, determine the suspected area using Communication Bus Check as follows:

Problem Symptoms Table

Problem Symptom Pattern

Display on Communication Bus Check Screen

Suspected Area

A

Almost all of the ECUs and sensors connected to the malfunctioning CAN bus are displayed as not communicating on the "Communication Bus Check" screen.

  • Short between CAN bus lines (CANH and CANL)
  • Short to +B in a CAN bus line (CANH or CANL)
  • Short to ground in a CAN bus line (CANH or CANL)

B

ECUs or sensors farther from the central gateway ECU (network gateway ECU) than the open in the wires are displayed as not communicating on the "Communication Bus Check" screen.

Open in both wires of a main bus line in the central bus

C

One ECU or sensor is displayed as not communicating on the "Communication Bus Check" screen.

  • Open in both wires of a branch line connected to an ECU or sensor in the central bus
  • Internal malfunction of an ECU or sensor in the central bus
  • Malfunction in the power supplied to an ECU or sensor in the central bus

D

No ECUs or sensors are displayed on the "Communication Bus Check" screen.

  • Internal malfunction of the central gateway ECU (network gateway ECU)
  • Malfunction in the power supplied to the central gateway ECU (network gateway ECU)
  • Open in both wires of the branch line in the diagnosis bus (DLC3 - Central gateway ECU (network gateway ECU))
  • Short between CAN bus lines (CANH and CANL) in the diagnosis bus (DLC3 - Central gateway ECU (network gateway ECU))
  • Short to +B in a CAN bus line (CANH or CANL) in the diagnosis bus (DLC3 - Central gateway ECU (network gateway ECU))
  • Short to ground in a CAN bus line (CANH or CANL) in the diagnosis bus (DLC3 - Central gateway ECU (network gateway ECU))

E

One ECU or sensor is displayed as not communicating in multiple buses on the "Communication Bus Check" screen.

  • Internal malfunction of an ECU or sensor connected to multiple buses
  • Malfunction in the power supplied to an ECU or sensor connected to multiple buses

F

Some ECUs or sensors are displayed as not communicating in the central bus and other ECUs or sensors are displayed as not communicating in a sub bus.

  • Open in a wire of a branch line connected to an ECU or sensor in the central bus
  • Internal malfunction of an ECU or sensor in the central bus

G

A gateway function equipped ECU is displayed as not communicating in the central bus and ECUs and sensors connected to its respective sub bus are not displayed.

  • Open in both wires of a branch line connected to a gateway function equipped ECU
  • Internal malfunction of a gateway function equipped ECU
  • Malfunction in the power supplied to a gateway function equipped ECU

H

One ECU or sensor is displayed as not communicating in a sub bus on the "Communication Bus Check" screen.

  • Open in both wires of a branch line connected to an ECU or sensor in a sub bus
  • Internal malfunction of an ECU or sensor in a sub bus
  • Malfunction in the power supplied to an ECU or sensor in a sub bus

I

ECUs or sensors farther from the sub bus monitoring ECU (gateway function equipped ECU) than the open in the wires are displayed as not communicating on the "Communication Bus Check" screen.

Open in both wires of a main bus line in a sub bus

(b) Problem Symptom Pattern A

Details of Malfunction

  • Short between CAN bus lines (CANH and CANL) in Bus 2
  • Short to +B in a CAN bus line (CANH or CANL) in Bus 2
  • Short to ground in a CAN bus line (CANH or CANL) in Bus 2

*a

Bus 2

*b

Bus 4

*c

Sub bus

*d

Diagnosis bus

*e

Location of malfunction

*f

Background color is red

HINT:

  • Due to the malfunction, almost all of the ECUs and sensors connected to Bus 2 will be displayed as not communicating and their background color will be red.
  • The malfunction in Bus 2 will not affect the other buses.
  • The malfunctioning part can be determined by inspecting for an open in the main bus line, a short between bus lines or a short to +B or ground.
  • Make sure to perform the inspection to measure resistances of buses to determine the cause of the malfunction.

Details of Malfunction

  • Short between CAN bus lines (CANH and CANL) in Bus 4
  • Short to +B in a CAN bus line (CANH or CANL) in Bus 4
  • Short to ground in a CAN bus line (CANH or CANL) in Bus 4

*a

Bus 2

*b

Bus 4

*c

Sub bus

*d

Diagnosis bus

*e

Location of malfunction

*f

Background color is red

*g

Not displayed

-

-

HINT:

  • Due to the malfunction, almost all of the ECUs and sensors connected to Bus 4 will be displayed as not communicating and their background color will be red.
  • The malfunction will not affect the other buses of the central bus. However, the sub bus connected to Bus 4 is likely to be affected. The gateway function equipped ECU connected to Bus 4 will not communicate and consequently the sub bus and its respective ECUs or sensors monitored by the gateway function equipped ECU (sub bus monitoring ECU) will not be displayed, indicating that the gateway function equipped ECU is not communicating with the central gateway ECU (network gateway ECU).
  • The malfunctioning part can be determined by inspecting for an open in the main bus line, a short between bus lines or a short to +B or ground.
  • Make sure to perform the inspection to measure resistances of buses to determine the cause of the malfunction.

(c) Problem Symptom Pattern B

Details of Malfunction

Open in both wires of the main bus line between the CGW and No. 1 CAN junction connector in Bus 2

*a

Bus 2

*b

Bus 4

*c

Sub bus

*d

Diagnosis bus

*e

Location of malfunction

*f

Background color is red

HINT:

  • Due to the malfunction, almost all of the ECUs and sensors connected to Bus 2 will be displayed as not communicating and their background color will be red.
  • The malfunction in Bus 2 will not affect the other buses.
  • The malfunctioning part can be determined by inspecting for an open in the main bus line.
  • Make sure to perform the inspection to measure resistances of buses to determine the cause of the malfunction.

Details of Malfunction

Open in both wires of the main bus line between the No. 1 CAN junction connector and No. 2 CAN junction connector in Bus 2

*a

Bus 2

*b

Bus 4

*c

Sub bus

*d

Diagnosis bus

*e

Location of malfunction

*f

Background color is red

HINT:

  • Due to the malfunction, ECUs or sensors farther from the CGW than the open in the wires will be displayed as not communicating and their background color will be red.
  • The malfunction in Bus 2 will not affect the other buses.
  • The malfunctioning part can be determined by inspecting for an open in the main bus line.
  • Make sure to perform the inspection to measure resistances of buses to determine the cause of the malfunction.

Details of Malfunction

Open in both wires of the main bus line between the No. 2 CAN junction connector and ENG in Bus 2

*a

Bus 2

*b

Bus 4

*c

Sub bus

*d

Diagnosis bus

*e

Location of malfunction

*f

Background color is red

*g

Pattern 1

*h

Pattern 2

HINT:

  • Even when the same part of the main bus line is open, depending on internal electrical noise which changes according to the position of the open in the line, the information displayed on the "Communication Bus Check" screen may differ.
  • In pattern 2, the information displayed may be the same as when there is an open in both wires in the main bus line between the No. 1 CAN junction connector and No. 2 CAN junction connector, which may make it difficult to determine the malfunctioning part.
  • The malfunction in Bus 2 will not affect the other buses.
  • Make sure to perform the inspection to measure resistances of buses to determine the cause of the malfunction.

(d) Problem Symptom Pattern C

Details of Malfunction

Open in both wires of the branch line connected to F-MGC in Bus 2

*a

Bus 2

*b

Bus 4

*c

Sub bus

*d

Diagnosis bus

*e

Location of malfunction

*f

Background color is red

HINT:

The information displayed on the "Communication Bus Check" screen will be the same for an open in both wires of a branch line, an internal malfunction of an ECU or sensor or a malfunction in the power supplied to an ECU or sensor. In this example, the background color of the malfunctioning ECU or sensor will be red.

Details of Malfunction

  • Internal malfunction of F-MGC in Bus 2
  • Malfunction in the power supplied to F-MGC in Bus 2

*a

Bus 2

*b

Bus 4

*c

Sub bus

*d

Diagnosis bus

*e

Location of malfunction

*f

Background color is red

HINT:

The information displayed on the "Communication Bus Check" screen will be the same for an open in both wires of a branch line, an internal malfunction of an ECU or sensor or a malfunction in the power supplied to an ECU or sensor. In this example, the background color of the malfunctioning ECU or sensor will be red.

Details of Malfunction

Open in both wires of the branch line connected to ENG in Bus 4

*a

Bus 2

*b

Bus 4

*c

Sub bus

*d

Diagnosis bus

*e

Location of malfunction

*f

Background color is red

HINT:

  • The malfunction in Bus 4 will not affect the other buses.
  • Due to the malfunction, although ENG is communicating normally with CGW via Bus 2, it is not communicating with CGW via Bus 4. Consequently, it will be displayed as not communicating in Bus 4.

(e) Problem Symptom Pattern D

Details of Malfunction

  • Internal malfunction of the CGW
  • Malfunction in the power supplied to the CGW

*a

Bus 2

*b

Bus 4

*c

Sub bus

*d

Diagnosis bus

*e

Location of malfunction

*f

Not displayed

HINT:

When there is no communication between the Techstream and the vehicle, no ECUs or sensors will be displayed.

Details of Malfunction

Open in both wires of the branch lines in the diagnosis bus

*a

Bus 2

*b

Bus 4

*c

Sub bus

*d

Diagnosis bus

*e

Location of malfunction

*f

Not displayed

HINT:

When there is no communication between the Techstream and the vehicle, no ECUs or sensors will be displayed.

(f) Problem Symptom Pattern E

Details of Malfunction

  • Internal malfunction of BRK
  • Malfunction in the power supplied to BRK

*a

Bus 2

*b

Bus 4

*c

Sub bus

*d

Diagnosis bus

*e

Location of malfunction

*f

Background color is red

HINT:

The information displayed on the "Communication Bus Check" screen will be the same for an internal malfunction of an ECU or sensor, or a malfunction in the power supplied to an ECU or sensor.

Due to the malfunction, BRK is not communicating with the CGW via both Bus 2 and Bus 4. Consequently, the background color of BRK will be red for both Bus 2 and Bus 4.

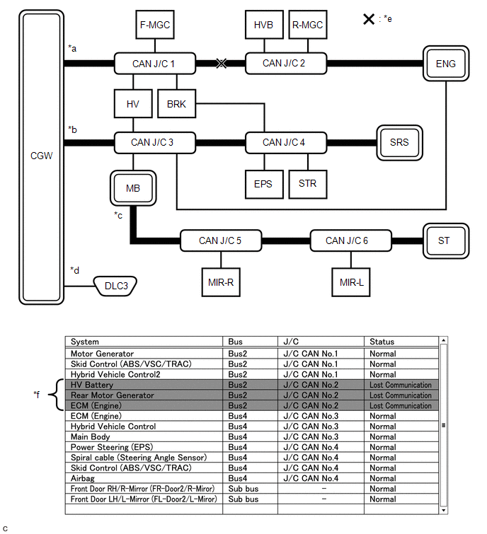
(g) Problem Symptom Pattern F

Details of Malfunction

  • Open in a wire of the branch line connected to HV in Bus 4
  • Internal malfunction of HV in Bus 4

*a

Bus 2

*b

Bus 4

*c

Sub bus

*d

Diagnosis bus

*e

Location of malfunction

*f

Background color is red

*g

Background color intermittently becomes yellow or red

*h

Not displayed or background color is yellow or red

HINT:

  • In the "Communication Bus check" screen shown in the illustration, electrical noise in the CAN bus caused by an open in a wire in the branch line connected to HV interferes with the communication of MB causing unstable communication. Also, since MB is a gateway function equipped ECU, communication of ECUs connected to its respective sub bus will also be unstable.
  • In the "Communication Bus Check" screen shown in the illustration, because the background color of HV is red, it is suspected that HV is the most likely cause of the malfunction. Therefore, it is suspected that HV is not communicating.

(h) Problem Symptom Pattern G

Details of Malfunction

  • Open in both wires of the branch line connected to MB in Bus 4
  • Internal malfunction of MB in Bus 4
  • Malfunction in the power supplied to MB in Bus 4

*a

Bus 2

*b

Bus 4

*c

Sub bus

*d

Diagnosis bus

*e

Location of malfunction

*f

Background color is red

*g

Not displayed

-

-

HINT:

  • If there is a communication malfunction in a gateway function equipped ECU, ECUs connected to its respective sub bus will also be affected and will not be displayed.
  • In the "Communication Bus Check" screen shown in the illustration, MB is a gateway function equipped ECU. Therefore, MB is suspected as not communicating.

(i) Problem Symptoms Pattern H

Details of Malfunction

  • Internal malfunction of MIR-L in the sub bus
  • Malfunction in the power supplied to MIR-L in the sub bus

*a

Bus 2

*b

Bus 4

*c

Sub bus

*d

Diagnosis bus

*e

Location of malfunction

*f

Background color is red

HINT:

  • The malfunction in the sub bus will not affect the other buses.
  • When a gateway function equipped ECU memorizes ECUs and sensors connected to its respective sub bus and there is a communication malfunction in one of the ECUs or sensors, the background color of the ECU or sensor will change to red and the ECU or sensor will remain displayed.
  • The information displayed on the "Communication Bus Check" screen will be the same for an open in both wires of a branch line, an internal malfunction of an ECU or sensor or a malfunction in the power supplied to an ECU or sensor.

Details of Malfunction

Open in both wires of the branch line connected to MIR-L in the sub bus

*a

Bus 2

*b

Bus 4

*c

Sub bus

*d

Diagnosis bus

*e

Location of malfunction

*f

Background color is red

HINT:

  • The malfunction in the sub bus will not affect the other buses.
  • When a gateway function equipped ECU memorizes ECUs and sensors connected to its respective sub bus and there is a communication malfunction in one of the ECUs or sensors, the background color of the ECU or sensor will change to red and the ECU or sensor will remain displayed.
  • The information displayed on the "Communication Bus Check" screen will be the same for an open in both wires of a branch line, an internal malfunction of an ECU or sensor or a malfunction in the power supplied to an ECU or sensor.

(j) Problem Symptom Pattern I

Details of Malfunction

Open in both wires of the main bus line in the sub bus

*a

Bus 2

*b

Bus 4

*c

Sub bus

*d

Diagnosis bus

*e

Location of malfunction

*f

Background color is red

HINT:

Due to the malfunction, ECUs or sensors farther from the sub bus monitoring ECU (gateway function equipped ECU) than the open in the wires will be displayed as not communicating and their background color will be red.

How to Use "Communication Bus check (Detail)" Screen in Inspection

(a) If the CAN communication system is currently normal but has communication stop history, determine the malfunctioning part using Communication Bus Check (Detail) as follows:

NOTICE:

  • The following CAN bus wiring diagram or communication bus check screen is provided only as an example. This wiring diagram or screen differs from the actual one for this vehicle.
  • The Lost Communication Time column displays the longest period of time in seconds that the central gateway ECU (network gateway ECU) detected a communication stop in the respective ECU or sensor.
  • The Lost Communication Trip column displays the trip in which the central gateway ECU (network gateway ECU) detected the longest communication stop in the respective ECU or sensor.
  • When using the combo box, it may be possible to select a sub bus from the drop down list that does not have any connected ECUs or sensors. This is not a malfunction and occurs when there is no optional device connected to a sub bus which is monitored by a sub bus monitoring ECU (gateway function equipped ECU).
  • In the drop down list, all sub buses applicable to the model are displayed (e.g. LIN communication sub buses are also displayed). For information on sub buses necessary to diagnose CAN communication system, refer to the System Diagram.

    Click here

HINT:

  • If the CAN communication system is currently malfunctioning, it is recommended to use Communication Bus Check rather than Communication Bus Check (Detail) for determining the suspected area.
  • The communication error history of ECUs or sensors which have communication error history can be displayed on the "Communication Bus Check (Detail)" screen.
  • Lost Communication Time and Lost Communication Trip are only displayed for the central bus.
  • Lost Communication Time and Lost Communication Trip are not displayed for sub buses.

(b) If there is an ECU or sensor displayed with a red background on the "Communication Bus Check (Detail)" screen to indicate that it was not communicating, it is suspected that the ECU or sensor was not communicating.

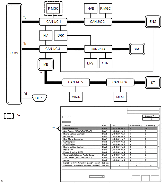
Details of Malfunction

Past malfunction in the wire harness or power supplied to F-MGC in Bus 2

*a

Bus 2

*b

Bus 4

*c

Sub bus

*d

Diagnosis bus

*e

Location of malfunction

*f

Background color is red

Description of "Communication Bus Check (Detail)" Screen

Bus Type

Background Color

Connection Status

Bus

White

Either of the following:

  • Communication has been normal.
  • Lost Communication Time is below 6 seconds.

Red

Lost Communication Time is 6 seconds or more.

Not displayed

Either of the following:

  • The central gateway ECU (network gateway ECU) has an internal malfunction or cannot communicate with the Techstream.*1
  • No ECUs or sensors are connected to the bus.*2

Sub bus

White

Lost Communication Time is displayed as "-".

Not displayed

Either of the following:

  • The gateway function equipped ECU cannot communicate with the central gateway ECU.*3
  • No ECUs or sensors are connected to the sub bus.*4

HINT:

  • Check the values of Lost Communication Trip and Current Trip for the ECUs or sensors that have a red background color.
  • If the values of Lost Communication Trip and Current Trip are the same for an ECU or sensor, the ECU or sensor is currently not communicating. In this case, it is recommended to use Communication Bus Check rather than Communication Bus Check (Detail) for determining the suspected area.
  • In the "Communication Bus Check (Detail)" screen shown in the illustration, F-MGC had a communication malfunction in the 10th trip. Thus, it is suspected that F-MGC was not communicating.
  • *1: When the central gateway ECU (network gateway ECU) has an internal malfunction or cannot communicate with the Techstream, the name of buses, sub buses, ECUs and sensors will not be displayed.
  • *2: When no ECUs or sensors are connected to a bus, the message "There is no system found on the communication Bus." will be displayed.
  • *3: When a gateway function equipped ECU cannot communicate with the central gateway ECU (network gateway ECU), the name of sub buses and ECUs or sensors connected to the sub bus will not be displayed.
  • *4: When no ECUs or sensors are connected to the sub bus, the message "There is no system found on the communication Bus." will be displayed.

DTC TABLE BY ECU

HINT:

  • In the CAN communication system, the CAN communication DTCs of each ECU can be displayed using the Techstream.
  • If CAN communication system DTCs are output, the malfunction cannot be determined only by the DTCs. Perform troubleshooting according to How to Proceed with Troubleshooting.

    Click here

  • DTCs will only be stored if the Check Procedure is performed when the system is currently malfunctioning.

(a) ECM / Techstream Display "Engine"

Powertrain > Engine > Trouble Codes

HINT:

  • This ECU uses the CAN communication system for DTC communication.
  • *: Refer to SFI System.

    Click here

DTC

Detection Item

DTC Detection Condition

DTC Detection Pre-condition

DTC Check Procedure

Warning Displayed

DTC Storage Method

Indication in Meter

Multi-information Display

U010187*

Lost Communication with TCM Missing Message

The ECM does not receive data from the TCM for approximately 2 seconds or more.

Both conditions are met:

  • The engine switch is on (IG) for approximately 1 second or more.
  • The power source voltage of the ECM is 10 V or more.

Turn the engine switch on (IG) and wait for at least approximately 4 seconds.

MIL illuminates.

-

DTC is stored until it is cleared using the Techstream.

U015587

Lost Communication with Instrument Panel Cluster (IPC) Control Module Missing Message

The ECM does not receive data from the combination meter assembly for approximately 3 seconds or more.

Both conditions are met:

  • The engine switch is on (IG) for approximately 3 seconds or more.
  • The power source voltage of the ECM is 10 V or more.

Turn the engine switch on (IG) and wait for at least approximately 6 seconds.

MIL illuminates.

-

DTC is stored until it is cleared using the Techstream.

(b) ECM / Techstream Display "Transmission"

Powertrain > Transmission > Trouble Codes

HINT:

  • This ECU uses the CAN communication system for DTC communication.
  • *: Refer to Automatic Transaxle System.

    Click here

DTC

Detection Item

DTC Detection Condition

DTC Detection Pre-condition

DTC Check Procedure

Warning Displayed

DTC Storage Method

Indication in Meter

Multi-information Display

U010087*

Lost Communication with ECM/PCM "A" Missing Message

The TCM does not receive data from the ECM for approximately 2 seconds or more.

Both conditions are met:

  • The engine switch is on (IG) for approximately 1 second or more.
  • The power source voltage of the ECM is 10.5 V or more.

Turn the engine switch on (IG) and wait for at least approximately 4 seconds.

MIL illuminates.

-

DTC is stored until it is cleared using the Techstream.

(c) ECM / Techstream Display "Radar Cruise1"

Powertrain > Radar Cruise1 > Trouble Codes

HINT:

This ECU uses the CAN communication system for DTC communication.

DTC

Detection Item

DTC Detection Condition

DTC Detection Pre-condition

DTC Check Procedure

Warning Displayed

DTC Storage Method

Indication in Meter

Multi-information Display

U010087

Lost Communication with ECM/PCM "A" Missing Message

The brake actuator assembly does not receive data from the ECM for approximately 1 second or more.

All conditions are met:

  • The engine switch is on (IG) for approximately 1 second or more.
  • Vehicle speed is 5 km/h (3 mph) or more.
  • The cruise control main switch is on.
  • The power source voltage of the ECM is 10.5 V or more.

Drive the vehicle at a speed of 5 km/h (3 mph) or more with the cruise control main switch on for approximately 2 seconds or more.

-

Displays messages on the multi-information display.

DTC is stored until it is cleared using the Techstream.

U010487

Lost Communication with Cruise Control Module Missing Message

The ECM does not receive data from the forward recognition camera for approximately 2 seconds or more.

All conditions are met:

  • The engine switch is on (IG) for approximately 1 second or more.
  • The cruise control main switch is on.
  • The power source voltage of the ECM is 10.5 V or more.

Turn the cruise control main switch on and wait for at least approximately 3 seconds.

-

Displays messages on the multi-information display.

DTC is stored until it is cleared using the Techstream.

U012287

Lost Communication with Vehicle Dynamics Control Module Missing Message

The ECM does not receive data from the brake actuator assembly for approximately 3 seconds or more.

All conditions are met:

  • The engine switch is on (IG) for approximately 1 second or more.
  • The cruise control main switch is on.
  • The power source voltage of the ECM is 10.5 V or more.

Turn the cruise control main switch on and wait for at least approximately 4 seconds.

-

Displays messages on the multi-information display.

DTC is stored until it is cleared using the Techstream.

(d) Brake Actuator Assembly / Techstream Display "Brake/EPB"

Chassis > Brake/EPB > Trouble Codes

HINT:

This ECU uses the CAN communication system for DTC communication.

DTC

Detection Item

DTC Detection Condition

DTC Detection Pre-condition

DTC Check Procedure

Warning Displayed

DTC Storage Method

Indication in Meter

Multi-information Display

U007488

Control Module Communication Bus "B" Off Bus Off

Bus off is judged.

Both conditions are met:

  • The engine switch is on (IG) for approximately 3 seconds or more.
  • The power source voltage of the brake actuator assembly is 9.6 to 16.5 V.

Turn the engine switch on (IG) and wait for at least approximately 4 seconds.

  • ABS warning light illuminates.
  • Slip indicator light illuminates.
  • Brake warning light / red (malfunction) illuminates.
  • Brake hold operated indicator light blinks.

Displays messages on the multi-information display.

DTC is stored until it is cleared using the Techstream.

U010087

Lost Communication with ECM/PCM "A" Missing Message

The brake actuator assembly does not receive data from the ECM for approximately 2 seconds or more.

All conditions are met:

  • The engine switch is on (IG) for approximately 3 seconds or more.
  • Vehicle speed is 6 km/h (4 mph) or more.
  • The power source voltage of the brake actuator assembly is 9.6 to 16.5 V.

Drive the vehicle at a speed of 6 km/h (4 mph) or more for approximately 5 seconds or more.

  • Slip indicator light illuminates.
  • Brake hold operated indicator light blinks.
  • Brake warning light / yellow (minor malfunction) illuminates.

Displays messages on the multi-information display.

DTC is stored until it is cleared using the Techstream.

U010187

Lost Communication with TCM Missing Message

The brake actuator assembly does not receive data from the ECM for approximately 2 seconds or more.

All conditions are met:

  • The engine switch is on (IG) for approximately 3 seconds or more.
  • Vehicle speed is 6 km/h (4 mph) or more.
  • The power source voltage of the brake actuator assembly is 9.6 to 16.5 V.

Drive the vehicle at a speed of 6 km/h (4 mph) or more for approximately 5 seconds or more.

  • Slip indicator light illuminates.
  • Brake hold operated indicator light blinks.
  • Brake warning light / yellow (minor malfunction) illuminates.

Displays messages on the multi-information display.

DTC is stored until it is cleared using the Techstream.

U012587

Lost Communication with Multi-axis Acceleration Sensor Module Missing Message

The brake actuator assembly does not receive data from the airbag ECU assembly for approximately 1 second or more.

All conditions are met:

  • The engine switch is on (IG) for approximately 3 seconds or more.
  • Vehicle speed is 6 km/h (4 mph) or more.
  • The power source voltage of the brake actuator assembly is 9.6 to 16.5 V.

Drive the vehicle at a speed of 6 km/h (4 mph) or more for approximately 4 seconds or more.

  • Slip indicator light illuminates.
  • Brake hold operated indicator light blinks.
  • Brake warning light / yellow (minor malfunction) illuminates.

Displays messages on the multi-information display.

DTC is stored until it is cleared using the Techstream.

U012687

Lost Communication with Steering Angle Sensor Module Missing Message

The brake actuator assembly does not receive data from the steering sensor for approximately 1 second or more.

All conditions are met:

  • The engine switch is on (IG) for approximately 3 seconds or more.
  • Vehicle speed is 6 km/h (4 mph) or more.
  • The power source voltage of the brake actuator assembly is 9.6 to 16.5 V.

Drive the vehicle at a speed of 6 km/h (4 mph) or more for approximately 4 seconds or more.

  • Slip indicator light illuminates.
  • Brake hold operated indicator light blinks.

Displays messages on the multi-information display.

DTC is stored until it is cleared using the Techstream.

U013187

Lost Communication with Power Steering Control Module Missing Message

The brake actuator assembly does not receive data from the rack and pinion power steering gear assembly for approximately 2 seconds or more.

All conditions are met:

  • The engine switch is on (IG) for approximately 3 seconds or more.
  • Vehicle speed is 6 km/h (4 mph) or more.
  • The power source voltage of the brake actuator assembly is 9.6 to 16.5 V.

Drive the vehicle at a speed of 6 km/h (4 mph) or more for approximately 5 seconds or more.

  • Brake warning light / yellow (minor malfunction) illuminates.
  • Brake hold operated indicator light blinks.

-

DTC is stored until it is cleared using the Techstream.

U014087

Lost Communication with Body Control Module Missing Message

The brake actuator assembly does not receive data from the main body ECU (multiplex network body ECU) for approximately 2 seconds or more.

All conditions are met:

  • The engine switch is on (IG) for approximately 3 seconds or more.
  • Vehicle speed is 6 km/h (4 mph) or more.
  • The power source voltage of the brake actuator assembly is 9.6 to 16.5 V.

Drive the vehicle at a speed of 6 km/h (4 mph) or more for approximately 5 seconds or more.

  • Brake warning light / yellow (minor malfunction) illuminates.
  • Brake hold operated indicator light blinks.

-

DTC is stored until it is cleared using the Techstream.

U015187

Lost Communication with Restraints Control Module Missing Message

The brake actuator assembly does not receive data from the airbag ECU assembly for approximately 5 seconds or more.

All conditions are met:

  • The engine switch is on (IG) for approximately 3 seconds or more.
  • Vehicle speed is 6 km/h (4 mph) or more.
  • The power source voltage of the brake actuator assembly is 9.6 to 16.5 V.

Drive the vehicle at a speed of 6 km/h (4 mph) or more for approximately 8 seconds or more.

-

Displays messages on the multi-information display.

DTC is stored until it is cleared using the Techstream.

(e) Rack and Pinion Power Steering Gear Assembly / Techstream Display "EMPS"

Chassis > EMPS > Trouble Codes

HINT:

This ECU uses the CAN communication system for DTC communication.

DTC

Detection Item

DTC Detection Condition

DTC Detection Pre-condition

DTC Check Procedure

Warning Displayed

DTC Storage Method

Indication in Meter

Multi-information Display

U0100

Lost Communication with ECM/PCM "A"

The rack and pinion power steering gear assembly does not receive data from the ECM for approximately 5 minutes or more.

All conditions are met:

  • The engine switch is on (IG) for approximately 3 seconds or more.
  • Vehicle speed is 20 km/h (12 mph) or more.
  • The power source voltage of the rack and pinion power steering gear assembly is 9 V or more.

Drive the vehicle at a speed of 20 km/h (12 mph) or more for approximately 5 minutes or more.

-

-

DTC remains stored only while malfunction is occurring.

U0126

Lost Communication with Steering Angle Sensor Module

The rack and pinion power steering gear assembly does not receive data from the steering sensor for approximately 6 seconds or more.

Both conditions are met:

  • The engine switch is on (IG) for approximately 3 seconds or more.
  • The power source voltage of the rack and pinion power steering gear assembly is 9 V or more.

Turn the engine switch on (IG) and wait for at least approximately 9 seconds.

EPS warning light illuminates.

-

DTC remains stored only while malfunction is occurring.

U0129

Lost Communication with Brake System Control Module

The rack and pinion power steering gear assembly does not receive data from the brake actuator assembly for approximately 3 seconds or more.

Both conditions are met:

  • The engine switch is on (IG) for approximately 3 seconds or more.
  • The power source voltage of the rack and pinion power steering gear assembly is 9 V or more.

Turn the engine switch on (IG) and wait for at least approximately 6 seconds.

EPS warning light illuminates.

-

DTC remains stored only while malfunction is occurring.

U0132

Lost Communication with Ride Level Control Module

The rack and pinion power steering gear assembly does not receive data from the absorber control ECU for approximately 3 seconds or more.

Both conditions are met:

  • The engine switch is on (IG) for approximately 3 seconds or more.
  • The power source voltage of the rack and pinion power steering gear assembly is 9 V or more.

Turn the engine switch on (IG) and wait for at least approximately 6 seconds.

EPS warning light illuminates.

-

DTC remains stored only while malfunction is occurring.

U023A

Lost Communication with Front Camera Module

The rack and pinion power steering gear assembly does not receive data from the forward recognition camera for approximately 2 seconds or more.

Both conditions are met:

  • The engine switch is on (IG) for approximately 3 seconds or more.
  • The power source voltage of the rack and pinion power steering gear assembly is 9 V or more.

Turn the engine switch on (IG) and wait for at least approximately 5 seconds.

-

-

DTC remains stored only while malfunction is occurring.

(f) Airbag ECU Assembly / Techstream Display "SRS Airbag"

Body Electrical > SRS Airbag > Trouble Codes

HINT:

This ECU uses the CAN communication system for DTC communication.

DTC

Detection Item

DTC Detection Condition

DTC Detection Pre-condition

DTC Check Procedure

Warning Displayed

DTC Storage Method

Indication in Meter

Multi-information Display

U0154

Lost Communication with Restraints Occupant Classification System Module

The airbag ECU assembly does not receive data from the occupant detection ECU for approximately 5 seconds or more.

The engine switch is on (IG) for approximately 3 seconds or more.

Turn the engine switch on (IG) and wait for at least approximately 8 seconds.

SRS warning light illuminates.

-

DTC is stored until it is cleared using the Techstream.

(g) Occupant Detection ECU / Techstream Display "Occupant Detection"

Body Electrical > Occupant Detection > Trouble Codes

HINT:

This ECU uses the CAN communication system for DTC communication.

DTC

Detection Item

DTC Detection Condition

DTC Detection Pre-condition

DTC Check Procedure

Warning Displayed

DTC Storage Method

Indication in Meter

Multi-information Display

U0125

Lost Communication With Multi-axis Acceleration Sensor Module

The occupant detection ECU does not receive data from the airbag ECU assembly for approximately 5 seconds or more.

Both conditions are met:

  • The engine switch is on (IG) for approximately 3 seconds or more.
  • The power source voltage of the occupant detection ECU is 9.5 V or more.

Turn the engine switch on (IG) and wait for at least approximately 8 seconds.

SRS warning light illuminates.

-

DTC is stored until it is cleared using the Techstream.

U0129

Lost Communication With Brake System Control Module

The occupant detection ECU does not receive data from the brake actuator assembly for approximately 5 seconds or more.

Both conditions are met:

  • The engine switch is on (IG) for approximately 3 seconds or more.
  • The power source voltage of the occupant detection ECU is 9.5 V or more.

Turn the engine switch on (IG) and wait for at least approximately 8 seconds.

SRS warning light illuminates.

-

DTC is stored until it is cleared using the Techstream.

(h) Main Body ECU (Multiplex Network Body ECU) / Techstream Display "Main Body"

Body Electrical > Main Body > Trouble Codes

HINT:

This ECU uses the CAN communication system for DTC communication.

DTC

Detection Item

DTC Detection Condition

DTC Detection Pre-condition

DTC Check Procedure

Warning Displayed

DTC Storage Method

Indication in Meter

Multi-information Display

U0100

Lost Communication With ECM/PCM "A"

The main body ECU (multiplex network body ECU) does not receive data from the ECM for approximately 10 seconds or more.

Both conditions are met:

  • The engine switch is on (IG) for approximately 10 seconds or more.
  • The power source voltage of the main body ECU (multiplex network body ECU) is 10.5 V or more.

Turn the engine switch on (IG) and wait for at least approximately 20 seconds.

-

-

DTC is stored until it is cleared using the Techstream.

U0101

Lost Communication with TCM

The main body ECU (multiplex network body ECU) does not receive data from the ECM for approximately 10 seconds or more.

Both conditions are met:

  • The engine switch is on (IG) for approximately 10 seconds or more.
  • The power source voltage of the main body ECU (multiplex network body ECU) is 10.5 V or more.

Turn the engine switch on (IG) and wait for at least approximately 20 seconds.

-

-

DTC is stored until it is cleared using the Techstream.

U0120

Lost Communication With Starter / Generator Control Module

The main body ECU (multiplex network body ECU) does not receive data from the certification ECU (smart key ECU assembly) for approximately 10 seconds or more.

Both conditions are met:

  • Power source status change (+B OFF → ON, ACC ON ←→ OFF, IG ON ←→ OFF) is detected and approximately 10 seconds or more elapse.
  • The power source voltage of the main body ECU (multiplex network body ECU) is 10.5 V or more.

Turn the engine switch on (IG) and wait for at least approximately 20 seconds.

-

-

DTC is stored until it is cleared using the Techstream.

U0126

Lost Communication with Steering Angle Sensor Module

The main body ECU (multiplex network body ECU) does not receive data from the steering sensor for approximately 10 seconds or more.

Both conditions are met:

  • Power source status change (+B OFF → ON, ACC ON ←→ OFF, IG ON ←→ OFF) is detected and approximately 10 seconds or more elapse.
  • The power source voltage of the main body ECU (multiplex network body ECU) is 10.5 V or more.

Turn the engine switch on (IG) and wait for at least approximately 20 seconds.

-

-

DTC is stored until it is cleared using the Techstream.

U0129

Lost Communication with Brake System Control Module

The main body ECU (multiplex network body ECU) does not receive data from the brake actuator assembly for approximately 10 seconds or more.

Both conditions are met:

  • The engine switch is on (IG) for approximately 10 seconds or more.
  • The power source voltage of the main body ECU (multiplex network body ECU) is 10.5 V or more.

Turn the engine switch on (IG) and wait for at least approximately 20 seconds.

-

-

DTC is stored until it is cleared using the Techstream.

U0151

Lost Communication with Restraints Control Module

The main body ECU (multiplex network body ECU) does not receive data from the airbag ECU assembly for approximately 10 seconds or more.

Both conditions are met:

  • The engine switch is on (IG) for approximately 10 seconds or more.
  • The power source voltage of the main body ECU (multiplex network body ECU) is 10.5 V or more.

Turn the engine switch on (IG) and wait for at least approximately 20 seconds.

-

-

DTC is stored until it is cleared using the Techstream.

U0155

Lost Communication with Instrument Panel Cluster (IPC) Control Module

The main body ECU (multiplex network body ECU) does not receive data from the combination meter assembly for approximately 10 seconds or more.

Both conditions are met:

  • Power source status change (+B OFF → ON, ACC OFF ←→ ON, IG OFF ←→ ON) is detected and approximately 10 seconds or more elapse.
  • The power source voltage of the main body ECU (multiplex network body ECU) is 10.5 V or more.

Turn the engine switch on (IG) and wait for at least approximately 20 seconds.

-

-

DTC is stored until it is cleared using the Techstream.

U0163

Lost Communication with Navigation Control Module

The main body ECU (multiplex network body ECU) does not receive data from the radio receiver assembly for approximately 10 seconds or more.

Both conditions are met:

  • Power source status change (+B OFF → ON, ACC OFF ←→ ON, IG OFF ←→ ON) is detected and approximately 10 seconds or more elapse.
  • The power source voltage of the main body ECU (multiplex network body ECU) is 10.5 V or more.

Turn the engine switch on (IG) and wait for at least approximately 20 seconds.

-

-

DTC is stored until it is cleared using the Techstream.

U0164

Lost Communication with HVAC Control Module

The main body ECU (multiplex network body ECU) does not receive data from the air conditioning amplifier assembly for approximately 10 seconds or more.

Both conditions are met:

  • The engine switch is on (IG) for approximately 10 seconds or more.
  • The power source voltage of the main body ECU (multiplex network body ECU) is 10.5 V or more.

Turn the engine switch on (IG) and wait for at least approximately 20 seconds.

-

-

DTC is stored until it is cleared using the Techstream.

U0182

Lost Communication with AFS

The main body ECU (multiplex network body ECU) does not receive data from the headlight ECU sub-assembly LH for approximately 10 seconds or more.

Both conditions are met:

  • Power source status change (+B OFF → ON, ACC OFF ←→ ON, IG OFF ←→ ON) is detected and approximately 10 seconds or more elapse.
  • The power source voltage of the main body ECU (multiplex network body ECU) is 10.5 V or more.

Turn the engine switch on (IG) and wait for at least approximately 20 seconds.

Automatic high beam indicator light blinks.

-

DTC is stored until it is cleared using the Techstream.

U0199

Lost Communication with "Door Control Module A"

The main body ECU (multiplex network body ECU) does not receive data from the outer mirror control ECU assembly RH for approximately 10 seconds or more.

Power source status change (+B OFF → ON, ACC OFF ←→ ON, IG OFF ←→ ON) is detected and approximately 10 seconds or more elapse.

Turn the engine switch on (IG) and wait for at least approximately 20 seconds.

-

-

DTC is stored until it is cleared using the Techstream.

U0200

Lost Communication with "Door Control Module B"

The main body ECU (multiplex network body ECU) does not receive data from the outer mirror control ECU assembly LH for approximately 10 seconds or more.

Power source status change (+B OFF → ON, ACC OFF ←→ ON, IG OFF ←→ ON) is detected and approximately 10 seconds or more elapse.

Turn the engine switch on (IG) and wait for at least approximately 20 seconds.

-

-

DTC is stored until it is cleared using the Techstream.

U0208

Lost Communication with "Seat Control Module A"

The main body ECU (multiplex network body ECU) does not receive data from the position control ECU assembly LH for approximately 10 seconds or more.*1

Power source status change (+B OFF → ON, ACC OFF ←→ ON, IG OFF ←→ ON) is detected and approximately 10 seconds or more elapse.

Turn the engine switch on (IG) and wait for at least approximately 20 seconds.

-

-

DTC is stored until it is cleared using the Techstream.

U0230

Lost Communication with Rear Gate Module

The main body ECU (multiplex network body ECU) does not receive data from the luggage closer motor assembly for approximately 10 seconds or more.

Power source status change (+B OFF → ON, ACC OFF ←→ ON, IG OFF ←→ ON) is detected and approximately 10 seconds or more elapse.

Turn the engine switch on (IG) and wait for at least approximately 20 seconds.

-

-

DTC is stored until it is cleared using the Techstream.

U023A

Lost Communication With Image Processing Module "A"

The main body ECU (multiplex network body ECU) does not receive data from the forward recognition camera for approximately 10 seconds or more.

Both conditions are met:

  • Power source status change (+B OFF → ON, ACC OFF ←→ ON, IG OFF ←→ ON) is detected and approximately 10 seconds or more elapse.
  • The power source voltage of the main body ECU (multiplex network body ECU) is 10.5 V or more.

Turn the engine switch on (IG) and wait for at least approximately 20 seconds.

Automatic high beam indicator light blinks.

-

DTC is stored until it is cleared using the Techstream.

U0327

Software Incompatibility with Vehicle Security Control Module

The main body ECU (multiplex network body ECU) does not receive data from the certification ECU (smart key ECU assembly) for approximately 10 seconds or more.

Both conditions are met:

  • Power source status change (+B OFF → ON, ACC ON ←→ OFF, IG ON ←→ OFF) is detected and approximately 10 seconds or more elapse.
  • The power source voltage of the main body ECU (multiplex network body ECU) is 10.5 V or more.

Turn the engine switch on (IG) and wait for at least approximately 20 seconds.

-

-

DTC is stored until it is cleared using the Techstream.

U1106

Lost Communication with Electric Parking Brake Module

The main body ECU (multiplex network body ECU) does not receive data from the brake actuator assembly for approximately 10 seconds or more.

The engine switch is on (IG) for approximately 10 seconds or more.

Turn the engine switch on (IG) and wait for at least approximately 20 seconds.

-

-

DTC is stored until it is cleared using the Techstream.

U1115

Lost Communication with Tilt & Telescopic Module

The main body ECU (multiplex network body ECU) does not receive data from the multiplex tilt and telescopic ECU for approximately 10 seconds or more.

Power source status change (+B OFF → ON, ACC OFF ←→ ON, IG OFF ←→ ON) is detected and approximately 10 seconds or more elapse.

Turn the engine switch on (IG) and wait for at least approximately 20 seconds.

-

-

DTC is stored until it is cleared using the Techstream.

U1117

Lost Communication with Accessory Gateway

The main body ECU (multiplex network body ECU) does not receive data from the option connector (bus buffer ECU) for approximately 10 seconds or more.

Both conditions are met:

  • Power source status change (+B OFF → ON, ACC ON ←→ OFF, IG ON ←→ OFF) is detected and approximately 10 seconds or more elapse.
  • The power source voltage of the main body ECU (multiplex network body ECU) is 10.5 V or more.

Turn the engine switch on (IG) and wait for at least approximately 20 seconds.

-

-

DTC is stored until it is cleared using the Techstream.

(i) Certification ECU (Smart Key ECU Assembly) / Techstream Display "Smart Access"

Body Electrical > Smart Access > Trouble Codes

HINT:

This ECU uses the CAN communication system for DTC communication.

DTC

Detection Item

DTC Detection Condition

DTC Detection Pre-condition

DTC Check Procedure

Warning Displayed

DTC Storage Method

Indication in Meter

Multi-information Display

U0100

Lost Communication With ECM/PCM "A"

The certification ECU (smart key ECU assembly) does not receive data from the ECM for approximately 10 seconds or more.

Both conditions are met:

  • Power source status change (+B OFF → ON, ACC ON ←→ OFF, IG ON ←→ OFF) is detected and approximately 10 seconds or more elapse.
  • The power source voltage of the certification ECU (smart key ECU assembly) is 10 V or more.

Turn the engine switch on (IG) and wait for at least approximately 20 seconds.

-

-

DTC is stored until it is cleared using the Techstream.

U0142

Lost Communication with Body Control Module "B"

The certification ECU (smart key ECU assembly) does not receive data from the main body ECU (multiplex network body ECU) for approximately 10 seconds or more.

Both conditions are met:

  • Power source status change (+B OFF → ON, ACC ON ←→ OFF, IG ON ←→ OFF) is detected and approximately 10 seconds or more elapse.
  • The power source voltage of the certification ECU (smart key ECU assembly) is 10 V or more.

Turn the engine switch on (IG) and wait for at least approximately 20 seconds.

-

-

DTC is stored until it is cleared using the Techstream.

U0155

Lost Communication with Instrument Panel Cluster (IPC) Control Module

The certification ECU (smart key ECU assembly) does not receive data from the combination meter assembly for approximately 10 seconds or more.

Both conditions are met:

  • Power source status change (+B OFF → ON, ACC ON ←→ OFF, IG ON ←→ OFF) is detected and approximately 10 seconds or more elapse.
  • The power source voltage of the certification ECU (smart key ECU assembly) is 10 V or more.

Turn the engine switch on (IG) and wait for at least approximately 20 seconds.

-

-

DTC is stored until it is cleared using the Techstream.

(j) Certification ECU (Smart Key ECU Assembly) / Techstream Display "Power Source Control"

Body Electrical > Power Source Control > Trouble Codes

HINT:

This ECU uses the CAN communication system for DTC communication.

DTC

Detection Item

DTC Detection Condition

DTC Detection Pre-condition

DTC Check Procedure

Warning Displayed

DTC Storage Method

Indication in Meter

Multi-information Display

U0100

ECM Communication

The certification ECU (smart key ECU assembly) does not receive data from the ECM for approximately 4 seconds or more.

Both conditions are met:

  • The engine switch is on (IG).
  • The power source voltage of the certification ECU (smart key ECU assembly) is 10 V or more.

Turn the engine switch on (IG) and wait for at least approximately 4 seconds.

-

-

DTC is stored until it is cleared using the Techstream.

U0140

Lost Communication with Body Control Module

The certification ECU (smart key ECU assembly) does not receive data from the main body ECU (multiplex network body ECU) for approximately 3 seconds or more.

Both conditions are met:

  • The engine switch is on (IG).
  • The power source voltage of the certification ECU (smart key ECU assembly) is 10 V or more.

Turn the engine switch on (IG) and wait for at least approximately 3 seconds.

-

-

DTC is stored until it is cleared using the Techstream.

U0155

Lost Communication with Instrument Panel Cluster (IPC) Control Module

The certification ECU (smart key ECU assembly) does not receive data from the combination meter assembly for approximately 4 seconds or more.

Both conditions are met:

  • The engine switch is on (IG).
  • The power source voltage of the certification ECU (smart key ECU assembly) is 10 V or more.

Turn the engine switch on (IG) and wait for at least approximately 4 seconds.

-

-

DTC is stored until it is cleared using the Techstream.

(k) Combination Meter Assembly / Techstream Display "Combination Meter"

Body Electrical > Combination Meter > Trouble Codes

HINT:

This ECU uses the CAN communication system for DTC communication.

DTC

Detection Item

DTC Detection Condition

DTC Detection Pre-condition

DTC Check Procedure

Warning Displayed

DTC Storage Method

Indication in Meter

Multi-information Display

U010087

Lost Communication with ECM/PCM "A" Missing Message

The combination meter assembly does not receive data from the ECM for approximately 4 seconds or more.

Both conditions are met:

  • The engine switch is on (IG) for approximately 3 seconds or more.
  • The power source voltage of the combination meter assembly is 10.5 V or more.

Turn the engine switch on (IG) and wait for at least approximately 7 seconds.

MIL illuminates.

-

DTC is stored until it is cleared using the Techstream.

U012687

Lost Communication with Steering Angle Sensor Module Missing Message

The combination meter assembly does not receive data from the steering sensor for approximately 4 seconds or more.

Both conditions are met:

  • The engine switch is on (IG) for approximately 3 seconds or more.
  • The power source voltage of the combination meter assembly is 10.5 V or more.

Turn the engine switch on (IG) and wait for at least approximately 7 seconds.

-

-

DTC is stored until it is cleared using the Techstream.

U012987

Lost Communication with Brake System Control Module Missing Message

The combination meter assembly does not receive data from the brake actuator assembly for approximately 4 seconds or more.

Both conditions are met:

  • The engine switch is on (IG) for approximately 3 seconds or more.
  • The power source voltage of the combination meter assembly is 10.5 V or more.

Turn the engine switch on (IG) and wait for at least approximately 7 seconds.

  • ABS warning light illuminates.
  • Brake warning light / red (malfunction) illuminates.
  • Slip indicator light illuminates.

Displays messages on the multi-information display.

DTC is stored until it is cleared using the Techstream.

U013187

Lost Communication with Power Steering Control Module Missing Message

The combination meter assembly does not receive data from the rack and pinion power steering gear assembly for approximately 4 seconds or more.

Both conditions are met:

  • The engine switch is on (IG) for approximately 3 seconds or more.
  • The power source voltage of the combination meter assembly is 10.5 V or more.

Turn the engine switch on (IG) and wait for at least approximately 7 seconds.

EPS warning light illuminates.

-

DTC is stored until it is cleared using the Techstream.

U013287

Lost Communication with Suspension Control Module "A" Missing Message

The combination meter assembly does not receive data from the absorber control ECU for approximately 4 seconds or more.

Both conditions are met:

  • The engine switch is on (IG) for approximately 3 seconds or more.
  • The power source voltage of the combination meter assembly is 10.5 V or more.

Turn the engine switch on (IG) and wait for at least approximately 7 seconds.

-

-

DTC is stored until it is cleared using the Techstream.

U014087

Lost Communication with Body Control Module Missing Message

The combination meter assembly does not receive data from the main body ECU (multiplex network body ECU) for approximately 10 seconds or more.

Both conditions are met:

  • The engine switch is on (IG) for approximately 3 seconds or more.
  • The power source voltage of the combination meter assembly is 10.5 V or more.

Turn the engine switch on (IG) and wait for at least approximately 13 seconds.

TPMS warning light illuminates.

-

DTC is stored until it is cleared using the Techstream.

U015187

Lost Communication with Restraints Control Module Missing Message

The combination meter assembly does not receive data from the airbag ECU assembly for approximately 10 seconds or more.

Both conditions are met:

  • The engine switch is on (IG) for approximately 3 seconds or more.
  • The power source voltage of the combination meter assembly is 10.5 V or more.

Turn the engine switch on (IG) and wait for at least approximately 13 seconds.

SRS warning light illuminates.

-

DTC is stored until it is cleared using the Techstream.

U016387

Lost Communication with Navigation Control Module Missing Message

The combination meter assembly does not receive data from the radio receiver assembly for approximately 4 seconds or more.

Both conditions are met:

  • The engine switch is on (IG) for approximately 3 seconds or more.
  • The power source voltage of the combination meter assembly is 10.5 V or more.

Turn the engine switch on (IG) and wait for at least approximately 7 seconds.

-

-

DTC is stored until it is cleared using the Techstream.

U016487

Lost Communication with HVAC Control Module Missing Message

The combination meter assembly does not receive data from the air conditioning amplifier assembly for approximately 10 seconds or more.

Both conditions are met:

  • The engine switch is on (IG) for approximately 3 seconds or more.
  • The power source voltage of the combination meter assembly is 10.5 V or more.

Turn the engine switch on (IG) and wait for at least approximately 13 seconds.

-

-

DTC is stored until it is cleared using the Techstream.

U016887

Software Incompatibility with Vehicle Security Control Module Missing Message

The combination meter assembly does not receive data from the certification ECU (smart key ECU assembly) for approximately 4 seconds or more.

Both conditions are met:

  • The engine switch is on (IG) for approximately 3 seconds or more.
  • The power source voltage of the combination meter assembly is 10.5 V or more.

Turn the engine switch on (IG) and wait for at least approximately 7 seconds.

-

-

DTC is stored until it is cleared using the Techstream.

U018287

Lost Communication with Lighting Control Module Front Missing Message

The combination meter assembly does not receive data from the headlight ECU sub-assembly LH for approximately 10 seconds or more.

Both conditions are met:

  • The engine switch is on (IG) for approximately 3 seconds or more.
  • The power source voltage of the combination meter assembly is 10.5 V or more.

Turn the engine switch on (IG) and wait for at least approximately 13 seconds.

-

-

DTC is stored until it is cleared using the Techstream.

U023087

Lost Communication with Rear Gate Module Missing Message

The combination meter assembly does not receive data from the luggage closer motor assembly for approximately 4 seconds or more.

Both conditions are met:

  • The engine switch is on (IG) for approximately 3 seconds or more.
  • The power source voltage of the combination meter assembly is 10.5 V or more.

Turn the engine switch on (IG) and wait for at least approximately 7 seconds.

-

-

DTC is stored until it is cleared using the Techstream.

U023387

Lost Communication with Side Obstacle Detection Control Module "B" Missing Message

The combination meter assembly does not receive data from the blind spot monitor sensor RH for approximately 5 seconds or more.

Both conditions are met:

  • The engine switch is on (IG) for approximately 3 seconds or more.
  • The power source voltage of the combination meter assembly is 10.5 V or more.

Turn the engine switch on (IG) and wait for at least approximately 8 seconds.

-

-

DTC is stored until it is cleared using the Techstream.

U023A87

Lost Communication with Image Processing Module "A" Missing Message

The combination meter assembly does not receive data from the forward recognition camera for approximately 10 seconds or more.

Both conditions are met:

  • The engine switch is on (IG) for approximately 3 seconds or more.
  • The power source voltage of the combination meter assembly is 10.5 V or more.

Turn the engine switch on (IG) and wait for at least approximately 13 seconds.

-

-

DTC is stored until it is cleared using the Techstream.

U110687

Lost Communication with Electric Parking Brake Module Missing Message

The combination meter assembly does not receive data from the brake actuator assembly for approximately 4 seconds or more.

Both conditions are met:

  • The engine switch is on (IG) for approximately 3 seconds or more.
  • The power source voltage of the combination meter assembly is 10.5 V or more.

Turn the engine switch on (IG) and wait for at least approximately 7 seconds.

Brake warning light / red (malfunction) illuminates.

-

DTC is stored until it is cleared using the Techstream.

U111087

Lost Communication with Intuitive Parking Assist Module Missing Message

The combination meter assembly does not receive data from the clearance warning ECU assembly for approximately 5 seconds or more.

Both conditions are met:

  • The engine switch is on (IG) for approximately 3 seconds or more.
  • The power source voltage of the combination meter assembly is 10.5 V or more.

Turn the engine switch on (IG) and wait for at least approximately 8 seconds.

-

-

DTC is stored until it is cleared using the Techstream.

U111287

Lost Communication with Combination Switch Module Missing Message

The combination meter assembly does not receive data from the steering sensor for approximately 5 seconds or more.

Both conditions are met:

  • The engine switch is on (IG) for approximately 3 seconds or more.
  • The power source voltage of the combination meter assembly is 10.5 V or more.

Turn the engine switch on (IG) and wait for at least approximately 8 seconds.

-

-

DTC is stored until it is cleared using the Techstream.

U111787

Communication with Accessory Gateway Missing Message

The combination meter assembly does not receive data from the option connector (bus buffer ECU) for approximately 5 seconds or more.

Both conditions are met:

  • The engine switch is on (IG) for approximately 3 seconds or more.
  • The power source voltage of the combination meter assembly is 10.5 V or more.

Turn the engine switch on (IG) and wait for at least approximately 8 seconds.

-

-

DTC is stored until it is cleared using the Techstream.

U113387

Lost Communication with PMN Module Missing Message

The combination meter assembly does not receive data from the certification ECU (smart key ECU assembly) for approximately 5 seconds or more.

Both conditions are met:

  • The engine switch is on (IG) for approximately 3 seconds or more.
  • The power source voltage of the combination meter assembly is 10.5 V or more.

Turn the engine switch on (IG) and wait for at least approximately 8 seconds.

-

-

DTC is stored until it is cleared using the Techstream.

(l) Meter Mirror Sub-assembly / Techstream Display "Head Up Display"

Body Electrical > Head Up Display > Trouble Codes

HINT:

This ECU uses the CAN communication system for DTC communication.

DTC

Detection Item

DTC Detection Condition

DTC Detection Pre-condition

DTC Check Procedure

Warning Displayed

DTC Storage Method

Indication in Meter

Multi-information Display

U010087

Lost Communication with ECM/PCM "A" Missing Message

The meter mirror sub-assembly does not receive data from the ECM for approximately 4 seconds or more.

Both conditions are met:

  • The engine switch is on (IG) for approximately 3 seconds or more.
  • The power source voltage of the meter mirror sub-assembly is 10.5 V or more.

Turn the engine switch on (IG) and wait for at least approximately 7 seconds.

-

-

DTC is stored until it is cleared using the Techstream.

U012987

Lost Communication with Brake System Control Module Missing Message

The meter mirror sub-assembly does not receive data from the brake actuator assembly for approximately 4 seconds or more.

Both conditions are met:

  • The engine switch is on (IG) for approximately 3 seconds or more.
  • The power source voltage of the meter mirror sub-assembly is 10.5 V or more.

Turn the engine switch on (IG) and wait for at least approximately 7 seconds.

-

-

DTC is stored until it is cleared using the Techstream.

U014087

Lost Communication with Body Control Module "B" Missing Message

The meter mirror sub-assembly does not receive data from the main body ECU (multiplex network body ECU) for approximately 5 seconds or more.

Both conditions are met:

  • The engine switch is on (IG) for approximately 3 seconds or more.
  • The power source voltage of the meter mirror sub-assembly is 10.5 V or more.

Turn the engine switch on (IG) and wait for at least approximately 8 seconds.

-

-

DTC is stored until it is cleared using the Techstream.

U015587

Lost Communication with Instrument Panel Cluster (IPC) Control Module Missing Message

The meter mirror sub-assembly does not receive data from the combination meter assembly for approximately 5 seconds or more.

Both conditions are met:

  • The engine switch is on (IG) for approximately 3 seconds or more.
  • The power source voltage of the meter mirror sub-assembly is 10.5 V or more.

Turn the engine switch on (IG) and wait for at least approximately 8 seconds.

-

-

DTC is stored until it is cleared using the Techstream.

U016387

Lost Communication with Navigation Control Module Missing Message

The meter mirror sub-assembly does not receive data from the radio receiver assembly for approximately 5 seconds or more.

Both conditions are met:

  • The engine switch is on (IG) for approximately 3 seconds or more.
  • The power source voltage of the meter mirror sub-assembly is 10.5 V or more.

Turn the engine switch on (IG) and wait for at least approximately 8 seconds.

-

-

DTC is stored until it is cleared using the Techstream.

U016487

Lost Communication with HVAC Control Module Missing Message

The meter mirror sub-assembly does not receive data from the air conditioning amplifier assembly for approximately 5 seconds or more.

Both conditions are met:

  • The engine switch is on (IG) for approximately 3 seconds or more.
  • The power source voltage of the meter mirror sub-assembly is 10.5 V or more.

Turn the engine switch on (IG) and wait for at least approximately 8 seconds.

-

-

DTC is stored until it is cleared using the Techstream.

U023A87

Lost Communication with Image Processing Module "A" Missing Message

The meter mirror sub-assembly does not receive data from the forward recognition camera for approximately 5 seconds or more.

Both conditions are met:

  • The engine switch is on (IG) for approximately 3 seconds or more.
  • The power source voltage of the meter mirror sub-assembly is 10.5 V or more.

Turn the engine switch on (IG) and wait for at least approximately 8 seconds.

-

-

DTC is stored until it is cleared using the Techstream.

U111087

Lost Communication with Intuitive Parking Assist Module Missing Message

The meter mirror sub-assembly does not receive data from the clearance warning ECU assembly for approximately 5 seconds or more.

Both conditions are met:

  • The engine switch is on (IG) for approximately 3 seconds or more.
  • The power source voltage of the meter mirror sub-assembly is 10.5 V or more.

Turn the engine switch on (IG) and wait for at least approximately 8 seconds.

-

-

DTC is stored until it is cleared using the Techstream.

(m) Air Conditioning Amplifier Assembly / Techstream Display "Air Conditioner"

Body Electrical > Air Conditioner > Trouble Codes

HINT:

This ECU uses the CAN communication system for DTC communication.

DTC

Detection Item

DTC Detection Condition

DTC Detection Pre-condition

DTC Check Procedure

Warning Displayed

DTC Storage Method

Indication in Meter

Multi-information Display

U0100

Lost Communication With ECM/PCM "A"

The air conditioning amplifier assembly does not receive data from the ECM for approximately 10 seconds or more.

Both conditions are met:

  • The engine switch is on (IG) for approximately 10 seconds or more.
  • The power source voltage of the air conditioning amplifier assembly is 10 V or more.

Turn the engine switch on (IG) and wait for at least approximately 20 seconds.

-

-

DTC is stored until it is cleared using the Techstream.

U0131

Lost Communication With Power Steering Control Module

The air conditioning amplifier assembly does not receive data from the rack and pinion power steering gear assembly for approximately 10 seconds or more.

Both conditions are met:

  • The engine switch is on (IG) for approximately 10 seconds or more.
  • The power source voltage of the air conditioning amplifier assembly is 10 V or more.

Turn the engine switch on (IG) and wait for at least approximately 20 seconds.

-

-

DTC is stored until it is cleared using the Techstream.

U0142

Lost Communication With Body Control Module "B"

The air conditioning amplifier assembly does not receive data from the main body ECU (multiplex network body ECU) for approximately 10 seconds or more.

Both conditions are met:

  • The engine switch is on (IG) for approximately 10 seconds or more.
  • The power source voltage of the air conditioning amplifier assembly is 10 V or more.

Turn the engine switch on (IG) and wait for at least approximately 20 seconds.

-

-

DTC is stored until it is cleared using the Techstream.

U0151

Lost Communication With Restraints Control Module

The air conditioning amplifier assembly does not receive data from the airbag ECU assembly for approximately 10 seconds or more.

Both conditions are met:

  • The engine switch is on (IG) for approximately 10 seconds or more.
  • The power source voltage of the air conditioning amplifier assembly is 10 V or more.

Turn the engine switch on (IG) and wait for at least approximately 20 seconds.

-

-

DTC is stored until it is cleared using the Techstream.

U0155

Lost Communication With Instrument Panel Cluster (IPC) Control Module

The air conditioning amplifier assembly does not receive data from the combination meter assembly for approximately 10 seconds or more.

Both conditions are met:

  • The engine switch is on (IG) for approximately 10 seconds or more.
  • The power source voltage of the air conditioning amplifier assembly is 10 V or more.

Turn the engine switch on (IG) and wait for at least approximately 20 seconds.

-

-

DTC is stored until it is cleared using the Techstream.

U0163

Lost Communication With Navigation Control Module

The air conditioning amplifier assembly does not receive data from the radio receiver assembly for approximately 10 seconds or more.

Both conditions are met:

  • The engine switch is on (IG) for approximately 10 seconds or more.
  • The power source voltage of the air conditioning amplifier assembly is 10 V or more.

Turn the engine switch on (IG) and wait for at least approximately 20 seconds.

-

-

DTC is stored until it is cleared using the Techstream.

(n) Millimeter Wave Radar Sensor Assembly / Techstream Display "Front Radar Sensor"

Body Electrical > Front Radar Sensor > Trouble Codes

HINT:

  • This ECU uses the CAN communication system for DTC communication.
  • *: Refer to Front Radar Sensor System.

    Click here

DTC

Detection Item

DTC Detection Condition

DTC Detection Pre-condition

DTC Check Procedure

Warning Displayed

DTC Storage Method

Indication in Meter

Multi-information Display

U010487*

Lost Communication with Cruise Control Module Missing Message

The millimeter wave radar sensor assembly does not receive data from the forward recognition camera for approximately 1 second or more.

Both conditions are met:

  • The engine switch is on (IG) for approximately 1 second or more.
  • The power source voltage of the millimeter wave radar sensor assembly is 8 V or more.

Turn the engine switch on (IG) and wait for at least approximately 2 seconds.

  • PCS warning light illuminates.
  • LTA indicator (yellow) illuminates.
  • Automatic high beam indicator (yellow) illuminates.

Displays messages on the multi-information display.

DTC is stored until it is cleared using the Techstream.

U030557*

Software Incompatibility with Cruise Control Module Invalid / Incompatible Software Component

The control system information sent from the forward recognition camera does not match that stored in the millimeter wave radar sensor assembly for approximately 7 seconds or more.

Both conditions are met:

  • The engine switch is on (IG) for approximately 1 second or more.
  • The power source voltage of the millimeter wave radar sensor assembly is 8 V or more.

Turn the engine switch on (IG) and wait for at least approximately 8 seconds.

  • PCS warning light illuminates.
  • LTA indicator (yellow) illuminates.
  • Automatic high beam indicator (yellow) illuminates.

Displays messages on the multi-information display.

DTC is stored until it is cleared using the Techstream.

(o) Forward Recognition Camera / Techstream Display "Radar Cruise2"

Powertrain > Radar Cruise2 > Trouble Codes

HINT:

  • This ECU uses the CAN communication system for DTC communication.
  • *: Refer to Dynamic Radar Cruise Control System.

    Click here

DTC

Detection Item

DTC Detection Condition

DTC Detection Pre-condition

DTC Check Procedure

Warning Displayed

DTC Storage Method

Indication in Meter

Multi-information Display

U010087

Lost Communication with ECM/PCM "A" Missing Message

The forward recognition camera does not receive data from the ECM for approximately 1 second or more.

All conditions are met:

  • The engine switch is on (IG) for approximately 3 seconds or more.
  • The cruise control main switch is on.
  • The power source voltage of the forward recognition camera is 10 V or more.

Turn the cruise control main switch on and wait for at least approximately 4 seconds.

-

Displays messages on the multi-information display.

DTC is stored until it is cleared using the Techstream.

U012587

Lost Communication with Multi-axis Acceleration Sensor Module Missing Message

The forward recognition camera does not receive data from the airbag ECU assembly for approximately 1 second or more.

All conditions are met:

  • The engine switch is on (IG) for approximately 3 seconds or more.
  • The cruise control main switch is on.
  • The power source voltage of the forward recognition camera is 10 V or more.

Turn the cruise control main switch on and wait for at least approximately 4 seconds.

-

Displays messages on the multi-information display.

DTC is stored until it is cleared using the Techstream.

U012687

Lost Communication with Steering Angle Sensor Module Missing Message

The forward recognition camera does not receive data from the steering sensor for approximately 1 second or more.

All conditions are met:

  • The engine switch is on (IG) for approximately 3 seconds or more.
  • The cruise control main switch is on.
  • The power source voltage of the forward recognition camera is 10 V or more.

Turn the cruise control main switch on and wait for at least approximately 4 seconds.

-

Displays messages on the multi-information display.

DTC is stored until it is cleared using the Techstream.

U012987

Lost Communication with Brake System Control Module Missing Message

The forward recognition camera does not receive data from the brake actuator assembly for approximately 2 seconds or more.

All conditions are met:

  • The engine switch is on (IG) for approximately 3 seconds or more.
  • The cruise control main switch is on.
  • The power source voltage of the forward recognition camera is 10 V or more.

Turn the cruise control main switch on and wait for at least approximately 5 seconds.

-

Displays messages on the multi-information display.

DTC is stored until it is cleared using the Techstream.

U015587

Lost Communication with Instrument Panel Cluster (IPC) Control Module Missing Message

The forward recognition camera does not receive data from the combination meter assembly for approximately 5 seconds or more.

All conditions are met:

  • The engine switch is on (IG) for approximately 3 seconds or more.
  • The cruise control main switch is on.
  • The power source voltage of the forward recognition camera is 10 V or more.

Turn the cruise control main switch on and wait for at least approximately 8 seconds.

-

Displays messages on the multi-information display.

DTC is stored until it is cleared using the Techstream.

U023587*

Lost Communication with Cruise Control Front Distance Range Sensor Single Sensor or Center Missing Message

The forward recognition camera does not receive data from the millimeter wave radar sensor assembly for approximately 2 seconds or more.

All conditions are met:

  • The engine switch is on (IG) for approximately 3 seconds or more.
  • The cruise control main switch is on.
  • The power source voltage of the forward recognition camera is 10 V or more.

Turn the cruise control main switch on and wait for at least approximately 5 seconds.

-

Displays messages on the multi-information display.

DTC is stored until it is cleared using the Techstream.

U030051*

Internal Control Module Software Incompatibility Not Programmed

The control system information sent from the ECM remains undefined by the forward recognition camera for approximately 3 seconds or more.

All conditions are met:

  • The engine switch is on (IG) for approximately 3 seconds or more.
  • The cruise control main switch is on.
  • The power source voltage of the forward recognition camera is 10 V or more.

Turn the cruise control main switch on and wait for at least approximately 6 seconds.

-

Displays messages on the multi-information display.

DTC is stored until it is cleared using the Techstream.

U030057*

Internal Control Module Software Incompatibility Invalid / Incompatible Software Component

The vehicle information sent from the ECM does not match that stored in the forward recognition camera for approximately 1 second or more.

All conditions are met:

  • The engine switch is on (IG) for approximately 3 seconds or more.
  • The cruise control main switch is on.
  • The power source voltage of the forward recognition camera is 10 V or more.

Turn the cruise control main switch on and wait for at least approximately 4 seconds.

-

Displays messages on the multi-information display.

DTC is stored until it is cleared using the Techstream.

U031851*

Software Incompatibility with Brake System Control Module Not Programmed

The control system information sent from the brake actuator assembly remains undefined by the forward recognition camera for approximately 3 seconds or more.

All conditions are met:

  • The engine switch is on (IG) for approximately 3 seconds or more.
  • The cruise control main switch is on.
  • The power source voltage of the forward recognition camera is 10 V or more.

Turn the cruise control main switch on and wait for at least approximately 6 seconds.

-

Displays messages on the multi-information display.

DTC is stored until it is cleared using the Techstream.

U031857*

Software Incompatibility with Brake System Control Module Invalid / Incompatible Software Component

The control system information sent from the brake actuator assembly does not match that stored in the forward recognition camera for approximately 2 seconds or more.

All conditions are met:

  • The engine switch is on (IG) for approximately 3 seconds or more.
  • The cruise control main switch is on.
  • The power source voltage of the forward recognition camera is 10 V or more.

Turn the cruise control main switch on and wait for at least approximately 5 seconds.

-

Displays messages on the multi-information display.

DTC is stored until it is cleared using the Techstream.

U032251*

Software Incompatibility with Body Control Module Not Programmed

The vehicle information sent from the main body ECU (multiplex network body ECU) remains undefined by the forward recognition camera for approximately 6 seconds or more.

All conditions are met:

  • The engine switch is on (IG) for approximately 3 seconds or more.
  • The cruise control main switch is on.
  • The power source voltage of the forward recognition camera is 10 V or more.

Turn the cruise control main switch on and wait for at least approximately 9 seconds.

-

Displays messages on the multi-information display.

DTC is stored until it is cleared using the Techstream.

U032257*

Software Incompatibility with Body Control Module Invalid / Incompatible Software Component

The vehicle information sent from the main body ECU (multiplex network body ECU) does not match that stored in the forward recognition camera for approximately 4 seconds or more.

All conditions are met:

  • The engine switch is on (IG) for approximately 3 seconds or more.
  • The cruise control main switch is on.
  • The power source voltage of the forward recognition camera is 10 V or more.

Turn the cruise control main switch on and wait for at least approximately 7 seconds.

-

Displays messages on the multi-information display.

DTC is stored until it is cleared using the Techstream.

U040181*

Invalid Data Received from ECM/PCM "A" Invalid Serial Data Received

The ECM does not receive data from the forward recognition camera for approximately 2 seconds or more.

All conditions are met:

  • The engine switch is on (IG) for approximately 3 seconds or more.
  • The cruise control main switch is on.
  • The power source voltage of the forward recognition camera is 10 V or more.

Turn the cruise control main switch on and wait for at least approximately 5 seconds.

-

Displays messages on the multi-information display.

DTC is stored until it is cleared using the Techstream.

U110687

Lost Communication with Electric Parking Brake Module Missing Message

The forward recognition camera does not receive data from the brake actuator assembly for approximately 2 seconds or more.

All conditions are met:

  • The engine switch is on (IG) for approximately 3 seconds or more.
  • The cruise control main switch is on.
  • The power source voltage of the forward recognition camera is 10 V or more.

Turn the cruise control main switch on and wait for at least approximately 5 seconds.

-

Displays messages on the multi-information display.

DTC is stored until it is cleared using the Techstream.

(p) Forward Recognition Camera / Techstream Display "Pre-Collision System"

Body Electrical > Pre-Collision System > Trouble Codes

HINT:

  • This ECU uses the CAN communication system for DTC communication.
  • *: Refer to Pre-Collision System.

    Click here

DTC

Detection Item

DTC Detection Condition

DTC Detection Pre-condition

DTC Check Procedure

Warning Displayed

DTC Storage Method

Indication in Meter

Multi-information Display

U010087

Lost Communication with ECM/PCM "A" Missing Message

The forward recognition camera does not receive data from the ECM for approximately 3 seconds or more.

All conditions are met:

  • The engine switch is on (IG) for approximately 3 seconds or more.
  • Vehicle speed is 5 km/h (3 mph) or more.
  • The power source voltage of the forward recognition camera is 10 V or more.

Drive the vehicle at a speed of 5 km/h (3 mph) or more for approximately 6 seconds or more.

PCS warning light illuminates.

Displays messages on the multi-information display.

DTC is stored until it is cleared using the Techstream.

U012587

Lost Communication with Multi-axis Acceleration Sensor Module Missing Message

The forward recognition camera does not receive data from the airbag ECU assembly for approximately 1 second or more.

All conditions are met:

  • The engine switch is on (IG) for approximately 3 seconds or more.
  • Vehicle speed is 5 km/h (3 mph) or more.
  • The power source voltage of the forward recognition camera is 10 V or more.

Drive the vehicle at a speed of 5 km/h (3 mph) or more for approximately 4 seconds or more.

PCS warning light illuminates.

Displays messages on the multi-information display.

DTC is stored until it is cleared using the Techstream.

U012687

Lost Communication with Steering Angle Sensor Module Missing Message

The forward recognition camera does not receive data from the steering sensor for approximately 1 second or more.

Both conditions are met:

  • The engine switch is on (IG) for approximately 3 seconds or more.
  • The power source voltage of the forward recognition camera is 10 V or more.

Turn the engine switch on (IG) and wait for at least approximately 4 seconds.

PCS warning light illuminates.

Displays messages on the multi-information display.

DTC is stored until it is cleared using the Techstream.

U012987

Lost Communication with Brake System Control Module Missing Message

The forward recognition camera does not receive data from the brake actuator assembly for approximately 1 second or more.

Both conditions are met:

  • The engine switch is on (IG) for approximately 3 seconds or more.
  • The power source voltage of the forward recognition camera is 10 V or more.

Turn the engine switch on (IG) and wait for at least approximately 4 seconds.

PCS warning light illuminates.

Displays messages on the multi-information display.

DTC is stored until it is cleared using the Techstream.

U023587*

Lost Communication with Cruise Control Front Distance Range Sensor Single Sensor or Center Missing Message

The forward recognition camera does not receive data from the millimeter wave radar sensor assembly for approximately 2 seconds or more.

Both conditions are met:

  • The engine switch is on (IG) for approximately 3 seconds or more.
  • The power source voltage of the forward recognition camera is 10 V or more.

Turn the engine switch on (IG) and wait for at least approximately 5 seconds.

PCS warning light illuminates.

Displays messages on the multi-information display.

DTC is stored until it is cleared using the Techstream.

U023A87*

Lost Communication with Image Processing Module "A" Missing Message

The brake actuator assembly does not receive data from the forward recognition camera for approximately 3 seconds or more.

Both conditions are met:

  • The engine switch is on (IG) for approximately 2 seconds or more.
  • The power source voltage of the forward recognition camera is 10 V or more.

Turn the engine switch on (IG) and wait for at least approximately 5 seconds.

PCS warning light illuminates.

Displays messages on the multi-information display.

DTC is stored until it is cleared using the Techstream.

U030051*

Internal Control Module Software Incompatibility Not Programmed

The control system information sent from the ECM remains undefined by the forward recognition camera for approximately 3 seconds or more.

Both conditions are met:

  • The engine switch is on (IG) for approximately 3 seconds or more.
  • The power source voltage of the forward recognition camera is 10 V or more.

Turn the engine switch on (IG) and wait for at least approximately 6 seconds.

PCS warning light illuminates.

Displays messages on the multi-information display.

DTC is stored until it is cleared using the Techstream.

U030057*

Internal Control Module Software Incompatibility Invalid / Incompatible Software Component

The control system information sent from the ECM does not match that stored in the forward recognition camera for approximately 1 second or more.

Both conditions are met:

  • The engine switch is on (IG) for approximately 3 seconds or more.
  • The power source voltage of the forward recognition camera is 10 V or more.

Turn the engine switch on (IG) and wait for at least approximately 4 seconds.

PCS warning light illuminates.

Displays messages on the multi-information display.

DTC is stored until it is cleared using the Techstream.

U041881*

Invalid Data Received from Brake System Control Module Invalid Serial Data Received

The forward recognition camera receives an abnormal brake system control signal for 1 second or more.

Both conditions are met:

  • The engine switch is on (IG) for approximately 3 seconds or more.
  • The power source voltage of the forward recognition camera is 10 V or more.

Turn the engine switch on (IG) and wait for at least approximately 4 seconds.

PCS warning light illuminates.

Displays messages on the multi-information display.

DTC is stored until it is cleared using the Techstream.

(q) Forward Recognition Camera / Techstream Display "Lane Control"

Chassis > Lane Control > Trouble Codes

HINT:

  • This ECU uses the CAN communication system for DTC communication.
  • *: Refer to Lane Control System.

    Click here

DTC

Detection Item

DTC Detection Condition

DTC Detection Pre-condition

DTC Check Procedure

Warning Displayed

DTC Storage Method

Indication in Meter

Multi-information Display

U010087

Lost Communication with ECM/PCM "A" Missing Message

The forward recognition camera does not receive data from the ECM for approximately 5 seconds or more.

All conditions are met:

  • The engine switch is on (IG) for approximately 3 seconds or more.
  • The LTA main switch is on.
  • Vehicle speed is 5 km/h (3 mph) or more.
  • The power source voltage of the forward recognition camera is 10 V or more.

Drive the vehicle at a speed of 5 km/h (3 mph) or more with the LTA main switch on for approximately 8 seconds or more.

LTA indicator (yellow) illuminates.

Displays messages on the multi-information display.

DTC is stored until it is cleared using the Techstream.

U012587

Lost Communication with Multi-axis Acceleration Sensor Module Missing Message

The forward recognition camera does not receive data from the airbag ECU assembly for approximately 5 seconds or more.

All conditions are met:

  • The engine switch is on (IG) for approximately 3 seconds or more.
  • The LTA main switch is on.
  • Vehicle speed is 5 km/h (3 mph) or more.
  • The power source voltage of the forward recognition camera is 10 V or more.

Drive the vehicle at a speed of 5 km/h (3 mph) or more with the LTA main switch on for approximately 8 seconds or more.

LTA indicator (yellow) illuminates.

Displays messages on the multi-information display.

DTC is stored until it is cleared using the Techstream.

U012687

Lost Communication with Steering Angle Sensor Module Missing Message

The forward recognition camera does not receive data from the steering sensor for approximately 5 seconds or more.

All conditions are met:

  • The engine switch is on (IG) for approximately 3 seconds or more.
  • The LTA main switch is on.
  • The power source voltage of the forward recognition camera is 10 V or more.

Turn the LTA main switch on and wait for at least approximately 8 seconds.

LTA indicator (yellow) illuminates.

Displays messages on the multi-information display.

DTC is stored until it is cleared using the Techstream.

U012987

Lost Communication with Brake System Control Module Missing Message

The forward recognition camera does not receive data from the brake actuator assembly for approximately 5 seconds or more.

All conditions are met:

  • The engine switch is on (IG) for approximately 3 seconds or more.
  • The LTA main switch is on.
  • The power source voltage of the forward recognition camera is 10 V or more.

Turn the LTA main switch on and wait for at least approximately 8 seconds.

LTA indicator (yellow) illuminates.

Displays messages on the multi-information display.

DTC is stored until it is cleared using the Techstream.

U013187

Lost Communication with Power Steering Control Module Missing Message

The forward recognition camera does not receive data from the rack and pinion power steering gear assembly for approximately 5 seconds or more.

All conditions are met:

  • The engine switch is on (IG) for approximately 3 seconds or more.
  • The LTA main switch is on.
  • The power source voltage of the forward recognition camera is 10 V or more.

Turn the LTA main switch on and wait for at least approximately 8 seconds.

LTA indicator (yellow) illuminates.

Displays messages on the multi-information display.

DTC is stored until it is cleared using the Techstream.

U015587

Lost Communication with Instrument Panel Cluster (IPC) Control Module Missing Message

The forward recognition camera does not receive data from the combination meter assembly for approximately 50 seconds or more.

All conditions are met:

  • The engine switch is on (IG) for approximately 3 seconds or more.
  • The LTA main switch is on.
  • The power source voltage of the forward recognition camera is 10 V or more.

Turn the LTA main switch on and wait for at least approximately 53 seconds.

LTA indicator (yellow) illuminates.

Displays messages on the multi-information display.

DTC is stored until it is cleared using the Techstream.

U023587*

Lost Communication with Cruise Control Front Distance Range Sensor Single Sensor or Center Missing Message

The forward recognition camera does not receive data from the millimeter wave radar sensor assembly for approximately 5 seconds or more.

All conditions are met:

  • The engine switch is on (IG) for approximately 3 seconds or more.
  • The LTA main switch is on.
  • The power source voltage of the forward recognition camera is 10 V or more.

Turn the LTA main switch on and wait for at least approximately 8 seconds.

LTA indicator (yellow) illuminates.

Displays messages on the multi-information display.

DTC is stored until it is cleared using the Techstream.

U030051*

Internal Control Module Software Incompatibility Not Programmed

The vehicle information sent from the ECM remains undefined by the forward recognition camera.

All conditions are met:

  • The engine switch is on (IG) for approximately 3 seconds or more.
  • The LTA main switch is on.
  • The power source voltage of the forward recognition camera is 10 V or more.

Turn the LTA main switch on and wait for at least approximately 3 seconds.

LTA indicator (yellow) illuminates.

Displays messages on the multi-information display.

DTC is stored until it is cleared using the Techstream.

U030057*

Internal Control Module Software Incompatibility Invalid / Incompatible Software Component

The vehicle information sent from the ECM does not match that stored in the forward recognition camera for 5 seconds or more.

All conditions are met:

  • The engine switch is on (IG) for approximately 3 seconds or more.
  • The LTA main switch is on.
  • The power source voltage of the forward recognition camera is 10 V or more.

Turn the LTA main switch on and wait for at least approximately 8 seconds.

LTA indicator (yellow) illuminates.

Displays messages on the multi-information display.

DTC is stored until it is cleared using the Techstream.

(r) Forward Recognition Camera / Techstream Display "Front Recognition Camera"

Chassis > Front Recognition Camera > Trouble Codes

HINT:

  • This ECU uses the CAN communication system for DTC communication.
  • *: Refer to Front Camera System.

    Click here

DTC

Detection Item

DTC Detection Condition

DTC Detection Pre-condition

DTC Check Procedure

Warning Displayed

DTC Storage Method

Indication in Meter

Multi-information Display

U010087

Lost Communication with ECM/PCM "A" Missing Message

The forward recognition camera does not receive data from the ECM for approximately 5 seconds or more.

All conditions are met:

  • The engine switch is on (IG) for approximately 3 seconds or more.
  • Vehicle speed is 1 km/h or 1 mph or more.
  • The power source voltage of the forward recognition camera is 10 V or more.

Drive the vehicle at a speed of 1 km/h or 1 mph or more for approximately 8 seconds or more.

-

-

DTC is stored until it is cleared using the Techstream.

U012587

Lost Communication with Multi-axis Acceleration Sensor Module Missing Message

The forward recognition camera does not receive data from the airbag ECU assembly for approximately 5 seconds or more.

All conditions are met:

  • The engine switch is on (IG) for approximately 3 seconds or more.
  • Vehicle speed is 1 km/h or 1 mph or more.
  • The power source voltage of the forward recognition camera is 10 V or more.

Drive the vehicle at a speed of 1 km/h or 1 mph or more for approximately 8 seconds or more.

-

-

DTC is stored until it is cleared using the Techstream.

U012687

Lost Communication with Steering Angle Sensor Module Missing Message

The forward recognition camera does not receive data from the steering sensor for approximately 5 seconds or more.

Both conditions are met:

  • The engine switch is on (IG) for approximately 3 seconds or more.
  • The power source voltage of the forward recognition camera is 10 V or more.

Turn the engine switch on (IG) and wait for at least approximately 8 seconds.

-

-

DTC is stored until it is cleared using the Techstream.

U012987

Lost Communication with Brake System Control Module Missing Message

The forward recognition camera does not receive data from the brake actuator assembly for approximately 5 seconds or more.

Both conditions are met:

  • The engine switch is on (IG) for approximately 3 seconds or more.
  • The power source voltage of the forward recognition camera is 10 V or more.

Turn the engine switch on (IG) and wait for at least approximately 8 seconds.

-

-

DTC is stored until it is cleared using the Techstream.

U014087

Lost Communication with Body Control Module Missing Message

The forward recognition camera does not receive data from the main body ECU (multiplex network body ECU) for approximately 5 seconds or more.

Both conditions are met:

  • The engine switch is on (IG) for approximately 3 seconds or more.
  • The power source voltage of the forward recognition camera is 10 V or more.

Turn the engine switch on (IG) and wait for at least approximately 8 seconds.

-

-

DTC is stored until it is cleared using the Techstream.

U030051*

Internal Control Module Software Incompatibility Not Programmed

The control system information sent from the ECM remains undefined by the forward recognition camera for approximately 5 seconds or more.

Both conditions are met:

  • The engine switch is on (IG) for approximately 3 seconds or more.
  • The power source voltage of the forward recognition camera is 10 V or more.

Turn the engine switch on (IG) and wait for at least approximately 8 seconds.

-

-

DTC is stored until it is cleared using the Techstream.

U030057*

Internal Control Module Software Incompatibility Invalid / Incompatible Software Component

The control system information sent from the ECM does not match that stored in the forward recognition camera for approximately 5 seconds or more.

Both conditions are met:

  • The engine switch is on (IG) for approximately 3 seconds or more.
  • The power source voltage of the forward recognition camera is 10 V or more.

Turn the engine switch on (IG) and wait for at least approximately 8 seconds.

-

-

DTC is stored until it is cleared using the Techstream.

U032251*

Software Incompatibility with Body Control Module Not Programmed

The vehicle information sent from the main body ECU (multiplex network body ECU) remains undefined by the forward recognition camera for approximately 5 seconds or more.

Both conditions are met:

  • The engine switch is on (IG) for approximately 3 seconds or more.
  • The power source voltage of the forward recognition camera is 10 V or more.

Turn the engine switch on (IG) and wait for at least approximately 8 seconds.

-

-

DTC is stored until it is cleared using the Techstream.

U032257*

Software Incompatibility with Body Control Module Invalid / Incompatible Software Component

The vehicle information sent from the main body ECU (multiplex network body ECU) does not match that stored in the forward recognition camera for approximately 5 seconds or more.

Both conditions are met:

  • The engine switch is on (IG) for approximately 3 seconds or more.
  • The power source voltage of the forward recognition camera is 10 V or more.

Turn the engine switch on (IG) and wait for at least approximately 8 seconds.

-

-

DTC is stored until it is cleared using the Techstream.

(s) Forward Recognition Camera / Techstream Display "Road Sign Assist"

Body Electrical > Road Sign Assist > Trouble Codes

HINT:

This ECU uses the CAN communication system for DTC communication.

DTC

Detection Item

DTC Detection Condition

DTC Detection Pre-condition

DTC Check Procedure

Warning Displayed

DTC Storage Method

Indication in Meter

Multi-information Display

U010087

Lost Communication with ECM/PCM "A" Missing Message

The forward recognition camera does not receive data from the ECM for approximately 5 seconds or more.

All conditions are met:

  • The engine switch is on (IG) for approximately 3 seconds or more.
  • Vehicle speed is 1 km/h or 1 mph or more.
  • The power source voltage of the forward recognition camera is 10 V or more.

Drive the vehicle at a speed of 1 km/h or 1 mph or more for approximately 8 seconds or more.

-

Displays messages on the multi-information display.

DTC is stored until it is cleared using the Techstream.

U012587

Lost Communication with Multi-axis Acceleration Sensor Module Missing Message

The forward recognition camera does not receive data from the airbag ECU assembly for approximately 5 seconds or more.

Both conditions are met:

  • The engine switch is on (IG) for approximately 3 seconds or more.
  • The power source voltage of the forward recognition camera is 10 V or more.

Turn the engine switch on (IG) and wait for at least approximately 8 seconds.

-

Displays messages on the multi-information display.

DTC is stored until it is cleared using the Techstream.

U012987

Lost Communication with Brake System Control Module Missing Message

The forward recognition camera does not receive data from the brake actuator assembly for approximately 5 seconds or more.

All conditions are met:

  • The engine switch is on (IG) for approximately 3 seconds or more.
  • Vehicle speed is 1 km/h or 1 mph or more.
  • The power source voltage of the forward recognition camera is 10 V or more.

Drive the vehicle at a speed of 1 km/h or 1 mph or more for approximately 8 seconds or more.

-

Displays messages on the multi-information display.

DTC is stored until it is cleared using the Techstream.

U014087

Lost Communication with Body Control Module Missing Message

The forward recognition camera does not receive data from the main body ECU (multiplex network body ECU) for approximately 5 seconds or more.

Both conditions are met:

  • The engine switch is on (IG) for approximately 3 seconds or more.
  • The power source voltage of the forward recognition camera is 10 V or more.

Turn the engine switch on (IG) and wait for at least approximately 8 seconds.

-

Displays messages on the multi-information display.

DTC is stored until it is cleared using the Techstream.

U015587

Lost Communication with Instrument Panel Cluster (IPC) Control Module Missing Message

The forward recognition camera does not receive data from the combination meter assembly for approximately 50 seconds or more.

Both conditions are met:

  • The engine switch is on (IG) for approximately 3 seconds or more.
  • The power source voltage of the forward recognition camera is 10 V or more.

Turn the engine switch on (IG) and wait for at least approximately 53 seconds.

-

Displays messages on the multi-information display.

DTC is stored until it is cleared using the Techstream.

(t) Forward Recognition Camera / Techstream Display "Front Recognition Camera (Front Lighting Control)"

Body Electrical > Front Recognition Camera (Front Lighting Control) > Trouble Codes

HINT:

This ECU uses the CAN communication system for DTC communication.

DTC

Detection Item

DTC Detection Condition

DTC Detection Pre-condition

DTC Check Procedure

Warning Displayed

DTC Storage Method

Indication in Meter

Multi-information Display

U010087

Lost Communication with ECM/PCM "A" Missing Message

The forward recognition camera does not receive data from the ECM for approximately 5 seconds or more.

All conditions are met:

  • The engine switch is on (IG) for approximately 2 seconds or more.
  • Vehicle speed is 1 km/h or 1 mph or more.
  • The power source voltage of the forward recognition camera is 10 V or more.

Drive the vehicle at a speed of 1 km/h or 1 mph or more for approximately 7 seconds or more.

Automatic high beam indicator (yellow) illuminates.

Displays messages on the multi-information display.

DTC is stored until it is cleared using the Techstream.

U012587

Lost Communication with Multi-axis Acceleration Sensor Module Missing Message

The forward recognition camera does not receive data from the airbag ECU assembly for approximately 5 seconds or more.

All conditions are met:

  • The engine switch is on (IG) for approximately 2 seconds or more.
  • Vehicle speed is 1 km/h or 1 mph or more.
  • The power source voltage of the forward recognition camera is 10 V or more.

Drive the vehicle at a speed of 1 km/h or 1 mph or more for approximately 7 seconds or more.

Automatic high beam indicator (yellow) illuminates.

Displays messages on the multi-information display.

DTC is stored until it is cleared using the Techstream.

U012987

Lost Communication with Brake System Control Module Missing Message

The forward recognition camera does not receive data from the brake actuator assembly for approximately 5 seconds or more.

Both conditions are met:

  • The engine switch is on (IG) for approximately 2 seconds or more.
  • The power source voltage of the forward recognition camera is 10 V or more.

Turn the engine switch on (IG) and wait for at least approximately 7 seconds.

Automatic high beam indicator (yellow) illuminates.

Displays messages on the multi-information display.

DTC is stored until it is cleared using the Techstream.

U014087

Lost Communication with Body Control Module Missing Message

The forward recognition camera does not receive data from the main body ECU (multiplex network body ECU) for approximately 5 seconds or more.

Both conditions are met:

  • The engine switch is on (IG) for approximately 2 seconds or more.
  • The power source voltage of the forward recognition camera is 10 V or more.

Turn the engine switch on (IG) and wait for at least approximately 7 seconds.

Automatic high beam indicator (yellow) illuminates.

Displays messages on the multi-information display.

DTC is stored until it is cleared using the Techstream.

U018287

Lost Communication with Lighting Control Module Front Missing Message

The forward recognition camera does not receive data from the headlight ECU sub-assembly LH for approximately 5 seconds or more.

Both conditions are met:

  • The engine switch is on (IG) for approximately 2 seconds or more.
  • The power source voltage of the forward recognition camera is 10 V or more.

Turn the engine switch on (IG) and wait for at least approximately 7 seconds.

Automatic high beam indicator (yellow) illuminates.

Displays messages on the multi-information display.

DTC is stored until it is cleared using the Techstream.

U023587

Lost Communication with Cruise Control Front Distance Range Sensor Single Sensor or Center Missing Message

The forward recognition camera does not receive data from the millimeter wave radar sensor assembly for approximately 5 seconds or more.

Both conditions are met:

  • The engine switch is on (IG) for approximately 2 seconds or more.
  • The power source voltage of the forward recognition camera is 10 V or more.

Turn the engine switch on (IG) and wait for at least approximately 7 seconds.

Automatic high beam indicator (yellow) illuminates.

Displays messages on the multi-information display.

DTC is stored until it is cleared using the Techstream.

(u) Blind Spot Monitor Sensor RH / Techstream Display "Blind Spot Monitor Master"

Body Electrical > Blind Spot Monitor Master > Trouble Codes

HINT:

  • This ECU uses the CAN communication system for DTC communication.
  • *: Refer to Blind Spot Monitor System.

    Click here

DTC

Detection Item

DTC Detection Condition

DTC Detection Pre-condition

DTC Check Procedure

Warning Displayed

DTC Storage Method

Indication in Meter

Multi-information Display

U0100

Lost Communication with ECM/PCM "A"

The blind spot monitor sensor RH does not receive data from the ECM for approximately 11 seconds or more.

All conditions are met:

  • The engine switch is on (IG) for approximately 3 seconds or more.
  • Vehicle speed is 5 km/h (3 mph) or more.
  • The power source voltage of the blind spot monitor sensor RH is 10 V or more.

Drive the vehicle at a speed of 5 km/h (3 mph) or more for approximately 14 seconds or more.

-

Displays messages on the multi-information display.

DTC remains stored only while malfunction is occurring.

U0125

Lost Communication with Yaw Rate Sensor Module

The blind spot monitor sensor RH does not receive data from the airbag ECU assembly for approximately 4 seconds or more.

All conditions are met:

  • The engine switch is on (IG) for approximately 3 seconds or more.
  • Vehicle speed is 7 km/h (4 mph) or more.
  • The power source voltage of the blind spot monitor sensor RH is 10 V or more.

Drive the vehicle at a speed of 7 km/h (4 mph) or more for approximately 7 seconds or more.

-

Displays messages on the multi-information display.

DTC remains stored only while malfunction is occurring.

U0126

Lost Communication with Steering Angle Sensor Module

The blind spot monitor sensor RH does not receive data from the steering sensor for approximately 11 seconds or more.

Both conditions are met:

  • The engine switch is on (IG) for approximately 3 seconds or more.
  • The power source voltage of the blind spot monitor sensor RH is 10 V or more.

Turn the engine switch on (IG) and wait for at least approximately 14 seconds.

-

Displays messages on the multi-information display.

DTC remains stored only while malfunction is occurring.

U0129

Lost Communication with Brake System Control Module

The blind spot monitor sensor RH does not receive data from the brake actuator assembly for approximately 4 seconds or more.

Both conditions are met:

  • The engine switch is on (IG) for approximately 3 seconds or more.
  • The power source voltage of the blind spot monitor sensor RH is 10 V or more.

Turn the engine switch on (IG) and wait for at least approximately 7 seconds.

-

Displays messages on the multi-information display.

DTC remains stored only while malfunction is occurring.

U0142

Lost Communication with Body Control Module "B"

The blind spot monitor sensor RH does not receive data from the main body ECU (multiplex network body ECU) for approximately 11 seconds or more.

Both conditions are met:

  • The engine switch is on (IG) for approximately 3 seconds or more.
  • The power source voltage of the blind spot monitor sensor RH is 10 V or more.

Turn the engine switch on (IG) and wait for at least approximately 14 seconds.

-

Displays messages on the multi-information display.

DTC remains stored only while malfunction is occurring.

U0232*

Lost Communication with Blind Spot Monitor Slave Module

The blind spot monitor sensor RH does not receive data from the blind spot monitor sensor LH for approximately 13 seconds or more.

Both conditions are met:

  • The engine switch is on (IG) for approximately 3 seconds or more.
  • The power source voltage of the blind spot monitor sensor RH is 10 V or more.

Turn the engine switch on (IG) and wait for at least approximately 16 seconds.

-

Displays messages on the multi-information display.

DTC remains stored only while malfunction is occurring.

U1331*

Software Incompatibility with Body Control Module "B"

Destination information of the main body ECU (multiplex network body ECU) and blind spot monitor sensor RH do not match.

Both conditions are met:

  • The engine switch is on (IG) for approximately 3 seconds or more.
  • The power source voltage of the blind spot monitor sensor RH is 10 V or more.

Turn the engine switch on (IG) and wait for at least approximately 3 seconds.

-

Displays messages on the multi-information display.

DTC remains stored only while malfunction is occurring.

(v) Blind Spot Monitor Sensor LH / Techstream Display "Blind Spot Monitor Slave"

Body Electrical > Blind Spot Monitor Slave > Trouble Codes

HINT:

  • This ECU uses the CAN communication system for DTC communication.
  • *: Refer to Blind Spot Monitor System.

    Click here

DTC

Detection Item

DTC Detection Condition

DTC Detection Pre-condition

DTC Check Procedure

Warning Displayed

DTC Storage Method

Indication in Meter

Multi-information Display

U0100*

Lost Communication with ECM/PCM "A"

The blind spot monitor sensor LH does not receive data from the ECM for approximately 11 seconds or more.

All conditions are met:

  • The engine switch is on (IG) for approximately 3 seconds or more.
  • Vehicle speed is 5 km/h (3 mph) or more.
  • The power source voltage of the blind spot monitor sensor RH is 10 V or more.

Drive the vehicle at a speed of 5 km/h (3 mph) or more for approximately 14 seconds or more.

-

Displays messages on the multi-information display.

DTC remains stored only while malfunction is occurring.

U0125*

Lost Communication with Yaw Rate Sensor Module

The blind spot monitor sensor LH does not receive data from the airbag ECU assembly for approximately 4 seconds or more.

All conditions are met:

  • The engine switch is on (IG) for approximately 3 seconds or more.
  • Vehicle speed is 7 km/h (4 mph) or more.
  • The power source voltage of the blind spot monitor sensor RH is 10 V or more.

Drive the vehicle at a speed of 7 km/h (4 mph) or more for approximately 7 seconds or more.

-

Displays messages on the multi-information display.

DTC remains stored only while malfunction is occurring.

U0126*

Lost Communication with Steering Angle Sensor Module

The blind spot monitor sensor LH does not receive data from the steering sensor for approximately 11 seconds or more.

Both conditions are met:

  • The engine switch is on (IG) for approximately 3 seconds or more.
  • The power source voltage of the blind spot monitor sensor LH is 10 V or more.

Turn the engine switch on (IG) and wait for at least approximately 14 seconds.

-

Displays messages on the multi-information display.

DTC remains stored only while malfunction is occurring.

U0129*

Lost Communication with Brake System Control Module

The blind spot monitor sensor LH does not receive data from the brake actuator assembly for approximately 4 seconds or more.

Both conditions are met:

  • The engine switch is on (IG) for approximately 3 seconds or more.
  • The power source voltage of the blind spot monitor sensor LH is 10 V or more.

Turn the engine switch on (IG) and wait for at least approximately 7 seconds.

-

Displays messages on the multi-information display.

DTC remains stored only while malfunction is occurring.

U0142*

Lost Communication with Body Control Module "B"

The blind spot monitor sensor LH does not receive data from the main body ECU (multiplex network body ECU) for approximately 11 seconds or more.

Both conditions are met:

  • The engine switch is on (IG) for approximately 3 seconds or more.
  • The power source voltage of the blind spot monitor sensor LH is 10 V or more.

Turn the engine switch on (IG) and wait for at least approximately 14 seconds.

-

Displays messages on the multi-information display.

DTC remains stored only while malfunction is occurring.

U0233*

Lost Communication with Blind Spot Monitor Master Module

The blind spot monitor sensor LH does not receive data from the blind spot monitor sensor RH for approximately 13 seconds or more.

Both conditions are met:

  • The engine switch is on (IG) for approximately 3 seconds or more.
  • The power source voltage of the blind spot monitor sensor LH is 10 V or more.

Turn the engine switch on (IG) and wait for at least approximately 16 seconds.

-

Displays messages on the multi-information display.

DTC remains stored only while malfunction is occurring.

U1331*

Software Incompatibility with Body Control Module "B"

Destination information of the main body ECU (multiplex network body ECU) and blind spot monitor sensor LH do not match.

Both conditions are met:

  • The engine switch is on (IG) for approximately 3 seconds or more.
  • The power source voltage of the blind spot monitor sensor LH is 10 V or more.

Turn the engine switch on (IG) and wait for at least approximately 3 seconds.

-

Displays messages on the multi-information display.

DTC remains stored only while malfunction is occurring.

(w) Tire Pressure Warning ECU and Receiver / Techstream Display "Tire Pressure Monitor"

Chassis > Tire Pressure Monitor > Trouble Codes

HINT:

This ECU uses the CAN communication system for DTC communication.

DTC

Detection Item

DTC Detection Condition

DTC Detection Pre-condition

DTC Check Procedure

Warning Displayed

DTC Storage Method

Indication in Meter

Multi-information Display

U0129

Lost Communication with Brake System Control Module

The tire pressure warning ECU and receiver does not receive data from the brake actuator assembly for approximately 60 seconds or more.

The engine switch is on (IG) for approximately 1 second or more.

Turn the engine switch on (IG) and wait for at least approximately 61 seconds.

-

-

DTC remains stored only while malfunction is occurring.

(x) Radio Receiver Assembly / Techstream Display "Navigation System"

Body Electrical > Navigation System > Trouble Codes

HINT:

This ECU uses the CAN communication system for DTC communication.

DTC

Detection Item

DTC Detection Condition

DTC Detection Pre-condition

DTC Check Procedure

Warning Displayed

DTC Storage Method

Indication in Meter

Multi-information Display

U0073

Sending Malfunction (Navigation to APGS)

Bus off is judged.

Both conditions are met:

  • The engine switch is on (IG) for approximately 3 seconds or more.
  • The power source voltage of the radio receiver assembly is 9.5 V or more.

Turn the engine switch on (IG) and wait for at least approximately 3 seconds.

-

-

DTC is stored until it is cleared using the Techstream.

U0100

Engine ECU Communication

The radio receiver assembly does not receive data from the ECM for approximately 10 seconds or more.

Both conditions are met:

  • The engine switch is on (IG) for approximately 3 seconds or more.
  • The power source voltage of the radio receiver assembly is 9.5 V or more.

Turn the engine switch on (IG) and wait for at least approximately 13 seconds.

-

-

DTC is stored until it is cleared using the Techstream.

U0129

VSC(ECB)ECU Communication

The radio receiver assembly does not receive data from the brake actuator assembly for approximately 10 seconds or more.

All conditions are met:

  • The engine switch is on (IG) for approximately 3 seconds or more.
  • Vehicle speed is 20 km/h (12 mph) or more.
  • The power source voltage of the radio receiver assembly is 9.5 V or more.

Drive the vehicle at a speed of 20 km/h (12 mph) or more for 13 seconds or more.

-

-

DTC is stored until it is cleared using the Techstream.

U0140

Lost Communication with Body Control Module

The radio receiver assembly does not receive data from the main body ECU (multiplex network body ECU) for approximately 10 seconds or more.

Both conditions are met:

  • The engine switch is on (IG) for approximately 3 seconds or more.
  • The power source voltage of the radio receiver assembly is 9.5 V or more.

Turn the engine switch on (IG) and wait for at least approximately 13 seconds.

-

-

DTC is stored until it is cleared using the Techstream.

U0155

Meter ECU Communication

The radio receiver assembly does not receive data from the combination meter assembly for approximately 30 seconds or more.

Both conditions are met:

  • The engine switch is on (IG) for approximately 3 seconds or more.
  • The power source voltage of the radio receiver assembly is 9.5 V or more.

Turn the engine switch on (IG) and wait for at least approximately 33 seconds.

-

-

DTC is stored until it is cleared using the Techstream.

U0164

Air Conditioner ECU Communication

The radio receiver assembly does not receive data from the air conditioning amplifier assembly for approximately 10 seconds or more.

Both conditions are met:

  • The engine switch is on (IG) for approximately 3 seconds or more.
  • The power source voltage of the radio receiver assembly is 9.5 V or more.

Turn the engine switch on (IG) and wait for at least approximately 13 seconds.

-

-

DTC is stored until it is cleared using the Techstream.

U0198

Lost Communication with Telematic Control Module

The radio receiver assembly does not receive data from the DCM (telematics transceiver) for approximately 3 seconds or more.

Both conditions are met:

  • The engine switch is on (IG) for approximately 3 seconds or more.
  • The power source voltage of the radio receiver assembly is 9.5 V or more.

Turn the engine switch on (IG) and wait for at least approximately 6 seconds.

-

-

DTC is stored until it is cleared using the Techstream.

U023B

Lost Communication with Image Processing Module "B"

The radio receiver assembly does not receive data from the parking assist ECU for approximately 12 seconds or more.

Both conditions are met:

  • The engine switch is on (IG) for approximately 3 seconds or more.
  • The power source voltage of the radio receiver assembly is 9.5 V or more.

Turn the engine switch on (IG) and wait for at least approximately 15 seconds.

-

-

DTC is stored until it is cleared using the Techstream.

U0265

Lost Communication with Image Processing Sensor A

The radio receiver assembly does not receive data from the rear television camera assembly for approximately 12 seconds or more.

Both conditions are met:

  • The engine switch is on (IG) for approximately 3 seconds or more.
  • The power source voltage of the radio receiver assembly is 9.5 V or more.

Turn the engine switch on (IG) and wait for at least approximately 15 seconds.

-

-

DTC is stored until it is cleared using the Techstream.

U1110

Clearance Sonar ECU Communication

The radio receiver assembly does not receive data from the clearance warning ECU assembly for approximately 10 seconds or more.

Both conditions are met:

  • The engine switch is on (IG) for approximately 3 seconds or more.
  • The power source voltage of the radio receiver assembly is 9.5 V or more.

Turn the engine switch on (IG) and wait for at least approximately 13 seconds.

-

-

DTC is stored until it is cleared using the Techstream.

(y) DCM (Telematics Transceiver) / Techstream Display "Telematics"

Body Electrical > Telematics > Trouble Codes

HINT:

This ECU uses the CAN communication system for DTC communication.

DTC

Detection Item

DTC Detection Condition

DTC Detection Pre-condition

DTC Check Procedure

Warning Displayed

DTC Storage Method

Indication in Meter

Multi-information Display

U014087

Lost Communication with Body Control Module Missing Message

The DCM (telematics transceiver) does not receive data from the main body ECU (multiplex network body ECU) for approximately 10 seconds or more.

Both conditions are met:

  • The engine switch is on (IG) for approximately 10 seconds or more.
  • The power source voltage of the DCM (telematics transceiver) is 9.5 V or more.

Turn the engine switch on (IG) and wait for at least approximately 20 seconds.

-

-

DTC remains stored only while malfunction is occurring.

U015587

Lost Communication with Instrument Panel Cluster (IPC) Control Module Missing Message

The DCM (telematics transceiver) does not receive data from the combination meter assembly for approximately 10 seconds or more.

Both conditions are met:

  • The engine switch is on (IG) for approximately 10 seconds or more.
  • The power source voltage of the DCM (telematics transceiver) is 9.5 V or more.

Turn the engine switch on (IG) and wait for at least approximately 20 seconds.

-

-

DTC remains stored only while malfunction is occurring.

U016387

Lost Communication with Navigation Control Module Missing Message

The DCM (telematics transceiver) does not receive data from the radio receiver assembly for approximately 10 seconds or more.

Both conditions are met:

  • The engine switch is on (IG) for approximately 10 seconds or more.
  • The power source voltage of the DCM (telematics transceiver) is 9.5 V or more.

Turn the engine switch on (IG) and wait for at least approximately 20 seconds.

-

-

DTC remains stored only while malfunction is occurring.

(z) Rear Television Camera Assembly / Techstream Display "Parking Assist Camera"

Chassis > Rear Camera > Trouble Codes

HINT:

  • This ECU uses the CAN communication system for DTC communication.
  • *: The rear television camera assembly stores U1000 if an internal error related to the CAN communication system is detected.

    Click here

DTC

Detection Item

DTC Detection Condition

DTC Detection Pre-condition

DTC Check Procedure

Warning Displayed

DTC Storage Method

Indication in Meter

Multi-information Display

U0100

Lost Communication with ECM/PCM "A"

The rear television camera assembly does not receive data from the ECM for approximately 12 seconds or more.

The engine switch is on (IG) for approximately 3 seconds or more.

Turn the engine switch on (IG) and wait for at least approximately 15 seconds.

-

-

DTC is stored until it is cleared using the Techstream.

U0126

Lost Communication with Steering Angle Sensor Module

The rear television camera assembly does not receive data from the steering sensor for approximately 12 seconds or more.

The engine switch is on (IG) for approximately 3 seconds or more.

Turn the engine switch on (IG) and wait for at least approximately 15 seconds.

-

-

DTC is stored until it is cleared using the Techstream.

U0129

Lost Communication with Brake System Control Module

The rear television camera assembly does not receive data from the brake actuator assembly for approximately 2 seconds or more.

The engine switch is on (IG) for approximately 3 seconds or more.

Turn the engine switch on (IG) and wait for at least approximately 5 seconds.

-

-

DTC is stored until it is cleared using the Techstream.

U0140

Lost Communication with Body Control Module

The rear television camera assembly does not receive data from the main body ECU (multiplex network body ECU) for approximately 11 seconds or more.

The engine switch is on (ACC) for approximately 3 seconds or more.

Turn the engine switch on (IG) and wait for at least approximately 14 seconds.

-

-

DTC is stored until it is cleared using the Techstream.

U0163

Lost Communication with Navigation Control Module

The rear television camera assembly does not receive data from the radio receiver assembly for approximately 11 seconds or more.

The engine switch is on (ACC) for approximately 3 seconds or more.

Turn the engine switch on (IG) and wait for at least approximately 14 seconds.

-

-

DTC is stored until it is cleared using the Techstream.

U0233

Lost Communication with Blind Spot Monitor Master Module

The rear television camera assembly does not receive data from the blind spot monitor sensor RH for approximately 11 seconds or more.

The engine switch is on (IG) for approximately 3 seconds or more.

Turn the engine switch on (IG) and wait for at least approximately 14 seconds.

-

-

DTC is stored until it is cleared using the Techstream.

U023B

Lost Communication with Panoramic View Monitor Control Module

The rear television camera assembly does not receive data from the parking assist ECU for approximately 11 seconds or more.

The engine switch is on (IG) for approximately 3 seconds or more.

Turn the engine switch on (IG) and wait for at least approximately 14 seconds.

-

-

DTC is stored until it is cleared using the Techstream.

U1000*

CAN Communication Failure(Message Registry)

When the engine switch is turned on (IG), a CAN communication malfunction is detected.

The engine switch is on (IG).

Turn the engine switch on (IG).

-

-

DTC remains stored only while malfunction is occurring.

U1110

Lost Communication with Intuitive Parking Assist Module

The rear television camera assembly does not receive data from the clearance warning ECU assembly for approximately 11 seconds or more.

The engine switch is on (IG) for approximately 3 seconds or more.

Turn the engine switch on (IG) and wait for at least approximately 14 seconds.

-

-

DTC is stored until it is cleared using the Techstream.

(aa) Parking Assist ECU / Techstream Display "Circumference Monitoring Camera Control Module"

Chassis > Circumference Monitoring Camera Control Module > Trouble Codes

HINT:

  • This ECU uses the CAN communication system for DTC communication.
  • *: Refer to Panoramic View Monitor System.

    Click here

DTC

Detection Item

DTC Detection Condition

DTC Detection Pre-condition

DTC Check Procedure

Warning Displayed

DTC Storage Method

Indication in Meter

Multi-information Display

U0073

Control Module Communication Bus Off

The parking assist ECU does not send/receive data consecutively 10 times.

Both conditions are met:

  • The engine switch is on (IG) for approximately 3 seconds or more.
  • The power source voltage of the parking assist ECU is 9.5 V or more.

Turn the engine switch on (IG) and wait for at least approximately 13 seconds.

-

-

DTC is stored until it is cleared using the Techstream.

U0100

Lost Communication with ECM/PCM "A"

The parking assist ECU does not receive data from the ECM for approximately 12 seconds or more.

Both conditions are met:

  • The engine switch is on (IG) for approximately 3 seconds or more.
  • The power source voltage of the parking assist ECU is 9.5 V or more.

Turn the engine switch on (IG) and wait for at least approximately 15 seconds.

-

-

DTC is stored until it is cleared using the Techstream.

U0126

Lost Communication with Steering Angle Sensor Module

The parking assist ECU does not receive data from the steering sensor for approximately 12 seconds or more.

Both conditions are met:

  • The engine switch is on (IG) for approximately 3 seconds or more.
  • The power source voltage of the parking assist ECU is 9.5 V or more.

Turn the engine switch on (IG) and wait for at least approximately 15 seconds.

-

-

DTC is stored until it is cleared using the Techstream.

U0129

Lost Communication with Brake System Control Module

The parking assist ECU does not receive data from the brake actuator assembly for approximately 2 seconds or more.

Both conditions are met:

  • The engine switch is on (IG) for approximately 3 seconds or more.
  • The power source voltage of the parking assist ECU is 9.5 V or more.

Turn the engine switch on (IG) and wait for at least approximately 5 seconds.

-

-

DTC is stored until it is cleared using the Techstream.

U0140

Lost Communication with Body Control Module

The parking assist ECU does not receive data from the main body ECU (multiplex network body ECU) for approximately 11 seconds or more.

Both conditions are met:

  • The engine switch is on (IG) for approximately 3 seconds or more.
  • The power source voltage of the parking assist ECU is 9.5 V or more.

Turn the engine switch on (IG) and wait for at least approximately 14 seconds.

-

-

DTC is stored until it is cleared using the Techstream.

U0163

Lost Communication with Navigation Control Module

The parking assist ECU does not receive data from the radio receiver assembly for approximately 11 seconds or more.

Both conditions are met:

  • The engine switch is on (IG) for approximately 3 seconds or more.
  • The power source voltage of the parking assist ECU is 9.5 V or more.

Turn the engine switch on (IG) and wait for at least approximately 14 seconds.

-

-

DTC is stored until it is cleared using the Techstream.

U0233

Lost Communication with Blind Spot Monitor Master Module

The parking assist ECU does not receive data from the blind spot monitor sensor RH for approximately 11 seconds or more.

Both conditions are met:

  • The engine switch is on (IG) for approximately 3 seconds or more.
  • The power source voltage of the parking assist ECU is 9.5 V or more.

Turn the engine switch on (IG) and wait for at least approximately 14 seconds.

-

-

DTC is stored until it is cleared using the Techstream.

U0265

Lost Communication with Image Processing Sensor A

The parking assist ECU does not receive data from the rear television camera assembly for approximately 12 seconds or more.

Both conditions are met:

  • The engine switch is on (IG) for approximately 3 seconds or more.
  • The power source voltage of the parking assist ECU is 9.5 V or more.

Turn the engine switch on (IG) and wait for at least approximately 15 seconds.

-

Displays messages on the multi-information display.

DTC is stored until it is cleared using the Techstream.

U0266*

Lost Communication with Image Processing Sensor B

The parking assist ECU does not receive data from the side television camera assembly LH for approximately 12 seconds or more.

Both conditions are met:

  • The engine switch is on (IG) for approximately 3 seconds or more.
  • The power source voltage of the parking assist ECU is 9.5 V or more.

Turn the engine switch on (IG) and wait for at least approximately 15 seconds.

-

-

DTC is stored until it is cleared using the Techstream.

U0267*

Lost Communication with Image Processing Sensor C

The parking assist ECU does not receive data from the front television camera assembly for approximately 12 seconds or more.

Both conditions are met:

  • The engine switch is on (IG) for approximately 3 seconds or more.
  • The power source voltage of the parking assist ECU is 9.5 V or more.

Turn the engine switch on (IG) and wait for at least approximately 15 seconds.

-

-

DTC is stored until it is cleared using the Techstream.

U0268*

Lost Communication with Image Processing Sensor D

The parking assist ECU does not receive data from the side television camera assembly RH for approximately 12 seconds or more.

Both conditions are met:

  • The engine switch is on (IG) for approximately 3 seconds or more.
  • The power source voltage of the parking assist ECU is 9.5 V or more.

Turn the engine switch on (IG) and wait for at least approximately 15 seconds.

-

-

DTC is stored until it is cleared using the Techstream.

U1000*

CAN Communication Failure(Message Registry)

The parking assist ECU does not send/receive data.

Both conditions are met:

  • The engine switch is on (IG) for approximately 3 seconds or more.
  • The power source voltage of the parking assist ECU is 9.5 V or more.

Turn the engine switch on (IG) and wait for at least approximately 3 seconds.

-

-

DTC is stored until it is cleared using the Techstream.

U1110

Lost Communication with Clearance Sonar Module

The parking assist ECU does not receive data from the clearance warning ECU assembly for approximately 11 seconds or more.

Both conditions are met:

  • The engine switch is on (IG) for approximately 3 seconds or more.
  • The power source voltage of the parking assist ECU is 9.5 V or more.

Turn the engine switch on (IG) and wait for at least approximately 14 seconds.

-

-

DTC is stored until it is cleared using the Techstream.

(ab) Clearance Warning ECU Assembly / Techstream Display "Advanced Parking Guidance/ICS/Intuitive P/A"

Body Electrical > Advanced Parking Guidance/ICS/Intuitive P/A > Trouble Codes

HINT:

  • This ECU uses the CAN communication system for DTC communication.
  • *: Refer to Parking Support Alert System and Parking Support Brake System.

    w/ Parking Support Alert System:

    Click here

    w/ Parking Support Brake System:

    Click here

DTC

Detection Item

DTC Detection Condition

DTC Detection Pre-condition

DTC Check Procedure

Warning Displayed

DTC Storage Method

Indication in Meter

Multi-information Display

U0073

Control Module Communication Bus "A" Off

Either of the following conditions is met:

  • The clearance warning ECU assembly does not receive data from an ECU or sensor to which it sent data for approximately 2 seconds or more.
  • The clearance warning ECU assembly does not send/receive data consecutively 10 times or more within 5 seconds.

Both conditions are met:

  • The engine switch is on (IG) for approximately 3 seconds or more.
  • The power source voltage of the clearance warning ECU assembly is 9.5 V or more.

Turn the engine switch on (IG) and wait for at least approximately 8 seconds.

PKSB OFF indicator light blinks.

Displays messages on the multi-information display.

DTC is stored until it is cleared using the Techstream.

U0100

Lost Communication with ECM/PCM "A"

The clearance warning ECU assembly does not receive data from the ECM for approximately 6 seconds or more.

Both conditions are met:

  • The engine switch is on (IG) for approximately 3 seconds or more.
  • The power source voltage of the clearance warning ECU assembly is 9.5 V or more.

Turn the engine switch on (IG) and wait for at least approximately 9 seconds.

PKSB OFF indicator light blinks.

Displays messages on the multi-information display.

DTC is stored until it is cleared using the Techstream.

U0124

Lost Communication with Lateral Acceleration Sensor Module

The clearance warning ECU assembly does not receive data from the airbag ECU assembly for approximately 1 second or more.

Both conditions are met:

  • The engine switch is on (IG) for approximately 3 seconds or more.
  • The power source voltage of the clearance warning ECU assembly is 9.5 V or more.

Turn the engine switch on (IG) and wait for at least approximately 4 seconds.

PKSB OFF indicator light blinks.

Displays messages on the multi-information display.

DTC is stored until it is cleared using the Techstream.

U0126

Lost Communication With Steering Angle Sensor Module

The clearance warning ECU assembly does not receive data from the steering sensor for approximately 6 seconds or more.

Both conditions are met:

  • The engine switch is on (IG) for approximately 3 seconds or more.
  • The power source voltage of the clearance warning ECU assembly is 9.5 V or more.

Turn the engine switch on (IG) and wait for at least approximately 9 seconds.

PKSB OFF indicator light blinks.

Displays messages on the multi-information display.

DTC is stored until it is cleared using the Techstream.

U0129

Lost Communication with Brake System Control Module

The clearance warning ECU assembly does not receive data from the brake actuator assembly for approximately 5 seconds or more.

Both conditions are met:

  • The engine switch is on (IG) for approximately 3 seconds or more.
  • The power source voltage of the clearance warning ECU assembly is 9.5 V or more.

Turn the engine switch on (IG) and wait for at least approximately 8 seconds.

PKSB OFF indicator light blinks.

Displays messages on the multi-information display.

DTC is stored until it is cleared using the Techstream.

U0140

Lost Communication with Body Control Module

The clearance warning ECU assembly does not receive data from the main body ECU (multiplex network body ECU) for approximately 5 seconds or more.

Both conditions are met:

  • The engine switch is on (IG) for approximately 3 seconds or more.
  • The power source voltage of the clearance warning ECU assembly is 9.5 V or more.

Turn the engine switch on (IG) and wait for at least approximately 8 seconds.

-

Displays messages on the multi-information display.

DTC is stored until it is cleared using the Techstream.

U0155

Lost Communication With Instrument Panel Cluster (IPC) Control Module

The clearance warning ECU assembly does not receive data from the combination meter assembly for approximately 5 seconds or more.

Both conditions are met:

  • The engine switch is on (IG) for approximately 3 seconds or more.
  • The power source voltage of the clearance warning ECU assembly is 9.5 V or more.

Turn the engine switch on (IG) and wait for at least approximately 8 seconds.

PKSB OFF indicator light blinks.

Displays messages on the multi-information display.

DTC is stored until it is cleared using the Techstream.

U0164

Lost Communication with HVAC Control Module

The clearance warning ECU assembly does not receive data from the air conditioning amplifier assembly for approximately 5 seconds or more.

Both conditions are met:

  • The engine switch is on (IG) for approximately 3 seconds or more.
  • The power source voltage of the clearance warning ECU assembly is 9.5 V or more.

Turn the engine switch on (IG) and wait for at least approximately 8 seconds.

-

Displays messages on the multi-information display.

DTC is stored until it is cleared using the Techstream.

U0232*

Lost Communication with Blind Spot Monitor Slave Module

The clearance warning ECU assembly does not receive data from the blind spot monitor sensor LH for approximately 12 seconds or more.

Both conditions are met:

  • The engine switch is on (IG) for approximately 3 seconds or more.
  • The power source voltage of the clearance warning ECU assembly is 9.5 V or more.

Turn the engine switch on (IG) and wait for at least approximately 15 seconds.

PKSB OFF indicator light blinks.

Displays messages on the multi-information display.

DTC remains stored only while malfunction is occurring.

U0233*

Lost Communication with Blind Spot Monitor Master Module

The clearance warning ECU assembly does not receive data from the blind spot monitor sensor RH for approximately 12 seconds or more.

Both conditions are met:

  • The engine switch is on (IG) for approximately 3 seconds or more.
  • The power source voltage of the clearance warning ECU assembly is 9.5 V or more.

Turn the engine switch on (IG) and wait for at least approximately 15 seconds.

PKSB OFF indicator light blinks.

Displays messages on the multi-information display.

DTC remains stored only while malfunction is occurring.

U0265

Lost Communication with Image Processing Sensor A

The clearance warning ECU assembly does not receive data from the rear television camera assembly for approximately 2 seconds or more.

Both conditions are met:

  • The engine switch is on (IG) for approximately 3 seconds or more.
  • The power source voltage of the clearance warning ECU assembly is 9.5 V or more.

Turn the engine switch on (IG) and wait for at least approximately 5 seconds.

PKSB OFF indicator light blinks.

Displays messages on the multi-information display.

DTC remains stored only while malfunction is occurring.

U1000*

CAN Communication Failure(Message Registry)

CAN communication malfunction (message register)

Both conditions are met:

  • The engine switch is on (IG) for approximately 3 seconds or more.
  • The power source voltage of the clearance warning ECU assembly is 9.5 V or more.

Turn the engine switch on (IG) and wait for at least approximately 3 seconds.

PKSB OFF indicator light blinks.

Displays messages on the multi-information display.

DTC is stored until it is cleared using the Techstream.

(ac) Multiplex Tilt and Telescopic ECU / Techstream Display "Tilt & Telescopic"

Body Electrical > Tilt&Telescopic > Trouble Codes

HINT:

This ECU uses the CAN communication system for DTC communication.

DTC

Detection Item

DTC Detection Condition

DTC Detection Pre-condition

DTC Check Procedure

Warning Displayed

DTC Storage Method

Indication in Meter

Multi-information Display

U014287

Lost Communication with Body Control Module "B" Missing Message

The multiplex tilt and telescopic ECU does not receive data from the main body ECU (multiplex network body ECU) for approximately 10 seconds or more.

The power source voltage of the multiplex tilt and telescopic ECU is 11 V or more.

Turn the engine switch on (IG) and wait for at least approximately 10 seconds.

-

-

DTC is stored until it is cleared using the Techstream.

U015587

Lost Communication with Instrument Panel Cluster (IPC) Control Module Missing Message

The multiplex tilt and telescopic ECU does not receive data from the combination meter assembly for approximately 10 seconds or more.

The power source voltage of the multiplex tilt and telescopic ECU is 11 V or more.

Turn the engine switch on (IG) and wait for at least approximately 10 seconds.

-

-

DTC is stored until it is cleared using the Techstream.

U020887

Lost Communication with "Seat Control Module A" Missing Message

The multiplex tilt and telescopic ECU does not receive data from the position control ECU assembly LH for approximately 10 seconds or more.

The power source voltage of the multiplex tilt and telescopic ECU is 11 V or more.

Turn the engine switch on (IG) and wait for at least approximately 10 seconds.

-

-

DTC is stored until it is cleared using the Techstream.

(ad) Outer Mirror Control ECU Assembly LH / Techstream Display "Mirror L"

Body Electrical > Mirror L > Trouble Codes

HINT:

This ECU uses the CAN communication system for DTC communication.

DTC

Detection Item

DTC Detection Condition

DTC Detection Pre-condition

DTC Check Procedure

Warning Displayed

DTC Storage Method

Indication in Meter

Multi-information Display

U0142

Lost Communication With Body Control Module "B"

The outer mirror control ECU assembly LH does not receive data from the main body ECU (multiplex network body ECU) for approximately 10 seconds or more.

The power source voltage of the outer mirror control ECU assembly LH is 10 V or more.

Turn the engine switch on (IG) and wait for at least approximately 10 seconds.

-

-

DTC is stored until it is cleared using the Techstream.

(ae) Outer Mirror Control ECU Assembly RH / Techstream Display "Mirror R"

Body Electrical > Mirror R > Trouble Codes

HINT:

This ECU uses the CAN communication system for DTC communication.

DTC

Detection Item

DTC Detection Condition

DTC Detection Pre-condition

DTC Check Procedure

Warning Displayed

DTC Storage Method

Indication in Meter

Multi-information Display

U0142

Lost Communication With Body Control Module "B"

The outer mirror control ECU assembly RH does not receive data from the main body ECU (multiplex network body ECU) for approximately 10 seconds or more.

The power source voltage of the outer mirror control ECU assembly RH is 10 V or more.

Turn the engine switch on (IG) and wait for at least approximately 10 seconds.

-

-

DTC is stored until it is cleared using the Techstream.

(af) Stereo component equalizer assembly / Techstream Display "Active Noise Control"

Body Electrical > Active Noise Control > Trouble Codes

HINT:

This ECU uses the CAN communication system for DTC communication.

DTC

Detection Item

DTC Detection Condition

DTC Detection Pre-condition

DTC Check Procedure

Warning Displayed

DTC Storage Method

Indication in Meter

Multi-information Display

U010087

Lost Communication with ECM/PCM "A" Missing Message

The stereo component equalizer assembly does not receive data from the ECM for approximately 1 second or more.

Both conditions are met:

  • The engine switch is on (IG) for approximately 3 seconds or more.
  • The power source voltage of the stereo component equalizer assembly is 9.5 V or more.

Turn the engine switch on (IG) and wait for at least approximately 4 seconds.

-

-

DTC is stored until it is cleared using the Techstream.

U012987

Lost Communication with Brake System Control Module Missing Message

The stereo component equalizer assembly does not receive data from the brake actuator assembly for approximately 1 second or more.

Both conditions are met:

  • The engine switch is on (IG) for approximately 3 seconds or more.
  • The power source voltage of the stereo component equalizer assembly is 9.5 V or more.

Turn the engine switch on (IG) and wait for at least approximately 4 seconds.

-

-

DTC is stored until it is cleared using the Techstream.

U014087

Lost Communication with Body Control Module Missing Message

The stereo component equalizer assembly does not receive data from the main body ECU (multiplex network body ECU) for approximately 3 seconds or more.

Both conditions are met:

  • The engine switch is on (IG) for approximately 3 seconds or more.
  • The power source voltage of the stereo component equalizer assembly is 9.5 V or more.

Turn the engine switch on (IG) and wait for at least approximately 6 seconds.

-

-

DTC is stored until it is cleared using the Techstream.

U016487

Lost Communication with HVAC Control Module Missing Message

The stereo component equalizer assembly does not receive data from the air conditioning amplifier assembly for approximately 25 seconds or more.

Both conditions are met:

  • The engine switch is on (IG) for approximately 3 seconds or more.
  • The power source voltage of the stereo component equalizer assembly is 9.5 V or more.

Turn the engine switch on (IG) and wait for at least approximately 28 seconds.

-

-

DTC is stored until it is cleared using the Techstream.

(ag) Absorber Control ECU / Techstream Display "Air suspension"

Chassis > Air suspension > Trouble Codes

HINT:

This ECU uses the CAN communication system for DTC communication.

DTC

Detection Item

DTC Detection Condition

DTC Detection Pre-condition

DTC Check Procedure

Warning Displayed

DTC Storage Method

Indication in Meter

Multi-information Display

U0100

Lost Communication with ECM/PCM "A"

The absorber control ECU does not receive data from the ECM for approximately 3 seconds or more.

All conditions are met:

  • The engine switch is on (IG) for approximately 1 second or more.
  • Vehicle speed is 30 km/h (19 mph) or more.
  • The power source voltage of the absorber control ECU is 10 V or more.

Drive the vehicle at a speed of 30 km/h (19 mph) or more for approximately 4 seconds or more.

-

-

DTC is stored until it is cleared using the Techstream.

U0101

Lost Communication with TCM

The absorber control ECU does not receive data from the ECM for approximately 6 seconds or more.

All conditions are met:

  • The engine switch is on (IG) for approximately 1 second or more.
  • Vehicle speed is 30 km/h (19 mph) or more.
  • The power source voltage of the absorber control ECU is 10 V or more.

Drive the vehicle at a speed of 30 km/h (19 mph) or more for approximately 7 seconds or more.

-

-

DTC is stored until it is cleared using the Techstream.

U0122

Lost Communication with Vehicle Dynamics Control Module

The absorber control ECU does not receive data from the brake actuator assembly for approximately 3 seconds or more.

Both conditions are met:

  • The engine switch is on (IG) for approximately 2 seconds or more.
  • The power source voltage of the absorber control ECU is 10 V or more.

Turn the engine switch on (IG) and wait for at least approximately 5 seconds.

-

-

DTC is stored until it is cleared using the Techstream.

U0124

Lost Communication with Lateral Acceleration Sensor Module

The absorber control ECU does not receive data from the airbag ECU assembly for approximately 3 seconds or more.

Both conditions are met:

  • The engine switch is on (IG) for approximately 1 second or more.
  • The power source voltage of the absorber control ECU is 10 V or more.

Turn the engine switch on (IG) and wait for at least approximately 4 seconds.

-

-

DTC is stored until it is cleared using the Techstream.

U0126

Lost Communication with Steering Angle Sensor Module

The absorber control ECU does not receive data from the steering sensor for approximately 3 seconds or more.

Both conditions are met:

  • The engine switch is on (IG) for approximately 1 second or more.
  • The power source voltage of the absorber control ECU is 10 V or more.

Turn the engine switch on (IG) and wait for at least approximately 4 seconds.

-

-

DTC is stored until it is cleared using the Techstream.

(ah) Headlight ECU Sub-assembly LH (for LED Type Turn Signal Light) / Techstream Display "AFS"

Body Electrical > AFS > Trouble Codes

HINT:

  • This ECU uses the CAN communication system for DTC communication.
  • *: Refer to Lighting System.

    Click here

DTC

Detection Item

DTC Detection Condition

DTC Detection Pre-condition

DTC Check Procedure

Warning Displayed

DTC Storage Method

Indication in Meter

Multi-information Display

U0073

Control Module Communication Bus Off

The headlight ECU sub-assembly LH does not send/receive data.

Both conditions are met:

  • The engine switch is on (IG) for approximately 3 seconds or more.
  • The power source voltage of the headlight ECU sub-assembly LH is 10 V or more.

Turn the engine switch on (IG) and wait for at least approximately 3 seconds.

-

Displays messages on the multi-information display.

DTC is stored until it is cleared using the Techstream.

U0100

Lost Communication with ECM/PCM "A"

The headlight ECU sub-assembly LH does not receive data from the ECM for approximately 10 seconds or more.

Both conditions are met:

  • The engine switch is on (IG) for approximately 3 seconds or more.
  • The power source voltage of the headlight ECU sub-assembly LH is 10 V or more.

Turn the engine switch on (IG) and wait for at least approximately 13 seconds.

-

-

DTC is stored until it is cleared using the Techstream.

U0101

Lost Communication with TCM

The headlight ECU sub-assembly LH does not receive data from the ECM for approximately 10 seconds or more.

Both conditions are met:

  • The engine switch is on (IG) for approximately 3 seconds or more.
  • The power source voltage of the headlight ECU sub-assembly LH is 10 V or more.

Turn the engine switch on (IG) and wait for at least approximately 13 seconds.

-

Displays messages on the multi-information display.

DTC is stored until it is cleared using the Techstream.

U0126

Lost Communication with Steering Angle Sensor Module

The headlight ECU sub-assembly LH does not receive data from the steering sensor for approximately 10 seconds or more.

Both conditions are met:

  • The engine switch is on (IG) for approximately 3 seconds or more.
  • The power source voltage of the headlight ECU sub-assembly LH is 10 V or more.

Turn the engine switch on (IG) and wait for at least approximately 13 seconds.

-

Displays messages on the multi-information display.

DTC is stored until it is cleared using the Techstream.

U0129

Lost Communication with Brake System Control Module

The headlight ECU sub-assembly LH does not receive data from the brake actuator assembly for approximately 10 seconds or more.

Both conditions are met:

  • The engine switch is on (IG) for approximately 3 seconds or more.
  • The power source voltage of the headlight ECU sub-assembly LH is 10 V or more.

Turn the engine switch on (IG) and wait for at least approximately 13 seconds.

-

Displays messages on the multi-information display.

DTC is stored until it is cleared using the Techstream.

U0142

Lost Communication with Body Control Module "B"

The headlight ECU sub-assembly LH does not receive data from the main body ECU (multiplex network body ECU) for approximately 10 seconds or more.

Both conditions are met:

  • The engine switch is on (IG) for approximately 3 seconds or more.
  • The power source voltage of the headlight ECU sub-assembly LH is 10 V or more.

Turn the engine switch on (IG) and wait for at least approximately 13 seconds.

-

Displays messages on the multi-information display.

DTC is stored until it is cleared using the Techstream.

U0155

Lost Communication with Instrument Panel Cluster (IPC) Control Module

The headlight ECU sub-assembly LH does not receive data from the combination meter assembly for approximately 30 seconds or more.

Both conditions are met:

  • The engine switch is on (IG) for approximately 3 seconds or more.
  • The power source voltage of the headlight ECU sub-assembly LH is 10 V or more.

Turn the engine switch on (IG) and wait for at least approximately 33 seconds.

-

-

DTC is stored until it is cleared using the Techstream.

U0242

Lost Communication With Headlamp Control Module "B"

The headlight ECU sub-assembly LH does not receive data from the headlight ECU sub-assembly RH for approximately 10 seconds or more.

Both conditions are met:

  • The engine switch is on (IG) for approximately 3 seconds or more.
  • The power source voltage of the headlight ECU sub-assembly LH is 10 V or more.

Turn the engine switch on (IG) and wait for at least approximately 13 seconds.

-

Displays messages on the multi-information display.

DTC is stored until it is cleared using the Techstream.

U1000*

CAN Communication Failure(Message Registry)

CAN communication malfunction (message register)

Both conditions are met:

  • The engine switch is on (IG) for approximately 3 seconds or more.
  • The power source voltage of the headlight ECU sub-assembly LH is 10 V or more.

Turn the engine switch on (IG) and wait for at least approximately 3 seconds.

-

-

DTC is stored until it is cleared using the Techstream.

(ai) Headlight ECU Sub-assembly LH (for Bulb Type Turn Signal Light) / Techstream Display "HL AutoLeveling"

Body Electrical > HL AutoLeveling > Trouble Codes

HINT:

  • This ECU uses the CAN communication system for DTC communication.
  • *: Refer to Lighting System.

    Click here

DTC

Detection Item

DTC Detection Condition

DTC Detection Pre-condition

DTC Check Procedure

Warning Displayed

DTC Storage Method

Indication in Meter

Multi-information Display

U0073

Control Module Communication Bus Off

The headlight ECU sub-assembly LH does not send/receive data.

Both conditions are met:

  • The engine switch is on (IG) for approximately 3 seconds or more.
  • The power source voltage of the headlight ECU sub-assembly LH is 10 V or more.

Turn the engine switch on (IG) and wait for at least approximately 3 seconds.

-

Displays messages on the multi-information display.

DTC is stored until it is cleared using the Techstream.

U0100

Lost Communication with ECM/PCM "A"

The headlight ECU sub-assembly LH does not receive data from the ECM for approximately 10 seconds or more.

Both conditions are met:

  • The engine switch is on (IG) for approximately 3 seconds or more.
  • The power source voltage of the headlight ECU sub-assembly LH is 10 V or more.

Turn the engine switch on (IG) and wait for at least approximately 13 seconds.

-

-

DTC is stored until it is cleared using the Techstream.

U0101

Lost Communication with TCM

The headlight ECU sub-assembly LH does not receive data from the ECM for approximately 10 seconds or more.

Both conditions are met:

  • The engine switch is on (IG) for approximately 3 seconds or more.
  • The power source voltage of the headlight ECU sub-assembly LH is 10 V or more.

Turn the engine switch on (IG) and wait for at least approximately 13 seconds.

-

Displays messages on the multi-information display.

DTC is stored until it is cleared using the Techstream.

U0126

Lost Communication with Steering Angle Sensor Module

The headlight ECU sub-assembly LH does not receive data from the steering sensor for approximately 10 seconds or more.

Both conditions are met:

  • The engine switch is on (IG) for approximately 3 seconds or more.
  • The power source voltage of the headlight ECU sub-assembly LH is 10 V or more.

Turn the engine switch on (IG) and wait for at least approximately 13 seconds.

-

Displays messages on the multi-information display.

DTC is stored until it is cleared using the Techstream.

U0129

Lost Communication with Brake System Control Module

The headlight ECU sub-assembly LH does not receive data from the brake actuator assembly for approximately 10 seconds or more.

Both conditions are met:

  • The engine switch is on (IG) for approximately 3 seconds or more.
  • The power source voltage of the headlight ECU sub-assembly LH is 10 V or more.

Turn the engine switch on (IG) and wait for at least approximately 13 seconds.

-

Displays messages on the multi-information display.

DTC is stored until it is cleared using the Techstream.

U0142

Lost Communication with Body Control Module "B"

The headlight ECU sub-assembly LH does not receive data from the main body ECU (multiplex network body ECU) for approximately 10 seconds or more.

Both conditions are met:

  • The engine switch is on (IG) for approximately 3 seconds or more.
  • The power source voltage of the headlight ECU sub-assembly LH is 10 V or more.

Turn the engine switch on (IG) and wait for at least approximately 13 seconds.

-

Displays messages on the multi-information display.

DTC is stored until it is cleared using the Techstream.

U0155

Lost Communication with Instrument Panel Cluster (IPC) Control Module

The headlight ECU sub-assembly LH does not receive data from the combination meter assembly for approximately 30 seconds or more.

Both conditions are met:

  • The engine switch is on (IG) for approximately 3 seconds or more.
  • The power source voltage of the headlight ECU sub-assembly LH is 10 V or more.

Turn the engine switch on (IG) and wait for at least approximately 33 seconds.

-

-

DTC is stored until it is cleared using the Techstream.

U0242

Lost Communication With Headlamp Control Module "B"

The headlight ECU sub-assembly LH does not receive data from the headlight ECU sub-assembly RH for approximately 10 seconds or more.

Both conditions are met:

  • The engine switch is on (IG) for approximately 3 seconds or more.
  • The power source voltage of the headlight ECU sub-assembly LH is 10 V or more.

Turn the engine switch on (IG) and wait for at least approximately 13 seconds.

-

Displays messages on the multi-information display.

DTC is stored until it is cleared using the Techstream.

U1000*

CAN Communication Failure(Message Registry)

CAN communication malfunction (message register)

Both conditions are met:

  • The engine switch is on (IG) for approximately 3 seconds or more.
  • The power source voltage of the headlight ECU sub-assembly LH is 10 V or more.

Turn the engine switch on (IG) and wait for at least approximately 3 seconds.

-

-

DTC is stored until it is cleared using the Techstream.

(aj) Headlight ECU Sub-assembly RH (for LED Type Turn Signal Light) / Techstream Display "AFS (Sub)"

Body Electrical > AFS (Sub) > Trouble Codes

HINT:

  • This ECU uses the CAN communication system for DTC communication.
  • *: Refer to Lighting System.

    Click here

DTC

Detection Item

DTC Detection Condition

DTC Detection Pre-condition

DTC Check Procedure

Warning Displayed

DTC Storage Method

Indication in Meter

Multi-information Display

U0073

Control Module Communication Bus Off

The headlight ECU sub-assembly RH does not send/receive data.

Both conditions are met:

  • The engine switch is on (IG) for approximately 3 seconds or more.
  • The power source voltage of the headlight ECU sub-assembly RH is 10 V or more.

Turn the engine switch on (IG) and wait for at least approximately 3 seconds.

-

-

DTC is stored until it is cleared using the Techstream.

U0126

Lost Communication with Steering Angle Sensor Module

The headlight ECU sub-assembly RH does not receive data from the steering sensor for approximately 10 seconds or more.

Both conditions are met:

  • The engine switch is on (IG) for approximately 3 seconds or more.
  • The power source voltage of the headlight ECU sub-assembly RH is 10 V or more.

Turn the engine switch on (IG) and wait for at least approximately 13 seconds.

-

Displays messages on the multi-information display.

DTC is stored until it is cleared using the Techstream.

U0142

Lost Communication with Body Control Module "B"

The headlight ECU sub-assembly RH does not receive data from the main body ECU (multiplex network body ECU) for approximately 10 seconds or more.

Both conditions are met:

  • The engine switch is on (IG) for approximately 3 seconds or more.
  • The power source voltage of the headlight ECU sub-assembly RH is 10 V or more.

Turn the engine switch on (IG) and wait for at least approximately 13 seconds.

-

Displays messages on the multi-information display.

DTC is stored until it is cleared using the Techstream.

U0182

Lost Communication With Lighting Control Module Front

The headlight ECU sub-assembly RH does not receive data from the headlight ECU sub-assembly LH for approximately 10 seconds or more.

Both conditions are met:

  • The engine switch is on (IG) for approximately 3 seconds or more.
  • The power source voltage of the headlight ECU sub-assembly RH is 10 V or more.

Turn the engine switch on (IG) and wait for at least approximately 13 seconds.

-

-

DTC is stored until it is cleared using the Techstream.

U1000*

CAN Communication Failure (Message Registry)

CAN communication malfunction (message register)

Both conditions are met:

  • The engine switch is on (IG) for approximately 3 seconds or more.
  • The power source voltage of the headlight ECU sub-assembly RH is 10 V or more.

Turn the engine switch on (IG) and wait for at least approximately 3 seconds.

-

-

DTC is stored until it is cleared using the Techstream.

(ak) Headlight ECU Sub-assembly RH (for Bulb Type Turn Signal Light) / Techstream Display "HL AutoLeveling (Sub)"

Body Electrical > HL AutoLeveling (Sub) > Trouble Codes

HINT:

  • This ECU uses the CAN communication system for DTC communication.
  • *: Refer to Lighting System.

    Click here

DTC

Detection Item

DTC Detection Condition

DTC Detection Pre-condition

DTC Check Procedure

Warning Displayed

DTC Storage Method

Indication in Meter

Multi-information Display

U0073

Control Module Communication Bus Off

The headlight ECU sub-assembly RH does not send/receive data.

Both conditions are met:

  • The engine switch is on (IG) for approximately 3 seconds or more.
  • The power source voltage of the headlight ECU sub-assembly RH is 10 V or more.

Turn the engine switch on (IG) and wait for at least approximately 3 seconds.

-

-

DTC is stored until it is cleared using the Techstream.

U0126

Lost Communication with Steering Angle Sensor Module

The headlight ECU sub-assembly RH does not receive data from the steering sensor for approximately 10 seconds or more.

Both conditions are met:

  • The engine switch is on (IG) for approximately 3 seconds or more.
  • The power source voltage of the headlight ECU sub-assembly RH is 10 V or more.

Turn the engine switch on (IG) and wait for at least approximately 13 seconds.

-

Displays messages on the multi-information display.

DTC is stored until it is cleared using the Techstream.

U0142

Lost Communication with Body Control Module "B"

The headlight ECU sub-assembly RH does not receive data from the main body ECU (multiplex network body ECU) for approximately 10 seconds or more.

Both conditions are met:

  • The engine switch is on (IG) for approximately 3 seconds or more.
  • The power source voltage of the headlight ECU sub-assembly RH is 10 V or more.

Turn the engine switch on (IG) and wait for at least approximately 13 seconds.

-

Displays messages on the multi-information display.

DTC is stored until it is cleared using the Techstream.

U0182

Lost Communication With Lighting Control Module Front

The headlight ECU sub-assembly RH does not receive data from the headlight ECU sub-assembly LH for approximately 10 seconds or more.

Both conditions are met:

  • The engine switch is on (IG) for approximately 3 seconds or more.
  • The power source voltage of the headlight ECU sub-assembly RH is 10 V or more.

Turn the engine switch on (IG) and wait for at least approximately 13 seconds.

-

-

DTC is stored until it is cleared using the Techstream.

U1000*

CAN Communication Failure (Message Registry)

CAN communication malfunction (message register)

Both conditions are met:

  • The engine switch is on (IG) for approximately 3 seconds or more.
  • The power source voltage of the headlight ECU sub-assembly RH is 10 V or more.

Turn the engine switch on (IG) and wait for at least approximately 3 seconds.

-

-

DTC is stored until it is cleared using the Techstream.

(al) Luggage Closer Motor Assembly / Techstream Display "Back Door"

Body Electrical > Back Door > Trouble Codes

HINT:

This ECU uses the CAN communication system for DTC communication.

DTC

Detection Item

DTC Detection Condition

DTC Detection Pre-condition

DTC Check Procedure

Warning Displayed

DTC Storage Method

Indication in Meter

Multi-information Display

U0101

Lost Communication with TCM

The luggage closer motor assembly does not receive data from the ECM for approximately 10 seconds or more.

Both conditions are met:

  • The engine switch is on (IG) for approximately 1 second or more.
  • The power source voltage of the luggage closer motor assembly is 10.4 V or more.

Turn the engine switch on (IG) and wait for at least approximately 11 seconds.

-

-

DTC is stored until it is cleared using the Techstream.

U0122

Lost Communication with Vehicle Dynamics Control Module

The luggage closer motor assembly does not receive data from the brake actuator assembly for approximately 10 seconds or more.

Both conditions are met:

  • The engine switch is on (IG) for approximately 1 second or more.
  • The power source voltage of the luggage closer motor assembly is 10.4 V or more.

Turn the engine switch on (IG) and wait for at least approximately 11 seconds.

-

-

DTC is stored until it is cleared using the Techstream.

U0142

Lost Communication with Body Control Module "B"

The luggage closer motor assembly does not receive data from the main body ECU (multiplex network body ECU) for approximately 10 seconds or more.

Both conditions are met:

  • Power source status change (+B OFF → ON, ACC ON ←→ OFF, IG ON ←→ OFF) is detected and approximately 1 second or more elapse.
  • The power source voltage of the luggage closer motor assembly is 10.4 V or more.

Turn the engine switch on (IG) and wait for at least approximately 11 seconds.

-

-

DTC is stored until it is cleared using the Techstream.

U0155

Lost Communication with Instrument Panel Cluster (IPC) Control Module

The luggage closer motor assembly does not receive data from the combination meter assembly for approximately 10 seconds or more.

Both conditions are met:

  • Power source status change (+B OFF → ON, ACC ON ←→ OFF, IG ON ←→ OFF) is detected and approximately 1 second or more elapse.
  • The power source voltage of the luggage closer motor assembly is 10.4 V or more.

Turn the engine switch on (IG) and wait for at least approximately 11 seconds.

-

-

DTC is stored until it is cleared using the Techstream.

U0327

Lost Communication with Vehicle Security Control Module

The luggage closer motor assembly does not receive data from the certification ECU (smart key ECU assembly) for approximately 10 seconds or more.

Both conditions are met:

  • Power source status change (+B OFF → ON, ACC ON ←→ OFF, IG ON ←→ OFF) is detected and approximately 1 second or more elapse.
  • The power source voltage of the luggage closer motor assembly is 10.4 V or more.

Turn the engine switch on (IG) and wait for at least approximately 11 seconds.

-

-

DTC is stored until it is cleared using the Techstream.

U1117

Lost Communication with Accessory Gateway

The luggage closer motor assembly does not receive data from the option connector (bus buffer ECU) for approximately 10 seconds or more.

Both conditions are met:

  • Power source status change (+B OFF → ON, ACC ON ←→ OFF, IG ON ←→ OFF) is detected and approximately 1 second or more elapse.
  • The power source voltage of the luggage closer motor assembly is 10.4 V or more.

Turn the engine switch on (IG) and wait for at least approximately 11 seconds.

-

-

DTC is stored until it is cleared using the Techstream.

(am) Steering Sensor / Techstream Display "Steering Angle Sensor"

HINT:

The steering sensor is connected to the CAN communication system, but the steering sensor does not store or output CAN communication DTCs.

(an) Central Gateway ECU (Network Gateway ECU) / Techstream Display "Central Gateway"

HINT:

The central gateway ECU (network gateway ECU) is connected to the CAN communication system, but the central gateway ECU (network gateway ECU) does not store or output CAN communication DTCs.

(ao) Position Control ECU Assembly LH / Techstream Display "Driver Seat"

HINT:

The position control ECU assembly LH is connected to the CAN communication system, but the position control ECU assembly LH does not store or output CAN communication DTCs.

CAN BUS WAVEFORMS

HINT:

  • The following waveforms are measured between terminals CANH and GND, and terminals CANL and GND of the central gateway ECU (network gateway ECU). (Use this as a reference for diagnosis of CAN communication lines.)
  • When malfunctions in multiple ECUs are suspected based on the CAN bus check and DTCs checked using the Techstream, check the resistance of the CAN bus using an ohmmeter first. If no problems are found, check the following waveforms.

    Click here

  • If a waveform is not similar to one of the following 3 patterns (Group 1), then an open in a CAN main bus line, an open in a CAN branch line, or a short between a CAN line (CANH or CANL) and ground is suspected (Group 2).
  • Wiggle the connector and wire harness to check if the waveform changes.

(a) CAN bus waveforms (Group 1)

(1) Normal waveform

(2) Open in both of the lines (CANH and CANL) of a CAN branch

HINT:

  • Waveforms (waveforms shown using dotted lines) are not present from an ECU or sensor connected to a CAN branch with an open circuit in both lines. (Waveforms from other ECUs or sensors are normal.)
  • Because this waveform is similar to a normal waveform, instead of using the waveform, the malfunctioning part can be narrowed down by performing a CAN bus check.

(3) Short between the CAN bus lines (CANH and CANL)

HINT:

  • Waveforms disappear.
  • If the malfunction is in an ECU, disconnecting the ECU will change the waveform. If the waveform does not change, a malfunction in the wire harness is suspected.

(b) CAN bus waveforms (reference) (Group 2)

NOTICE:

The following CAN bus waveforms can be used only as reference. The actual measured waveform may differ significantly depending on the location of the open or short circuit.

(1) Open in a CAN branch line (CANH)

HINT:

  • An abnormal waveform is output from an ECU with an open in one of its CAN branch lines. Because this abnormal output interferes with the signals from other ECUs, the output of other ECUs will also appear abnormal.
  • Narrow down the malfunctioning part by checking DTCs or performing a CAN bus check, or by checking waveform changes when ECUs or sensors are disconnected. The waveform will change to one for an open in both sides of a CAN branch when the ECU or sensor with an open CAN branch line is disconnected.

(2) Open in a CAN branch line (CANL)

HINT:

  • An abnormal waveform is output from an ECU with an open in one of its CAN branch lines. Because this abnormal output interferes with the signals from other ECUs, the output of other ECUs will also appear abnormal.
  • Narrow down the malfunctioning part by checking DTCs or performing a CAN bus check, or by checking waveform changes when ECUs or sensors are disconnected. The waveform will change to one for an open in both sides of a CAN branch when the ECU or sensor with an open CAN branch line is disconnected.

(3) Open in a CAN main bus line (CANH)

HINT:

  • Waveforms of ECUs or sensors that are closer to the central gateway ECU (network gateway ECU) than the open part are almost normal.
  • Waveforms of ECUs or sensors that are on the opposite side of the central gateway ECU (network gateway ECU) from the open part are abnormal.
  • An open in a CAN main bus line can be confirmed by measuring the resistance between the CANH and CANL terminals of any CAN branch.

(4) Short between a CAN bus line (CANH) and ground

HINT:

  • Narrow down the shorted part by checking for waveform changes when disconnecting connectors from the CAN junction connectors or when disconnecting ECUs or sensors.
  • A short to ground in the CANH line can be confirmed by measuring the resistance between CANH and ground using an ohmmeter.

(5) Short between a CAN bus line (CANL) and ground

HINT:

  • Narrow down the shorted part by checking for waveform changes when disconnecting connectors from the CAN junction connectors or when disconnecting ECUs or sensors.
  • A short to ground in the CANL line can be confirmed by measuring the resistance between CANL and ground using an ohmmeter.

DATA SENDING/RECEIVING TABLE

(a) Data sending/receiving table

HINT:

If Data List items related to sent/received data are not displayed properly, the part for which communication is interrupted can be determined using the table below.

Data Content

Data Detected and Sent by

Data Received by

Relevant Data List Item

Can be Checked in the Data List

Cannot be Checked in the Data List

Selected System*7

Data List Items

Accelerator position

ECM

Brake actuator assembly

  • Clearance warning ECU assembly
  • Stereo component equalizer assembly
  • Radio receiver assembly
  • Forward recognition camera

Engine

Accelerator Position

Brake/EPB

Accelerator Opening Angle %

Engine speed

ECM

  • Certification ECU (smart key ECU assembly)
  • Combination meter assembly
  • Brake actuator assembly
  • Absorber control ECU
  • Meter mirror sub-assembly
  • Rack and pinion power steering gear assembly
  • Air conditioning amplifier assembly
  • Main body ECU (multiplex network body ECU)
  • Airbag ECU assembly
  • Clearance warning ECU assembly
  • Stereo component equalizer assembly
  • Radio receiver assembly
  • DCM (telematics transceiver)
  • Option connector (bus buffer ECU)

Engine

Engine Speed

Starting Control

Engine Speed

Combination Meter

Engine RPM

Air suspension

Engine Speed

EMPS

Engine Revolution

Head Up Display

Engine RPM

Brake/EPB

Engine Revolutions

Engine coolant temperature

ECM

  • Combination meter assembly
  • Air conditioning amplifier assembly

Radio receiver assembly

Engine

Coolant Temperature

Combination Meter

Coolant Temperature

Air Conditioner

Engine Coolant Temp

Vehicle speed

Brake actuator assembly

  • Meter mirror sub-assembly
  • Combination meter assembly
  • Rack and pinion power steering gear assembly
  • Occupant detection ECU
  • Forward recognition camera
  • Radio receiver assembly
  • ECM
  • Main body ECU (multiplex network body ECU)
  • Airbag ECU assembly
  • Rear television camera assembly*4
  • Clearance warning ECU assembly
  • Parking assist ECU
  • Stereo component equalizer assembly
  • DCM (telematics transceiver)

Brake/EPB

Vehicle Speed

Head Up Display

Vehicle Speed Meter

Combination Meter

Vehicle Speed Meter

EMPS

Meter Vehicle Velocity

Occupant Detection

VSC Vehicle Speed

Radar Cruise2

Vehicle Speed

Navigation System

Vehicle Speed

Engine

Vehicle Speed

Combination meter assembly*3

  • Position control ECU assembly LH
  • Multiplex tilt and telescopic ECU
  • Tire pressure warning ECU and receiver
  • Air conditioning amplifier assembly
  • Main body ECU (multiplex network body ECU)
  • Luggage closer motor assembly
  • Certification ECU (smart key ECU assembly)
  • DCM (telematics transceiver)

Combination Meter

Vehicle Speed Meter

Driver Seat

Vehicle Speed

Tilt & Telescopic

Vehicle Speed

Tire Pressure Monitor

Vehicle Speed

Wheel speed

Brake actuator assembly

  • Headlight ECU sub-assembly LH
  • Rack and pinion power steering gear assembly
  • Absorber control ECU
  • Airbag ECU assembly
  • Blind spot monitor sensor RH
  • Rear television camera assembly*4
  • Clearance warning ECU assembly
  • Forward recognition camera
  • Stereo component equalizer assembly
  • ECM

Brake/EPB

FL Wheel Speed

AFS*5

FL Wheel Speed

HL AutoLeveling*6

Front Left Wheel Speed Value

EMPS

Wheel Speed Left

Air suspension

FL Wheel Speed

Stop light switch signal

Brake actuator assembly

  • Absorber control ECU
  • Certification ECU (smart key ECU assembly)
  • Luggage closer motor assembly
  • Airbag ECU assembly
  • Rack and pinion power steering gear assembly
  • Clearance warning ECU assembly
  • Radio receiver assembly
  • DCM (telematics transceiver)
  • Option connector (bus buffer ECU)
  • Forward recognition camera

Brake/EPB

Stop Light SW

Air suspension

Stop Light Switch

Power Source Control

Stop Light Switch1

Shift position

ECM

  • Certification ECU (smart key ECU assembly)
  • Blind spot monitor sensor RH
  • Parking assist ECU
  • Clearance warning ECU assembly
  • Radio receiver assembly
  • Main body ECU (multiplex network body ECU)
  • Luggage closer motor assembly
  • Meter mirror sub-assembly
  • Headlight ECU sub-assembly LH
  • Combination meter assembly*2
  • Airbag ECU assembly
  • Rear television camera assembly
  • Forward recognition camera
  • DCM (telematics transceiver)
  • Option connector (bus buffer ECU)

Engine

Neutral Position SW

Power Source Control

Shift P Signal

Blind Spot Monitor Master

Reverse (Only for AT/CVT)

Circumference Monitoring Camera Control Module

Shift R Position

Advanced Parking Guidance/ICS/Intuitive P/A

Parking Signal

Navigation System

Reverse Signal

Ambient temperature

Air conditioning amplifier assembly

  • Meter mirror sub-assembly
  • Combination meter assembly
  • ECM
  • Main body ECU (multiplex network body ECU)
  • Rack and pinion power steering gear assembly
  • Brake actuator assembly
  • Clearance warning ECU assembly
  • Forward recognition camera
  • Radio receiver assembly
  • DCM (telematics transceiver)
  • Option connector (bus buffer ECU)

Air Conditioner

Ambient Temp Sensor

Head Up Display

Ambient Temperature (Celsius)

Combination Meter

Ambient Temperature (Celsius)

Engine

Ambient Temperature

Driver door courtesy switch

Main body ECU (multiplex network body ECU)

-

  • Certification ECU (smart key ECU assembly)
  • Meter mirror sub-assembly
  • Combination meter assembly*2
  • Brake actuator assembly
  • Parking assist ECU
  • Stereo component equalizer assembly
  • Radio receiver assembly
  • DCM (telematics transceiver)
  • Option connector (bus buffer ECU)

Main Body

FL Door Courtesy SW

Steering angle

Steering sensor

  • Rack and pinion power steering gear assembly
  • Brake actuator assembly
  • Absorber control ECU
  • Blind spot monitor sensor RH
  • Headlight ECU sub-assembly LH
  • Forward recognition camera
  • Main body ECU (multiplex network body ECU)
  • Combination meter assembly
  • Airbag ECU assembly
  • Rear television camera assembly
  • Clearance warning ECU assembly
  • Parking assist ECU
  • Radio receiver assembly
  • ECM

EMPS

Steering Angle Velocity

Brake/EPB

Steering Angle Value

Air suspension

Steering Angle

Blind Spot Monitor Master

Steering Angle

AFS*5

Steering Sens Signal

HL AutoLeveling*6

Steering Sensor Signal

Radar Cruise2

Steering Angle Signal

Yaw rate

Airbag ECU assembly

  • Brake actuator assembly
  • Blind spot monitor sensor RH
  • Forward recognition camera
  • Rack and pinion power steering gear assembly
  • Radio receiver assembly

Brake/EPB

Lateral G

Blind Spot Monitor Master

Yaw Rate Sensor

Radar Cruise2

Yaw Rate Sensor Signal

Acceleration

Airbag ECU assembly

Brake actuator assembly

  • Combination meter assembly
  • Rack and pinion power steering gear assembly
  • Absorber control ECU
  • Clearance warning ECU assembly
  • Forward recognition camera
  • Radio receiver assembly
  • ECM
  • Occupant detection ECU

Brake/EPB

Forward and rearward G

Engine switch condition

Main body ECU (multiplex network body ECU)

  • Position control ECU assembly LH
  • Certification ECU (smart key ECU assembly)
  • Luggage closer motor assembly
  • Multiplex tilt and telescopic ECU
  • Outer mirror control ECU assembly LH
  • Outer mirror control ECU assembly RH
  • Meter mirror sub-assembly
  • Headlight ECU sub-assembly LH
  • Headlight ECU sub-assembly RH
  • Combination meter assembly
  • Rear television camera assembly
  • Parking assist ECU
  • DCM (telematics transceiver)
  • Option connector (bus buffer ECU)

Main Body

IG SW

Driver Seat

Ignition Switch

Passenger Seat

Ignition Switch

Power Source Control

Power Supply Condition

Back Door

IG SW

Tilt & Telescopic

Ignition Switch (CAN)

Side turn signal

Combination meter assembly

  • Blind spot monitor sensor RH
  • Forward recognition camera
  • Main body ECU (multiplex network body ECU)
  • Headlight ECU sub-assembly LH
  • Headlight ECU sub-assembly RH
  • Clearance warning ECU assembly
  • Radio receiver assembly

Combination Meter

Turn Signal Switch (Left)

Blind Spot Monitor Master

Turn Switch State

Lane Control

Turn Switch (Left)

ECM power source voltage*1

ECM

-

-

Engine

BATT Voltage

Combination meter assembly power source voltage*1

Combination meter assembly

-

-

Combination Meter

+B Voltage

Rack and pinion power steering gear assembly power source voltage*1

Rack and pinion power steering gear assembly

-

-

EMPS

IG Power Supply

Driver door touch sensor*1

Certification ECU (smart key ECU assembly)

-

-

Smart Access

D-Door Touch Sensor

Blind spot monitor main switch condition*1

Blind spot monitor sensor RH

-

-

Blind Spot Monitor Master

Main Switch

Solar sensor*1

Air conditioning amplifier assembly

-

-

Air Conditioner

Solar Sensor (D Side)

Radio receiver assembly power source voltage*1

Radio receiver assembly

-

-

Navigation System

Battery Voltage

Driver side buckle switch signal*1

Airbag ECU assembly

-

-

SRS Airbag

Left side Buckle SW

Meter mirror sub-assembly power source voltage*1

Meter mirror sub-assembly

-

-

Head Up Display

+B Voltage

  • *1: Whether the ECU that sends data is functioning or not can be judged by using the Techstream to check items such as switches or sensors that send signals to the ECU via direct lines.
  • *2: Although the received contents cannot be checked in the Data List, whether or not the data is received normally can be checked by observing the combination meter assembly.
  • *3: The combination meter assembly receives a vehicle speed signal from the brake actuator assembly and sends the signal to other ECUs.
  • *4: w/ Circumference Monitoring Camera Control Module System
  • *5: w/ LED Type Turn Signal Light
  • *6: w/ Bulb Type Turn Signal Light
  • *7: According to the display on the Techstream, read the Data List.
    • Enter the following menus: Powertrain / Engine / Data List.

      Click here

    • Enter the following menus: Chassis / Brake/EPB / Data List.

      Click here

    • Enter the following menus: Powertrain / Radar Cruise2 / Data List.

      Click here

    • Enter the following menus: Chassis / Lane Control / Data List.

      Click here

    • Enter the following menus: Body Electrical / Advanced Parking Guidance/ICS/Intuitive P/A / Data List.

      for Parking Support Alert System:

      Click here

      for Parking Support Brake System:

      Click here

    • Enter the following menus: Body Electrical / Navigation System / Data List.

      for Audio and Visual System:

      Click here

      for Navigation System:

      Click here

    • Enter the following menus: Body Electrical / Power Source Control / Data List.

      Click here

    • Enter the following menus: Body Electrical / Starting Control / Data List.

      Click here

    • Enter the following menus: Body Electrical / Smart Access / Date List.

      Click here

    • Enter the following menus: Body Electrical / Combination Meter / Data List.

      Click here

    • Enter the following menus: Chassis / Air suspension / Data List.

      Click here

    • Enter the following menus: Chassis / EMPS / Data List.

      Click here

    • Enter the following menus: Body Electrical / Air Conditioner / Data List.

      Click here

    • Enter the following menus: Body Electrical / Main Body / Data List.

      Click here

    • Enter the following menus: Body Electrical / Head Up Display / Data List.

      Click here

    • Enter the following menus: Body Electrical / SRS Airbag / Data List.

      Click here

    • Enter the following menus: Body Electrical / Occupant Detection / Data List.

      Click here

    • Enter the following menus: Chassis / Circumference Monitoring Camera Control Module / Data List.

      Click here

    • Enter the following menus: Body Electrical / Driver Seat / Date List.

      Click here

    • Enter the following menus: Body Electrical / Tilt & Telescopic / Date List.

      Click here

    • Enter the following menus: Chassis / Tire Pressure Monitor / Data List.

      Click here

    • Enter the following menus: Body Electrical / Back Door / Data List.

      Click here

    • Enter the following menus: Body Electrical / AFS / Data List.

      Click here

    • Enter the following menus: Body Electrical / HL AutoLeveling / Data List.

      Click here

    • Enter the following menus: Body Electrical / Blind Spot Monitor Master / Data List.

      Click here

READ NEXT:

 Terminals Of Ecu

TERMINALS OF ECU NOTICE: After turning the engine switch off, waiting time may be required before disconnecting the cable from the negative (-) battery terminal. Therefore, make sure to read the di

 Problem Symptoms Table

PROBLEM SYMPTOMS TABLE HINT: Use the table below to help determine the cause of problem symptoms. Inspect the fuses and relays related to this system before inspecting the suspected areas below.

 Problem Symptoms Table

PROBLEM SYMPTOMS TABLE HINT: Use the table below to help determine the cause of problem symptoms. Inspect the fuses and relays related to this system before inspecting the suspected areas below.

SEE MORE:

 Removal

REMOVAL CAUTION / NOTICE / HINT The necessary procedures (adjustment, calibration, initialization, or registration) that must be performed after parts are removed, installed, or replaced during brake actuator assembly removal/installation are shown below. Necessary Procedures After Parts Removed/Ins

 Side Camera Feedback Malfunction (C1683)

DESCRIPTION This DTC is stored if the parking assist ECU judges as a result of its self check that a synchronization problem is occurring in the image signal sent from the passenger side television camera assembly to the parking assist ECU. DTC No. Detection Item DTC Detection Condition Tro

© 2016-2026 Copyright www.lexguide.net